Fórum témák
» Több friss téma |
Nem kell kijelezni nagyobb tömegnek, csak az ütőn van és a játékosok a sajátjukat megnézik, felolvassák, és akinek a legmagasabb pontja van, az büszkén vigyoroghat. Úgyhogy a távadót levonhatjuk...
Vagy az akkor is kell, ha az ütőn van minden? Ez így elég bonyolultnak és nagynak tünik, de ha még elfér egy szappanosdobozba, akkor jó.
Ez tetszik. Remélem, meg tudom csinálni. Aztán nem baj, ha egy kicsit pontatlan, csak mind a négy egyformán legyen pontatlan.
A piezo elhelyezése rögzítése kritikus. Vagy koppanást érzékel, akkor legjobb a közepén rögzíteni, hátoldala közepére egy vékony csavart forrasztani, csavar másik vége az ütőn. Ha hajlítást érzékel, akkor ütőre fektetve, és az átlója két végén rögzítve, átló ütővel egy vonalban.
Tovább bontogattam a lépésszámlálót és ezt találtam benne.Nyíllal jelöltem, hogy a kalapács melyik lyukban támaszkodik.
Attól is jobban működne, hogyha kicsit erősebb rugó lenne benne. Hol lehet ilyen minirugókat kapni?
Milyen rugót vagy rugalmas drótot tegyek a kalapácshoz, hogy az elég nehézkesen üssön, csak drasztikusabb hatásra, de azért ne bénítsa le teljesen? Lehet műanyag vagy fém, mindegy.
Hol találok ilyesmit? Van valami elnevezése, amire rákereshetek?
Lehet, hogy a meglévő rugón tudsz hajlítással annyit variálni, hogy erősebb legyen.
Sajnos az a kis szál leesett és hiába keresem, eltünt. Az az egyenes szál volt, középen egy hurokkal. Van még egy kis rövid rugó benne, a kalapácsra merőlegesen, nem egészen értem, hogy az mire való, de gondolom az eltünt szál annak támaszkodott neki.
Egy régi gyerekjátékról hoztam ezt az ötletet :
megfelelő hosszú, és erősségű rugó*, oldalirányú erő ( ütés ) hatására hozzáér a középen lévő pálcához .Keresd meg a lépésszámlálódban melyik két pontot kell összeérinteni a számoláshoz, néhány forrasztás és lehet kísérletezni ... *pl. egy régi golyóstollból ...
Jó ötlet! A rugó keménysége képes lehet kompenzálni a lengésből adódó fals jelzést! Nekem tetszik, meg is jegyeztem ha valaha kellene
Ezzel "csak" az lesz a baj, hogy nem lehet üzembiztosan két egyformát készíteni. Ahogy Skori írta már az előző oldalon, gyorsulásmérő kell ide. Vannak analóg kimenetű szenzorok, ha csak számolni kell, egy komparátorral meg lehet oldani könnyedén a dolgot.
Lásd: ADXL335.
Itt a rugó csillapítását valahogyan meg kell oldani, erősebb mozdításra oda-vissza hintázna több érintéssel. Szerintem. Vagy szorosan tekert rugó kell, az nem leng.
A hozzászólás módosítva: Okt 19, 2020
Szóval a kalapács nélkül, csak rugó. Jó. Csak hát nagyon lapos a hely abban az irányban, ahogy a rugó áll. De hátha be tudom biggyeszteni. Hol kapok ilyen rugócskát?
Persze mindegy, milyen irányban szerelem fel, mert aztán az egészet olyan irányban teszem rá az ütőre, ahogy leginkább megfelel az ütésszámlálás szempontjából. A nyél oldalára is erősíthetem, a "hálóval" (ráccsal) merőlegesen. A hozzászólás módosítva: Okt 20, 2020
Hali!
nem tudom mekkora erők ébrednek, egyéb célra én rendeltem ilyet: Bővebben: Link Ha megkérded a guglit, megmutatja mi van belül
Ez nagyon jó lehet! El tudod mondani vagy megmutatni, hogy ezt hogy kapcsoljam össze a kijelzővel?
Vagy esetleg tudnál ebben segíteni is?
Jó kérdés... Nem hinném hogy egyszerűen csak rákötve egy számlálóra, jó lenne. ez nyilván rezeg, kismillió kontaktust ad, amit nem szabad beszámolni. Inkább kell mellé egy kontroller ami csinál prell mentesítést, esetleg kiértékeli a rezgési folyamatot. Nyilván a szenzor sem mindegy milyen érzékenységű, esetleg már egy suhintástól is kapcsol... Ma hozta a postás amit linkeltem, tudok adni belőle próbára ha kijössz érte Kispestre
Dobok újabb ötletet
![]() 1, Ha nem tévedek nagyot ilyesmi ütőd van . 2, A lépésszámlálód 1 gombelemről ( 3V) megy - ez kiváltható 2 ceruzával. 3, A számlálás két pólus összezárásával működik . 4, Relatíve erős ütést kellene detektálni - átalakítani pillanatnyi rövidzárrá . Kérdés a nálam bölcsebbekhez : Az ütő "húrjai" közé applikált fülhallgató-betét ( a mini agybadugós) mint mikrofon tudna-e akkora jelet összeszedni amit megfelelően méretezett tranzisztorokkal fel lehetne dolgozni ? ( első erősítene, a második összezárná a számláló kivezetéseit ?)
Beugrott valami, az autókban is használt kopogásérzékelőben is piezo van. Nem fog jelezni a csapkodásra, mélyebb hangokra, zajra, elvileg csak a mechanikailag átvitt rezgésre. Illetve, ha a pufókok magas frekvencián bombáznak.
Üdv!
Én az ütő hátuljára tennék két acél drótot vagy csak egyet, a kép szerint,középre meg egy miniatűr mikrokapcsolót. Annyi rugalmassága van a hálónak,hogyha oda megy a labda, benyomja a kapcsolót, persze a táolságot ki kell kisérletezni. Igy mondjuk csak az ütő egyik oldalát lehetne használni... A hozzászólás módosítva: Okt 21, 2020
Az nem jó, ha csak az egyik oldalt lehet használni. A drót persze nem zavarna, csak az, ha a mikrokapcsolót találja el a labda. Nem olyan kicsi, hogy elfér a "húrok" között?
Tovább gondolva az ötletedet a rezgő középponttal: középre kivezetni egy rugalmas nyelvet, az rezzenne az ütésektől és az érzékelő lehet a nyélen.. Nem tudom.
Piezó az ütő nyelére, vagy gyorsulás érzékelő és azt figyelni, a többi csak időpocséklás. Az előbbihez lehet, hogy elég egy komparátor.
A gyorsulásmérő ideális esetben is csak az eszköz térbeli elmozdulásának gyorsulását képes érzékelni. De ebből nem lehet következtetni a labda érintésre. Tehát ha a levegőben hasonló dinamikával mozgatnám az ütőt -ami egyébként egyáltalán nem ritka pl. a teniszezőknél-, akkor azokat is "ütésnek" érzékelnénk (hibásan).
A másik probléma -én csak a teniszütővel kapcsolatban tudok véleményt formálni-, hogy az szinte teljesen elképzelhetetlen, hogy akármilyen "bigyót" rá lehessen utólag barkácsolni az ütőre. Ez részben zavarná a játékot, részben rongálná a -nagyon drága- eszközt.
A drága eszközt ne féltsd, mert ez játék műanyag ütő, kb 1000 ft, és ahol gyerek van, ott hever a sufniban. Nézd meg az indító bejegyzésemet. Ez nem komoly verseny, ez csak egy játszótéri játék, az se baj, ha rosszul számol, csak minden ütőn egyformán számoljon rosszul.
Azért az ütéskor keletkezik egy hirtelen lassulás szerintem. Ilyen impulzus szerű jelet nem olyan egyszerű suhintással előidézni, bár lehet, hogy csak én gondolom rosszul.
Hello!
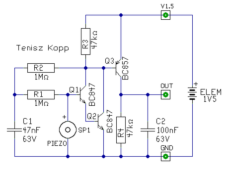
Én egy ilyen Piezo hangszórót próbálnék meg érzékelő gyanánt használni. És hozzá egy ilyen kis egyszerű kapcsolást. Hogy működni fog-e a dolog arról fogalmam sincs, én mindössze kigondoltam a dolgot és megrajzoltam. Ha a Piezo-t megfelelő irányban felrögzíted az ütőre, hogy a membránjára merőleges legyen a labda becsapódása, akkor érzékelheti a koppanást. Hogy "gyorsulás érzékelő" legyen belőle, lehet a membránra kellene rögzíteni egy kis súlyt. De én pld egy kis melegragasztó pöttyre gondolok. 6kHz a rezonanciája, így a levegőben történő hadonászást talán annyira "nem hallja". Elsőként azt kellen tisztázni, hogy a kontaktus egyik pontja (ami eredetileg benne van), a telep melyik pontjával közös. (Én feltételeztem, hogy a pozitív táppal, ez szerint készítettem a kapcsolást.) A tápot az elemből nyer, fogyasztása talán 10uA körüli lesz. Tehát használaton kívül esetleg lemeríti a telepet. Vagy azt egy a nyélben elhelyezett ceruzaelemre bízod. Próbára nem szükséges SMD-ből készíteni (ha az gond) furatszerelt alkatrészekkel is ki lehet próbálni. A BC547/557 is megfelelő lehet bele.
Megfelelő sebességű mintavételezés mellett lehet analizálni a jelalakot. Igaz, ha az ember a tenyerét ütögeti, átverhető, mint minden. Van egy csomó gyári megoldás (köztük nyélbe építhető is), ezt keresd: tennis sensor.
Megoldható minden, csak feljesztés kérdése. A gyári gyorsulásmérőknél nincs kompaktabb és ismételhetőbb. Utóbbi miatt is javasoltuk a használatát. Behangolsz pl. egy rugót laza fél napos szenvedéssel, de ebből a jól működő dolgból kellene még 30...
Sok ötlet elhangzott, neki kell állni, kísérletezni vele, csak úgy lesz ebből valami.
Láthatóan ebben a témában senkinek nincs olyan tapasztalata, hogy megmondaná a biztosat.
Teljesen egyetértek. Csak az a baj, hogy én soha életemben nem foglalkoztam elektronikával azon túl, hogy megnyomtam az on/off gombot.
Ez csak ötlet volt, hogy ide bekéredzkedek, mert számítottam rá, hogy itt kreatívan és hozzáértően tudtok foglalkozni a kérdéssel. Ebben nem is csalódtam, jó helyen kérdezősködök. Ugyanakkor továbbra is reménykedek, hogy valakinek kedve lesz velem együtt kisérletezni. Az én részem ebből annyi, hogy lelkesen drukkolok és persze megveszem, amit kell. Meg kompenzálom a rámfordított időt, amennyire tudom. A nagy haszon akkor jön, amikor ez a cucc világsiker lesz. Szerintem van esélye, mert sokkal jobb, mint a nyitó kérdésemben bemutatott "speedball". Ilyen még nincs a világpiacon. Én rendszeresen járok vele a játszótérre és a gyerekek rögtön rohannak hozzám, nekik is tetszik a játék. Eddig mindenkinek tetszett, aki kipróbálta, felnőtteknek is. Ezt csak fokozni tudjuk, ha számláló is lesz hozzá. Akkor lehet versenyezni is.
Valószínűleg legtöbbünknek nincs annyi felesleges ideje, hogy ezzel komolyabban foglalkozzunk. Proli007 rajzát légszerelve is összedobhatod akár szűzkézzel is...és valószínűleg még működni is fog, meg némi új tapasztalatot is szerzel, a költség minimális.
Így a világsiker is megmarad neked. A hozzászólás módosítva: Okt 23, 2020
Kösz. Akkor legalább egy speciális forrasztópákát kell vennem. Ezek közül melyiket választanád erre a célra?
Arra való tekintettel, hogy ez lesz az egyetlen, amit valaha is forrasztok? A hozzászólás módosítva: Okt 23, 2020
Nem ismerem ezeket. Könnyen lehet, hogy bármelyik jó lenne. 2000Ft-ért biztosan nincs profi páka. Ha a közeledben levő Lidl-ben van még forrasztóállomás, akkor azt is megveheted. Ha veszel egy Lidokov pillanatpákát, azt akár még másra is használhatod később. A hegye kifogyhatatlan...
Ja, pákához ón is kell, ha lehet ólmosat és gyantásat vegyél, 1mm alatti átmérővel. Kis adagot, mert drága. Ha látsz olyan pákát, hogy adnak hozzá valamennyit, akkor az lehet még a jó választás. |
Bejelentkezés
Hirdetés |




Vagy az akkor is kell, ha az ütőn van minden? Ez így elég bonyolultnak és nagynak tünik, de ha még elfér egy szappanosdobozba, akkor jó. 
) hatására hozzáér a középen lévő pálcához .









