| Fórum témák 
 
 » Több friss téma | 
				Hello!Tök jó ez az áramkör(TDA2030-cal).kb.600ft-ból van egy 18wattos erősítőm.  ajánlom mindenkinek.egyébként én egy 10v ac, 0,75A-es trafóról hajtom, és elég jól szól(tudom,h az nem 18watt...).Egy problémám lenne csak: a hangerőszabályzás: bekötöm a potmétert feszültségosztóként (tehát ahogy kell), de ha a két végponton kívül bárhova máshova tekerem a potit, "föld"-es  búgás jelentkezik...most egy kb. 500kohm-os ellenállást raktam a potira(a pozitív jelbemenet és a jel-földje közé),és így halakbb a búgás sokal,de még mindig hallható.a poti egy 250Kohmos poti.köszi. 
				most próbálom egy fúróakkcival....12v.nagyon durva.tényleg ajánlom mindenkinek.nem torzít semmi.a mély is szép,jó a frekvencia átvitel,dinamikája is.esetleg egy hangszínszabival jobb lenne,de én a természetesség híve vagyok  elősző hsz-hoz hozzászólva:most nem búg semmikor.akkor a táppal lehet a baj,meg a földeléssel....csak nem tom,hogy hogyan oldajm meg.ez a csillagpontos megoldás, amit már írtatok az sokban különbözik attól,hogy minden föld össze van kötve az egyeneirányító föld lábára vezetékkel?én így oldottam meg...  -más:ha nagyon lehalkítom a jelet,akkor kicsit torzul a zene.(új a potméter)ez miért van?köszi 
				Újra belevágok........ Csak kéne nekem egy sprint lyout-os nyákterv, vagy akár eagle-s. Ha valaki meg tudna szánni. Amúgy a nyákot tükröztem, noha vasalással csináltam, szóval a kimenet kapott ám feszt!! 
				Szia cooler15! Tavolbol kicsit nehez lesz segiteni, de azert probaljuk meg. Lenne egy csomo kerdesem amit muszaly feltenni, mert ezek nelkul nehezen fog menni a segitseg ... szoval: Melyik kapcsolast epitetted meg? Szimpla tapos kimeneti csatolo kondival, vagy dupla tapos csatolo kondi nelkul? Mekkora a tapfeszultseg? Mekkora aramot vesz fel a kapcsolas ha nincs a bemeneten vezerlo jel? A TDA IC ugye hutobordan van? Ha igen, akkor el van szigetelve attol vagy nem? Ha nincs, akkor a kerdes az, hogy a hutoborda el van-e szigetelve minden egyeb vezetotol? Jo lenne, ha le tudnad fenykepezni az erositod NYAK oldalat es beultetes oldalat kozelrol ill. az egesz erositot ugy hogy lehessen latni a kabelezest is, stb. Az erositot kulon foldelni barmilyen nagyobb fem targyhoz, vedofoldhoz, stb. nem szukseges. Ha rendesen van kabelezve az egesz, akkor nem lehet se brummos, se zajos, nem szabadna gerjednie sem (ez egyebkent okozhat melegedest is!). 
				helloo...  jelenleg az áramkör úgy emlékszem 20 valahány voltról üzemel, de megnézem holnap... holnap az áramot is megmérem... igen hűtőbordán van és egy szigetelő lappal el van szigetelve a bordától. sajna csak telefonom van és azzal meg nem hiszem hogy jó képet tudnék csinálni :no: 
				sziasztok most tervezek egy td2030 kit megvásárlását az lenne a kérdésem h tá gyanánt haszálhatok-e 12V-os zselés akksit? és ha igen mekkora lehet a max. kapacitása(amperóra) előre is köszi a válaszokat 
				Szia Végülis használhatsz, a kapacitása pedig bármekkora lehet :yes: , minél nagyobb, annál később merül le... :yes:  De mondjuk a szimpla tápos ellátásnak a 12VDC az alja, a max. pedig 36VDC ha jól emlékszem (TDA2030A-nak 44VDC), ezért ha van zselés akkud mondjuk kettő egyforma 12 voltos, akkor kösd őket sorba, és 24 volt már azért ütősebb...   TaTa 
				Szevasztok! Szeretném megépíteni az erősítő hídkapcsolású, szimpla tápos változatát. Szerintetek 25v-os tápról  normálisan szólna?						 
				Az adatlapban nemláttam szimpla tápos hidkapcsolást, de 25 v ról már biztos jól szól.						 
				Kössz. Rádiótechnikában volt leközölve a kapcsolás. Szerintem akkor összepakolom oszt majd meglátjuk megy-e.						 
				A rádiótecnikás szimplatápos hidalt, mükszik. Az ismerősöm megépítette. Ant. Punkkazy. Már egyszer fel volt téve a terv. nem is egy fajta. Tessék megrajzolni. Már amióta itt vagy a HE-n megtaulhatad volna kezelni az SL-t. És egy ilyen "bonyolult" kapcsit is be tudtál volna vinni... szerk: de hogy lásd, nem csak ugatok. Itt van amit a baráom tervezet. Többet nics ilyen. Figyelmesebb légy!! 
				Annyit problémáztok egy rohadt nyákterven amiben 1 IC van meg 5-6 másik 2 lábú alkatrész. 4-5 napot ültél a dolgon mire kaptál egy nyákrajzot, holott kinézem belőled hogy keresőbe 1 perc alatt megtalálnád, ha mégsem akkor SL be kb 15 perc mire megcsinálod, vagy neadjisten fogod a kapcsrajzot, vízszintes tükrözés és alkoholos filcel rá a nyákra, a földvonalak vezetését kicsit jobban végiggondolva. (Én így csinálom). Kb 10 perc. Legyetek már kicsit önállóak, talpraesettek! Üdv. 
				Tudod, már elnyomtam néhány nyák-ot, már nem bízom magamban. A nyákot meg köszönöm, majd próbálkozom nyáktervekkel. Most vettem egy p3-as gépet az albérletembe, most már lesz hol nyákot tervezne! Tank you! 
				Hello, a TDA2030 -omhoz kellene egy nagyon jó hangszínszabályzó, amelynek nincsen zaja, vagy éppenséggel alig alig hallható. Az LM1036 és TDA1524 -est és barátaikat kérem ne ajánljátok mert kész zajforrások mind a kettő. Ha valaki épített már egy alacsony zajú és torzítású hangszínszabályzót ami bevált akkor kérem ossza meg velem a terveket. Köszönöm						 
				Na ez a problémám, hogy nem találok olyan kapcsolást ami műxik is. Ezért kértem segítséget hogy valaki rakjon már fel egyet. 
				én ezt használom igaz gitárhoz de zenéhez is jó sztem. http://www.freeweb.hu/bss/index.php?id=231 Nem garantálom hogy teljesen zajmentes, de jó 
				Akkor inkább ezt csináld meg!!! Bővebben: Link Ez tuti, hogy működik, és halk is asszem! Ezt régen én már megcsináltam! Ez is elvileg gitárhoz van, dehát mindegy az neki! Csak talán a hangszín potiknál kipróbálhatsz más értékű kondikat is... Üdv Peti 
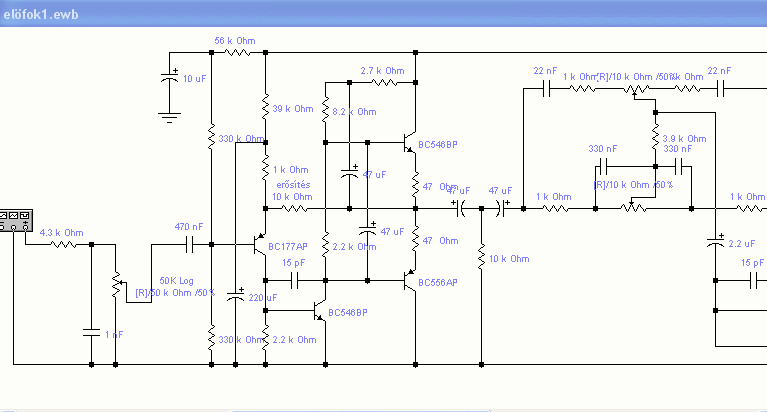
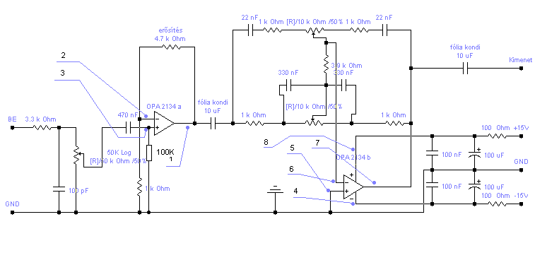
				Ez egy qrva jó előerősítő.   Beállíthatod az erősítését a 4,7K állításával. OPA2134 brutto 800Ft/darab áron rendelhető a farnell -tól. Két darabra lessz szükséged sztereóban. (két napon belül meghozzák). Végszükségben Rakj bele TL072-őt. Az csak 40Ft. Ja és felraktam a tranyósat is, de ezt már csak azoknak akik útálják az IC-ket. Ja de ebben a topikban ez hülyén jött ki.   Ja a 3.9K-nál nem látszik a pont, de az 3.9K. Más poti értékeket is használhatsz, de akkor arányosan kell növelned a hálózat ellenállatait és 1/arányosan növelned (tehát csökkentened) a kondik értékeit. 
				ÉS elfelejtettem említeni, hogy OPA 2134-el qrva kis zaja van. Egyszerűen nem igen találsz jobbat. TL074-el is megépítheted, ebben egy tokban benne van mind a négy műveleti erősítő. (74Ft). Ebből az ST-t ajánlom, ST TL074CN. Nem texas meg egyéb! ST! Ennek valamilyen oknál fogva nagyon jó hangminősége van. Hallhatóan jobb, mint bármilyen más műveleti erősítő. Ha foglalatban kicseréled pl egy más TL074-helyett, egyéb IC-helyett, sokkal jobb, szebb, tisztább és élethűbb hangot ad. Van olyan jó. mint az OPA 2134, csak nagyobb a zaja. De 1600Ft helyett csak 74Ft-ot kell IC-re költened.    
				Hi ez a kis integrált előfok nagyon egyszerünek tünik. Érdemesnek tünik megépíteni. Köszi KD mester.   
				Megépítettem a saját nyáktervem alapján és egy kis rádióadás begyűrűzik a zenébe, ami áttervezéssel és jobb minőségű alkatrészekkel és megfelelő árnyékolással kiküszöbölhető, de megépítettem egy ne5532es kapcsit is amit a neten találtam és az is hozta a várva várt eredményt.						 
				Szerintem meg nem kell egy marha bonyolult dolog hozzá inkább a bss-en fönt lévő egytranyósat próbáld ki nekem már lassan 8-éve azzal megy és semmi zaja és még a hangja is kellemes.						 
				Most akkor mit építettél meg? Az én kapcsolásomat? Ha igen, akkor árnyékold egy sima fémlemezzel, és a bemeneti 100pF-ot növeld, valamint rakj a potméter után egy 100pF-et. Nekem nem volt vele semmi problémám. Legvalószínűbb viszont, hogy földhurkot csináltál. Szüntesd meg.						 
				Csak egy földvezeték menjen az előfokra. Ez az erősítő bemeneti földjéről. Ha a táp földvezetéke máshol is közösítve van az erősítő földjével, szakítsd meg és csak a +-15V menjenaz előfokra.  A két 100Ohm mindenképpen legyen benne és az előerősítő nyákján legyenek a 100µF/100nF-ok, hogy a táphidegítő kondikon keresztül se lehessen földhurok. A bemeneti csatlakozók a fémdoboztól elszigetelve legyenek és a doboz csak a végfok födpontjára legyen kötve egy szál vezetékkel. Ilyenkor a potméterek külső fémvázát(ha van) nem kötheted sehova. Közösítve vannak a dobozzal. Vagy nem szigeteled el a bemeneti csatlakozókat és ezeken keresztül kap a doboz földet. Ilyenkor se kösd máshova, mindíg csak egy pontról kapjon földelést.						 
				Na szépen haladok az erősítővel és a hangszínszabályzóval. Az utóbbival csak annyi kicsi problem van hogyha üresjáratban a hangerő potit feltekerem, akkor kicsit hallható a rádióadás, de remélem ez a dobozolás és rendes árnyékolás után meg fog szünni. 2.1 erőlködőt epítek és a subb icnek a Tda2050 néztem ki a 2030-asok mellé. Egy ekkora erősítőhöz sztem ez 1 jó választás. Szereintetek? 
				Most akkor melyik előfokot építetted meg?						 | Bejelentkezés Hirdetés | 














