Fórum témák
» Több friss téma |
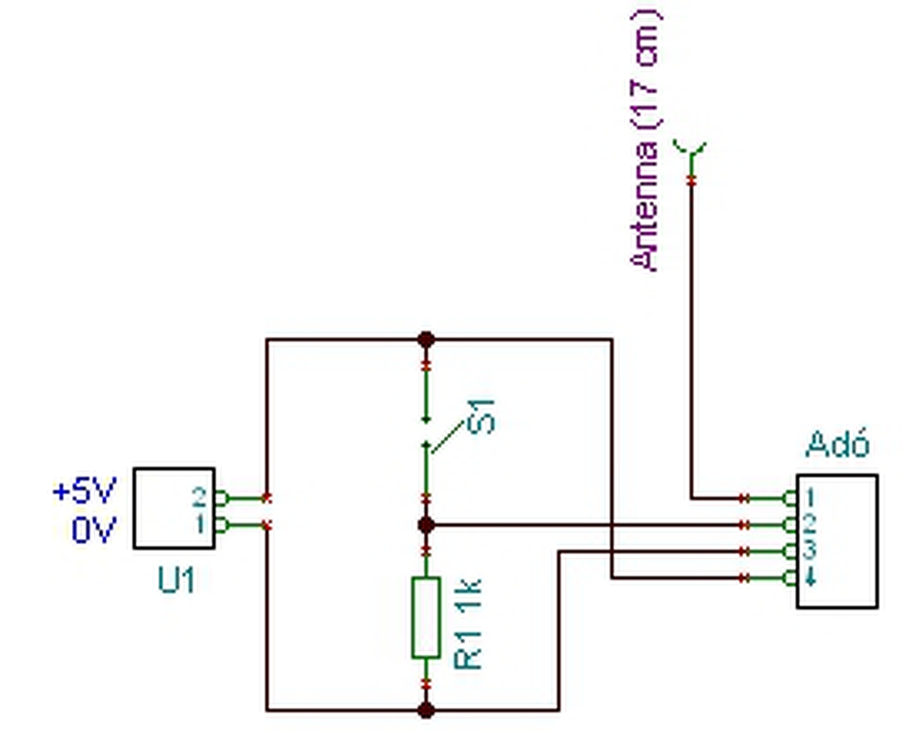
A Q3RF -et 2 hőfokra lehet beállítani és a kapcsolójával váltani köztük. Ezzel párhuzamosan lehet kötni a csőtermosztátot. Az ntc helyett akkora fix ellenállás kell, hogy mondjuk 20 fokot mutasson. A nappalit beállítod 30 fokra, az éjszakait pedig 5 fokra. Mivel 20 fokot mér így, amikor átkapcsolod a termosztátot, vagy épp a csőtermosztát kapcsol, mindenképp a Q3RF is átbillen.
A hozzászólás módosítva: Feb 10, 2017
Értem. Nem ismerem (meg nem néztem) ezt a termosztátot. De ha már az NTC-t ellenállásra cserélném, én máshoz nem nyúlnék..
Máshoz nem is kell. A kapcsolójával párhuzamosan kell csak kötni a csőtermosztátot és használni, mint rf adó-vevőt 5000ért.
A hozzászólás módosítva: Feb 11, 2017
Nem olcsó az egy kicsit, én 8-9000 alatt nem találtam hirtelen.
Hja. Bocsi. A kisker kb annyi. De szerintem ez most irreleváns.
Az ellenálást valahogy ki lehet számolni vagy mérni hogy mekkora kell vagy kipróbálok egyet és ahoz képest kisebbet ,nagyobbat
A hozzászólás módosítva: Feb 11, 2017
Mindegyik út járható.
A hozzászólás módosítva: Feb 11, 2017
Esetleg ha érdekel valakit q3rf NTC 10 Kohm 25c -on a könyve szerint
Annak van valami jelentősége hogy maga az érzékelő test le van forrasztva vagy csak a két lába közé kell az ellenálás. Annyit szeretnék még kérdezni hogy hol van az a kapcsoló amit írtál
A hozzászólás módosítva: Feb 14, 2017
Akkor az úgymond éjszakai és nappali üzemmód kapcsolóra gondoltok és arra kell párhuzamosan rákötnöm. Ebbe a könyvbe meg 100kohm 25fokon látok viszont csak 50 mérek 24.8,mondjuk még nem szedtem ki
A hozzászólás módosítva: Feb 14, 2017
Köszönöm a sok segítséget a kapcsolós megoldás jól működik még egyszer kösz srácok
Üdv! nem az az érzékelő amire gondolsz, ha jól értem. A kép bal oldalán a fém tokos a kvarc, azt ne bántsd. Az érzékelő jobb oldalt van a poti(sárga) mellett az a kis csepp alakú kétlábú.
Igen rájöttem már mikor véletlenül megfogtam de azért köszi
Végül átkondiztam mindent megtettem amit lehetett a relére 12V jut. Feladtam a hibakeresést mivel mindent rendben találtam (ráadásul új készülék... nem ecsetelném miért nem vitték vissza) Tettem bele egy 12V-os relét így megy egyenlőre nálam hogy teszteljem.
Mekkora a feszültség a táp pufferkondenzátorán? Ez nem megoldás. Ami Proli007 írt téglatest alakú kondit, kicserélted, vagy csak az elektrolitokat?
Kicseréltem azt is. Tudom hogy nem megoldás. Ritkán mondok ilyet de ez megfogott. Ráadásul mint írtam új készülék.
Hello! Az érdekessége a dolognak, hogy a 12V-os reléhez vélhetőleg nagyobb áramra van szükség, mint a 24V-osra. Pont ezért raknak ilyen relét ezekbe a kapcsolásokba. Viszont az áramot a "nagy sárga" kapacitása korlátozza. Ha így gondolkodunk, akkor zénernek kellene korlátoznia a feszültséget, hogy "ne legyen elég" a 24V-os relé számára.
Sziasztok,
Van egy Computherm Q1 RX+Q8 RF termosztát és dugalj kombónk. A vezérelhető dugaljal egy hősugárzót vezérlünk/vezéreltünk. A termosztát jól működik viszont a dugalj megadta magát. Mikor a konnektorba csatlakoztatom akkor ledek jeleznék, hogy feszültség alá került illetve a termosztáttal való összehangolást is a ledek jeleznék. Elkezdtem kimérni az ellenállásokat illetve, hogy nincs e valahol szakadás de eddig semmi. Esetleg van ötletetek, hogy mi mehetett benne tönkre és, hogy tudnám azt megtalálni?
Ezt konkrétan nem ismerem, de a vevők amiket eddig láttam trafó nélküli, soros kondenzátoros táppal rendelkeznek. Ebben a kondinak lecsökken a kapacitása és már nincs meg a legtöbbször 24VDC feszültség, így a készülék nem fog rendesen működni. A relé is 24V-os és már nem tud behúzni, ill. van amikor elengedni (bistabil relé).
Köszi, sajnos nekem csak egy multiméterem van azzal úgy tudom nem fog menni a kondik szűrése. Mindenképp kell hozzá kapactásmérő vagy van más megoldás, hogy kizárjam hol a gond?
Az áramkör tápfeszültségét kell ellenőrizni. Ha az megvan, még akkor is lehetnek bajok vele (pl. nem elég egyenletes). Ez utóbbit multiméterrel nem nagyon lehet kimérni, ráadásul áram alá kell helyezni mérés közben, rejt némi veszélyt a dolog.
Trafó nincs, annyit próbáltam a kondikkal, hogy multiméterrel max ellenállásra kapcsoltam az egyik úgy viselkedett, hogy folyamatosan nőtt az ellenállása. Ennek van értelme? Cseréljem ki az összes kondit? Esetleg van valaki aki foglakozik ilyenek javításával?
Hello! Elsőként azt a sárga kondit cseréld ki. Ha attól nem javul meg, csak akkor érdemes tovább vizsgálódni. Egyébként az egy 330nF-os 275V váltós és X2 típusú kondi. De pont ilyen paraméterű legyen!
A hozzászólás módosítva: Ápr 15, 2017
Köszönöm a segítséget, sikerült kicserélni az említett kondenzátort és valóban ez volt a hiba!
Hello! Használd egészséggel. Sajnos az ilyen "kondenzátor előtétes" tápellátásnak a kondik minőségének satnyasága miatt, borítékolt a meghibásodása.
Duval combiTEK termosztát ügyben annyit sikerült megtudnom,hogy a kazán eleve túl van programozva!!A bal oldalon lévő sorkapocs a nyerő,de a kezelőgombok különböző kapcsolgatásával lehet átprogramozni! Normál termosztàt esetén........állítólag.....a sorkapocsra p!usz nullát kell kötni!
Jobban nézz utána, mert a "plussz nullával" haza is vágod a vezérlést.
Sziasztok!
Volt egy computherm 097 rf termosztátom, ami eddig becsülettel tette a dolgát, de néhány napja rövid haláltusát követően csöndben kimúlt. Az adó-vevő egysége viszont ép, és kommunikálnak is egymással. Ennek a modellnek az utódja a Q7, amiből egy nem RF-es kivitel éppen akadt otthon. Gondoltam egy merészet, hogy átalakítom RF-re, de ekkor jött a meglepi, ugyanis a régi 097 RF modulja négy vezetékkel csatlakozott a panelhez, nevezetesen: VCC, GND, KON, KOFF. Az új modul viszont csak három: VCC, GND, DATA. Valakinek van valami ötlete? Előre is köszönöm az építő hozzászólásokat!
Az "új" Q7 RF modullal történő jelátvitel az én esetemben móka dal és kacagás, mert ahogy azt Topi rajzából is kitűnik, csak egy ellenállás és egy kapcsoló kel. Ha nem tévedek, akkor itt egy irányban egyszerű TLL szintű jel kerül továbbításra. Viszont a régi modulon nem DATA kapocs van, hanem kettő: KON és KOFF kapcsok, ami nekem sajna semmit sem mond. Valaki tudna esetleg segíteni?
A hozzászólás módosítva: Szept 27, 2017
|
Bejelentkezés
Hirdetés |








