Fórum témák
» Több friss téma |
Fórum » VF2 végerősítő
Sziasztok. Ma megérkezett a toroidom, az üresjárati feszültsége 33,3VAC, de a puffer kondijaim csak 50V-osak. Biztonságos így használni?
Bocsánat, kifutottam a szerkesztési időből. Ezt a szekunder feszültséget 247-248V hálózati feszültségnél mértem.
Szia!
Teljesen mindegy, mikor van ekkora hálózati feszültség - minimum 63 voltos kondikat használj.
Eléggé határon vagy. 33x gyök2 az 46.7V. Terhelve kisebb lesz, meg kellene mérni, hogy ha az erősítő rajta van, és csak a nyugalmi áram folyik (30-100mA), mekkora lesz a kondikon a feszültség.
Nem lesz ott 45-46V DC-nél több, azzal meg semmi baja nem lehet az 50V-os elkónak, egyébként is ki bell bírnia akár 5-10% túlfeszt is gond nélkül.
Nekem a régi quadom éveken át üzemelt 53V körüli DC-vel és 50V-os elkóval.
Még élesztened sem kell, csak elég, ha beraksz két ellenállást terhelés gyanánt a kimenetekre (a GND-hez képest terheljenek ha lehet, ne a +vcc és -vcc között).
Sajnos nincs semmi nagyobb teljesítményű ellenállásom.
Nem kell nagyobb teljesítményű ellenállás. 30-100mA kell csak terhelésnek. Ohm törvényével kiszámolhatod az ellenállás értékét. Teljesítményben elég akár 1-10W-os is (4db 0.5W-os párhuzamosan pl.), arra a pár mp-re, míg feszültséget mérsz, nem fog semmi történni. Éppen elég csak a tápra érinteni.
A hozzászólás módosítva: Dec 12, 2019
Találtam melóba 30V 2W izzót. Ráforrasztottam az egyik szekunderre így 237V hálózati feszültség mellet 30,7VAC a terhelt és 31,8VAC a másik szekunder szabadon. Szerintem nem lessz vele gond. Ha minden igaz hétvégén megpróbálom feléleszteni a paneleket.
A panelt szemből nézve a trimmer potit melyik oldalra tekerjem éllesztés előtt?
A DC-t kellett volna megmérni a 2W-os izzóval terhelve. Amúgy jónak tűnik, én is az 50V-os kondival használnám.
Sziasztok. Sikerült mind két panelt élleszteni, tökéletesen működnek. A biztosítékok helyére 10ohmos ellenállásokat raktam, majd a nyugalmit addig állítottam, hogy az ellenállás két lábán 0,8V feszültséget mérjek. Kimeneti DC 10mv körül van, szerintem ez tökéletes. A tápfesz gyenge zene mellet ±44-45VDC körül van, ezt el kell bírni a puffereknek.
A hangja gyönyörű, minden féle zenével megetettem és hatalmas erővel hajtotta a hansugárzókat. Bitang kis dög az biztos. Az egyetlen dolog ami zavar, hogy a bemenete ha szabadon van nagyon könnyen összeszed mindenféle zajt. Köszönöm mindenkinek a segítséget, már csak meg kell várnom az ali-ról rendelt hangszóróvédelmet, és folytatódhat a dobozolás.
Sziasztok.
KLOTZ - SQ450PSW mikrofon kábelt szeretnék használni a bemenethez. Ez egy négyeres miki kábel. Árnyékolást hova kéne kötni? Két-két eret használjak, vagy csak egyet-egyet? Köszönöm
Sziasztok!
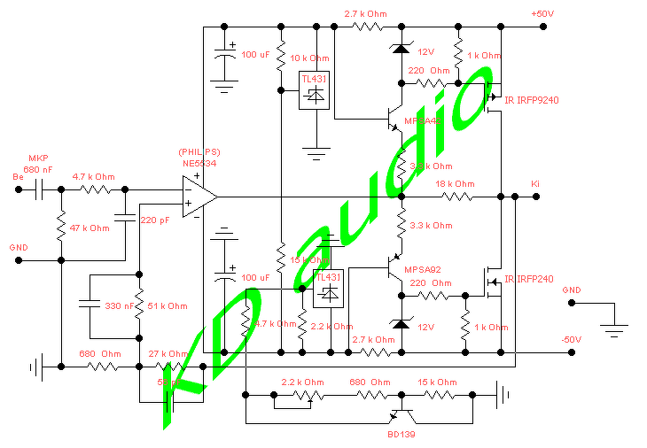
Kis segítséget szeretnék kérni! ±21 voltról járatnám az erősítőt, a következő ellenállások értékét csökkentettem R9=1k8, R10=3k, R11=800Ohm, R19=1k, de még így is teljes tápot mérek a kimeneten, ill nyugalmi áram is magas. Mindkét panelen ugyanez a helyzet. Kettőt csak nem néztem el? Köszönöm!
Szia! Kérlek csatold mely rajzhoz tartoznak a pozíciószámok! Ehhez nézve R9, R10 értékének módosítása értelmetlen. Az R11, R19-et pedig Ut-15 V-nál 10-12 mA-re méretezzük.
Erről lenne szó
R9, R10 marad a rajz szerinti érték. R19 600(560) Ω, R11 500(470) Ω ±21 V tápfeszültség esetén.
Sziasztok!
Az Alkotó féle Conductor V2b-t szeretném megépíteni IRFP240-9240 fet párossal (abból van nekem itthon), milyen módosításokat kell hozzá végeznem, hogy működjön +-36V ról ? Előre is köszönöm a segítséget!
Sziasztok! A topikban talältam ezt kapcsoläst. SzeretnÉk Érdeklödni, hogy minden tipusu müveleti ic-vel müködik e? Mennyi lenne az elfogadhato nyugalmi äram? Terveztem hozzä panelt. Szerintetek megfelelö lenne e ?
Hello! Megepitettem ezt a vegfokot sajät panelre. Indult minden problÉma nÉlkül. Az ertÉkek amiket mÉrtem s modositottam felirtam a rajzra. Mit kellene modositanom És milyen ÉrtÉkekkkel a megfelelö müködÉs ÉrdekÉben? Gondolok itt a vissazcsatoläs ÉrtÉkeire. Komolyabb teszt meg hätra van.
Szia! A nyugalmi áramot üzemmeleg állapotban állítsd majd be, az értéke 50-100 mA közé essen!
Az 51/56k ellenállások a kimeneti egyenfeszültségre vannak hatással (a TL07x-nél ez kevésbé jelentős), a 150 µV kiváló érték. A 22/27k cserétől csökkent az erősítő érzékenysége, az értékek hányadosának arányában. A 220/330 pF a magas átvitelét és fázishelyességét rontja. A 13,6/18k mindegy, ez az ellenállás akár el is távolítható. A 90 µA (0,09 mA) nem valami elírás? Hová kötötted az ampermérőt? Az élesztéshez használj áramkorlátos labortápot, tápágban elhelyezett soros ellenállásokkal nem stabil az áramkör.
Nyugalmi äram 1k ellenällässal 90mA elirtam az elözö rajzot. Adminek jol tennÉk ha letörölnÉk. Probältam döngetni vele. Kiväloan müködött. Magasban mint ha kicsit käsäs lenne És nem tul rÉszletes ,de lehet hogy a FET szol igy. Pär szämot vÉgig döngetve nem melegedett. A borda a 40 fokot sem Érte el. TDA-nal jobban erösebben dinamikusabban szol ugyan azzal a +/-40V täppal. Sztereoba szeretnÉm megÉpiteni , sztereo TDA7294 mellÉ. Abban kÉrnÉk majd segitsÉget hogy mikent tudnäm a 4 vÉgfokot egyezö kivezÉrelhetösÉgüre csinälni. Tehät hogy egyezö bemeneti jel hatäsära klippeljen mindegyik panel.
A 220 pF helyett túl sok a 330 pF. A műveleti erősítő legyen NE5534. Jobb hangra számíthatsz.
A VF2-ben nincs source ellenállás, kisebb a kapcsolás maradékfeszültsége, ezért nagyobb kimenőjel érhető el azonos tápfeszültséggel. Igaz, nem is tudja korlátozni a kimenőáramot. A klippelés kiegyensúlyozása érdekében a 27k ellenállást ne cseréld 22k-ra.
Köszönöm meg fogom nÉzni. Milyen kÉplet alapjän szämolhato az erösites? VF És TDA rajzait es ertekeit mellekeltem.
Pozíciószámok hiányában az alkatrészek értékében adom meg az erősítés közelítő képletét:
Au = 1 + (22k/680 Ω)
Üdvözlet az uraknak.
Én is próbálkozom megépíteni egy VF2 -t, Király Tibor eredeti kapcsolása és nyákterve(nagyobbik) alapján, de sajnos nem igazán sikerül. a kimeneten negatív tápot mérek, és a tápban a 2A -es biztit azonnal ki is csapja. Az alkatrészeket megmértem, nekem jónak tűnik minden, a panelon zárlatot nem találtam, mégsem jó.A fetek D-S lábai között mérhető a dióda, G-S között meg egyik irányban az ellenállás-dióda páros, másik irányban pedig a 12V -os zéner. Kérlek segítsetek, mi okozhatja a problémát. A ME 4-7 lábai és a test között mérhető a zéner. Mondjuk a visszacsatolásban lévő 30k-47p helyett 33k-47p van. A hozzászólás módosítva: Aug 19, 2020
Most vettem észre, hogy az ME 3-as lába nem lett beforrasztva...
Beforrasztás után nem megy ki a bizti, de így is -7V van a kimeneten.
|
Bejelentkezés
Hirdetés |
























