Fórum témák
» Több friss téma |
Fórum » Vízszintjelző építése
Témaindító: csikosgabi, idő: Jún 8, 2006
Témakörök:
Teljesen jó a damilos
ilyen van nekem is.
5cm-enként???
Öööö, ez biztos?Üdv Inhouse
Üdv!
Ez nagyon jó ötlet! Nekem is megfordult a fejembe ez a csúszó úszós megoldás nem kindertojással hanem hungarocel tömbbel. Csak egy kérdés. Nembaj ha megforog a golyó? Vagy baromi erős mágnes kell bele! Mivel 60-méter kellene elvinnem a vezetéket így a kétszálas megoldásra keresek valami megoldást. Ha csak a kútkáváig kellene érjen ez lenne alegjobb megoldás és már működne is a ketyere... Bár, lehet hogy ez lesz a vége... Köszönöm az öleteket!
Hááátttt.. Szeretném így megoldani ha eljutok az építési fázisba. Gondolod, hogy sűrű lesz?
Gondolom, hogy igen...
Teljesen feleslegesnek tartom, nem is értem minek ez a sűrűség, de több gondot is okoz. - mechanikai kialakítás túl sűrű, erős mágnes esetén gond lehet a szomszéd reed kapcsolása - külön kivezetésnél túl sok ér - 2 vezetékesnél bonyolult/bizonytalan szétválasztás megoldás Hány m-t is akarsz mérni? Esetleg járható út lenne egy UTP kábel a maga 8 erével és mátrixba kötni a reedeket, a végén pedig ezt szétválasztani elektronikával. Üdv Inhouse
Üdv!
A két vezetékes elképzelésed legegyszerűbb kivitelezése az, ha különböző értékű ellenállásokat kapcsoltatsz a reed-relékkel. Úgy, mint pl. egy feszültségmérő előtét ellenállásait. (Természetesen az érzékelőből kijövő lesz két ér, belül annyi, mint ahány reed-relé plusz egy.)
Valaki mérte-e már vagy meg tudná-e mérni, hogy a méz vezeti-e az áramot? mostanában vagy méz nincs a közelemben, vagy eszköz (műszer) amivel mérni tudnám.
Pergetéskor egy szűrőn keresztül fekete kannába folyik a méz (így nem látszik a szintje), és ha elfelejtjük rendszeresen ellenőrizni, előfordul hogy túlcsordul, ami kellemetlen. Egy egyszerű, darlington tranzisztorral kapcsolt villanycsengőt akasztanék a kanna oldalára két rozsdamentes elektróddal, amiket ha elér a méz, bekapcsolná a csengőt. Ha a méz "vezeti a villanyt".
Üdv !
Belelógattam a multiméterem néhány cm-re 3-5 Mohm ellenállást mutatott.
Köszönöm! Akkor valószínűleg működni fog.
Sziasztok!
Szeretném a kerti kútnek a vízszínjét mérni nagyon nagyon egyszerűen (elektronikusan), olyasmire gondoltam hogy van pár led és az mutatja a szintet, pl. ha mind ég akkor bőven van még bennt ha csak egy akkor már tudom hogy kevés, ha meg kifogyott akkor egy se. Lenne ölteletem nagyon egyszerú de a víz mennyire vezeti az áramot. Később azt is meglehetne csinálni ha kifogy a víz akkor egy relével lekopcsolja a szivattyút, de nem annyira fontos. Bocsi, nem vettem észre ezt a témát
Hello, nem ástam bele magam nagyon, de ha CMOS kapuk bemeneteit húzogatná a víz, az miért nem jó? Elektródakorrózió?
Nen tudom itt mennyire működne egy automata mosógép vízszintjelzője.(ha tényleg csak néhány led kell)
Sziasztok!
Úgy esetleg nem lehetne eléggé csökkenteni a korróziót, az elektromos érzékelésnél, ha darlington tranzisztorokra lennének kötve az érzékelők? A cin mennyire korrodálódik? Mi lenne, ha maga az érzékelő egy szigetelt 2 eres kábel volna, a végén pár mm becinezve? A darlingtonnal lehetne csökkenteni az érzékeléshez szükséges áramot? Illetve, ha nem kell másodpercre pontosan, akkor meg lehetne úgy is csinálni, hogy bizonyos időnként bekapcsol egy pillanatra, amíg leolvassa az állást, aztán kijelzi, és a kijelző(LED) úgy marad a következő olvasásig.
Sziasztok! Szerintetek az ultrahangos távolságmérők használhatok lennének tartály vízszintmérésére? Ezek 4-5 ezerbe kerülnek cm-es pontosságot írnak róluk. Vagy létezik ilyen visszaverődéses elven "hobbielektronikus" megoldás?
Szia, igen, az iparban vannak ilyen elven működő szintmérők.
Köszönöm! És simán a vízfelületről verődik vissza az ultrahang, vagy egy úszó felületéről?
Amivel én találkoztam, az épp iszapszintet figyelt, csak tippelek, hogy működött volna vízfelületről is, de ha nem, akkor semmi gond, ahogy írtad: bója (Nem zavaró, hogy a te esetedben nem a szintet, hanem a felette lévő távolságot mutatja? Avagy van rajta ennyiért adatkimenet is?)
A hozzászólás módosítva: Júl 11, 2013
Természetesen használhatók és használják is, bár ipari körülmények közt inkább a radaros a gyakoribb a visszaverődéses elven működők közül. Most tesztelünk egy új fajta alacsony frekvenciájú radarost, ami kb. 1m vastag habrétegen keresztük is "látja" a folyadék szintet.
Ha 4-5ezerbe kerül, akkor bőven "hobbielektronikus" kategória, ipari célra valók árai még két nullával "hosszabbak", igaz azok a PLC számára kész 4-20mA-es vagy FFB jelet szolgáltatnak, és sok paraméterük állítható, konfigurálhatóak.
Ezek saját LCD kijelzős kézi távolságmérők (sajnos). Az igazi megoldás az adatkimenetes lenne, vagy kiszerelni a kijelzőt, ha lehet. Ha így használom esetemben fejjel lefelé kell leolvasni, vagy kézzel méregetni. Azonban a topikban tárgyalt megoldásoknál- csak kijelzésre- pontosabb, talán olcsóbb, időtállóbb. Persze, ha relét is kell kapcsolni akkor valahogy jelet kéne venni róla.
Sziasztok!
Végig olvastam minden hozzászólást, de mégis kellene egy kis segítség. A megoldás is biztos itt van már. Szóval van egy 450 literes akváriumom, amit hetente/kéthetente egyszer feltöltök, ugyanis ebből locsoljuk a virágokat. A lényeg, hogy eddig már négyszer árasztottam el a lakást, mert vékony csövön töltöm fel a víztisztítóból, és elfeledkeztem róla, hiszen akár 1 órán át is mehet a töltés. Tehát tudnátok-e ajánlani kapcsolást? Egy piezó vagy egyéb hangszórót kötnék rá, hogy jelezzen. Olvastam a DC-s tápellátásról, melyet nem javasoltatok, viszont mivel időszakos a használata, esetleg hosszabb távon is jól működhetne? Ha lenne kacsolás, megépíteni megtudom, de sajnos érteni nem fogom a működését, mert csak lelkes amatőrnek nevezném magamat. Előre is köszönöm a hozzáértők segítségét.
Ha csak egyetlen szint elérést kell figyelni, az úszókapcsoló a megoldás. De egy Wc tartály szelep ugyan nem jelez, viszont elzárja a vizet. (csak nincs benn elektronika)
Hello! Mivel ez csak alkalmanként ér a vízbe, nem érdemes elkomplikálni. üdv!
Köszönöm!
Ez számomra is egyszerű kapcsolás, és könnyen megépíthető. Viszont lenne még pár kérdésem, nehogy félreértsek valamit ![]() - Működése? Ha a víz eléri a rövidebb elektródát, akkor zárja az áramkört, akkor jelez a piezó? - Milyen anyagból legyen az elektróda? - Illetve a számítógépeknél használt piezó építhető be? Ha esetleg egy számítógéphez használt kibelezett hangszórót szeretnék rákötni, akkor az R4 ellenállás értékével kell játszanom, ha a hangerőt szeretném növelni? Köszönöm előre is!
köszönöm a javaslatot, de ennek a szelepes megoldásnak a felfogatása, rögzítése egy gyári akv.tetőnél bonyolult lenne, illetve a belógatott 4/6 mm-es cső végén csap van, és szelephez való illesztése újabb költség lenne. Azért köszönöm az ötletet.
Hát, sztem a legrobusztusabb, és egyben a legegyszerűbb megoldás a vízszint figyelésére az automata mosogépekben alkalmazott,
nyomásmérésen alapuló, membrános nyomáskapcsoló. Közvetlenül kontaktust kapcsol, egyszerű, mint a faék. Egy új nem olcsó, viszont lomtalanitásból mindig beszerezhető.
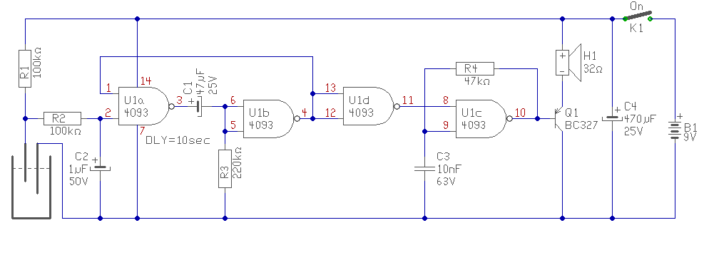
- A működése igen egyszerű. Víz nélkül az R1-en keresztül, az U1a kap bemenete magas szinten van. Ha a víz zárja a két elektróda közötti feszültséget, a kapu bemenete alacsony szintre vált. Az R2 C2 zavarszűrést végez, hogy csak az egyenáram jusson tovább.
Az U1a és U1b kapuk egy monostabil multit alkotnak, melynek időzítését C1 és R3 állítja be. Az idő, kb. 8sec. Vagy is ha a szonda záródik, akkor a hangjelzés kb. 8 másodpercig fennáll. Ha a szonda jelzése továbbra is fennáll, a jelzés ez után elhallgat. Mivel U1b kimenete az időzítés alatt alacsony szintű, nekünk meg magas szintű jel kell, az U1d kapu inverterként működik. Az U1c kapu egy oszcillátor, melynek hangmagasságát R4 éc C3 határozza meg. Jelenleg ez pár kHz-es tartományban van. Az oszcillátor működését U1d kimenete kapuzza. Vagy is ha az alacsony szintű, az oszcillátor áll. Az időzítés alatt jár, és meghajtja a piezot. A piezo sima passzív típusú. Ha hangszórót szeretnél rákötni, akkor egy PNP tranzisztort kell a kimenetre kötni emitterkövető kapcsolásban. A táp bekapcsolásakor a jelzés C2 kondi miatt megszólal. Ez jó is, mert meggyőződhetünk a működőképességéről, telepről. Ha a víz nem zárja a szondát, alig van pár uA fogyasztása az áramkörnek. Jelzés után, ha a szonda a vízben van, akkor kb. az R1-nek van fogyasztása, ami kb. 100uA-t jelent. - Nem tudom milyen piezovan a számgépben, de ha passzív akkor megfelelő. A hangerőt, csak erősítőfokozattal tudod növelni, (mint pld. az említett tranyó) valamint a megfelelő frekvencia használatával. Ahol a hagszóró hatásfoka a legjobb, és a füled érzkenysége is a maximum.. üdv!
Teljesen értem. Köszönöm! esetleg szeretnélek megkérni, hogy egy "PNP tranzisztoros emitterkövető kapcsolás"-t be tudnál rajzolni? Hálásan köszönöm!!!
Tessék! Azért 32-ohmos a hangszóró, mert kisebb ellenállásút, az elem nehezen visel el. De Te tudod mit akarsz, egy BD682-vel, akár a 8ohm-osat is elviszi. üdv!
Sziasztok!
Egy kis segítségre lenne szükségem, építenem kell egy tartályt amiben glykol lesz és ennek a folyadéknak a szintjét kell "mérnem". Nem folyamatos mérés kellene, hanem csak annyi, hogy meg van-e a folyadékszint vagy nincs. Egy záró kontaktust kell működtetnem vele. Gondolkodtam már azon hogy egy úszóba (karburátor úszója) mágnest teszek és egy csőben pedig egy reed relé lenne, de mivel ragasszam be a mágnest? A glykol old mindenféle ragasztót, műgyantát, festéket. Ti hogyan oldanátok ezt meg? Előre is köszönöm! |
Bejelentkezés
Hirdetés |




ilyen van nekem is.
Öööö, ez biztos?







