Fórum témák
» Több friss téma |
Sziasztok!
Az ezermester kiskönyvtárának "Ezermesterkedés Tranzisztorokkal" című könyvében van egy zajgenerátor elvi kapcsolási rajza (101. oldal)! A magyarázatban szerepel a következő kis rész. Idézet: „"A zajgenerátor nagy felharmónikus tartalma azt jelenti, hogy a keltett frekvenciák 2000Hz-ként követik egymást a hangfrekvenciás, a hosszú-, a közép- sőt még a rövidhullámú sávban is. E tulajdonsága alapján a zajgenerátor voltaképpen minden sávon sok frekvenciát sugárzó szignálgenerátornak tekinthető. Így nemcsak a hangfrekvenciás, hanem a közép és rádiófrekvenciás fokozatok is vizsgálhatók jelével."” Tehát ez a kapcsolás képes zavarni a rádiófrekvenciás jeleket, ha az "a" és "b" kimenetre kötnék egy antennát? (drótdarabot )A kapcsolási rajzot mellékelem, az alkatrész listával együtt! Előre is köszönöm a segítségeteket! Mothaltem
Elméletileg igen,gyakorlatban a magasabb frekvenciák felé hasznát nem veszed olyan kicsi a jel erőssége.
Egyébként is kisteljesitményű,de hangolt antenna hijján nem ér sokat. A rádióadások zavarása még mindig törvénybe ütköző cselekedet!
Köszönöm válaszod!
Ez egy elméleti kérdés volt!
Ez egy sima négyszögjel generátor, a jel egészszámú többszörösei valóban megjelennek, csökkenő amplitúdóval. Láttam egy kapcsolást, direkt kalibrálási célokra, több száz MHz-ig használható volt, csak 3 db gyors tranzisztor volt benne.
Én nem értékelném túlzottan, ha a szomszéd beszórná a rádiósávokat négyszögjellel, bár ez a kapcsolás nem is alkalmas erre, a teljesítménye minimális, közvetlenül a rádióra kötve használható. Bár az elv működhet, kicsit tuningolva (meg nem éppen P 13 -asokkal ) Szóval szerintem hanyagold a témát, inkább olvass utána pl. a fourier-transzformációnak, akkor te magad is láthatod, hogy működik az "elv".
Ma már nem divatos az ilyesmi, de a régi szép időkben használtak efféle "trükköket" az amatőrök, ötletes módszer rádió behangolásához: (a piros vonal csak elválasztja az áramkörben az oszcillátort és a triggert -nincs jelentősége)
Ugyan nem radio temaban de en is hasznalok zajgeneratort egyik projektemhez amihez nem kell kulonosebben forrasztgatni sem.
Ha gyorsan kell, az egeszhez eleg egy nagyfeszultsegu modul meg szikrares a kimeneti oldalon. Erositeni nem kell, de ha esetleg ha a kimeno jel tul eros es transzformalni akarod lefele, csak ratekersz egy darab drotot a kimeno jel vezetekere annyiszor ahanyszor szukseges. A dominans frekvenciat a bemeno feszultseggel es a res nagysagaval szabalyozhatod. Momentan ha nekem szuksegem van ra, tesztpanelen ket perc alatt barmikor osszerakom, ahol ha kell, akar tehetek ra szuroket is kulonbozo frekvenciak fojtasara. Egyszeru, gyors es testreszabhato az adott celra amire kell. Nekem a fenti linken talalhato G15-os modul van (12V --> 1500V), forintba atszamitva talan olyan 1500 Ft korul lehetett. Nem egy draga dolog es ha vmihez magas fesz kell akkor is keznel van. A kimeno es bemeno negativ elvalasztott, igy akar negativ feszultseg tartomanyban is hasznalhato. Sok sikert! Remelem ez segit. ![]() UPDATE: Talaltam is egyet Neked, ha erdekel.
Helló Rigidus
Szeretnék házilag én is barkácsolni egy zajgenerátort, ami nem kis teljesítményű. Tudnál ebben fizikailag is segíteni? Nagyon fontos lenne. Előre is köszönöm a válaszodat Gabi
Munkahelyemen kaptunk egy zajszintmérő készüléket, amihez sajnos nem adták hozzá a zajgenerátort. A zajszintmérés előtt a zajgenerátorral kellene kalibrálni a mérőt, azaz egy fix. gyári értéket kiadó zajgenerátor értékére kellene minden mérés előtt rákalibrálni a (hitelesíteni a mérőt).
Az volna a kérdésem, hogy létezik-e olyan kapcsolás, amit megépítve, egy fix. dB, illetve kHz értékű jelet tudok előállítani, és ehhez kalibrálni a műszert? (a használati utasításban 94 dB, és 1 kHz-es jelet ad ki a zajgenerátor, de nyilván akármilyen értéket előállító generátor megteszi, csak tudni kell a kibocsájtott jel értékeit.).
Üdv!
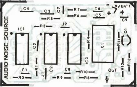
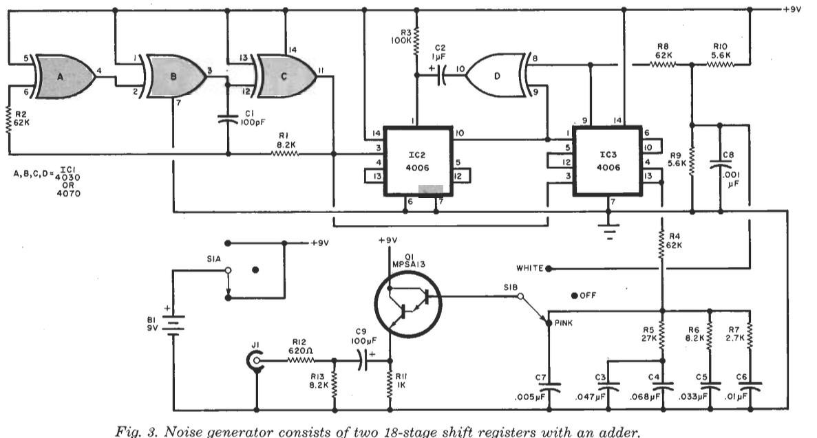
Frissül és módosul 7 év után a topik... Készítenék egy zajgenerátort, audio célokra. Fehér és rózsaszín és miért ne alapon, legyen egy ilyen is. Találtam egy leírást, ha valaki megépítette már, szívesen venném tapasztalatait. Mindenesetre elkezdem a meglevő pocsék minőségű nyákrajzot átültetni sp tervezőbe és meglátom. Hátha még valakit érdekel, itt lehetne a helye.
Szilicium tranzisztor B-E átmenetét kell előfeszíteni záróirányban, 470k körüli előtét-ellenállás és 12V körüli táp kell hozzá. Ezt kell erősíteni és a fehér zaj meg is van. Ebből meg szűrővel lesz rózsaszin zaj. Nem biztos, hogy ilyesmit digitális IC-kből építenék. Sőt amikor digitális zajra volt szükségem, akkor is ebből indultam ki, csak kicsit trükkösebben, és 0-1 szintre komparálva.
Ha nagyon spécit akarnék készíteni, akkor sok tranzisztort használnék, és ezek zaját összegezném, de mondjuk a feléét ellenkező fázisban. A hozzászólás módosítva: Feb 13, 2021
Láttam többfélét, amit említesz, olyant is. Valamiért ez lett szimpatikus, nem tudom, milyen eredménnyel, de megpróbálom lemásolni. Nem pontos mérőeszköznek szánom, gondolom, inkább időtöltés. Egy fajta vizsgáló műszer féleség...Itt (HE) nem találtam leírást, kitként az ebayon is digi IC-kel láttam egy megvásárolhatót, leírás nélkül.
Digitálisan akartam valódi véletlenszámot előállítani. A digitális IC-s megoldás erre nem jó, nem valódi véletlenszerű az előállított jel, csak hasonló hozzá, de vannak benne ismétlődések. A szoftverekbe épített RND függvény sem valódi véletlenszámot állít elő. Az analóg megoldás + komparátor viszont igen.
Csak ez érdekesség kedvéért, innen indult a dolog: Bővebben: Link A hozzászólás módosítva: Feb 13, 2021
Ott van szoftveresen a spektralab programban (meg talán bármelyik másikban amit hasonló célokra írtak) a fehérzaj és a rózsa is, sőt, a szoftver kezeli a hangkártya mikrofon bemenetét is, egy kalibrált mérőmikrofonnal azonnal látható akár a hangdoboz spektruma ha éppen azt mérne vele az ember. A képen rózsazajos mérés van, a 120Hz alatti rész már csak dísz, az nem fedi a valóságot.
Igy-e?
Pár éve a HE találkozóra a Trislogó mellett Minisss kittel készültem, aztán nem kerültek felhasználásra az épitő fersenyen.
A zajgenerátornak teljesen más célú felhasználása is lehet, nem csak hangtechnikában, és néha sokkal egyszerűbb ha nem kell hozzá PC.
Akkor egyelőre várok az alkatrészekre és összeragasztom a kütyüt.
Nem cicomáztam különösebben az átrajzolást, a megadott dokumentumok alapján késznek tekintem. A működéséről majd referálok.
Az ígéret szép szó, ha megszólal, úgy jó...
Nem nagy költségvetésű berendezés, elképzelhető, hogy nem a technika csúcsa, de hf alkatrészek bejáratásához, mérésekhez, etc. jól jön, van egy ilyenem is. Különösebb, illetve semmilyen probléma nem volt, összeraktam és megy. Az ernyőképekből a szakavatott szem rögtön látja, hogy melyik a fehér és a rózsaszín zaj, meg se kell hallgatni. Egyébként is odaírtam, melyik melyik. ![]() A jel nagysága szerény, 12-15V-ról arányosan több, mint a jelenlegi 9V-os tápnál.
Frekvencia spektrum eloszlást is mértél? Mennyire egyenletes?
Nem tudom, hogyan mérhetem meg? Periodikus ismétlés az látszik, ha az időalappal keresgéltem, de szerintem nem igazi a véletlen osztó hozzá. Nem is fűztem, fűzök hozzá nagy reményeket. Mindenképpen kell egy opa utána, hogy normál nívót előállítsak majd a jelből.
A hozzászólás módosítva: Márc 7, 2021
A digitális oszcilloszkópok általában tudnak fft spektrumot is megjeleníteni, ha van lehetőséged megmérni ilyesmivel. Vannak hangkártyával működő mérőszoftverek (igaz csak hangfrekvenciás tartományban működnek), de rózsazajhoz az is elég. Talán tud valaki ajánlani itt a fórumban konkrét szoftvert erre a célra.
Idézet: „Nem tudom, hogyan mérhetem meg?” Szelektív milivoltmérővel. A vezetékes átviteltechnika alapműszere. Digitális úton nem lehet tiszta fehérzajt előállítani, csak sávhatároltat. Csak meghatározott sávban tekinthető fehérzajnak. Jó minőségű, egyenletes spektrumeloszlású fehérzajt csak termoelektomos úton lehet előállítani, pl. telítésbe vezérelt vákumdiódával, a félvezetőkkel előállított fehérzaj általában eléggé felülről sávhatárolt, a digitális úton előállítottnál periódusosság is megfigyelhető. A hozzászólás módosítva: Márc 7, 2021
Ez a kis motyó kb. arányban van az én ez irányú ismereteimmel, igényeimmel.
A jelenlegi kis berendezés tulajdonságai a pdf-ben vannak leírva, mivel digitális IC-kből van összerakva, így az ott leírtakkal nekem kényelmes egyet érteni.
Nem olvastam a cikket alaposabban, csak beleolvastam. Első látásra, jól összefoglalja a tudnivalókat.
Ahogy első pillanatra lejött, az az, hogy alapvetően zajforrásként zénert alkalmaz. Ez néhány tíz MHz -is teljesen jó megoldás. (a hangfrekvenciás sávban biztosan) Tranzisztor átmenet is jó de sokkal kisebb zaj teljesítményű érthető okokból, és a sávszélessége is kisebb. A shift regiszteres megoldás pedig egy egyfajta inverz Fouirer soros megoldás, spektrum összetevőkből összerakva, és simító szűrőn áteresztve az előállítva a zaj spektrumot.
Az FFT analízis pont erre nem jó, hiszen pont a zaj összetevőből szűri ki a hasznos információt, tehát pont a zajt szűri ki.
Szerintem jobban jársz, ha készítesz egy zéneres zajgenerátorból, és két kb. 40 dB es szélessávú erősítő fokozatból álló szerkezetet, mindhárom fokozatot külön árnyékoló dobozba, a kér erősítő fokozat közé "hangerő szabályzóval" amivel állíthatod a kimenő teljesítményt. Ez egy jól bevált klasszikus megoldás.
A zaj spektrumeloszlása miért nem látszik szerinted egy FFT analízisből? Próbáltam oszcilloszkóppal mérni ilyesmit, és bár nem tudja azt amit egy igazi spektrumanalizátor, de azért egész jó. Pl. az látszott, belőle, hogy a zajgenerátorom sávhatárolt ugyan, de elég szélessávú, és egyenletes frekvenciaeloszlású, azaz pl. nincsenek benne csúcsok, amik gerjedésre utalnának.
A sávhatárok is bővíthetők pl. szorzással (kettő vagy több zajgenerátor jelének összeszorzásával), vagy éppen szándékos torzítással keltett további felharmonikusokkal, vagy ezek kombinációjával, esetleg frekvenciamodulációval. Bár nekem digitális áramkörökhöz, véletlenszám előállítására kellett a zaj, és a méréseket csak kíváncsiságból végeztem el. Meg is halgattam a hangját kicsi hangszóróval, ez is hozott érdekes tanulságokat. Pl. a zaj jellege függ a félvezető letörése, és az alkalmazott feszültség viszonyától, és az átfolyó áramtól is. Túl kicsi feszültségkülönbség esetén "sörét zaj" is megjelenik kicsi pattogások formájában, nagyobb feszültség esetén egyenletes sistergés van. Schmitt triggeren, digitális kapukon átvezetve, és úgy meghallgatva szintén egyenletes a sistergés (szűrő után nem is látszana, hogy négyszögesítve volt) sőt még többfokozatú frekvenciaosztón át sem változott a hangja. Azaz nem lehetett eldönteni, hogy az osztó melyik kimenetét halljuk, nem lett sem magasabb, sem mélyebb tónusú a sistergés. A hozzászólás módosítva: Márc 7, 2021
Többféle zaj létezik, pl. a sörétzaj, ami 1/f jellegű. A fehér zaj attól fehér zaj, hogy minden összetevő egyforma teljesítményű, és folyamatos eloszlású. Ez a termikus zaj. Létezik Gauss féle zaj, ami Gauss eloszlást mutat, ez a keskenysávú zaj, sorolhatnám.
Az FFT hogy működik? Késleltet, hozzáad, késleltet, hozzáad. Ezáltal a periodikus jelek nőnek, a sztoasztikus jelek csökkennek. Ezzel a módszerrel lehet kihámozni az információt a zajból. A spektrum analizátor mutatja a zaj spektrum eloszlását. Természetesen nem érdemes túlspilázni a dolgokat, egy hangfrekvenciás áramkör vizsgálatához nem kell feltétlenül mikrohullámú zajgenerátort használni, elegendő ha az adott használni kívánt sávban egyenletes a teljesítmény eloszlás. Idézet: „Pl. a zaj jellege függ a félvezető letörése, és az alkalmazott feszültség viszonyától, és az átfolyó áramtól is” Természetesen. A zaj az áramtól függ ugyan, de pl. a letörési feszültség a határokat jelzi. Ez egy zénernél (vagy speciális zaj diódánál) elég nagy, egy tranzisztor réted átmenetnél már nem olyan nagy, de egy vákum diódánál már meglehetősen nagy. A hozzászólás módosítva: Márc 7, 2021
|
Bejelentkezés
Hirdetés |




)













