Fórum témák
» Több friss téma |
Sziasztok!
A jövőhéten megyek az akkumért a boltba, és egy töltőt már kitaláltam, meg össze is raktam breadboardon. Az alap ölet az, hogy egy LM317 700mA-ra állítva, majd egy másik, ami fesz.gen. módban 13,8V-ra van beállítva. A kimeneten ugye megvan a 13,8V, meg ha rövidrezárom, akkor megvan a 700mA is, de ugye ilyenkor a fesz is leesett 0-ra. Vagyis töltés sincs. Akkor ha az akkut ráteszem, az működésre bírja az áramgenerátort, az megfogja 700mA-on, de a fesz pedig leesik, ugyan nem 0-ra, de valszeg az akku aktuális feszültsége alá, és töltés sem lesz. Vagy rosszul gondolom?
LM317 mekkora teljesítményű és mekkora feszültséget kap az áramgenerátorod?
Mert ha túl sokat kell fűteni a 317nek nem árt bordára tenni.
A TO220-as tokos van, kb. 18V megy be, és egy P4 Hűtőbordán van mind a kettő, persze szigetelve, csak még paszta nélkül egyenlőre, plusz az eredeti venti 8V-ról szépen halkan hűti. Tizen pár percig ment rövidzárva, és közben tapintométerrel néztem az ic-t, de bőven megfogható volt, úgyhogy ezzel nem lesz gond. Inkább a funkcionalitása miatt aggódok majd.
Hello! Egy kis ellentmondás van abban amit leírsz. Miért esne a feszültség az aksi feszültsége alá? Ha ez így lenne akkor az aksiból folyna ki az áram. Ha ráteszed, akkor az áram korlátozva lesz, de a feszültség nagyobb lesz, mint az aksi töltés nélkül. Mert a töltőáram feszültséget ejt az aksi belsőellenállásán. Ezt a plusz feszültséget, és az aksi forrásfeszültségének összegét lehet ez után mérni az aksi két pontján. üdv!
Értem. Ez a többlet nem okoz gondot a működésében a töltőnek? Illetve amíg nem esik a töltőáram, addig nem is tudom pontosan megmérni az akku feszültségét?
Az aksi feszültségét, igazából csak a töltőáram alatt tudod mérni. De a mért érték, mindig változni fog, ha a töltőáram más és más. Ezért csak a gyakorlatban fogod megtudni, mi is a megfelelő érték. De a töltés végén a feszültség rohamosan nő, ha a töltőárama állandó értékű. Vagy is nem olyan kritikus a dolog. A másik, hogy mivel a feszültség korlátozva van, ezért mikor ezt a feszültséget eléri az aksi, csökkenni fog a töltőáram. Vagy is a feszültséget és áramot úgy kell felfogni, hogy mind kettő maximális értéke korlátozva van. Tehát vagy az áram állandó, és a feszültség változik, vagy a feszültség állandó, de akkor a töltőáram fog csökkenni. üdv!
Az eleje nem teljesen világos, de ez betudható annak, hogy mostanra már kicsit elfáradtam. a Végéből pedig arra következtetek, hogy akkor ez így jó? Tehát akkor nem fog túltöltődni az akksi, mert az árama max 700mA, és ha már közel van a feszültség, akkor elkezd csökkeni a töltőáram, és akkor innentől a feszültség lesz állandó, és addig tölti akkor.
Az elejét majd megérted, a vége meg így van. üdv!
Szia! Nekem van egy bevált LM 317-es akkumulátor töltőm ilyen akkumulátorokhoz. Egyszerű a felépítése, megbízható és olcsó. Nagyon sok ilyet összeraktam és megbízhatóan működik mind a mái napig. A töltőáramot egy teljesítmény ellenállással állítható be. Ezt könnyen ki lehet számítani. Nekem bevált, ha szükséged volna rá esetleg, akkor szólj és felrakom.
Kíváncsi lennék rá. Ha nem nagy gond akkor feltennéd?
Nem gond, itt is van. Én személy szerint nagyon meg vagyok vele elégedve, sosem volt még gond egyikkel sem, pedig már jó párat összedobtam.
Egyszerű és nagyszerű!
Köszi. Ezzel már összefutottam, mikor töltőt kerestem, de végül maradtam a 2 db 317-nél. Majd a másiknál amit csinálok, majd kipróbálom ezt is.
Az áramot gondolom az R1-el állítom be, de hogyan?
Hello! Mondjuk megnézed a 317 adatlapját, és megtalálod.. üdv!
Igen az áramot az R1-el lehet beállítani. Ha jól emlékszem akkor ebben a kapcsolásban, ha az értékeket tartod, akkor 1,2Ohm-al kiad 0.5A-t, 4,7Ohm-al meg 120mA-t. Ez nem biztos érték, lehet nem így van pontosan,de ahogy proli007 is mondta, az adatlapjában megtalálod.
Rendben. Köszi.
Sziasztok!
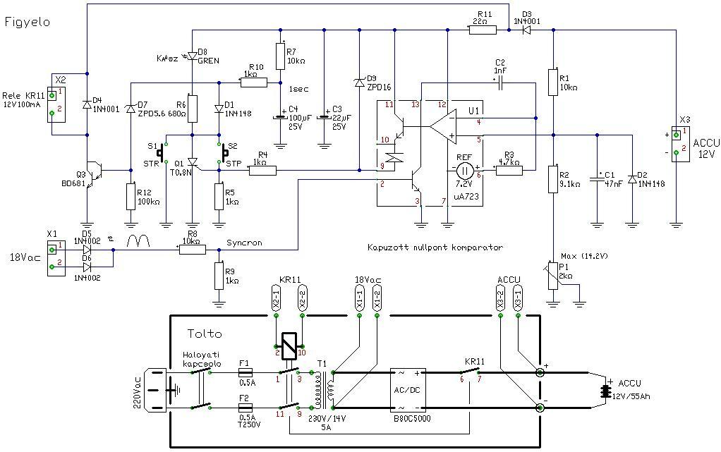
Ma ismét megépítettem Vicsys kiváló zselés akkumulátor töltőjét (Automata Zselés Akkumulátor töltő). Annyiban változott az elgondolás, hogy a transzformátor helyett egy notebook töltőt használtam fel, mivel szinte lehetetlen volt megfelelő trafót találni 5A árammal. Szóval átváltottam kapcsolóüzemere, ami egyelőre kifogástalanul tölti az 56Ah-s SLA aksit. A tesztek során felmerült bennem, hogy igencsak el kellene ebbe a kapcsolásba egy kis védelem (leszámítva a darlington disszipálóképességét ) Egy egyszerű (mondjuk FET-es) rövidzár és polaritás védelem megalkotásában kérném a segítségeteket. Köszönöm előre is az ötleteket. Csabi A hozzászólás módosítva: Márc 31, 2014
Szia! Kiindulásnak ezt nézegesd meg. Mondjuk ez egy konkrét töltő, de ebben benne van amit szeretnél és meg lehet oldani számodra is, hogy ez működjön.
Szia!
Köszönöm a rajzot! Még tűnődnöm kell rajta, mert egy kicsit bonyolult nekem, de ha nagyon elakadok, majd írok és készítek valami skiccet is.
A március 31-i hozzászólásomhoz szeretnék tenni egy gyakorlati megjegyzést azok kedvéért, akik szeretnék megépíteni az automata zselés akkumulátor töltőt.
Vicsys elgondolásában a töltés visszajelzésére szolgáló LED-ek - bár határozott logikát követnek - az átlagos felhasználó számára kicsit zavarosak lehetnek. A piros LED gyakorlatilag folyamatosan világít akkor, ha akkumulátort kapcsolunk a kimenetre, illetve akkor is, ha csak üresjáratban (akku nélkül) bekapcsoljuk a készüléket. Ezért ezt a ledet - mivel a töltési folyamat jelzésére semmilyen befolyása nincs - én teljesen elkülönítettem a többi háromtól és az előlapon is máshová szereltem "BAT/Üzem" felirattal, és kicseréltem sárga színűre. A további három ledet - amelyek ténylegesen a töltési folyamatot mutatják - egy sorba rendeztem és az első sárga ledet pirosra cseréltem. Így a az UC3906 leírásában szereplő három szakaszt követve, három állapotot mutatnak LED-ek a következő elgondolás szerint. 1. szakasz: telep formálása - piros led (csak ez világít) 2. szakasz: töltés - piros és sárga ledek (együtt világítanak) 3. szakasz: megtartó (csepp) töltés - zöld led (csak ez világít) Ebben az elrendezésben nagyon barátságosan követhető a töltési karakterisztika még a teljesen laikus felhasználó számára is. Még egy észrevétel: Belefutottam abba az amatőr hibába, hogy egy látszólag teljesen ép aksival teszteltem a második berendezést, amely máris csepptöltésre váltott. Valójában az akkumulátor kapacitása az elfelejtett rendszeres utántöltések miatt jelentősen lecsökkent, habár a felszültség magas volt. Ilyenkor az történik, hogy a töltési karakterisztika 1. szakasza időben jelentősen megnyúlik, egészen addig, amíg a kis töltő árammal a feszültség el nem éri Umax-ot. Ebben az esetben úgy tűnhet, mintha az akkumulátor teljesen feltöltött volna. Azonban ha levesszük az akkuról az elektródákat az önkisülés miatt a feszültség rohamosan esik. Amikor ismét rátesszük a töltőt, az a 2. szakaszba lép és máris nagyobb áramot képes leadni. Én tehát a leharcolt akkumat úgy "regeneráltam", hogy minden teljes feltöltés után a teljes kapacitás 1/10- áramát felvevő (esetemben 5A) műterheléssel merítettem (sütöttem ki), majd ismét teljesen feltöltöttem. Néhány teljes feltöltés és kimerítés után jelentősen javult az akku kapacitása. Végül csak, annyi hogy ha valakinek tényleg bevált és "intelligens" töltőre van szüksége, bátran fogjon hozzá az építéséhet, mert nem csak egyszerű, de nagyszerű is. A hozzászólás módosítva: Ápr 9, 2014
Amúgy a polaritás ellen egy dióda már jó, ha a töltőddel lehet szabályozni a kimenő áramot, akkor pedig már az is megoldódott, mivel ha rövidrezárod, akkor ugyanúgy leold/tilt, mintha feltöltődött volna az akku. Nem mindegyik töltő kapcsolásra igaz, de általánosságba beszélve így van.
Köszönöm a hozzászólást! A klasszikus diódás védelem több szempontból sem vált be.
1. megemeli a töltő feszt. 2. valószínű, hogy az előbbi okból eredően az UC3906 mintha néha nem érzékelné az akkumulátort. Legalábbis ezt tapasztaltam a pozitív ággal sorba kötött dióda esetén. A relés megoldás szerintem szintén nem túl jó, legalábbis a lemerült akkumulátorok esetén. Szóval tényleg jól esne egy aktív megoldás (FET, tranzisztor) stb... Azért köszönöm még egyszer! A hozzászólás módosítva: Ápr 10, 2014
Hmmm... akkor ez nem jött be. Nem is merem azt a töltőt, de ebből a csatolt rajzból is lehet alkotni saját felhasználásra egy védelmet, annyi volna kb. hogy a relét eelhagyod és a BC 140-et kicserélni izmosabbra. Lehet próbálkozni, gondolkodni és ennyit tudtam segíteni kapcsolások terén, több nincs nekem. Ezekből lehet gondolkodni amiket felraktam neked, hogy mit is kéne, bár én szívem szerint szemrebbenés nélkül azt csinálnám meg amit először feltettem.
Bajlódom az első rajzzal. Ha lenne egy kis időd kirajzolnád nekem belőle csak azt a részt, amire gondolsz? Közben találtam egy régebbi kapcsolást, ami szerintem szintén jó lehet, de ebben is bizonytalankodom. Az eredet installációban tökéletesen működik, de nem tudom, hogyan aplikáljam a sajátomba. Van ötleted?
Üdv. Segítséget szeretnék kérni egy 12V 5Ah gondozásmentes akku csepptöltésében. Egy ipari vezérlésben egy GSM modult és egy Siemens Logo vezérlőt kell, hogy tápláljon ha elmegy az áram (1-2 percig). Ha van áram akkor viszont "szinten kellene tartani" az akkut. PB 137 -el volt az első próbálkozás de azt veszem észre, hogy nagyon melegszik. A logo és a gsm modul modul maximális áramfelvétele 800mA körül van. A PB 137 adatlap szerint 1,5A-t tud. De ha netán az aksi teljesen le van merülve és fogyasztók is felvesznek 800mA-t akkor már bőven több mint 1,5A folyik át a PB137-en. Mit javasoltok? Más töltőt használjak?
A segítséget előre is köszönöm.
A PB137 hűtését manipuláld, mondjuk egy nagyobb hűtőbordával. Őt elméletileg nem kell félteni, belső hőmérséklet, és túláram védelem van benne, az adatlap szerint. Mekkora a bejövő feszültség?
17V AC. A graetz után 21V körül...
A hozzászólás módosítva: Máj 15, 2014
7-8V, 0,8A is egész szép teljesítmény, hát még a 1,5A...
Sziasztok.
12V -os zselés aksihoz szeretnék töltőt csinálni de nem találok semmi konkrét leírást a töltéssel kapcsolatban. Annyit találtam hogy zselés aksik esetében a töltőfeszültség a kapacitás max. 5% -a lehet. Tehát beállítok egy fix 12.6V töltőfeszültséget. Eddig eljutottam egy LM317 -el. Egy másik LM317 -el meg ha beállítom az Ah (1.3) 10% -át 130mA -t az ugy jó lesz? Így a töltés folyamatosan 12.6V és 130mA lenne. Ez így jó? |
Bejelentkezés
Hirdetés |






) 






