Fórum témák
» Több friss téma |
Az akkumulátort milyen üzemmódban akarod használni?
Ha pufferüzemre kell, akkor van egy direkt erre a célra tervezett IC, a PB137. Ha munkaakkunak használod, akkor C/10 árammal, 14,8-15,0 V végfeszültségig kell tölteni. De ez gondolom rá van írva az oldalára. A hozzászólás módosítva: Jún 10, 2014
Egy ledes lámpa aksija lesz és egy 1W power ledet rakok bele. Ha jol tudom ez 3.6V -on nyit és 350mA kell neki. Az aksi 12V és 1.3Ah és ez van az oldalára írva,
Standby use: 13.5 - 13.8V Less than 0.39A Cycle use: 14.4 - 14.7V Less than 0.39A Ha 14.4V és 130mA -el töltöm akkor az úgy rendben lesz? Ja, és köszi a múltkori segítséget is utólag ha esetleg elfelejtettem volna megköszönni.
A válasz gombot is használd!
Ha lámpába kerül, akkor legfeljebb 390mA árammal szabad tölteni, amíg a kapocsfeszültség el nem éri a 14,4-14,7V-t. Meg nem erősített források szerint a túl alacsony töltőárammal töltött akkumulátor nehezebben adja vissza a teljes beletöltött energiát. Nincs mit, azért kóricálunk itt a fórumon, hogy segítsünk a kérdezőknek. Hogy elfelejtetted-e megköszönni a segítséget, azt könnyen ellenőrizheted, ott vannak a hozzászólások fejlécében az értékelő ikonok.
Rendben, köszönöm
.Tehát akkor jó lesz úgy ahogy írtam? Még annyit hadd kérdezzek, hogy hogyan változik töltés közben az aksi feszültsége? Hogy mérjem le az aksi feszültségét ha a kapocsfeszültség 14.7V és rajta van az aksin folyamatosan töltés közben? Ha beállítom a fesszabályzóval a 14.7V -ot, az áramot stabilizálom 130mA -re, akkor töltés közben az áram mindig fix marad de a töltőfeszültség változni fog? Valamilyen ledes visszajelzőt szeretnék kitalálni amikor befejeződött a töltés. Erre esetleg lenne valami ötleted? A hozzászólás módosítva: Jún 10, 2014
Én nem bonyolítanám túl a dolgot, egy áramkorlátozó ellenállás, és a visszajelző LED sorbakötve zenerrel, hogy akkor kezdjen világítani a LED, amikor túl vagyunk a töltés nehezén, azaz a LED nyitófeszültsége és a zener letörési feszültsége megegyezzen a töltési végfeszültséggel.
Meg lehet oldani feszültségosztóval, komparátorral is a dolgot, de szigorúan a magánvéleményem szerint felesleges. A tervezett töltési módszer bombabiztos, automata, és úgyse fog ott állni mellette senki, hogy az eszményi pillanatban lekapja az akkut a töltésről.
Köszi a tippet. Összedobtam egy kis rajzot de nem biztos hogy jó az elképzelésem. Ha leellenőriznéd azt megköszönném.
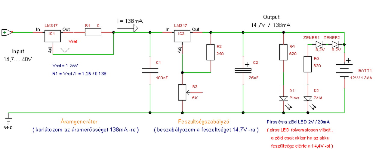
A fesszabályzót és az áramgenerátort már megcsináltam, de a ledeket most terveztem bele. A piros leddel nincs is semmi bajom mert a 14.7V megmarad az áramgenerátor bemenetén. A zöld ledes megoldásban viszont nem vagyok biztos. A zöld led nyitófeszültsége 2.2V, a zenerek letörési feszültsége 6.2V darabonként ami össz. 14.6V. Ha záróirányba rakom a zenereket akkor fog nyitni ha elérte a feszültség a 12.4V-ot? De a led csak akkor kezd világítani ha elérte a 2.2V nyitófeszültségét ami össz 14.6V. Eddig jól gondolom? Az R6 -os ellenállást jól méreteztem? Gondolom ha a zenerek kinyitnak ott nem esik feszültség, igaz? Ellenállás nélkül a zöld led lábainál 14.6V lenne? Köszi még egyszer a segítséget!
Hello! Nos, ez a hibás elgondolás, mert előbb kell az áramot, majd a feszültséget szabályozni. Hiába állítod a feszültséget 14,7V-ra, mikor az áramszabályzó ki és bemenete között majd 3V feszültségesés lesz.
A hozzászólás módosítva: Jún 11, 2014
Miért? A fesszabályzó terheléstől függetlenül tartja a beállított feszültséget. Nem?
Párhuzamosan is van kötve, így az áramszabályzó kapocsfeszültsége a fesszabályzó beállított feszültsége. Vagy nem jól gondolom? Hova rakjam a ledeket?
Az áram és a feszültség generátor sorrendjét cseréld meg. Hiába állítasz be 14.7V-ot a feszgenerátoron, abból minimum 2V le fog még esni az áramgenerátoron. Ha pedig a nyers feszültséget kapja az áramgenerátor, abból is leesik kb 2V, de a feszgenerátor még tovább csökkenti. Az én töltőm, két db LM317, egy áram, majd egy feszültséggenerátor üzemmódban. Kb fél éve használom, eddig nem volt vele gondom.
Szia!
Vagy pedig így oldod meg, mint a legegyszerűbb verzió:töltő...persze az ellenállásokat értelemszerűen átszámolva. Üdv: hp
Nem vagy elég figyelmes. ".. az áramszabályzó kapocsfeszültsége a fesszabályzó beállított feszültsége.." Ez így is van, csak a kutyát nemérdekli, mert az áramszabályzó a bemeneti feszültségétől függetlenül tartja az áramot. (Persze ha az elegendő a szabályozáshoz.) De akkor mit szabályoz a feszültség szabályzó előtte? A semmit!
Ha először az áramot szabályozod, majd a feszültséget, akkor amíg alacsonyabb az aksi feszültsége mint a töltési végfeszültség (amit a fesz. szabályzóval beállítasz) addig az áramszabályzó állandó áramot ad. Amikor meg eléri a fesz. szabályzón beállított értéket, a feszültségszabályzó leszabályozza az áramot. Ekkor az áramszabályzó, már hiába "erőlködik". Párszor leírtam, hogy ezt úgy kell felfogni, hogy az áramszabályzó a töltőáramot korlátozza a feszültség szabályzó pedig a feszültséget korlátozza. (De nem a szabályzó bementi feszültségét, hanem az aksi kapocsfeszültségét!) A hozzászólás módosítva: Jún 11, 2014
Értem már, köszi.
Tettem még egy próbát, kicsit átrajzoltam nézzétek meg légyszi hogy így jó lesz-e. A zener diódás részt jól csináltam a zöld lednél? Köszönöm a többieknek is. A hozzászólás módosítva: Jún 12, 2014
- Így már kezd "önmagára hasonlítani" a dolog. De a Led jelzéseknek sok értelme nincs. Azon felül, hogy a Led nyitófeszültsége és a zénerek könyökfeszültsége befolyásolja az áramot, ha eléri a nyitási szintet, az ellenállás határozza meg az áramot. Leszimuláltam, hogy értsd. Látható, hogy az áram 14V-nál fog "elindulni" és 16V-nál éri el a 2mA értéket. Hogyan fogod ezt értelmezni?
- A töltés végét, sokkal célszerűbb lenne a R1 ellenállás feszültség figyelésével megoldani. Mert amíg az aksi feszültsége el nem éri a töltési végfeszültséget, az IC1 állandó áramot biztosít. Vagy is addig az R1 ellenálláson állandó 1,25V lesz. Amikkor az aksi elérte a feszültségszabályzó IC2 beállított feszültségét, csökkenni kezd a töltőáram, és ezzel az R1-en mérhető feszültség is. De ez a változás, aksi feszültségre nézve, kis feszültségváltozás alatt végbe megy. És mindig pont ott, ahova a töltési végfeszültséget állítottad. Vagy is nem fog függni a Led nyitófeszültségétől, stb. - Ha az R1 ellenálláson a feszültséget egy PNP tranyó bázis-emitterével figyeljük, akkor annak kollektorárama akkor fog lecsökkenni, mikor az R1 feszültségesése 60mV alá kerül. Ha a kollektorba egy Led-et teszünk ellenállással, akkor azt e Led jelzi. Nem oly határozottan ugyan, mint szeretnénk, se sokkal pontosabban, mint ahogy azt eredetileg rajzoltad.. - A piros Led mit fog jelezni? Ha rajta van az aksi a töltőn, ha nincs világítani fog. Akkor világíthat elől a tápfeszből is, mert 138mA töltőáram mellett, nem túl ésszerű 20mA-t Led-re "pazarolni". - Ha egy stabi kimenetén nagy pufferkondi, vagy aksi van, akkor hálózat kimaradása vagy kikapcsolásakor viszáram folyik az aksiból. Ezt a stabik nem szeretik. Pontosabban azt, hogy a ki és bemenetük között fordítot polaritás van. Ezért ha megnézed az adatlapot, ebben az esetben egy reverez dióda van a stabin. Úgy csak -600mV alakulhat ki. De szokásos a töltő kimenetével sorba egy diódát tenni. Ez megakadályozza ilyenkor az áram visszafolyását. Fordított aksi ráhelyezés ellen nem gyógyír, de legalább táp hiányában nem meríti a töltő az aksit.
Értem, bár ezt a tranyós dolgot nem biztos hogy jól értelmezem. Lerajzoltam hogy gondolom de nem biztos hogy jó. Ha esetleg jó lenne, akkor mekkora lesz a kollektor feszültsége a földhöz képest?
Ha az 1.25V -ból leesik a feszültség 0.6V -ot akkor a tranzisztor lezár és kialszik a led. Nem? Vagy lerajzolnád nekem hogy gondoltad? A visszaáram miatt elég ha a pozitív oldalra rakok egy diódát nyitóirányba? A piros leddel kapcsolatban igazad van, arra nem is gondoltam hogy az aksiról is fog kapni áramot folyamatosan.
Kb. jól értelmezed, de két apróság van. Egyik, hogy a bázisba áramkorlátozás kell, mert különben 600mV felett korlátozná a feszültséget. Vagy is a bázis-emitteren keresztül folyna az áram. Az LM meg érzékeli, hogy nincs meg az 1,25V és pumpálná az áramot. A másik, hogy ki trükkel meg lehet fordítani a működést.
A kollektor feszültsége annyi lesz, amennyi az LM pillanatnyi kimeneti feszültsége. Vagy is aksi feszültség, plusz a fesz szabályzó maradék feszültsége (kb.2V), plusz az R1-en eső feszültség. Apropó az egész bementi feszültsége nem lehet kisebb, mint kb. aksi töltési feszültség, plusz 5V. (14,7+2+1,25+2). A viszáram miatt elég egy soros dióda, de mivel az LM a dióda előtt figyeli a feszültséget, a feszültségkorlátot kb. 700mV-al magasabbra kell beállítani. A feszültségkorlát pontosságát, a dióda karakterisztikája kissé rongálja..
Rendben, köszönöm. Azt hiszem most már kezdem érteni de azért még átolvasgatom mégegyszer.
Még annyit, hogy az R2 ellenállás értékét hogy méretezted 220 Ohm -ra ami a generátortól a bázisra megy?
Különösebben nincs jelentősége. De minél kisebb az ellenállás értéke, annál "hirtelenebbül kapcsol" a tranyó. De a bázisáram a maximális 1,25V shunt feszültség mellett, se haladja meg az 5mA bázisáramot.
Megint elakadtam egy kicsit. Megrajzoltam az elképzeléseimet de nem tudom hogy jó-e.
Az R1 még az áramgenerátor része. A tranzisztor egy PNP, nem BC182 csak azt írtam mert épp az van itthon. Az első kérdésem hogy a kötések jók-e? A bázisáram max 5mA lehet. A kollektoráram 20mA ha van a bázis-kollektor feszültség 30V (ebben nem vagyok biztos). .....vagy ebből még lejön a tranyó nyitófeszültsége 0.6V? Mekkora az emitter-collektor feszültség? Mekkora az emitteráram? Mekkora lesz I1 ha nyitva a tranyó? Mekkorának kell lennie R1 feszültségének (bázis-emitter) hogy lezárjon a tranyó?
Nem kell nagy varázslatra gondolni. Amúgy U1 nem lehet 0..30V, mert mint írtam kb. minimum 19V.
- Az emitter-kollektor feszültség, mint írtam, az áramgenerátor LM kimeneti feszültsége. Ez a betápfeszültsége mínusz 1..2V. (Ami az LM-en esik) - Az emitteráram, a kollektoráram plusz a bázisáramból áll. - Nyilván a bázisárammal kevesebb, mint a beállított töltőáram. Már ha nem az R1 áramára gondolsz, hanem a töltőáramra. - Kb. 600mV alatt lezár a tranyó, mert annak bázis-emittere egyben egy dióda is. Annak is van könyökfeszültsége.
Sziasztok!
Szeretnék tanácsot kérni: ismertek-e olyan GYÁRI töltőt zselés akkuhoz, amelyik képes 1xre 3-4 zselés akkumulátort tölteni (7-12 Ah), külön-külön? Olyan töltőt keresnék, amelyikhez hálózati feszültségen kívül más nem kell (berhelt csatlakozók, külön táp és hasonlók). Magyarul, profi cuccot keresnék, a gányolt, olcsó vacakokból már gyűjteményem van. Köszönettel: Laci
Rendben, értem, köszi. Szerzek PNP tranyót és összerakom. Azt megfigyeltem hogy amikor az akku töltöttségi szintje elérte a13,0 - 13,6V -ot elkezdett csökkenni az R1 feszültsége. Egészen 0.4V -ig. Itt a töltési áram már csak 40 - 50mA körül volt. Le is kapcsoltam szerintem itt már nem sok értelme van a töltésnek de lehet rosszul tudom.
A fenti kacsolással akkor azt meg tudom csinálni hogy a töltés ideje alatt folyamatosan világít egy led, és ha lecsökken R1 feszültsége 0.6V -ot akkor a tranyó lezár és kialszik a led. Ez így megvalósítható? Azt hogy tudnám megcsinálni hogy amikor kialszik ez a led akkor egy másik elkezdene világítani? Pl. egy zöld led jelezné ezt az állapotot. Amúgy köszi szépen mindent, sokat segítettél.
Hello!
- Pld. így. De túl határozott átváltásra ne gondolj, mert ahhoz kicsi egy tranyó erősítése, és hiszterézise sincs a kapcsolásnak. - Ha 13V-nál már el kezd csökkenni a töltőáram, akkor kicsi a tápfesz, amiről tölteni szeretnéd az aksit. Azért csökken, mert már nincs meg az LM-ek működéséhez szükséges feszültség. Ha meglenne, csak a töltési végfeszültségen kezdene el csökkenni.
Hello!
Akkor feljebb veszem a töltőfeszültséget. A többit értem és köszi a rajzot is. Megpróbálok valamit összehozni és figyelem töltés közben a változásokat.
Sziasztok!
Egy hordozható erősítő akkumulátorának töltésével vagyok bajban. Akku még nincs, de valószínűleg 12V9Ah lesz. Találtam töltőt amit valószínűleg használni fogok. Ezzel kapcsolatos kérdésem, hogy 12voltos trafórol semmiképpen nem elég a feszültség? Esetleg egy másik töltönél? A másik dolog amiben segítségre lenne szükségem az a védelem. Nem tudom milyen kapcsolást használjak mélykisülés elleni védelemre. A válaszokat előre is köszönöm!
Hello! A töltőnek kb. 4V többletfeszültségre van szüksége az aksi feltöltésére. Mivel azt 14,5V-ig kell tölteni, a minimális feszültség 18..19V lesz. A 12V-os trafóval, legfeljebb 16V egyenfeszültséget lehet előállítani, ami nem lesz elegendő. (A szűretlenséget még nem is kalkulálva.) De talán nem a gombhoz kell a kabátot választani.
A mély-kisülés védelemhez vagy jelzés, vagy lekapcsoló szükséges. A tápot lekapcsolni viszont nem túl kellemes, az erősítőhöz szükséges pufferkondik és az aksi között nagy csúcsáram képződése miatt.
Akkor beszerzek egy nagyobb feszültségű darabot.
Tervezek rá egy voltmérőt rakni, de az csak mutatja és nem cselekszik. Lehetőleg szeretnék védelmet ami lekapcsolja mielőtt baj lenne. Ez a csúcsáram hogyan keletkezik? Ezek szerint egy hétköznapi kapcsoló sem túl jó megoldás? :O
Azt kell kigondolni, hogyan célszerű kikapcsolni az egészet. De még az is lehet, nem kell rá semmi, mert ha a feszültség leesik, a végfok torzítani fog, amit észre veszel és lekapcsolod. Igazából felügyelet nélküli eszköznél kell ilyesmi.
A tápfeszültség szűrőkondenzátorában kikapcsolt állapotban nincs töltés, a feszültség benne nulla. Amikor meg bekapcsolod a tápot, annak terhelhetőségétől függően szinte akkora áramlökés folyik, amekkora csak tud. Az aksinak meg jó kicsi a belsőellenállása, tud áramot adni rendesen. Ez egyébként még egy "mezei kapcsoló" is igénybe vesz. A keletkező szikra szép lassan felemészti a kapcsoló érintkezőit. De egy tranyós, vagy Fet-es kapcsoló sem örül ennek az áramnak. Ráadásul az még gyorsabban képes kapcsolni, mint egy kapcsoló.
Azért szeretnék rá, mert szerintem lesz olyan, hogy egy józan ember sem lesz körültte. Féelk, hogy némi alkohol után már senki nem figyelne rá és, ha nem vagyok ott akkor drága lesz a zene...
Ha csak a kapcsolót eszi addig nem túl nagy gond. Esetleg egy lágyindítóval. Bár nem tudom megéri-e. |
Bejelentkezés
Hirdetés |




Ha lámpába kerül, akkor legfeljebb 390mA árammal szabad tölteni, amíg a kapocsfeszültség el nem éri a 14,
.











