Fórum témák
» Több friss téma |
Cikkek » Automata zselés akkumulátor töltő Automata zselés akkumulátor töltő
Szerző: vicsys, idő: Nov 22, 2007, Olvasva: 121396, Oldal olvasási idő: kb. 2 perc
Lássuk, mit tud a kis berendezésünk!
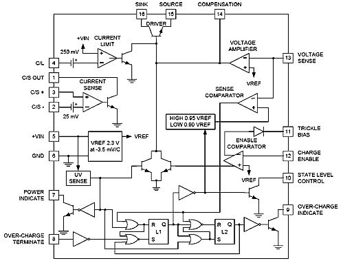
Az áramkörünk lelke egy speciális, direkt erre a célra kifejlesztett integrált áramkör, ami nagyban leegyszerűsíti a kapcsolást. Ez nem PIC és nem is kell a program beégetésével bíbelődni. Az IC-n kívül 1-2 alkatrészre van szükség a teljes kapcsoláshoz. Most következzen 1-2 szó magáról az IC-ről: - több műveleti erősítő van az IC-ben, amelyek figyelik az akku állapotát, vezérlik a meghajtó tranzisztort és jeleket küldenek a vezérlő logikának. Visszajelzéseket küld a felhasználónak, melyek egyszerűen jeleníthetők meg az előlapon elhelyezett LED-ekkel.
Töltési szakaszok
1. szakasz
2.szakasz Ha az akkufeszültség eléri az U1 értéket, azaz a töltési végfeszültség 95%-át, megkezdődik a 2. töltési fázis. A D pontnál éri el az akku a töltési végfeszültséget (Uoc). A töltés folyamán a SENSE COMP komparátor ellenőrzi az akku feszültségét, és jelzést küld a vezérlő logikának, ha a feszültség meghaladja a 95%-os értéket. Ekkor a VOLTAGE COMP komparátor Uoc-re korlátozza a töltési feszültséget. A töltés folyamán az akku belső ellenállása olyan nagy lesz, hogy az áramkorlátozás már nem működik, a teljes feszültség a cellákra kerül, a D és E pontok között konstans marad. Eközben a töltőáram értéke Imax-ról Ioct-re csökken (az Imax 10%-ára). Az áramváltozást a C/S (Current Sensor) komparátor figyeli, s az Rf ellenálláson eső feszültséget a 25 mV-os referencia feszültséggel hasonlítja össze. Ha a töltőáram loct értékre csökken, akkor az 1. és 8. lábakon keresztül átkapcsolja a vezérlő logikát (E pont).
3.szakasz A cikk még nem ért véget, lapozz! Értékeléshez bejelentkezés szükséges! |
Bejelentkezés
Hirdetés |


