Fórum témák
» Több friss téma |
Cikkek » Stabilizált kimenetű rezonáns tápegység Stabilizált kimenetű rezonáns tápegység
Szerző: lorylaci, idő: Dec 27, 2011, Olvasva: 50223, Oldal olvasási idő: kb. 1 perc
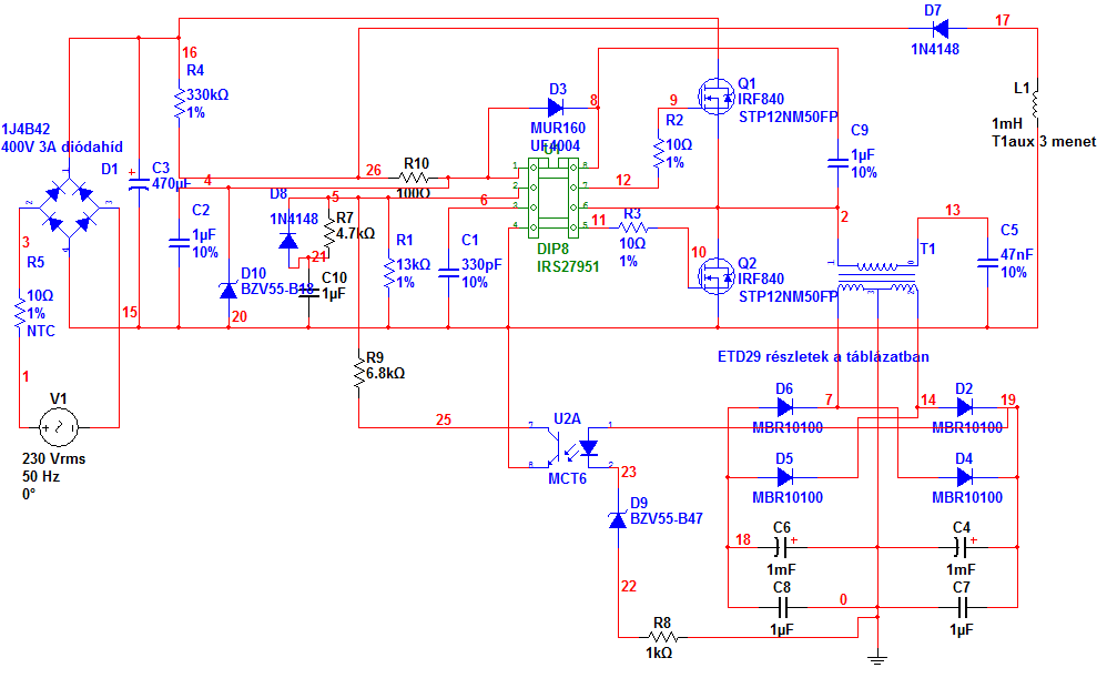
Storm nevű felhasználó megkért, hogy készítsek neki az LM3886 erősítőjéhez rezonáns tápot, aminek stabilabb a feszültsége a szokásosnál. Az eredményt az alábbi képek szemléltetik: A tápegységgel mért eredmények:
A tápegység 500W terhelés esetén pár másodperc után lekapcsolt, mivel a védelem működésbe lépett. 250W terhelés esetén egyedül a diódahíd melegedett, a transzformátor csak langyos volt. Ezek a feszültségesések a hagyományos rezonáns táphoz képest sokkal jobbak, ha azt is figyelembe vesszük, hogy a puffereltség őrülten csekély. Azonban ezen is lehet még mit javítani, ugyanis a visszacsatolást most egy zéner oldja csak meg, aminek a kimeneti impedanciája elég nagy. Ezek után építettem még egy 50V feszültséget szolgáltató tápot. A régi verziós tápon a mai nap kísérletezgettem. Az OPTO-val soros ellenállást 470 ohmra cseréltem. Ezzel az üresjátai feszültség 48,0V volt. 21 Ohmmal terhelve a +/- kimenetet (410W) az 46,3V-ra esett, majd egy perc után a túláramvédelem bekapcsolt (ahogy a FETek felmelegedtek). Ez szerintem kiválló szabályzás. A terven azóta javítottam, a NYÁK-terv innen tölthető le. A táblázat mindkét táp számolásait tartalmazza. Az eredeti kapcsolás a következő: Javasolt módosítások tavaly óta: R7 legyen 2,7kOm, C10 22uF, R1 12kOhm, R5 2x10 Ohm NTC, R8 470 Ohm. A ágyindító áramkör módosításával még meleg FETek eseténi s biztosan indul az áramkör. A cikk még nem ért véget, lapozz! Értékeléshez bejelentkezés szükséges! |
Bejelentkezés
Hirdetés |








