| Fórum témák 
 
 » Több friss téma | Cikkek » Wien-hidas oszcillátorokról bővebben Wien-hidas oszcillátorokról bővebben 
			Szerző: kocsgab002, idő: Ápr 6, 2015, Olvasva: 16052, Oldal olvasási idő: kb. 1 perc
			 Akkor van egy kész műszerünk? Majdnem. Jó lenne, ha az eszközük frekvenciáját széles sávban tudnánk változtatni, amplitúdóját nagy stabilitás mellett szabályozni. A Wien-hidas oszcillátor – az egyszerű hangolhatóságának köszönhetően – a legszélesebb körben alkalmazott RC-oszcillátor. Utalva a kezdetekben tárgyaltakra, ismeretes a Wien-osztó saját frekvenciájának általánosan alkalmazható képlete: 
 Amennyiben a gyakorlatban alkalmazott (C=C1=C2 és R=R1=R2) kialakítást magunka nézve is "kötelezővé" tesszük, akkor hamar felismerjük, hogy az oszcillátorunk hangolását vagy kettős (közös tengelyes) forgókondenzátorral, vagy kettős (közös tengelyes) forgópotenciométerrel valósíthatjuk meg. Ennek tükrében a Wien-osztó hangolására alkalmas módszerek az alábbiak. 
 Régi időkben szívesebben alkalmazták a forgókondenzátoros megoldást, melynek egyik oka az, hogy az akkori elektronikai ipar rengeteg forgókondenzátort gyártott, hiszen az összes rádióvevő-berendezés hangolását is ilyen eszközzel kivitelezték, így a tömeggyártásnak köszönhetően alacsony áron voltak előállíthatók, az alkalmazásuk gazdaságosnak bizonyult. Másik ok is igen egyszerű: a kettős potenciométerek pontos együttfutását nehezen tudták megvalósítani, és a potenciométerek pályájának kopásállósága is kérdéses volt. Manapság a forgókondenzátorok alkalmazása háttérbe szorult, a potenciométerek együttfutása pontosabb, a pályák kopása kevésbé kritikus, emellett megnövekedett a digitálisan programozható elektronikus potenciométerek alkalmazása is, melyek kiváló együttfutást biztosítanak, valamint kopás sincs (lévén, hogy elektronikus eszközök). Alkalmazásukkal lehetőség nyílik feszültségvezérelt oszcillátorok (Voltage Controlled Oscillator, VCO) létrehozására. 
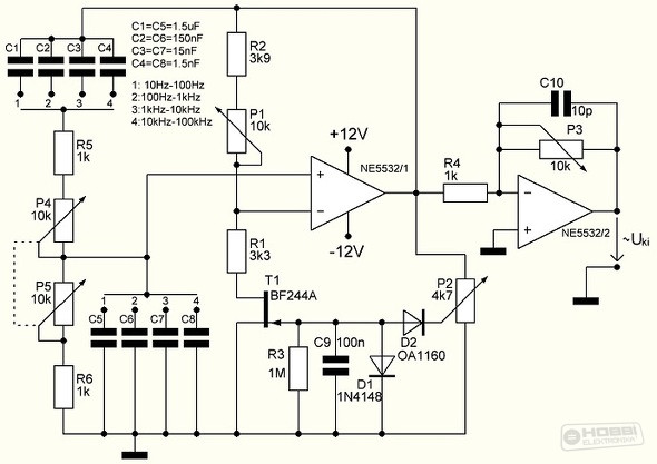
 Ennek ismeretében állítsuk össze a véglegesnek mondható kapcsolást. Annyit változtatunk még az áramkörön, hogy dobjuk ki a TL071-et, és rakjunk be egy kicsit komolyabb, dupla műveleti erősítőt, mondjuk egy NE5532-t, aminek a második fokozatát használjuk végerősítőként. A cikk még nem ért véget, lapozz! Értékeléshez bejelentkezés szükséges! | Bejelentkezés Hirdetés | 






