Fórum témák
» Több friss téma |
Azt szeretném megcsinálni, hogy van egy bojler (4-20mA) és onnan kéne a jel egy kis kütyübe, aminek csak 1-10V-ig van bemenete. Ez a 2 között kéne az összhang.
azt ár meg bírtam csinálni egy IC-vel, hogy 4-20mA-ból lett 2-10V. Lécci segítsetek már.
Üdv.!
Az áramot (4-20mA) át kellene folyatni egy ellenálláson, és a rajta eső feszültségből kivonni annyit, hogy 4mA esetén legyen 0V. Utána a jelet fel kell erősíteni úgy, hogy 20mA áram esetén 9V legyen, majd ehhez hozzá kell adni 1V-ot. Rajzoljak valamit?
Ne viccelj milyen bojler az ami 4-20mA áram felvételel megelégszik?
Öcsém, elolvastam vagy 5x amit írtál de nem értettem meg.
Olvasd már vissza magadnak létszíves mert egy kukkot sem értettem abból amit írtál. Nemártana ha kicsit érthetőbben és bővebben magyaráznál.
A 4-20mA egy digitális jelfajta. Vannak olyan rendszerek amiknél nem feszültség határozza meg a logikai szintett (0-5V) hanem az áram. a 4mA felel meg a nulla jelszintnek, a 20mA meg az 1-nek. Ez olyan rendszerekbe jó, ahol ha nincs áram az egyenlő a szakadással, nem pedig a 0-val. (Mint egy feszültség alapú rendszernél)
És egy bojler bináris nyelve C3PO-nak a kisujjában van...
Digitális bojler? ![]() Üdv Inhouse
Hello!
Bár én is kétlem, hogy erre lenne szükséged, de... üdv! proli007
Hello!
Idézet: „A 4-20mA egy digitális jelfajta.” Jót vigyorogtam rajta. A 4..20mA-es rendszer, egyfajta "áramhurkos élő nullás" analóg jelátviteli áramkör. Köze nincs a digtális akármihez. üdv! proli007
Én tudom hogy ez egy mérési módszer, a szakadt hálózat kizárására, de akkor is eléggé ramatyul írta le. És esetleg aki nem tudja mire érti azt a 4-20mA-t az azt hiszi hogy az illető valamit félrebeszél.
Akár feltehette volna a kérdést így is: -----Szeretnék egy olyan átalakító áramkört ami 4-20mA bemenő áramra 1-10V kimenőfeszültséget produkál.---- Igazán nem lett volna nagy dolog korrektebbül leírni.
Proli007!
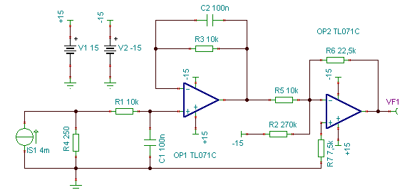
A rajzodon fordítva van bekötve a negatív táp!
proli007!
A kapcsolásod így -1 és -10V feszt csinál. Be kell tenni a kimenetre még egy 1x-es erősítésű invertáló erősítőt.
Az MTA Központi Kémiai Kutatóban 1985-ben még használtuk az áramhurkos RS232 rendszert. 50-150méteres sima villanydróttal is működött
Teljesen zavarérzéketlen volt mert massziv áramgenerátor lakott benne.
Nekem is szuksegem volt egy hasonlo kapcsolasra.
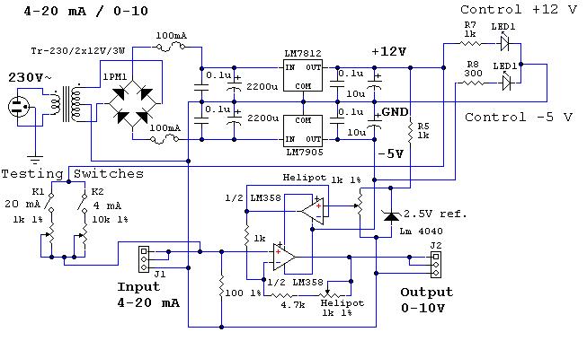
Sok keresgeles utan kaptam egy kapcsolasi rajzot amibol kiindultam: Bővebben: Link Igaz 4-20 / 0-10V a kimenet, de gondolom, hogy be lehet alitani Az alabbi rajzokon van az atalakitott kapcsolasi rajzok:
Aki tanult hivatalosan elektronikát, az egyből tudta miről van szó szerintem.
Nálunk egy Xenix alapu ELLA nevű akadémiai levelezőrendszernél a nehezen elérhető helyeknél használták, és PC-be dugható kártyaként kaptuk kézbe, ez még az ősidőkben volt. De koppintani is kellett mert szinte csak mintapéldányt kaptunk
Hello!
A vicces, hogy bár a telep szimbólum mellett ott a plusz jel, annak még is lehet negatív feszültségértéket megadni. (Egyébként elég béna, hogy a mértékegységet, ha alap, nem írja ki. Így a címke nem egészen értelmezhető a szimbólum mellett. üdv! proli007
Hello!
Ez már jogos észrevétel! Még egy fordító, vagy esetleg fordítva bekötni az áramot és az összeadónál, megfordítani a tápfesz polaritását, a 270kohm-nál. üdv! proli007
Üdv.!
Nem is tudtam hogy így viselkedik a Tina. Pontosabban hogy lehet ilyet csinálni. Érdekes.
Ez még a Sztaki féle ősidőkből maradt rám, mert egy kicsit a KKKI hálózati mérnöke is voltam
helló
Segítséget szeretnék kérni ! pt 100 jelét kellene átalakítanom 4-20ma vagy 0-10 V-ra egy frekiváltót kellene meghajtanom vele. Előre is köszönöm.
hello
Nekem is elkene egy kis segitseg ugyszinten pt100 jelet kellene atalakitanom 4-20mA,plc bemenetre kellene kapcsolnom.Erre a megoldasra talaltam egy ic-t xtr105p megepitettem az elektronikat de sehogy sem akar mukodni,tudna eben valaki segiteni?
Hello üdv a fórumon!
De ez így egy kicsit meredek! Nem tettél fel rajzot, hogy mit is építettél. Nem mondtad el, mi a gondod.. Az, hogy "nem működik" nem műszaki paraméter. Ezek után, hogy segítsen valaki, és miben? (Áramköri rajz, fénykép, mi a gond, mit mértél, mi nem jó, hogy van megtáplálva, mi a terhelése..) üdv! proli007
Megprobalom picit erthetobben.
Foiskolas halgato vagyok es tema kent egy pt 100 hoz egy elektronikat kell csinalnom ami aramjelet ad egy plc nek(4-20mA).ezekhez az adatokhoz talaltam egy ict xtr105p ami az ellenallast aramjelle alakitsa homerseklet fugvenyeben. szeretnem ezt az ict kivizsgalni. 3 oldalon a mellekletbol az ic nel van Vin+ es Vin- erre lehet e kapcsolni mV nagysagu feszultseget?(0-100mV) igy szeretem volna szimulalni az rtd ellenallast. a 2 kerdesem az lenne h hol kell merni a kimeni aramot? mertem a 7 labnal a kimenetet de nem volt semmi? letezik h az icm rosz? valojaban nem igazan ertem az ic taplalasat sem?
Hali
A kapcsolas lenyege, hogy a taplalason kell merni a kimeno aramot. Tehat a tap agba beteszel egy mA merot es mered a kimeno aramot. Szimulaciohoz lehetne hasznalni egy fix 100 ohm ellenallast + egy 100 ohm potit a RTD helyen. Masik megoldas meg a meresre, hogy a kimeno pont, es a GND koze beteszel egy 500 ohm ellenallast es azon mersz feszt. 4 mA kimenoaramnal kapsz 2 V feszt, 20 mA-hez 10 V jar. Fontos megjegyezni, hogy a tap minimum 20 volt legyen. A kapcsolashoz mas vezetek nem kell, csak a ket tap. Udv Vili
itt ez a rajz igy gondoltam merni az aramot,ahogy irtad is a tap agba betetem egy mA merot,
hmm de a taplalast csak 10 v ra tettem,ez mar egy hiba es itt az elektronika is amit epitettem,koszi a hozaszolast sokat segitetek vele tehat akkor a vps es a gnd re kapcsolok minimum 20V? kell meg valahol h legyen gnd? Idézet: Nem „kell meg valahol h legyen gnd?” |
Bejelentkezés
Hirdetés |
















