Fórum témák
» Több friss téma |
Sziasztok!
Légyszi nézzétek meg ezt a linket. Itt Sajnos nem értem hogy kellene működnie. A leírás azt mondja, hogy az MCP6032 második erősítője egyszerűen megfordítja a jel polaritását. Igen ám, de ha pl 4 mA folyik át az R3-on, az -0,4V-t jelent a műveleti erősítő invertáló bementén a földhöz képest. Az erősítőnek nincs negatív tápja. Akkor ez nem tiltott tartomány? Valaki elmagyarázná? Köszi előre is! Laci
Közben nézem... Lehet, hogy az IC kimenete pontosan akkora pozitív feszültséget állít be, hogy a visszacsatoló R4-en keresztül pont 0V-ra kerül az invertáló bemenet? Talán így működik.
Hello! Igen, az invertáló erősítő invertáló bemenete virtuális földponton van. VAgy is azonos potenciálon a neminvertáló bemenettel, ami a GND-n van. Az R1 és R2 ellenálláson mindig azonos nagyságú, de ellentétes áram van. A GND-hez képest az R3-on negatív feszültség esik, Ez kerül a R1-en keresztül a bemenetre. Így a kimenete a GND-hez képest csak pozitív értékeket vesz fel.
Szia!
Köszi a leírtakat. Ha már Te is azt írod, hogy ez így működőképes, akkor megépítem. Üdv: Laci
Hello! Ha már valamiből egy cikk íródik, akkor azt többen olvassák lektorálják. Nyilván működik, de ahhoz, amihez készült. Vagy is MCP9700 hőmérséklet érékelőhöz, ami 0°C-on kb. 500mV kimenő feszültséggel rendelkezik. A topik viszont, 4..20mA/1..10V konverterről szól. Remélem ezt figyelembe vetted..
A témaidegen hozzászólásokat eltávolítottuk!
Összedobtam próba kapcsolásban az Áramgenerátort:Link és a Áram / Feszültség átalakítót: Link. Én 12V-ról táplálom őket. Mindkét áramkör teszi a dolgát! Annyi, hogy az áramgenerátor potenciométerét egy 3-5K trimerrel meg kellett fejelni, hogy a kimenő áramot 20mA-ra be lehessen állítani. Trimer nélkül a kimenő áram 0-25mA van, pont úgy ahogy a diagramon is látható! Az Áram/Feszültség konverter is működik szépen. Igaz csak 9V-ig akart kimenni a max bemenő 20mA-s áramnál. Az R4-el sorba kötött 1K-s ellenállás ezen segített. Így már beállítható a 10V kimenő feszültség. A 0-2V körül van egy kis bizonytalanság a kijelzésben. De remélem ez csak az áramgenerátor potenciométerből ered. Ennek még utánanézek. Köszönet a működőképes rajzokért. Majd ha be lesznek dobozolva a"műszerek" teszek fel képeket is a ki mit épített témába. Sziasztok!
Hello! Az áramgenerátor végáramát azért célszerű 20mA fölé állítani, mert ipari környezetben a 4..20mA-es távadók, vagy jelváltók, hiba esetén 20mA feletti, vagy 4mA alatti (tehát értelmezési tartományon kívüli) árammal jelzik a hiba meglétét/jellegét. Alkalmasint ezt a működést is tesztelni szükséges.
Sziasztok! Tudna mutatni valaki olyan modern kapcsolást vagy akár kész eszközt, ami a 4-20 mA jelet digitális formába alakítja? Nem tűnik bonyolultnak, vannak leírások, mégsem találtam hirtelen szimpatikus megoldást. A linkelt cikkecske is elfelejti megemlíteni az opamp típusát, és az ADC-hez sem használ tisztességes referenciát. A mikrokontroller belső ADC-jét nem használnám több okból sem. Preferálnám a színvonalasabb alkatrészek használatát, legalább 12 bit felbontás, persze egy 5000 Ft-os ADC-vel már nem szívesen játszik az ember. Össze lehetne válogatni megfelelő alkatrészeket és kísérletezgetni, de hátha tud valaki tapasztalatból okosat mutatni. Előre is köszönöm!
1. Kérdés a sebesség. 2. elvárt pontosság. Nálam 125ohm-on (ez 0.1%-os) van mérve belső ADC-vel, de elég olcsók pl. az MCPxxxx 12-bites SPI vagy I2C ADC-k. Külső referencia, ha igény van rá csak pénztálca kérdése. OPA nem mindig szükséges, de nem árt védeni az ADC bejáratát (soros ellenállás, esetleg külső diódák a tápra, szűrőkondenzátor). Mivel nincs két egyforma alkatrész vagy trimmereled vagy programból hitelesíted végpontokon az értékeket. Nem ördögtől való bonyolultságú a dolog szerintem. Természetesen ez forrás típusú áramhoz ideális. Lebegő (illetve "nem tudjuk milyen!!!") áramméréshez én INA138/168 stb árammérőket használtam a nagy közös módusú elnyomásuk miatt illetve hogy lehetett felső/alsó/akármilyen potenciálon a bemenő jel. (valós probléma volt, a helyi karbantartás nem tudta megmondani, hogyan-honnan-hova megy/jön az áram)
A hozzászólás módosítva: Aug 4, 2018
Sziasztok. Ventilátort szeretnék szabályózni pt100-l van egy 4-20mA távadom, van hozzá jelerösitöm, fesz böl pwm átalakitom is. Viszont nekem hömérséklet emelkedésével lassulna a ventilátor fordulata. kb. 30-70 fokig (kazánhoz kell légbefuvonak.
Hello! Igazából, hogy mit is szeretnél nem derül ki sok. Mert pld. nem írtad le, hogy a 4..20mA jel, mekkora hőmérsékleti tartományt is jelent. Mert azt is csak gyanítani lehet, hogy a Pt100 RTD-nek 4..20mA kimenti jele van.
De azt sem tudni, hogy mit is jelent a "jelerősítő". Valamint hogy a PWM átalakítód mekkora bementi feszültségtartományt dolgoz fel. Csak az inverz karakterisztikát lehet sejteni és hogy 30..70°C tartományban szabályoznál. De az sem világos, hogy mekkora tartományban szabályoznád a PWM jelet. Tehát elég sok itt a kérdés, mielőtt bárki-bármit mondana...
Szia. ellnézést a ponttatlanságért. 30-70 fokal hülyeséget írtam. Fűsthőfokal szabályoznák egy 12V 3A légbefúvó ventilátort. A transmitere gondoltam értékeket nem tudok sajnos, kazán átmenetileg ki van iktatva és pontos fűsthőfokot nem tudok mérni,csatolok linket ezek a modulok egy idelye meg vannak csak időm nem volt vele foglalkozni. a ventilátor 3V-kb 11v ig kelene szabályozni. jeladó 4-20mA böl 10V ig, a PWM átalakito 0-10V t dolgoz fel.
RTD fesz konverter PWM konverter Fordulat szabályzó
Szia!
Ahhoz hogy legyen valami, még egy szabályzó erősítő kellene, amin beállítod az elvárt hőfokot, belevezeted a Pt100 jelét, és annak a kimenő jelével lehetne arányos a motor fordulat. A 4..20mA/0...10V-os átalakító valószínűleg kihagyható lenne, mert egy megfelelő lezáró ellenálláson eshet akkora feszültség, hogy a szabályzó számára megfelelő legyen. Viszont a kazán szerintem nem játék, nem kellene ilyen elemekből összelegózott rendszer biztonságára bármit is bízni. Nem ismerem az ide vágó előírásokat, de valamilyen iparibb megoldást kellene keresni, és lehetséges hogy a a szükséges védelmekkel is ki kellene egészíteni (mi van ha üzem közben leáll a rendszer, vagy zárlatos lesz kettő fet, és folyamatosan megy a ventilátor?). Léteznek gyári hőfokszabályzók, amikbe közvetlenül beköthető a Pt100, de azoknak a kimeneti jele általában kapcsolt jel, ha eléri a beállított hőfokot, lekapcsolja a ventilátort. Ha mégis te szeretnéd megcsinálni, akkor egyetlen PIC-be beintegrálható az egész feladat (megtudhatja mérni a Pt100 jelét közvetlenül, és vezérelhet pwm-mel egy fetet, ami a ventilátort táplálja), és várhatóan sokkal biztonságosabb lehetne a működése.
Köszönöm a választ. Hü az le maradt, nöl a hőfok ugy kelene lasulnia a ventilátor fordulatának.
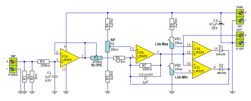
Hello! Én megrajzoltam vélhetően mit szeretnél. Az SP szabályzóval a szabályozási pontot, a SLOPE a szabályozás meredekségét, a Lim-Max a 0..10V kimenti jel maximumát 50..100%-ig, a Lim-Min potival pedig a kimenti jel minimumát 0..50%-ig. A bemeneten az 500 Ohm a 4-20mA söntje. Két 1k-ból párhuzamosan is összeállítható. A grafikon az SP és SLOPE potik középállásában vannak. A Min 30%-on a Max 70%-on áll. (poti állás, nem határolás) A szabályzó, egyszerű "P" arányos szabályzó.
Szia. Köszöm a kapcsolási rajzott. Nagyon jó, most már csak időt kell szakitanom hogy meg rajzoljam a nyák tervet.
Hello! Stabilizálni ne feledd el a 12V-ot és természetesen tápszűrő kondit tenni..
Szia! Rendben És Köszönöm! Esetleg egy kapcsolási rajzot kérhetnék róla. Tudom szemtelen vagyok De nagyon meg köszönném.
A hozzászólás módosítva: Ápr 11, 2019
Kapcsolási rajzot kaptál, mert ez az. Gondolom Te nyomtatott áramköri rajzra gondolsz..
Szia. Igen nyomtatott áramköri rajzra.
Megrajzoltam hogy legyen mivel kísérletezni..
Szia! Lassacskán talán lessz időm kisérletezni. Még az lenne a kérdésem a C3 kondi, és az R8 ellenálásnak milyen értékűnek kell lennie?
Ellnézést! Másik kapcsolási rajzot néztem.
|
Bejelentkezés
Hirdetés |














