Fórum témák
» Több friss téma |
Hello!
"A kapcsolashoz mas vezetek nem kell, csak a ket tap." Tehát még véletlenül sem lehet másik GND pont! De mindenképpen ellenállásokkal próbáld működtetni, mert ha mV-ot adsz be, annak függetlennek kellene lenni mindentől, és ha nem lesz belül az IC CMRR (1,25..3,5V) tartományában a bementi jel, nem fog működni.. Megoldás Ellenállás-Dekád. Úgy is kalibrálni kell nemde? üdv! proli007
hello
igen minden felekepp kell kalibralni, meg azt a reszit mar kivulro tudom. meg csak anyit h mekkora kell h legyen az Rl ellenallas, 24Vdc rol mukodtetnem es a masik kerdesem meg h miert van szukseg Vo kimenetre is? elore is koszonom a hozaszolasokat
Hello!
A terhelő ellenállásnak akkorának kell lenni, hogy a jelfogadó egységen meg legyen a kívánt feszültség. Ha ez 10V, akkor 20mA mellett, 500ohm legyen. A tápfeszültség, (lévén hogy ez áramgenerátor) mindegy hogy mekkora, csak abból levonva a terhelő ellenálláson eső feszültséget (pld. 10V) meg legyen az IC minimális működtetéséhez szükséges feszültség. (De ezt már tudnod kellett volna, ha ezzel az IC-vel dolgozol, ott van az adatlapon.) De nekem is lenne egy kérdésem. Ha már segítséget vársz valakitől, nehéz lenne nagybetűkkel ékezetekkel, és idétlen rövidítések nélkül írni? Mert ahogy nézem Mezőfalva is magyar területen van. Legalább is ha valamit kidobok az ablakon esélyes, hogy fejbe talállak. üdv! proli007
Hello
Nekem 10V-os a tápom, akkor 125ohm ellenállás kell? mivel kell h maradjon az ic-nek min 7,5 V.
Hello!
Igen, de van ott még egy hídegyenirányító is, azon is van kb. 1,4V veszteség.. üdv! proli007
Sziasztok!
Az alábbi probléma miatt kérnék segítséget. Az asztalomon van egy új PLC, amin 2 analóg bemenete van. Az a feladat, hogy hőmérsékletet mérjek vele. A PLC 12 bites (0-4095-ig van skálázva), a bemenetére 0-10V-os jelet vár, ezt képest 12 biten kezelni. Most tesztként rátettem egy PT 1000 és egy NI (vagy NTC?) érzékelőt, sorban egy 10V-os táppal - nem osztót csináltam, mert nem tudom merre induljak. Jelenleg 0fokos és 100fokos (C) vízzel teszteltem a mérést, de így csak 45 a mért értékek közötti különbség, azaz 3910-et mér a PLC 0 foknál, 3865-öt pedig 100foknál. Ez rosszabb mint 2 fokos pontosság. Hogyan tudom üzemszerűen kihasználni a 12 bitet, mert 1/10-ed fokos pontosság kellene - ha a PT 1000 tudja ezt. Ki épített egyszerű PT/NI - 0-10V-os adaptert eddig? Vagy nincs egyszerű megoldás? Mi a standard?
Szia!
Szerintem a sorba kötésnek nincs sok értelme, kösd a szenzort párhuzamosan pl egy 1kOhmos ellenállással, a plc analóg bemenetét pedig kösd a szenzor és az ellenállás közé, a táp gndje pedig a szenzoron legyen, úgy kiszámolhatod, hogy mekkora feszültség fog esni mekkora hőmérsékleten a szenzoron. Ha 12 bites az ADC, akkor, ha jól gondolom és 10 Volt a referencia feszültség, akkor a felbontás 10/2^12 V,vagyis 2,44 mV. Adatlap: Bővebben: Link Remélem érthetően fogalmaztam. Üdv.: mate_x
Vagy áramgenerátor, vagy egy soros ellenállás mindenképpen kell a Pt1000 elé, mert ha direktben tápra kötöd, fűtőtestként fog viselkedni - még ha ki is bírja a terhelést, az eldisszipált teljesítmény az egész mérést meghamisítja.
Összedobtam egy rajzot, amivel kb. -10 ... +110 °C tartományban alakítható át a Pt1000 kapcsain mért feszültség (rail-to-rail műveleti erősítővel még jobban növelhető ez a tartomány, az ellenállások változtatásával úgyszintén). 0 °C-on kb. 1 V, 100 °C-on kb. 8 V lesz a kimenetén, ezt már szépen fel tudja bontani a PLC-ben lévő A/D konverter (névlegesen ez 7 V / 100 °C, azaz nagyjából 2860 digit-nyi változás 12 biten, 0.35 °C-os felbontás). R1 az áramkorlátozó soros ellenállás (így max. 1 mW eldisszipálása fűti az érzékelőt, ami elhanyagolható), R2 gondoskodik az offszet beállításáról, illetve az R3-R4 párossal elvégzi a jel erősítését. Szerk.: Pt100-nál gondot szokott okozni az enyhe nemlinearitás (magasabb hőmérsékletnél lefelé csal), Pt1000-re hirtelen nem tudom, mennyire számít ez. Ha "halálpontosan" kell mérni, a Maxim AN3450-ben ott az elv Pt100-ra, csak alkalmazni kell. De egyszerűbb a PLC programjában megoldani a kompenzálást, szerintem.
Köszönöm kobold a választ, de ha 10V-om lenne, nem is lenne probléma. Csakhogy 24V DC (PLC tápfesz)az ami elérhető és reménykedtem, hogy műveleti erősítő nélkül is megúszhatom. Bár ahogy számolgattam a gond az, ha sima ellenállásosztót használok, összesen 1V tartományon belül ha mozog az eltérés, ez még ha 12 bittel vizsgálom is, siralmas felbontást ad. Az ideális az lenne, ha tényleg 0-10V ig terjedne a kimenet, de ez úgy látom illúzió, hacsak nem D/A konverter adja a jelet
. Ami megint csak bonyolít a helyzeten, de ha nincs más ilyen megoldás is jó, csak 24V legyen a táp és 0-10V a kimenet. Ilyen kész megoldást keresek. Nyilván NI, PT, és NTC is szóba jöhet, de jelenleg PT 1000, amim van. Persze ha már kabátot kell venni a gombhoz, akkor inkább a gombot cserélem le, így egy az általam megadott keretparamétereknek jobban megfelelő szenzor is szóba jöhet - csak olcsó legyen.
mateX-köszönöm a választ! Bár kissé homályos a dolog.
Ha párhuzamosan kötöm a szenzort és az ellenállást, akkor maximum a körön folyó áramom fog változni a hőmérséklet függvényében, de nekem feszültségváltozás kell - tehát minimum egy kéttagú soros osztó kell, aminek a felső tagján 14V-mérhető, az alsó tagján maximum 10V. Vagy csinálhatok a 24V-ból stabil 10V-ot és akkor simán ráakaszthatom a szenzort, csak nem tudom milyen áram lenne ideális a PLC A/D átalakítójának. PLd. 20mA?, mert akkor egy 500 Ohmos ellenállással le tudom korlátozni a maximális áramot. De ez elméleti megoldás, nekem olyan kell, ami a gyakorlatban már vizsgázott - és egyszerű. Nyilván az is érdekel, mivel tudok egyszerűen pontosan 10V-os tápot előállítani. 7809+2dióda? Esetleg más egyszerű 1 IC-s megoldás? A PLC táp maximum 30V DC -re is felmehet. Nálam 27,2 körül van a gyári táppal.
Hajthatnád közvetlenül 24V-ról is az ellenállások átméretezésével, az LM358 30V-ot is elbír. Ami miatt kisebb feszültségű táplálást javaslok, az az, hogy annál (pár mV-nyi ingadozástól eltekintve) a táp stabil lesz, így a mért feszültséget gyakorlatilag nem befolyásolja a 24V állandósága.
Kétféle stabilizátort is használhatsz: a 7810-es (merthogy létezik ilyen, nem kell 7809 diódázva) 35V-ot, az LM317 37V-ot elvisel a bemeneti oldalon. Mindkettőből bőven elég a 100mA-es változat, amit TO-92 tokban lehet kapni, úgymond fillérekért. Azt a gyári PLC-tápot viszont állítsd be, ha lehet (legtöbbször van erre a célra egy potméter), a 24V tökéletes, semmi szükség 27-re. Agyoncsicsázva, nyáklappal-mindennel együtt 600 Ft-ból megépíthető az egész (ebből legalább a fele a doboz), és működni fog. Ha kész megoldás kell, mélyebben zsebbe kell nyúlni, a gyári átalakítók nem olcsók.
Köszönöm a tippeket. Sajnos én olyan régen kezdtem, hogy akkor még nem volt 7810
. A gyári PLC táp azért megy nagyobb feszültségen, mert egyrészt a PLC elbírja bőven, a relék is stabilabban húznak, másrészt akksit is tölt egy hosszabb kábel végén. Elméletben OK amit írtál kobold, de van kipróbált, tesztelt változat? Mert pontosan be kellene kalibrálnom és már 3-4 sikertelen kísérleten túl vagyok. Leginkább a tartomány szűkössége volt a gond.
Kérdés, hogy mi nem sikerült: a rajzom szerinti áramkör kalibrálása, vagy valami egyéb ellenállás-osztós próbálkozás? Igaz, hogy az általam csatolt rajz csak szimulátorban létezett, de ennél a bonyolultsági szintnél még az sem téved olyan nagyot.
Ha nagyon kipróbált, bevált, és garantáltan bármikor reprodukálható eredményeket hozó eszközt szeretnél, akkor ilyeneket keress: link. Na meg sok pénzt, mert nem olcsók. A tápról annyit: az akksitöltés miatt megértem, de a PLC-nek nincs rá szüksége, és amelyik 24V-os relé nem húz tökéletesen 21V körül, azt én nem építem be egy PLC mellé. De nem lovagolok ezen tovább, tedd, ahogy jólesik.
Sziasztok!
Érdekelne egy kész megépített 4-20mA szimulátor/generátor, vagy valami hasonló ketyere. Legyen egyszerű digitális kijelzője és beállító potenciométere. A potenciométerrel tudjam szabályozni a kimeneten megjelenő áramot (4-20mA között) és ez jelenjen meg aktuálisan a kijelzőn is. Ha megoldható akkor 2 tizedes kijelzéssel (pl 8,76mA aktuális érték). 2 és 4 csatornás érdekelne, tehát 2 vagy 4 külön állítható és kijelezhető kimenet. PLC bemenetére kerülne tesztelés/programírogatás céljából. Aki tud segíteni, természetesen nem ingyen kérem, de ne szálljunk el. Kizárólag saját felhasználásra, tanulásra, gyakorlásra használnám, nem piacra. Előre is köszönöm.
Hello!
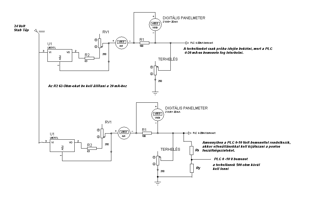
(Nem akarom elkészíteni, csak megosztanám a gondolataimat.) Maga a generátor nem egy nagy falat, de az infóid hiányosak. Nem mindegy, hogy - az áramgenerátor nyelő, vagy forrás - telepes, vagy hálózati táplálású - ha több csatornás, az automatikusan azt jelenti, hogy több készülék kell, hiszen a galvanikus elválasztást biztosítani kell. - a maximális terhelő ellenállást ismerni kell, mert ez fogja meghatározni a tápfeszültség értékét is. - a kijelzőknek külön tápfesz kell, mert azok általában nem mérhetik a tápfeszükkel közös pontot. Az áram értékét, lehet mérni egy precíz soros ellenálláson is. - A megkívánt két tizedes kijelzés is necces, mert 3,1/2 digites kijelző 19.99-et tud mutatni, de 20mA felett már nem mér. A 3,3/4-esek meg ritkák mint a fehér holló. - A beállító potinál célszerű egy tízfordulatú helipotiti választani. És egy példa nyelő generátora, ha 4-20mA-es távadót akarsz helyettesíteni. üdv! proli007
Szia !
Én legegyszerűbben így csinálnám. Üdv Mgy
Sziasztok!
A cél egyértelműen a távadó helyettesítése és a tanulás. Sajnos ilyen elektronikai ismereteim nincsenek, ezért érdeklődtem a megépítés után. Egy barátomnak van egy plc-je amin tanulhatok, gyakorolhatok és erre a részére is kíváncsi vagyok. A maximális terhelő ellenállást nem nagyon értem. Elméletileg minden távadó azonos 4-20mA leadására képes a mért érték arányában, én úgy tudom, de természetesen javítsatok ki ha tévedek. A plc 24VDC-vel működik így ez táplálja meg a távadót (vagy éppen az itt említett távadó helyettesítő készüléket). A kijelző azért lenne jó, hogy kézi műszer használata nélkül lehessen látni a plc-be beérkező mA értéket (ez a potival beállított érték). A kijelző tőlem lehetne egy egyszerű készen kapható panelműszer (pl conrad), ezzel talán még egyszerűbb megoldani. Minimum 2 csatorna vagy két külön ketyere érdekelne. Még mindig fenntartom, hogy ha valaki összedobja nekem akkor megegyezünk A dobozolást már megtudom oldani. Még egyszer köszönöm mindkettőtöknek a válaszokat
Szia !
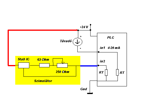
A távadó csak akkor képes leadni a 20 mA-t , ha van ami felvegye azt az áramot. A PLC 4-20 mA-es bemenete tartalmazza a 100-600 Ohm körüli ellenállást. Én csak PLC nélküli kipróbáláshoz rajzoltam a terhelő potmétert. A dobozkába 3 alkatrész kell, amit te is megtudsz csinálni. Az előlapi potmétert (vagy potmétereket) egy terheléssel és egy ampermérővel beskálázod és kész a szimulátorod. Úri huncutságból, be tehetsz csatornánként egy 100 Ohmos figyelő ellenállást melyre egy külön tápról táplálandó 2 Voltosra beállított panelmétert csatlakoztatsz..
Köszönöm, megpróbálom, csak lesz belőle valami
remélem nem égett plc
Sziasztok!
Nekem is egy kijelző kéne a távadó és a PLC közé. Egy sorba kötött ellenálláson eső feszt figyelném. Csak nem vagyok biztos az ellenállás értékében.... Ugye a távadók kimenete áramgenerátoros és ez biztosítja az állandó áramot a vezeték hosszától (ellenállásától) függetlenül.Már csak az lenne a kérdés, hogy mekkora az a max ellenállás ami még nem okoz pontatlanságot a mérésben? 500ohm-ot elbír még a rendszer? Jó lenne ha az ADC 4-4,5V-ot kapna 20mA esetén. Ehhez 225ohm kéne. Kicsit rászámolunk, biztos ami biztos, tehát jó lenne ha min a 300ohmot elbírná. Elég kezdő vagyok még ebben a témában, minden segítséget szívesen várok.
Közben eszembe jutott még egy kérdés: ezek a távadók (4-20mA) mennyire pontosak? Gondolom ez leginkább a környezetétől függ (pl: hőmérséklet) , de olyan történhet-e hogy 3 vagy 21mA jön ki belőle normális működés mellett vagy azt már hibának kéne venni?
Azt a 2 leírt értéket már kőkeményen hibás értéknek kell venni. Legalábbis ipari körülmények között biztosan.
Egyébként szerintem, ha már rákérdeztél a terhelésekre, és előtte meg pont említetted, hogy a távadók kimenete áramgenerátoros szokott lenni, akkor ebből következtethető, hogy a távadó adatlapjában valószínűleg kell lennie a terhelésekre vonatkozó információnak. Nézd meg, hátha találsz ilyesmit.
Csak ahhoz tudni kéne a távadó típusát :no: Egyelőre így látatlanba megkaptam a feladatot hogy ilyet csináljak. A távadóktól meg éppen jó 200km választ el. Egyelőre csak az általános terhelhetősége érdekel (remélem gyártók között nincs túl nagy eltérés)
Szia. Nem olvastam végig a topicot, csak belenéztem.
A 4-20mA egy komoly gyártó esetén biztosan 4-20mA. Ha normális ipari cuccról van szó, akkor az hőfokkompenzált is. A 20mA feletti jelet (a mérők távadói) kifejezetten hiba jelzésre használják. 20,5-21mA tartományban. A 4 mA alatti jeleknél meg a végrehajtó egységek (pl. pozícionáló) nem kapcsolnak be. Volt olyan, ami 3,71 mA alatt nem indult. Egyszóval a 4-20 az kőbe vésve.
szia! Ez jó hír, így elég csak a 4-20mA-es tartományra figyelni. A terhelhetőségét nem tudod a távadóknak? Hogy mekkora az a max ellenállás amit rá lehet kötni?
Szia! Úgy érted, hogy sorba kötni vele? A sorba kötött ellenálláson ugye az áramnak megfelelő feszültség esik, ezért a max sorba köthető ellenállás értéke esetfüggő.
Függ a konkrét távadó működési feszültségtartományától, ennél is pontosabban a minimális tápfeszültség értékétől, ezt megtalálod az adott távadó adatlapján. Függ a kiadott feszültségtől, ezt megtalálod a PLC adatlapján. Ebből Rmax=(Uplc-Utávadominimum)/0,02A Szerintem. De ezzel még nem próbálkoztam eddig.
Egyébként nem tudom, hogy miért akarsz többszáz ohm-al áramot mérni. Ha nagyon lesarkítom a dolgokat, akkor beraksz egy 1 Ohm-os ellenállást, azon esik max. 20mV. Ha műszerrel méred, akkor 20 vagy 200mV-os állásban tökéletesen látod a változást, AVR/PIC esetében meg mindenképp kellene egy nagy bemenő ellenállású műveleti erősítő. Akkor meg 0,1 Ohm is elég lehet és szinte észre sem veszi a rendszer.
Hello!
Egy ilyen készüléknél, még figyelembe kel venni, hogy más készülékek is csatlakozhatnak a mérőkörhöz, amik szintén ellenállásukkal terhelik a mérőkört. Vagy is más készülékek paramétereit, bemenő ellenállását is figyelembe kel venni. De ez alapvetően a mérőkör tervezőjének feladata. Feladat még a folyamatkijelzőnél, hogy annak bemenete galvanikusan elválasztott legyen mindentől. Nem közömbös a bemenet és a villamos hálózat közötti kapacitás sem, amit a lehető legkisebbre kel kialakítani. Mert a hálózatról érkező tranziens és egyéb zavarjelek, azonosfázisú zavarjellel terheli majd a mérőkört. Olyan jelfeldolgozó bementek, amik analóg bemeneti kapcsolóval vannak kialakítva, érzékenyek az azonosfázisú zavarjelek amplitúdójára. (Sok esetben a zavarjel elnyomás dB-ben deklarálva van, de annak palitudó és frekvencia függése már nem. (Volt, hogy a csatornák közötti látszólagos "áthallásnak" is a galvanikusa elválasztott mérőkör zavarjelterhelése volt az oka.) üdv! proli007
Erről nem tudtam hogy kell műveleti erősítő az ADC elé :no: De ilyen kis teljesítménynél talán elhanyagolható. Minél kisebb kéne, minél kevesebb alkatrészből. itt se raktak bele.
prolio007 erre nem is gondoltam. Ez megint plusz alkatrészt jelent és még kevesebb helyett. Gondolom ezért nincs a gyáriaknak külön tápjuk. Azok a mérőágból veszik a tápjukat is. De erre ötletem sincs hogy hogy csinálták. Viszont ha egy ellenállásról szedik le 3,3 vagy 5Vot (amennyi kell a mérőnek) akkkor az elég nagy ellenállást elbír. Csak meg kéne néznem már a távadó típusát...
Szia. Valóban nem tettek. De ha jól megnézed, a PIC-ed adatlapját 2-2,5kOhm bemeneti ellenállást fogsz találni. Ezzel mérni 250Ohm-os ellenálláson, az valljuk be nem szép dolog. A másik, hogy nem PLC-be kötötték. A 250Ohm a teljes terhelés, ezen esik a teljes maradék feszültség, ami neked megint nem jó.
De nézzük meg másik oldalról: Ha mégsem akarsz műveleti erősítőt, akkor sem kell 4-5V-ot ejtened az ellenálláson. Keresel egy 12bites PIC-t, raksz neki 2,5V-os referenciát. Ez 0,6mV-os lépéseket jelent. Neked (gondolom) elég ha egy tizedesig mér (4,0-20,0mA). Ekkor az alsó 200 lépésre van csak szükséged. Ez már 120mV feszültségesésnél megvan. Ha jól tippelem, az meg 6 Ohm. |
Bejelentkezés
Hirdetés |





. Ami megint csak bonyolít a helyzeten, de ha nincs más ilyen megoldás is jó, csak 24V legyen a táp és 0-10V a kimenet. Ilyen kész megoldást keresek. Nyilván NI, PT, és NTC is szóba jöhet, de jelenleg PT 1000, amim van. Persze ha már kabátot kell venni a gombhoz, akkor inkább a gombot cserélem le, így egy az általam megadott keretparamétereknek jobban megfelelő szenzor is szóba jöhet - csak olcsó legyen.
. A gyári PLC táp azért megy nagyobb feszültségen, mert egyrészt a PLC elbírja bőven, a relék is stabilabban húznak, másrészt akksit is tölt egy hosszabb kábel végén. Elméletben OK amit írtál kobold, de van kipróbált, tesztelt változat? Mert pontosan be kellene kalibrálnom és már 3-4 sikertelen kísérleten túl vagyok. Leginkább a tartomány szűkössége volt a gond. 







