Fórum témák

» Több friss téma
Fórum » 555-ös IC-s kapcsolások
Lapozás: OK   15 / 192
(#) proli007 válasza bence192 hozzászólására (») Szept 4, 2008 /
 
Hello!
Neked egy "monostabil multivibrátorra" van szükséged. Mivel az NE555 negatív éllel vezérelhető ebben az üzemmódban, a bemeneti jelet invertálni kell.
Ennyi!

üdv! proli007
(#) bence192 hozzászólása Szept 5, 2008 /
 
oké köszia választ és ez a kapcsolás hogy néz ki nekem van egy kapcsolásom ami úgymond triggereli a bemenő jelet bár nem tudom mit takarhat
megkérlek lerajzolnád hogyan is néz ki a az invertálásig még megy is a többivel van gond
csatolok egy pdf et abba van eza a triggereő kapcsolás
köszi a segítséget
(#) szabi83 hozzászólása Szept 5, 2008 /
 
Sziasztok!

Mi okozza azt az impulzust, amikor az "S1" mikrokapcsolót elengedem?



motorvez.pdf
    
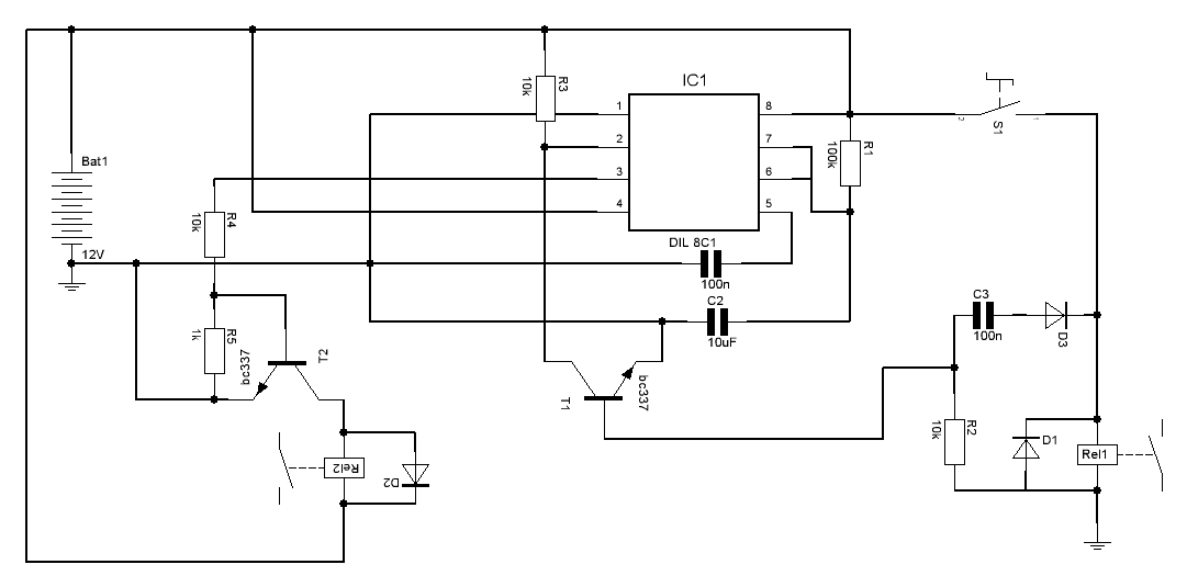
(#) mex válasza szabi83 hozzászólására (») Szept 5, 2008 /
 
A triggerre csatlakozó bc182 forditva van bekötve,igy nem működhet. Helyes bekötés esetén (emitter a testen,kollektor az r3-ra) az S1 nyitásakor a kapcsolóval párhuzamos 100nF-en keresztül pozitiv irányú feszültségugrás kerül a tranyó bázisára,és egy rövid időtartamra kinyitja,ezáltal elindul az időzités.
(#) szabi83 válasza mex hozzászólására (») Szept 5, 2008 /
 
Idézet:
„A triggerre csatlakozó bc182 forditva van bekötve,igy nem működhet.”


Emitter a földön, akkor állandóan kattog a relé, így (C a földön) zavarmentes a működés, az impulzust kivéve.

A 100n-t leszedem .

Üdv
(#) mex válasza szabi83 hozzászólására (») Szept 5, 2008 /
 
Tulajdonképp azt sem tudom mire jó ez a kapcsolás....
A tápfeszültség megjelenésével egyidőben behúz az 1.,és a 2. relé is,ha az S1 kapcsolót zárod,azután az időzités lejártával a 2-es elenged,és ha az 1-es relé tápfeszültségét az S1 nyitásával megszakitod akkor elenged,viszont az időzités újraindul és behúz a 2-es. Mire jó ez?
(#) szabi83 válasza mex hozzászólására (») Szept 5, 2008 /
 
Idézet:
„S1 nyitásával megszakitod akkor elenged,viszont az időzités újraindul és behúz a 2-es.”

ez a baj a megszakításnál az impulzus

Mi ez?
rel1 betápot kapcsol villanymotornak, a rel2 az indító kondit kapcsolja.

Mivel pedálba van építve az S1 mikrokapcsoló, nyomógomb és időrelé helyet, ezt a kapcsolást alkalmazom.

S1-re kell kondi, 100n nélkül megint csak kattog, az indító kondi reléje
Teszek rá nagyobb kondit
(#) mex válasza szabi83 hozzászólására (») Szept 5, 2008 /
 
Ha az S1 kétáramkörös lenne akkor kihagyhatnád a tranyót és üzembiztos lenne a cucc.
(#) szabi83 válasza szabi83 hozzászólására (») Szept 5, 2008 /
 
Nagyobb kondi nem jó, marad a 100n és teszek az S1 el sorba egy induktivitást... ja és a bc182-t beraktam helyesen..

lássuk
(#) szabi83 válasza mex hozzászólására (») Szept 5, 2008 /
 
Sajna csak egy
(#) mex válasza szabi83 hozzászólására (») Szept 5, 2008 /
 
A C3,és az1-es relétekercs közé tegyél egy 1N400x diódát úgy hogy a tekercs árama a diódán tudjon keresztülfolyni,tehát katód a tekercs felé nézzen,és a másik diódának szintén a katódjához csatlakozzon.
Az S1 mellől meg dobd ki a 100nF-ot,mert csak zavart okoz.
(#) szabi83 válasza mex hozzászólására (») Szept 5, 2008 /
 
Így is marad az impulzus

T1 et kicserélem bc337-re, remélem érzéketlenebb a bc182-nél
(#) mex válasza szabi83 hozzászólására (») Szept 5, 2008 /
 
Igy csináltad? A C4-et is kivetted?

Nameg tápfeszhidegités is kellene.mondjuk 100nF kerámia az ic táplábaira közvetlen.

Grafika1.pdf
    
(#) szabi83 válasza mex hozzászólására (») Szept 5, 2008 /
 
Igen, így.

Táp szűrése, 4400µF + 100nF.

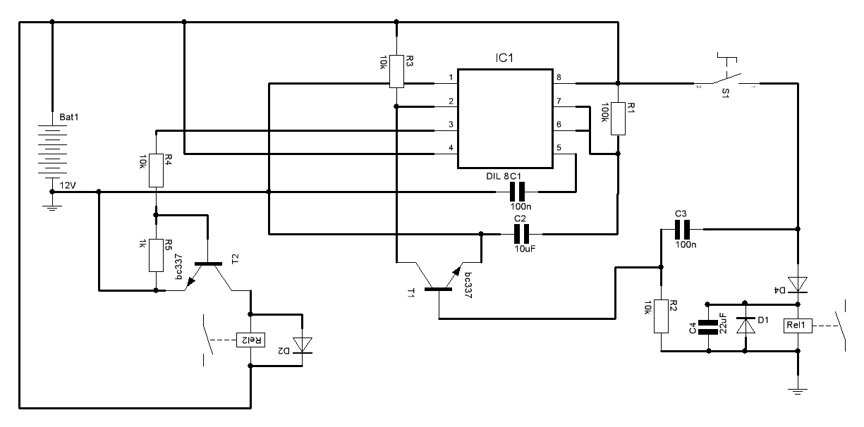
Most így van, ha a D3 rövidzár lenne, akkor a rel2 kattog(S1 zárva, rel1 behúzva).

motorv_0.GIF
    
(#) mex válasza szabi83 hozzászólására (») Szept 5, 2008 / 4
 
Ránézésre igy már megint nem működőképes...
A tranyó nem kap bázisfeszültséget,a 10k lehúzza testre a bázisát,és a D3 nem engedi át a + jelet a 100 nF-ról,igy nem is tudja inditani a monostabilt.
Még az S1 esetleges (biztos)prellje zavarhat be,kikapcsoláskor többször megszakithat,érintkezhet igy inditva újra az időzitést. Ennek viszont ebben a kapcsolásban nem a párhuzamos 100nF a megoldása.
Azt javaslom,hogy állitsd vissza a D3 diódát az én rajzom szerint,és a dióda anódja és a test közé tegyél ~10µF elkót. Ez a prell idején elnyeli az impulzusokat és nem tud inditójelet képezni a tranyó. A kondi egy idő után kisül a relétekercsen. Esetleg lehet kisérletezni az értékkel, a nagyobb kapacitások felé.

Még annyit: a rel2-vel sorban sem ártana egy dióda!
(#) szabi83 válasza mex hozzászólására (») Szept 5, 2008 /
 
Idézet:
„Ránézésre igy már megint nem működőképes...
A tranyó nem kap bázisfeszültséget,a 10k lehúzza testre a bázisát,és a D3 nem engedi át a + jelet a 100 nF-ról,igy nem is tudja inditani a monostabilt.”


Én is ezt gondolom, de működik elindul a monostabil.

no megyek, megcsinálom amit mondasz .
(#) mex válasza szabi83 hozzászólására (») Szept 5, 2008 /
 
Mekkora a relék áramfelvétele(tekercsellenállása)? Feltétlenül szükség van a kapcsolótranyóra?
Lényegesen le lehetne egyszerűsiteni,és üzembiztossá lehetne tenni a dolgot.
(#) szabi83 válasza mex hozzászólására (») Szept 5, 2008 /
 
Így? , mert most jó

Reggel élesben próba, most már csak a hálózati fesz ingadozás okozhat(na?) zavart, de akkor betolok elé egy EMI filtert :hehe:

Idézet:
„Még annyit: a rel2-vel sorban sem ártana egy dióda!”


táp fesz 12.4VDC, indok?

Idézet:
„Mekkora a relék áramfelvétele”

30-35mA körül

motorv_ok.GIF
    
(#) mex válasza szabi83 hozzászólására (») Szept 5, 2008 /
 
Nem pontosan igy,hanem a soros dióda anódjára,vagyis elé gondoltam az elkó pozitivját kötni,de ha igy is ellátja a feladatát akkor kész.
(#) mex válasza szabi83 hozzászólására (») Szept 5, 2008 /
 
Az egy diódányi fesz eséstől még vigan behúz a relé,viszont az induktiv tüskéket nem engedi át az időzitő felé (szkópon szépen látni).
Közben én is megcsináltam a tranyók nélküli változatot. Itt a tápfesz rákapcsolásakor indul a monostabil,kihasználva azt,hogy az inditóbemenet később töltődik fel,mint ahogy az ic megkapja a teljes tápot (a 100nf-ot lehet növelni szükség esetén).
(#) rockersrac hozzászólása Szept 5, 2008 /
 
nekem párologtatóhoz kellene olyan kapcsolás,hogy egy gombot megnyomok,elindul a párologtató,majd ~2 óra mulva kikapcsol.ebben kérem segítségeteket!
(#) mex válasza rockersrac hozzászólására (») Szept 5, 2008 /
 
Ez 555-el túl hosszú idő. Számláló rendszerűt keress. De szinte aprópénzért lehet venni,nem érdemes sk késziteni mert "többe kerül a leves mint a hús",hacsak nem az épités öröméért teszed.
(#) rockersrac válasza mex hozzászólására (») Szept 6, 2008 /
 
okés! megpróbálok utánanézni!másik kérdésem: kaptam fateroméktól egy higanylámpát.nyák levilágításhoz akarom használni és ehez kellene két időzítő elektronika:egy vissszaszámlálós,a másik meg 555-el egy kb 3 perces időtartam lejártát kellene jeleztetni/kb ennyi idő mire bemelegszik a lámpa/utána kihúzom a fiókját a doboznak,ráteszem a nyákot,betolom a dobozt.ekkor elindul a számlálás visszafelé,majd az idő lejártakor kikapcsol a lámpa./remélem nem túl bonyolult amitleírtam/
(#) bence192 hozzászólása Szept 7, 2008 /
 
Sziasztok a problémám még mindíg az előző kérlek segítsetek egy változó szélességű négyszögjelből kéne előállítanom egy jóval rövidebb impulzust(négyszögjelet)
a bemeneti jelet egy kapcsoló és egy 555ös ic adja aminek változtatom a kimeneti frekvenciáját a problémám az hogy próbáltam monostabil multivibrátorral megoldani ( 555ös icvel de amikor változtatom a frekit akkor változik a kimeneti impulzus hosszúsága is és ez nekem nam jó segítsetek köszi

küldök néhány kapcsolást amivel próbálkoztam háha tudtok valamit változtatni rajta..
előre is köszi!
(#) proli007 válasza bence192 hozzászólására (») Szept 7, 2008 /
 
Hello!

Az utolsó ábrának megfelelőnek kellene lenni.
De kérdés,
- milyen frekitartományban akarod használni
- Mekkora a trigger fokozat időállandója a frekihez képest. (R2*C3)
- Mekkora pontossági égényed van.

A CD4538-as nem újraindítható kapcsolásával, lehet jobban jársz.

üdv! proli007
(#) oleg53 válasza bence192 hozzászólására (») Szept 8, 2008 /
 
Hali!
Szerintem az a gond, hogy Neked felfutó élre kellene működnie, vagyis a 2. és 3. ábra kombinációja lenne jó.
A második ábra R2 T1 párosát rakd a 3. ábra bemenetére (tehát a kollektort kösd a C3 baloldali lábára).
Persze nem ártana egy pl. 15k-s ellenállás a bázis elé sem.
Ha az L szint kevesebb, mint 100us-ra van jelen, akkor valószínűleg azt nem érzékeli.
(#) bence192 hozzászólása Szept 8, 2008 /
 
A lényeg hogy ez egy stroboszkóp vezérlő kapcsolás
működése a következő:
van egy választókapcsoló 3 bemenettel és van
-egy manuális
-egy 555 astabil módban változtatható frekvenciával 12 hz től lefelé kb 0.5 hz ig
-és egy kivezérlésmérőről optocsatolóval utolsó ledről leválasztott jel
ez kapcsol egy tranzisztort és az adja a feszültséget egy optocsalónak (strobi elsütéshez) és egy control lednek

a baj az hogy olyan érzékeny a stroboszkóp elektronikája hogy bármien röviden is nyomom a gombot vagy akármien frekire van állítva az 555öst, a strobi többször is elvillan ennek a jelenségnek a megakadályozására kell ez a kapcsolás ami lerövidíti a négyszögjeleim impulzusait arra gondoltam ez bekötném a kapcsoló után és ennek az elektronikának a kimenetét adnám a tranzisztor bázisára

gyakorlatilag ezzel a problémával küzdök próbáltam kapcsolásokat leszimulálni Electronics Workbench-el de igazából nem akarta az igazad kiakadt az oszciloszkóp itt tapasztaltam az hogy ha változik a freki akkor szélesedik a kimenet

a két kérdésre a válaszom hogy
Mekkora a trigger fokozat időállandója a frekihez
hát gyakorlatilag nem tom miről van szó de a számolóprogival kb 80 ms ot számoltattam ha ez az az adat
a pontossági igény hát a lényeg h legyen egy kis impulzus a négyszögjel felmenő ágánál de ez se lehet túl hosszú a strobi miatt (ezt már nem írom le még 1x h mért mert fentebb leírtam) a legjobb ha tudnám módosítani az impulzus hosszát kisírletezgetve min szélességtől lövi el és meddig nem lő el 2 x

bocsi h kicit hoszú lett és az esetleges helyesírási hibákért is
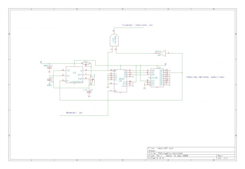
(#) Hektor13 válasza bence192 hozzászólására (») Szept 8, 2008 /
 
Szia!
Lehet hogy tudok segíteni neked ezzel a kapcsolással, amit mellékelek. Azért némi magyarázat szükséges: Az 555-ös íc-t hangold kb 1 khz-re! (Használj LMC555CN tip időzítő íc-t.)
Valahogy így működik: A 4029-es számláló pe bemenetén megjelenő "magas" jel indítja a számlálót. A 138-as demux íc-n megjelenő alacsony jel reseteli az időzítő íc-t, így leáll a számlálási folyamat. Az "és" kapu csak egy nagyon rövid ideig tud igaz állapotot felvenni!.
Amikor a vezérlő jel alacsonyra vált, a 4029-es nullázza önmagát, a 138-as íc kimeneti lábai mind "magasak", ezért kell utánna "nem" kapu. A 138-as íc elhagyható ha "kikapuzod" a számláló íc kimenetét.
Röviden: bármeddig is nyomod azt a bizonyos gombot, csak egy nagyon rövid impulzust kapsz.

idözit07.jpg
    
(#) mex válasza bence192 hozzászólására (») Szept 8, 2008 /
 
Ez a változat megoldja kettő problémádat,működni fog,ha 555-el vezérled,és akkor is ha optón keresztül húzod le a bemenetet a testre. Ha nyomógombbal is használni akarod akkor annak a pergésmentesitéséről gondoskodni kell. A helyedbe hallos gombot használnék.
Fontos: az astabil vezérlő 555 kimenetét közvetlenül összekötheted a kapcsolás bemenetével,de a tápfeszültségellátás közös legyen. Ennek nem muszáj 12V-nak lennie,lehet kevesebb is,pl 5V. Az 5V jellemzően jó a hall kapcsolóhoz is.
A kapcsolás kimeneti impulzusszélességét tudod a potival változtatni,max ~800us,és ez belefér a kisülés időtartamába.
(#) bence192 hozzászólása Szept 9, 2008 /
 
köszönöm a válaszokat szerintem először az 555 ös kapcsolást próbálom ki utána megpróbálom a másikat is ameik jobban bevállik azt fogom használni köszönöm a választotkat!
Következő: »»   15 / 192
Bejelentkezés

Belépés

Hirdetés
XDT.hu
Az oldalon sütiket használunk a helyes működéshez. Bővebb információt az adatvédelmi szabályzatban olvashatsz. Megértettem