Fórum témák
» Több friss téma |
Minimum 500W, több célra lenne felhasználva, meg ha lehet akkor bontott alkatrészekből lenne jó megoldani.
500W, 80V-on és egyenfeszültség... Ez már nem hobbi kategória. Mihez kellene? Ha van témája, akkor abba a topikba kellene írnod.
Elsősorban motrot kipróbálni, meg izzókkal szeretnék szórakozni.
Szóval egy ilyen univerzális tápegység kellene. Akkor inkább állítható toroid trafó egyenirányítóval. Bővebben: Link.
Inkább ne akard megoldani, mert a fél kilowatt elektronikus eszközökkel, áramkörismeret és építési gyakorlat nélkül kivitelezhetetlen.
Van némi ismeretem
eddig megépítettem egy órát, meg egy pár erősítőt
Az kevés. A kapcsolóüzemű tápegységek egy egészen más világ.
Azokkal szórakozok kb 4-5 hónapja, eddig nem sok sikerrel.
Többféleképpen is meg lehet oldani, de egyrészt nem ártana leválasztani, másrészt az 555-öt felejtsd el. Mondjuk azzal is meg lehet erőszakolni, de nem közvetlenül a hálózatról hanem egy trafó után step down elrendezésben. Skori oldalán találsz rajzokat, 60V-ig biztos. A nyolcvan attól már nincs nagyon messze.
![]() Motorról és izzókról lévén szó nem árt az áramgenerátoros kivitel, ha nem akar az ember meglepetést.
Akkor azt hiszem felhagyok ezzel az ötlettel és inkább a kapcsolóüzemű tápokkal szórakozok, van itthon egy pár amit nem sajnálok.
Köszönöm a segítő válaszokat! kadarist fórumtársnak is
Izzóhoz és motorhoz mire fel az áramgenerátor? Áramkorlátosra gondoltál?
Motor esetében az induláskori többszörös áramfelvétel miatt, az izzónál hasonlóan, aminek a hideg ellenállása töredéke a melegnek. De ha építettél már ilyet akkor ezt nem kell magyaráznom.
Sziasztok!
Megcsináltam a képen látható szirénát de csak folyamatosan sípol. Egyáltalán működik ez.
A második 555 5-ös lábát zárd egy pillanatra testre, ekkor a hangmagasságnak változnia kell. Ha mégsem, akkor az 5-ös lábra menő 10k ellenállást kösd ki, és úgy próbáld.
Az első 555 kapcsolgatná a két eltérő hangmagasságot úgy jönne létre a "nénó.nénó" A hozzászólás módosítva: Jan 10, 2015
Kipróbáltad a második 555 ötös lábának pillanatnyi testelését is?
A hozzászólás módosítva: Jan 10, 2015
hangot váloztat mikor rövidre zártam
A hozzászólás módosítva: Jan 10, 2015
Gyakorlatilag, ha testre kapcsolgatod az ötös lábat, akkor létre tudod hozni a hangmagasságváltozást, magyarul az a része működőképes a kapcsolásnak.
Az első 555 nem akar működni megfelelően, ezek szerint. Tegyél a 3-as lábra (a 10k helyére) egy 1k ellenállást, azzal pedig köss sorba egy ledet, katód legyen a testen,és adj rá tápfeszültséget. Ha a led lassan villog, akkor az első rész is működőképes.
100uf kondinak mi a szerepe a hangszóró előtt.
a led lassan villog A hozzászólás módosítva: Jan 10, 2015
Egyenáramú leválasztás, az úgy ok.
A ledet vedd ki, az 1k maradjon, és azt kösd a második 555 ötös lábára, majd próba.
nagyon lassan át billen de a másik hang az rekettyés majd vissza billen a sípoló hangra
Köszönöm a segítségedet életre kelt a masina szépen szól úgy ahogy kell.
Az1k ellenállás lett jó utána azt ki cseréltem a 10k-ra. Utána remekül szuperált.
Szia!
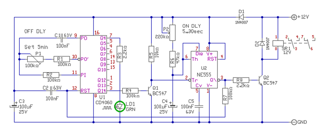
Összeraktam az áramkört, R4-en keresztül földre, és tápra húztam Q1 bázisát, ez a rész úgy tűnt működik. A relé behúzott, elengedett. Helyére forrasztottam az R4-et, rákapcsoltam a tápot (12V PC-ről), villogott led, a relé 2perc után behúzott. Most viszont ha tápot adok neki akkor rögtön behúz a relé, és nem hajlandó elejteni, hiába tekerem a potikat bármerre. Az U1 RST lábán állandóan 11,5V merhető a földhöz képest. R4-et kiforrasztottam, de hiába próbálom tápra/földre húzni semmi változás nincs. Tudnál írni, egy kis leírást, hogy ellenőrizzem, a 2 rész működését?
CD4060 az működik, Q1, R7 kiforrasztva (Q1 egyébként hibátlan), így a potival tudom szabályozni a led villogását. Az 555 részröl nem tudom, hogyan tudnák megbizonyosodni, hogy megfelelően megy-e.
Hello! A második rész egy mezei 555-ös monostabil multivibrátor.
- Ha a 2-es lábat a GND-re húzzuk egy pillanatra, a kimenet magas szintre vált, és elkezdődik az időzítés. - Avagy a 7-es láb elengedi a C4 kondit, és az el kezd töltődni R6+P2-őn keresztül. - Ha a kondin a feszültség eléri az 5-ös láb feszültségét (táp kétharmada), akkor az 555 kimenete visszabillen a GND-re. A 7-es láb pedig kisüti a C5 kondit. Abban újra 0V lesz a feszültség. - Ha újra lehúzod a 2-es lábat a GND-re kezdődik elölről az időzítés. - A Q1 csak egy inverter. Ha bemenete magas, akkor lehúzza a 2-es lábat. Ha alacsony, akkor meg a 2-es a tápfeszen van. - A 4060-at a tápfesz bekapcsolásakor, a C2 kondi törli. A Q14 kimenet ekkor alacsony szinten van. - Amikor feltöltődött C2 (10ms) el kezd számolni a számláló, Led villog. Ha lejárt az idő, a Q14 kimenete magas szintre vált. Q1 elindítja az 555 időzítését. - De amikor az 555 kimenete magas szintre vált, az R7-en keresztül, a 4060 törlő jelet kap. És mind addig törölve is marad, míg az 555 ideje le nem járt. - Amikor 555 visszabillen, megszűnik a 4060 törlése, és el kezd újra számolni. Ennyi ez.. |
Bejelentkezés
Hirdetés |





eddig megépítettem egy órát, meg egy pár erősítőt 







