Fórum témák

» Több friss téma
Fórum » 555-ös IC-s kapcsolások
Lapozás: OK   163 / 191
(#) proli007 válasza Barnei hozzászólására (») Feb 5, 2017 /
 
A diódák meg az ellenállások, nem a GND-re mennek mind. Oda csak a Led meghajtó tranyók emitterei csatlakoznak. De ha nincs ötleted, akkor nézz be a kivezérlés jelző Led-ekkel topikba. Számtalan nyáktervet fogsz látni.
(#) Barnei válasza proli007 hozzászólására (») Feb 5, 2017 /
 
Okés köszönöm! Találtam is már! Teljesen jó így ,hogy adod az irányt! Mégegyszer köszi!
(#) Barnei válasza proli007 hozzászólására (») Feb 6, 2017 /
 
Helló! Elkészült a nyákterv, ránéznél légyszives? Köszönöm

index.pdf
    
(#) proli007 válasza Barnei hozzászólására (») Feb 6, 2017 /
 
Hello! Jó lenne, csak minden tranzisztor kollektor-emittere fel van cserélve.
(#) Barnei válasza proli007 hozzászólására (») Feb 6, 2017 /
 
Megcseréltem! Köszönöm a türelmet és a segítséget!
(#) layzi hozzászólása Feb 7, 2017 /
 
Sziasztok. Segitségeteket szeretném kérni. Kaptam egyszer egy kapcsolást ami késleltetéses nyomogombos kapcsolás volt. Most ismét megkérnélek titetek hogy a képen látható ábrához tudnátok készteni egy kapcsolást? Elmagyarázom a lényeget. 12-14v tápfeszültség. Két fázis lenne adott. Nyomógombos öntartó áramkörröl lenne szó. Az nyomógomb benyomásával elindulna a két fázis, az egyik kapcsol, tartja a feszültséget mindaddíg míg mégegyszer meg nem nyomom a gombot. A második fázis késleltetve 3mp-ig, kapcsolna egy 1-1.25mp-nyi impulzust (12v) és utána automatikusan megszakadna. Minden megoldás érdekelne a késleltető áramkörre. Ahhoz tudnám hasonlítani mint az ablaktörlő mikor csak éppen meghuzom a kart és töröl 3at és abbamarad, csak itt 3mp után egy egy mp-es áramforrást adna, és itt a varia mert az elsö fázis, második (megszakító) gombnyomásra a második fázisnak nem szabadna semmit csinálni.
(#) proli007 válasza layzi hozzászólására (») Feb 7, 2017 /
 
Hello! Nem igazán tudom értelmezni amit írsz és az ábrát, de talán..
- A nyomógomb első megnyomására, bekapcsol az 1. kimenet és magas szinten van, míg a második gombnyomás meg nem érkezik. Vagy is a tx idő lehet bármekkora, a nyomógomb második megnyomására vár az áramkör.
- A nyomógomb 2. megnyomására, kikapcsol az 1. kimenet, majd 3sec késleltetés után 1sec ideig bekapcsol a 2. kimenet.
- A második gombnyomás után, akár a késleltetési idők alatt vagy után érkező gombnyomások már hatástalanok.
- De nem tudom mitől lesz az áramkör aktív (pld. tápfesz bekapcsolása?) és ha vége a műveletnek, mit tegyen. Maradjon úgy, míg a tápfeszt ki majd be kapcsolják újra?
A hozzászólás módosítva: Feb 7, 2017

TMR3-1.png
    
(#) layzi válasza proli007 hozzászólására (») Feb 8, 2017 /
 
Köszi a választ. Nem nem jol tudom megfogalmazni ezek szerint 1 gomb benyomom aktiválodik egy folyamatos 12v eközben elindul a késleltetéses fázis is ami 3mp után egy 1mp idöre ad egy 12v impulzust. A második gombnyomásra elveszi a folyamatos 12v-ot és a késleltetett dolog ilyenkor már nem csinál semmit. Harmadik gombnyomásra a folyamat ujraindul. Eszerint az ábrád szerint megprobálom lerajzolni.
(#) proli007 válasza layzi hozzászólására (») Feb 8, 2017 /
 
Hello! Így már érthető.
(#) layzi válasza proli007 hozzászólására (») Feb 8, 2017 /
 
Uuuu nagyon szépen köszönöm. Amint kehetöségem van letesztelni irni fogok mégegyszer nagyon szépen köszönöm.
(#) layzi válasza proli007 hozzászólására (») Feb 14, 2017 /
 
Megjöttek az alkatrészek amik hiányoztak. Összeraktam ilyen lengö kötéses megoldással. Teszi a dolgát kivéve egyet. A második gombnyomásra is behuz az idözitett relé és ez baj. Ha a második gombnyomásom hosszabb akkor addig huz az idözitett rész amig nyomom a gombot. Ez mitöl lehet.
A hozzászólás módosítva: Feb 14, 2017
(#) proli007 válasza layzi hozzászólására (») Feb 14, 2017 /
 
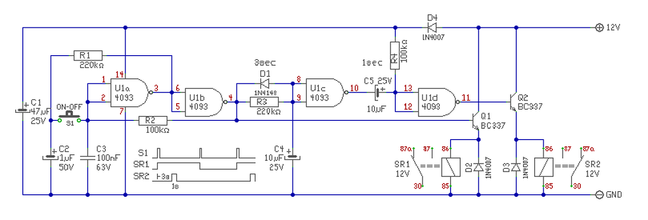
Hello! Oda lerajzoltam az idődiagramot, ennek úgy kell működnie.
- Bekapcsoláskor a nyomógomb nincs nyomva, a C3 ki van sütve, így az 1-2 lábon alacsony szint van. A 3-as lábon magas, a 4-esen alacsony. Így az SR2 relé el van ejtve, a C3 pedig nem tud feltöltődni, hiszen R2 is alacsony szintet visz oda.
- Mivel a 3-as lábin magas szint van, a C2 feltöltődik. Ha megnyomjuk a gombot, a C2 töltése áttöltődik a C3-ba. Így az 1-2 maga szintre kerül. 3-as alacsony, 4-es magas. Relé meghúz, és az R2 töltve tarja a C3-at, hiába engedjük el a gombot.
- Vagy is az SR1 első gombnyomásra meghúz, másodikra elenged. Harmadikra meghúz, negyedikre elenged, stb..
- Amikor SR1 el van ejtve, akkor a 4-esen alacsony szint van. A D1 kisütve tartja a C4 kondit. Így 8-9 alacsony szinten van, 10-es pedig magas szinten. Mivel az R4 a 12-13-at magas szinten tartja, a C5 kisütött állapotban van.
- Ha a 12-13 magas szinten van, akkor a 11-es alacsony és az SR2 el van ejtve.
- Mikor bekapcsoljuk az SR1-et, Az r3-on keresztül töltődik a C4. Ha feltöltődött a C4, a 10-es alacsony szintre vált. Ekkor a C5 alacsony szintre húzza a 12-13-at. Így a 11 magas lesz és az SR2 meghúz.
- Ha feltöltődik C5, akkor a 12-13 magas szintre kerül. A 11-pedig alacsony szintű lesz, az SR2 elejt. És ez az állapot így is marad, míg a gombot meg nem nyomjuk.
- Ha megnyomjuk a gombot, az SR1 elejt. A D1 kisüti a C4 kondit. A 8-9 alacsony szintű, míg a 10 magas szintű lesz. Az R4 kisüti a C5 kondit. De mivel ez előtt is 12-13 magas szinten volt és a kisütés alatt is arra kerül, a 11 alacsony szintű és az SR2 nem húzhat meg.

Ha nem így viselkedik, akkor vagy valamely bemenet lóg a levegőben, vagy nem jó polaritással kötötted be a kondit és átvezet, vagy a táp omlik össze a relé meghúzásakor.
Ha az R1-R2 aránya nemmegfelelő, akkor folyamatos gomb nyomás alatt, az SR1 váltogatni fog. De ha jó, akkor hiába nyomod állandóan a nyomógombot, nem lehet állapot változás.
Utolsó alternatíva, elkötöttél valamit.
A hozzászólás módosítva: Feb 14, 2017
(#) layzi válasza proli007 hozzászólására (») Feb 14, 2017 /
 
Megcsinálom újra másik icvel. Elsöként egy toshiba TC4093BPvel csináltam meg, de van CD4093BE. Bár azt mondták ugyanaz a kettö. Ja és nem volt IN4148 diodám igy 4007el helyettesitettem nem tudom köze van e hozzá. Gondolom a relé pedig midegy hogy milyen. A 100nf kondi pedig az a kis lapos kerek 104 felirattal gondolom. Na lényeg a lényeg megcsinálom ujra a cd-s icvel két kicsi relével. Köszi a bövebb leirást hozzá.
(#) usane hozzászólása Feb 14, 2017 /
 
Üdv!

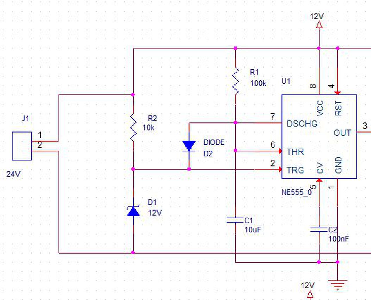
Az adott kapcsolásban a zéner meghalt pár nap alatt, (zárlatos). 1.3W-os. A 0.5W-os hamarabb meghalt. Mit számoltam el? . A 24V bemeneten 600Hz PWM van, az 1-es kapocs a közös pozitív a 2-es a szaggatott negatív.

555.JPG
    
(#) ferci válasza usane hozzászólására (») Feb 14, 2017 / 1
 
Szia!
10k-n és 100 k-n keresztül nem halhat meg..
Szerintem vmelyik ellenállás ohm nagyságrendű inkább.
Más... a 24 V pwm (+) hogyan lehet közös a 12 voltos táppal?
A hozzászólás módosítva: Feb 14, 2017
(#) usane válasza ferci hozzászólására (») Feb 14, 2017 /
 
Szerintem sem, de akkor mitől? Ellenállás stimmel megmértem most is.
Pozitív ágon van közösítve. A negatívjuk nincs.
A hozzászólás módosítva: Feb 14, 2017
(#) ferci válasza usane hozzászólására (») Feb 14, 2017 /
 
A pwn negatív fele nem közös az 555 negatívval? Megy a semmibe?
A C1 10u se sülhet a zenerre a diódán keresztül. Valahogy nem egyértelmű az a rajz.
Ha az 1. pont menne a zenerre, akkor viszont agyonüti, az tuti.
A hozzászólás módosítva: Feb 14, 2017
(#) usane válasza ferci hozzászólására (») Feb 14, 2017 /
 
Nem a semmibe, egy relé kapcsára, de az a fele lényegtelen. LED-et hajt meg. De ha kell felrakom a teljeset.
(#) ferci válasza usane hozzászólására (») Feb 14, 2017 /
 
Jobb lenne úgy..
(#) usane válasza ferci hozzászólására (») Feb 14, 2017 /
 
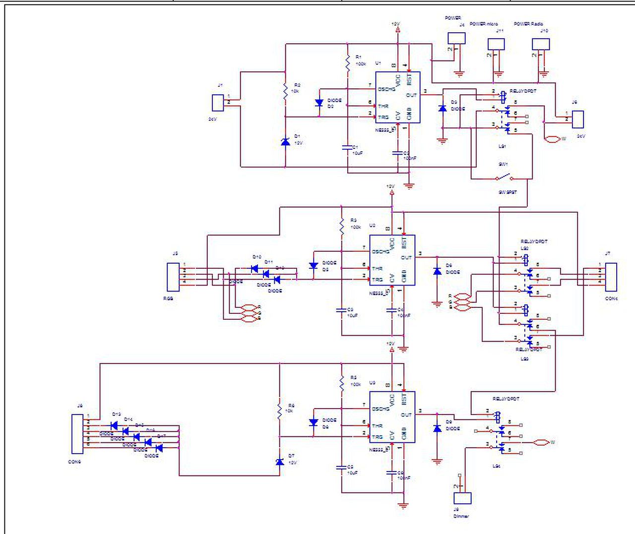
Ez a teljes rajz. Kicsi változás van ,a nyákon annyi a változás, hogy a relék betápja előtt is van 1-1 dióda visszirány megakadályozására.

555_2.JPG
    
(#) usane válasza usane hozzászólására (») Feb 14, 2017 /
 
Csináltam pdf-et mert a jpg elég gyengére sikerült.

555_2.pdf
    
(#) ferci válasza usane hozzászólására (») Feb 14, 2017 /
 
Akárhogy is nézem, itt max a C1 töltése sülhet ki a D1-en és a zeneren, amikor a relé meghúz és az 555 negatív alá kerül a zener anód még 12 volttal..
Ha tényleg úgy van a J1 bekötés, akkor max tegyél be egy 47...100 ohmot a D1katód-zener katód közötti egyenes szakaszba.
Nem tetszik nekem ez a rajz.
A hozzászólás módosítva: Feb 14, 2017
(#) ferci válasza ferci hozzászólására (») Feb 14, 2017 /
 
D1 helyett D2-re gondoltam...
(#) proli007 válasza usane hozzászólására (») Feb 14, 2017 /
 
Hello! Inkább tegyél a zéner helyett egy 10kohm ellenállást. Mert ha a 12V táp+zéner feszültsége kisebb mint a 24V, akkor az IC TRG bemenete felé folyhat áram.
(#) usane válasza ferci hozzászólására (») Feb 15, 2017 /
 
Én is max ezt tudom elképzelni. Méregettem rajta, lehet, hogy igazad van mert a D2 meg szakadt. Viszont az alatta levő blokk ugyanaz annyi különbséggel, hogy nem a zéner generálja a 12V-ot, a bemenet ott 12V PWM annak semmi baja, pedig az megy legtöbbet.
Viszont proli007-nek is van igazsága. Tüskeszerű kitöltésnél előfordulhat, bár nem tudom mekkora áram folyhat. A zéner nytóirányban 3 záróban sem keveset tud non-repetativben. Repetativben nem tudom. Mindenesetre kicserélem a zénert ellenállásra, meg beteszem a 100 ohmot is.
Mi nem tetszik rajta? Lehetne szépíteni, csatlakozókat pl. csak rádobáltam. Nincs minden elnevezve. Idővel az is meglesz.
A hozzászólás módosítva: Feb 15, 2017
(#) ferci válasza usane hozzászólására (») Feb 15, 2017 /
 
2 dolgot egyszerre ne csinálj.
Vagy zener helyett 10 k, vagy a 100 ohm, így derülhet ki, mi a jó vagy jobb.
A zener csúcsáramával ne foglalkozz ilyen értelemben, mert az amper nagyságrend messze elkerülendő. Nem tudod, mekkora az esetleges nemkívánt impulzus ideje sem.
Szkóppal is meg tudnád nézni üzem közben, a "100" ohmon mit látsz és talán lejjebb is mehetnél apránként a még biztonságos értékig.
A hozzászólás módosítva: Feb 15, 2017
(#) usane válasza ferci hozzászólására (») Feb 15, 2017 /
 
Holnap méricskélek. Habár teljesen nem tudom üzemszerűen tesztelni, mert a dimmer be van építve csak kivettem ezt a modult, a tartalék dimmerem meg nem tud olyan kicsi kitöltést kreálni mint a másik, de attól valamit fogok látni.
Köszönöm a javaslatokat mindkettőtöknek.
(#) usane válasza usane hozzászólására (») Feb 16, 2017 /
 
Betettem egy 100 ohmost és méricskéltem. Valószínűleg proli áll közelebb az igazsághoz. Annak nincs jele, hogy a kondi kisülése okozna tüskéket, viszont a 24V lefutó élekor keletkezik egy minimális tüske az ellenállás két vége közt. Bár szerintem ez nem túl nagy ahhoz, hogy agyonüsse a zénert, meg a másik diódát, meg mellesleg az 555 is elszállt, de mindegy. Benne hagyom a 100-ast, vagy max kicserélem 47 ohmosra, remélhetőleg megoldja a problémát.
(#) ferci válasza usane hozzászólására (») Feb 16, 2017 /
 
Mindegy, ki vagy mi áll közelebb.. az biztos, hogy nem a 10k-n át üti agyon a zenert, a diódát és az 555-öt az a tüske.
Még olyan is lehetett, de ezt át kell gondolnod, hogy először az 555-nek nem tetszett a tüske, aztán visszahatott a többire is.
(#) proli007 válasza usane hozzászólására (») Feb 16, 2017 /
 
Az 555 Trigger bemenetén egy PNP tanyó bázisa van, aminek kollektora a negatív tápra (GND) van kötve. Ha a bement a GND-nél -600mV-al negatívabb bemeneti jelet kap, a tranyó kollektor-bázis diódája kinyit és az áramot a GND-be vezeti le. Így a zéner is tönkre mehet, a bement is és akár az IC is, ha a tápot képes lejjebb húzni az áram.
A megható PWM nagyáramú kimenetű és a zéner sem korlátozza az áramot, hanem könyökfeszültsége felett átvezeti. A bázis védelmére célszerű egy diódát tenni a Tr bement (katód) és a GND (anód) közé. (Schsottky még jobb választás) A zéner helyett pedig ellenállást alkalmazni.
Ha a táp pld. egy 7812, az sem túl jó megoldás ebben az esetben, mert az a kimenete között ugyan terhelhető, de ha a negatív bementet lehúzzuk, az olyan mint ha a pozitívat emelnénk meg. Erre a stabi nem tud szabályozni, mert az csak kimenet terhelésére tud áramot szolgáltatni, "lenyelni" viszont nem. Tehát a tápfesz "felfelé" szabadon felhúzható.
Vagy is ilyenkor egy zéneres stabilizátor előnyösebb. mert az söntszabályzó. De a 12V-os tápra egy "biztonsági" 13V-os zéner (vagy 12V-os zéner+egy dióda) is védelem gyanánt megfelelő lehet.
Következő: »»   163 / 191
Bejelentkezés

Belépés

Hirdetés
XDT.hu
Az oldalon sütiket használunk a helyes működéshez. Bővebb információt az adatvédelmi szabályzatban olvashatsz. Megértettem