Fórum témák
» Több friss téma |
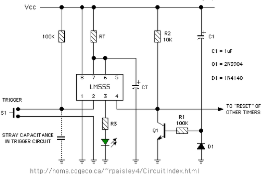
Hello! Pld. úgy, hogy a nyomógombbal kisütöd az időzítő kondit is pld. egy diódával. De egy ellenálláson keresztül tedd, mer a nagy kondi töltése tönkre vágja a nyomógombot. Így újraindítható lesz az áramköröd.
Pld. ahogy itt. láthatod. De a nyomógombot kötheted a tranyó kollektor-emitter helyett is. A hozzászólás módosítva: Júl 24, 2020
A reset-re mit csinál ? 4 lábat ha testre teszem ?
A Reset is kisüti a kondit. De amíg nyomod a gombot Reset-ben lesz, tehát ha "rányomsz", a gomb megnyomása idejéig a kimenet alacsony szintű lesz. Avagy addig kikapcsol a dolog.
A hozzászólás módosítva: Júl 24, 2020
Akkor ez lehet jó lesz nekem. Mindjárt megpróbálom.
Törli az időzítést, és úgy is marad.
Persze mert a 2-es trigger lábat is működtetni kell. De én nem ezt írtam, ha megnézted a linket, ot nem ez van..
Ok... Módosítottad az írásod....
Köszönöm a segítséget, így már jó lesz !
Bocs! Néha előbb küldöm el, mint átgondolnám. Aztán el kezdtem keresni egy rajzot s hozzá, hogy érthető is legyen..
Köszönöm, így megoldódott. Még azért a diódával sorba kötöttem egy 100 ohmot így kb. 120mA folyik és a dióda sem sérül és a tranyó sem.
Kipróbáltam, jó lett !!
Mármint a kondi kisütése során folyik max 120mA.
Sziasztok!
Új vagyok az oldalon és máris egy szívességet szeretnék kérni a nálam tapasztaltabbaktól. Előre is köszönöm. A probléma: adott egy 555- tel megépített monostabil multi. A kapcsi működik de a Triggert nem kéne engednem amíg az időzítés nem telik le. A feladata ajtó belépés jelző lenne jó nagy kürttel aminek a belépéstől számítva kb 3-4 mp-ig kellene szólni de ha nyitva marad az ajtó ne szóljon évekig.
Hello! A hozzászólás szerinti a kép alapján megoldható. Vagy is differenciáló tagot kell a trigger láb elé készíteni. Az R1-et célszerű kisebbre választani pld. 2.2k-ra. Ha a kapcsoló bontására szeretnéd indítani, akkor R1-et és a kapcsolót fel kell cserélni.
Köszönöm a segítséget, működik. Mint kiderült az én kapcsolásomban volt még egy rc tag a 2 es lábon és ez változtatott mindent. Az általad javasoltak alapján újraszereltem és minden ok. Még egyszer köszönöm.
Üdv!
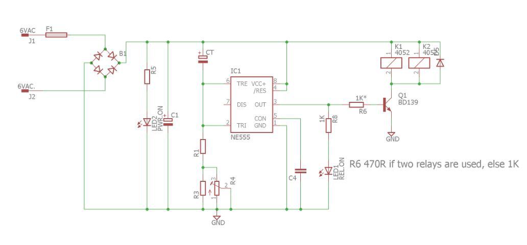
Találtam egy bekapcsolási késleltetőt, hangfrekvenciás erősítőhöz ajánlva. Számomra újszerű az időzítő kondenzátor elhelyezése. Nem tudom, mennyire pontos az ismétlődési ideje kikapcsolás után újrakapcsolva, illetve a tápfeszültség stabilizálási igénye. Utóbbit nem gondolom túl vészesnek. Egyszerűnek, olcsónak látom. Az RC tagok méretezése nem lehet nagy feladat...
Hello! Nem újszerű az, én számtalan időzítőt raktam már fel ilyen kapcsolásban. Pld..
A 2-es láb és a GND közé célszerű egy diódát tenni (katód a 2-es felé), hogy kikapcsoláskor ki tudjon sülni a kondi. De ha csak másodperceket késleltet, akkor nem sok jelentősége van, mert az időzítésnek kb. az ötszörösét kell várni a kikapcsolt állapotban hogy a kondi elveszítse a töltését. Tápfesz az adatlap szerint kb. 5..15V táp között érdemes üzemeltetni. Persze a relé behúzófeszültsége is befolyásolja a dolgot. A hozzászólás módosítva: Okt 21, 2020
Üdv!
Nekem új volt, bár a munkám miatt több száz (egyforma) 555-ös időzítőt használtam, ezt nem ismertem, szükségem sem volt rá. Valami nagyon sokoldalú kis kreálmány az 555... Ez a megoldás bőven kielégítő lehet egy audio alkalmazásnál: Idézet: „A 2-es láb és a GND közé célszerű egy diódát tenni (katód a 2-es felé), hogy kikapcsoláskor ki tudjon sülni a kondi.”
Elég kicsit megbonyolítani a relék érintkezőit. Bekapcsolás után öntartóvá válik, közben másik ágon kisüti a kondit. Így az újabb bekapcsolást üres kondival várja.
Sziasztok!
Új vagyok az oldalon egy kis segítséget szeretnék kérni. Monostabil 555 időzítőt kellene csinálnom, gyújtás kapcsolt 12V-os (autóba lesz) táppal ahol a trigger jelet is a gyújtás ráadásakor a 12V-os tápnak kellene adnia (tehát amikor tápot kap indulnia kellene az időzítésnek ) A kimeneten egy darab led van. Meg is építettem próbapanelon az időzítés tökéletesen működik de csak a Gnd-re kötött trigger kapcsolóval. A segítségre ott lenne szükségem , hogy trigger lábat hogyan kellene kötni, hogy a tápra induljon. Ha jól sejtem valami tranzisztoron keresztül. Csak egyszer kell lefutnia az időzítésnek. Sajnos nagyon kezdő vagyok, úgyhogy ha lehet laikusnak is érthetően ![]() Előre is kösz a válaszokat.
Szia janigel !
Köszönöm szépen tökéletesen működik ![]()
Kedves Elektronikások!
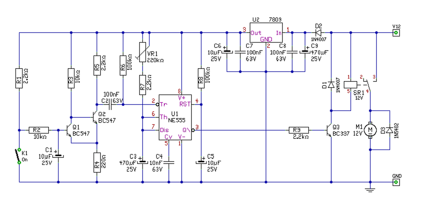
Csatoltam egy nagyon jól működő időzítő kapcsolási rajzát, melyet proli007 tervezett nekem (is). A problémám az, hogy szeretnék két ilyet egymás mellé tenni úgy, hogy az első NE555-ös tag 3-as lába nemcsak a relét húzná be, hanem a második NE555-ös 2-es lábára is rámenne. Azaz először az első fokozat csinálná a dolgát, aztán a második (pl. mindkettő külön meghajtana egy-egy motort). Ami fontos, hogy mindig ebben a sorrendben menjen, bárhogy is kapcsoljuk fel-le a tápot vagy az indító kapcsolót (persze nem össze vissza). Meg is csináltam, de közben rájöttem, hogy ilyenkor a 4-es lábakat össze kell kötni. Itt van a gondom, hogy van ahol a közös 4-es lábat 1MOhmos és 100nF-es kondi "közé" rakják (az ellenállás a +9V-ra, a kondi a testre van kötve), van ahol csak lekötik egy 1kOhmos ellenállással a testre. Amennyire emlékszem, ennél az esetnél a közös számolás miatt kell a 4-es lábat alacsonyan tartani. Ha valakinek van véleménye, akkor kérem írjon! Előre is köszönöm! Üdvözlettel: olika76
Hello!
- Ha a két monostabilt egymás után kötöd (hogy az első késleltetés lejárta után induljon a második késleltetés), akkor a második fokozat 2-es lába és az első 3-as lába közé, ugyan úgy kell egy differenciáló tag, mint a rajzon a C2/R6 testesít meg. - A két fokozat 4-es (Reset) lábát össze kötheted. Mert annak feladata, hogy tápfesz bekapcsolásakor alaphelyzetben tartsa a belső tárolót. Hogy a 2-es lábon lévő kondik anélkül tudjanak feltöltődni, hogy egy késleltetést kiváltanának. Az R8/C5-re azért van szükség, mert bekapcsoláskor a kondi még nincs feltöltve, feszültsége ekkor zérus. Így Reset-eli az 555-öt. Majd a kondi feltöltődése után, megszűnik a Reset. Tehát nem lehet azt egy 1k-val állandóan a testre kötni, mert a Reset állandósulna. A lényeg, hogy a C2*R6 időállandója sokkal kisebb legyen mint a C5*R8 időállandó. (De azt is figyelembe kell venni, hogy míg a C2-nek a táp 1/3 részére (itt ez 3V), addig a C5-nel, csak 1V-ra kell feltöltődnie. De ebben a kapcsolásban, bekapcsoláskor a C1-nek is fel kell töltődni, ami kb. 100ms, így a 100nF/1M nem lenne elegendő, hiszen annak ideje is 100ms. A 10µF/100k, viszont már 1sec időt ad, így a Reset alatt már feltöltődnek a kondik és nem lesz fals indítás.
Kedves proli007!
Köszönöm a részletes magyarázatot! Több mindent pontosan úgy csináltam, mint ahogy leírtad, de nagyon hasznos a megerősítésed! Lenne viszont még egy kérdésem. Képzeljük a következő esetet: bekapcsoltam a tápfeszt, de a kapcsolóval nem indítom az első monostabil áramkört. Feltöltődik mindkét 555-nél a C5-ös kondi, azaz megszünik a RESET. Elindítom az elsőt, mely majd elindítja a másodikat. A második lefutása után lekapcsolom az indítást, majd a tápfeszt. Rövid idő után ismét felkapcsolom a tápfeszt. Ha ügyes vagyok a C5-ös kondik nem veszítik el a teljes tárolt feszültségüket, majd később indítom ismét az elsőt. Én úgy gondolom/érzem, hogy ilyenkor lehet kavarodás, mert a RESET nem tudja alaphelyzetbe tenni az 555-ket, azaz már a tápfesz felkapcsolásakor elindulhat a második 555-ös IC. Esetleg nem kellene egy pl. 1MOhmos ellenállás a C5-re, amely rövidre zárja, azaz kisüti kikapcsolás után? Lehet, hogy a fenti dolog kissé erőltetett, de ha még hozzáképzelünk ehhez a két időzítőhöz egy 3., 4., stb. időzítőt, akkor már ez lehet probléma. Nekem ugyanis az a tervem, hogy ezeket, mintegy LEGO elemként használnám fel olyan problémák kiváltásában, ahol egyszerű, egymás utáni időzítésekre van szükség. Tudom, hogy az ilyet mással könnyebben ki lehetne váltani, de nekem jobban tetszik a LEGO-alapelv, azaz mindenkit össze lehet párosítani, ha az illesztés engedi. Remélem a fentieket jól írtam le. Előre is köszönöm a válaszodat! ![]() Üdvözlettel: olika76 A hozzászólás módosítva: Jan 26, 2021
Ha rövid ideig van a tápfeszültség kikapcsolva, akkor előfordulhat hogy a C5 Reset kondi energiája nem tud elvészni. Ilyenkor a megoldás, hogy az R8-al párhuzamosan kell kötni egy diódát záró irányban. (Vagy is a katódja kerül a tápfeszültség felé.) Ekkor kikapcsoláskor az IC fogyasztása "felzabálja" a töltést a kondiból.
Sajnos a problémába maga az 555-ös is ludas, mert nem túl korrekt a Reset áramköre. Alacsony a küszöbfeszültsége és nincs hiszterézise. (De ez már így marad..) Mivel a küszöbfeszültség mintegy 0,8..1V értékű, eddig kell kisütni a kondit, a dióda nyitófeszültsége meg kb. 600mV. Tulajdonképpen Schottky diódát kellene alkalmazni az alacsonyabb küszöbfeszültség miatt. De ha már variálunk vele, akkor ki lehet egészíteni a Reset áramkört egy tranyóval + zénerrel vagy Led-el. Így a küszöbfeszültséget feljebb lehet vinni és a Reset hálózat (több 555 esetén) alacsonyan lehet tartani.
Kedves proli007!
Köszönöm, értem. Először az egyszerűbb diódás megoldást fogom választani, van is Schottky diódám, majd bevetem. Fogok írni, hogy mire jutottam. De azért még adódott bennem egy kérdés: Ha "közösítem" a két 555-ös időzítőt és összekötöm 4-es lábat, akkor ugye elég lehet egy C5/R8 pár + dióda a körbe? Azaz én feleslegesnek tartom minden 4-es lábhoz tenni C5/R8 párt és diódát. Előre is köszönöm a választ! Üdvözlettel: olika76
Természetesen egy határig elég egy Reset áramkör. Mert a Reset bemeneten azért kifelé is folyik áram, ami gyorsítja a kondi töltését. De lehet nagyobb kondit is választani hozzá.
Kedves proli007!
Teljes siker, közös C5/R8 tagok és egy Schottky 1N5711 dióda mellett a táp fel-le kapcsolása mellett is minden időzítő tag jól indul. Megtettem, hogy egy 3. időzítőt is betettem a 2. után és akkor is rendben működtek. Köszönöm a gyors és korrekt segítséget! További szép napot kívánok! ![]() Üdvözlettel: olika76
Hello! Szívesen, de legközelebb így alakítsd ki a Reset áramkört. De ez is akkor korrekt, ha a diódával párhuzamosan teszel még egy 100k ellenálást.
Kedves proli007!
Rendben van, le fogom menteni magamnak ezt is. Köszönöm! ![]() Üdvözlettel: olika76 |
Bejelentkezés
Hirdetés |













