Fórum témák
» Több friss téma |
Hello! Természetesen rajzolható ilyen kapcsolás, de néhány részletkérdés merül fel.
Alapvetően itt két időzítést kell megoldani, melynél az első letelte indítja a második időzítőt. - "Impulzusra elindulna egy késleltetés" 12V-os pozitív impulzusra, vagy GND-re futó negatív impulzusra? Valamint ha a késleltetés alatt újabb impulzus érkezik, akkor az idő újraindul vagy hatástalan. Az indító jel egy tényleg egy rövid impulzus, vagy akár hosszan tartó jel lesz? - Mennyire precízek legyenek az időzítések? A "rövid jelet" ténylegesen mennyi időt jelent és mennyire kell pontosan tartani? Mert ha pld. egy relét kell bebillenteni vagy egy nyomógombot helyettesíteni, akkor időzítés gyanánt egy RC tag is megfelelő. - Ha 12V állandó táp van, akkor számít-e a fogyasztás? - Mit fog meghajtani? Vagy is a kimeneten egy 12V-os impulzus kell, vagy egy lefutó GND impulzus? Mert ezek a ki-bementi jelek és az idő kérdések határozzák meg a célszerű az áramkör kialakítását..
Uhh, megpróbálok minden kérdésedre választ adni
![]() - Az indító impulzus mindegy, meg tudom oldani negatív, és pozitív jellel is. - Késleltetés alatt érkező újabb impulzusra legyen hatástalan. - Az időzítéseknek nem kell precíznek lenni. A rövid jelnek, ahogy írod is, egy relét kell meghúznia egy pillanatra, de a késleltetés jó lenne ha állítható lenne 0-10 sec között. - Nem számít a fogyasztás. - Ahogy írtam is egy relét kellene meghúznia egy pillanatra a késleltetés lejártakor. - Az egyetlen bizonytalan válaszom az indító impulzusra vonatkozik, ez változó, 1-3 sec között is alakulhat.
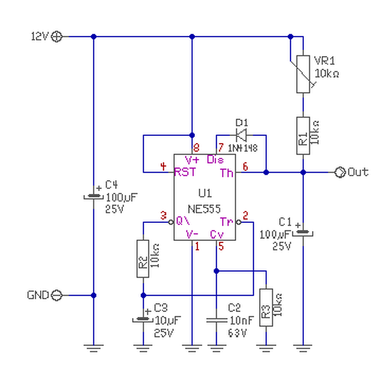
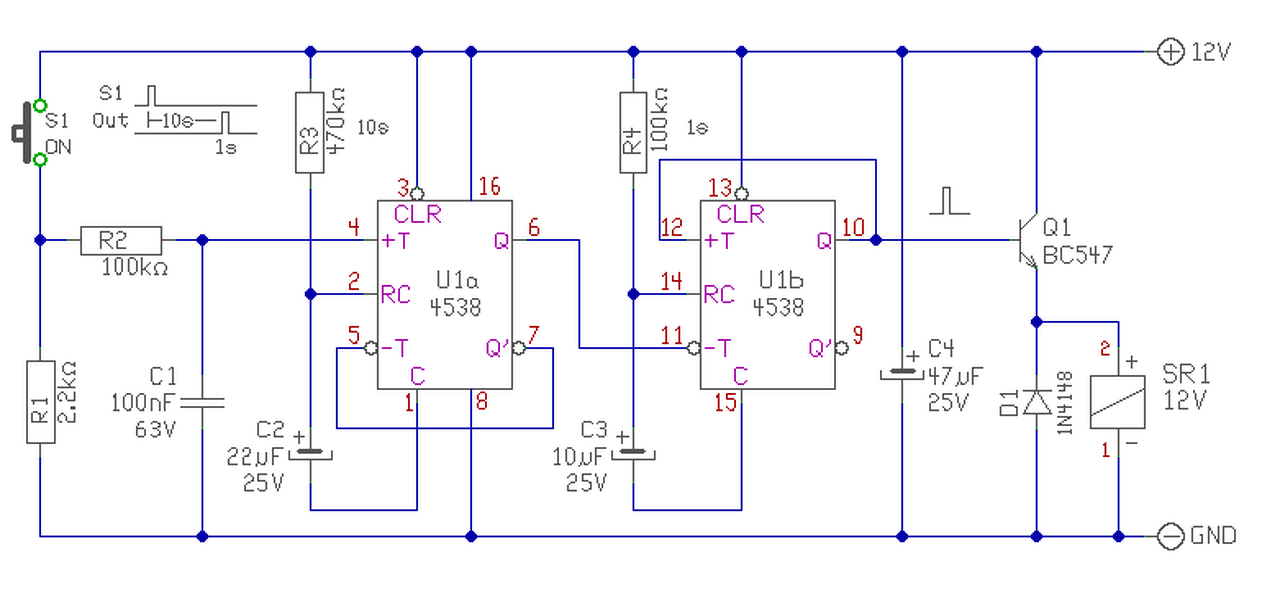
Oké! Ebben az esetben talán a legcélszerűbb egy CD4538 használata. Ebben benne van a két időzítő, lehet "nem-újraindítható" módban működtetni. Egyszerű és az R3 értékének változtatásával megoldható a késleltetési idő változtatása. (Persze ezt nullára csökkenteni nem lehet, és illetlenség is lenne.)
Nagyom rendes Tőled, és nagyon köszönöm!
Most rögtön nem ugrok neki, mert 4538 nincs is itthon, de mindenképp megépítem.Természetesen a késleltetést nem akarom lecsökkenteni 0- ra csak írtam egy alsó értéket. Még egyszer köszönöm! Ha esetleg valami nem okés vele, zaklathatlak majd?
Szívesen és természetesen "zaklathatsz"..
Szia!
Elkészült a kapcsolásod alapján a nyák, hibátlanul működik. Annyit változtattam hogy 470k helyett egy 1M ohm trimmert raktam, így állítható a késleltetés. Nagyon köszönöm! A hozzászólás módosítva: Dec 27, 2016
Szívesen, használd egészséggel! A trimmert ne tekerd le nullára, mert lehet ai IC-ben a Fet besértődik..
Sziasztok!
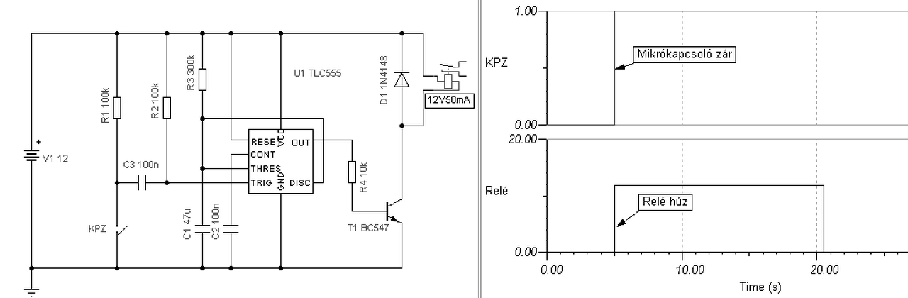
Én egy olyan kapcsolást szeretnék, ami a központi zár jelére felhúzza az elektromos ablakaimat. A gyári (eléggé ritka tétel) bizonyos ideig testet kapcsol az ablakok felhúzó szálaira, aztán ez a kimenet a "levegőben lesz" a letelt idő után. A központi zár zárt állapotban a mikro kapcsolón keresztül testet kapcsol a központi zár vezérlőre. Erről a zárt állapotban lévő testről kellene nekem egy kb 15mp-es kapcsolt test az elektromos ablakokra, majd a relé elejt. Nézegettem 555 monostabil kapcsolást, de a triger láb az + impulzusra reagál igaz? Valakinek van valami ötlete erre? Amíg az autó zárt állapotban van a test (triger) folyamatosan ott van a (leendő kapcsolás) bemenetén. Előre is köszönöm!
Optocsatoló a bemenetre vagy egy tranzisztoros "fázisfordító"
Az optocsatoló nagyon jó ötlet!
Attól, hogy a triger jel állandóan a bemeneten van, nem fog újraindulni? Vagy nem kell a reset lábat bekötni?
Mindent én találjak ki?
Az opto és az 555 közé tegyél egy kondit és a bemenetet egy ellenállással tedd a kellő potenciálra .
Kondenzátor mekkora legyen?
Bemenet= opto "LED"-je?
Nézz körül itt a téma képei közt , Proli tuti megtervezte már .A bemenet az 555 indító bemenete
A hozzászólás módosítva: Dec 30, 2016
Proli007 valahogy így alakította ki folyamatos negatív bemenő jel esetén.Bővebben: Linkl
A hozzászólás módosítva: Dec 30, 2016
Köszönöm!
Hátha előbukkan a mester, és mond valami hasznos tanácsot számomra
Hello!
- A trigger nem "+ impulzusra" indít, hanem amikor a Tr bement feszültsége a tápfesz 1/3-ad része alá esik. De ha a Tr bemenet folyamatosan ebben az állapotban van, akkor a kimenet állandó magas szintű lesz. Ezért kell a Tr elé kondi (differenciáló tag). Mert az csak a kapcsolás pillanatában húzza le a Tr lábat. - A többi már egy monostabil multi, melynek a kimenete (pld. egy tranyün keresztül) kapcsolhatja a relét. - De mivel ez a kapcsolás várhatóan állandóan 12V tápot kap, célszerű nem a sima 555-öt használni, hanem a CMOS TLC555 áramkört. - Egy optocsatoló, jó bementi védettséget ad, de itt nem célszerű alkalmazni. Pont azért, mert mikor a mikrókapcsoló folyamatosan testet adna, állandóan folyna az opto Led árama. Ami szintén fogyasztást okoz..
Szia!
Idézet: „De mivel ez a kapcsolás várhatóan állandóan 12V tápot kap,” Ez alól egy kivétel van csak, méghozzá mikor a generátor tölti az autót (14,4V) járó motorral. A CMOS TLC555 tápfeszültsége a honlap szerint 2...15V DC ez eléggé a felsö határ közelében van nem? Bocs a vészmadárkodásért, csak hirtelen felindulásból elkövetett.... A hozzászólás módosítva: Dec 30, 2016
Hello! Ha aggodalom van, akkor Egy soros diódával (esetleg soros zénerrel) lehetne csökkenteni a tápfeszt (plusz egy 100nF-os szűrőkondi). Mert ha stabilizálnánk, akkor kis GND áramú stabi kellene hozzá. Különben ott lennénk, ahol a part szakad a fogyasztás terén..
Köszönöm szépen a kapcsolást!
Azért célszerű TL555-öt használni, mert kevesebb a fogyasztása? A 14,4V-os csúcsfesz nem probléma, mert lesz egy relé, ami gyújtáson elveszi a tápfeszültséget az IC,től (azért hogy gyújtáson és zárt KP zár mellett, ne húzza föl nekem az ablakokat).
Szívesen! Igen, azért a TLC, mert ez pont álló helyzetben folyamatosan fog működni.
Sziasztok! Találtam a neten egy irányjelzőt amit mellékelek. Valamit vagy nem jól kötöttem vagy a rajz rossz.... Megnézné valaki? Másik kérdés hogy hova rakjak bele egy trimmel hogy tudjam állítani a ledek gyorsaságát? Hozzá kell tennem, hogy nem vagyok szaki és csak ismerkedem a kapcsolássokkal!
Szia!
A kapcsolási rajzot mutasd meg, ne ezt a valamit.
Megtaláltam, az előbbi kép alapján próbáltam összerakni.
A hozzászólás módosítva: Feb 3, 2017
Hello! Ez a dolog azért több sebből vérzik.
Részben, mert a dugdosós panelen a BC547-ek bekötése nem ilyen. (Nem is igazán lehet értelmezni, mert téglalap a jelölésük, a BC felülnézeti képe pedig inkább egy félkörre hasonlít.) Minden esetre itt a kollektor középen van, az 547-nek meg a szélén. Itt ha úgy nézzük a tranyó bekötése BCE lenne, a valóságban pedig EBC. Hogy egyáltalán nem működik, az vélhetően ebből fakad. A második, hogy a tranyók vezérlése így nem az igazi. Ahogy megyünk előre jobbról, az első tranyó kollektorárama 15mA körül lesz, míg az utolsó már csak 2mA. Mert a tápfeszültségből ahogy megyünk előre mindig hiányzik az előtte lévő tranyó bázis-emitter feszültsége, valamint ahogy nő a 100µF-ban a feszültség, egyre nagyobb lesz a vezérlőáram igénye a tranyóknak. Továbbá, mivel az első 100µF egy ütemadót alkot az 555-el, a másik 100µF pedig egy integráló RC tagot a 4,7kohm-al, a kettőnek szinkronban kell lenni. Tehát ha az ütemjelet változtatod, akkor az integráló tag időállandóját is változtatni kell. Így elég nehezen módosítható amit szeretnél változtatni. Ha kezdő vagy, lehet nem pontosan fogod érteni amit írok. De ennél valamivel értelmesebb áramkört is ki lehet hozni, közel ugyan ezekből az alkatrészelemekből. (Természetesen az árammérők a rajzon csak a szimulátorban történő megjelenítéshez szükségesek.)
Helló! Igen kezdő vagyok teljesen! Eddig inkább ledekkel foglalkoztam... persze amatőr szinten. Teljesen érthető számomra amit írtál! Ha jól látom a rajzon akkor 9V-ról működik amit rajzoltál ha 12V szeretném működtetni akkor csak a ledek ellenállását kel megválltoztatni? Eddig mindíg csak "összedrótoztam és forrasztottam" a ledeket, de most szeretnék nyákot készíteni! Nézegettem a programokat és azt hiszem a forumon is van a sprint layout 6 magyar verzió, azzal szeretném megpópálni. Bár elősször nekimegyek analóg rajolással. Régóta vagyok jelen az oldalon de csak olvasgattam elég sok rajzoddal és komenteddel találkoztam nagyon nagy szaki vagy számomra tiszteletem!!! Köszönöm a rajzot!
A hozzászólás módosítva: Feb 4, 2017
Én csak "átvettem" a rajzodból a feszültséget és a Led-ek ellenállás értékeit. Természtesen a Led-ek áramának és nyitófeszültségének megfelelően kell az áramkorlátozó ellenállásokat megválasztani.
Ha megnézed a rajzot, akkor a Led-eket vezérlő kapcsolás teljesen azonos a népszerű Led-es kivezérlésjelző áramkörével. Ezt a T6 bázisára adott feszültséggel vezérelve, sorba gyulladnak ki a Led-ek. Vagy is hogy ezt ne feszültségre, hanem időre tegyék, kell egy fűrészgenerátort készíteni hozzá. Ezt a jelet egy 555 monostabil multivibrátor időzítőkondenzátorán "megtaláljuk". Csak az alapkapcsolás kondiján a feszültség a táp 1/3-ad és 2/3-ad része között változik. Ezt kell illeszteni a "kivezérlésjelző" feszültség szintjéhez. Ha 12V a tápfesz, akkor 4..8V között változna a fűrészjel amplitúdója. De én nem ezt a módszert választottam, hanem más kapcsolását az 555-nek. Itt a felfutási és lefutási idő elkülönül. Így elérhető, hogy a fűrészgenerátor C1 kondija teljesen kisüljön amíg az R12*C3 időzítése tart. Ez azért jó, mert biztosítható, hogy a fűrészjel ne 4V-ról induljon, hanem 0V-ról. (Itt egy diódányival magasabbról indul, hogy jobban illeszkedjen a "kivezérlésjelző" szintjéhez. A fűrész "tetejét, a CONT feszültségszintje határozza meg. Eredetileg ez 8V lenne, de az R13 ezt csökkenti és igazítja a "kivezérlésjelző" maximális szintjéhez. Hogy szemre számodra működés szempontjából mi a megfelelő, azt majd az R13 változtatásával majd Te beállítod. Így a C1 kondi felfutási meredeksége, vagy si az ütemidő, viszonylag függetlenül változtatható a C1 töltőellenállás (P1+R1) változtatásával. De mivel azért ez a maga nemében egy analóg áramkör és igazából egy játék, így "mindenki mindennel" összefüggésben van. Jó szórakozást!
Ez már picit tömörebb volt, de azért értettem! A ledeket csak-csak sikerült megrajzolni a nyákterven viszont a többi részénél elakadtam.... kérhetek egy kis rávezetést? Pábálom az 555 köré rendezni az alkatrészeket de nehezen bogozom ki.
Tessék! Egy kis segítség..
Köszönöm a segítséget innen már szerintem menni fog! Még nem kezdtem hozzá ,mert közben átnyergetem egy másik témára a komfort indexre. Hétfőn megrajzolom (remélem nem nagyon rondítok bele a rajzodba) vetnél majd rá légyszíves egy pillantást?
A hozzászólás módosítva: Feb 5, 2017
Megpróbáltam hááát elméletben jobban ment....
|
Bejelentkezés
Hirdetés |







Az opto és az 555 közé tegyél egy kondit és a bemenetet egy ellenállással tedd a kellő potenciálra . 










