Fórum témák
» Több friss téma |
Viszont amit (#404462) proli007 ajánl, az sem lenne rossz!
Sőt! Talán olcsóbb is ez az analóg megoldás.
Igazából nem feszültséggel szeretném szabályozni, hanem csak ezt találtam ki, hogy így lehetne. A lényeg az lenne, hogy egy kismagnó motor sebességét vezéreljem minimális fordulatszámtól maximumig, majd vissza, és kezdődne az egész újra, automatikusan. (Ezen van egy tükör, és erről verődik vissza a lézersugár)
Az a) ötleted értem, de találtam egy nagyon jó kapcsolást, ami sima PWM szabályzó, és a kitöltési tényezőt egy 100 kohmos potival lehet állítani. A poti helyett DS1669-et raknék be, és azt vezérelném eddigi ötleteim szerint. A b) tanácsod, ha jól sejtem, egy másik PWM szabályzó lenne? A mellékletben található kapcsolásra gondoltam, egy kis átalakítással, de a lényeg tényleg azon van, hogy automatikus változzon a motor sebessége! Köszönöm, hogy foglalkozol a tervemmel!
Üdv Mindenkinek!
Lehet hogy a kérdésem már meg van válaszolva a fórumban..... Az lenne a kérdés: kellene egy olyan kapcsolás ami egy jeladóról kap tápot vagy impulzust, és beállított ideig semmit sem csinál, aztán átbillen és jelez (meghúz egy relét vagy mást kapcsol). Ennek megfelel egy monostab, de nem tudom hogy az 555-öt be lehet-e kötni ilyen kapcsolásban! Konkrétan mihez is kellene: a KTL festőbe a kádakhoz hogy jelezze az időket. Tehát ha beállítom hogy 5 perc a zsírtalanítás, mikor berakom az árut, akkor egy érzékelő ad egy tápfeszt/triggert az áramkörnek, az időzítés lejárta után kigyullad egy zöld lámpa hogy készen van. A jeladó induktív érzékelős, és kapcsolhat tápfeszt, de adhat trigger jelet is, attól függ hogyan kötöm be.
Hello!
Na, holnap megrajzolok egy ilyen vacakot, hogy lásd milyen egyszerű. üdv! proli007
Nagyon szépen köszönöm a fáradozásaidat Proli007! Kíváncsian várom a kapcsolási rajzot, biztosan valami rendkívül egyszerű, és ötletes dologgal fogsz előrukkolni
Üdv!
Hello!
Na, el is készült, valami ilyesmire gondoltam. Remélem működni is fog. A frekiket persze a kondikkal és az ellenállásokkal lehet változtatni. Tettem bele egy 555-öt, hogy ne off legyen itt. üdv! proli007
Köszönöm!
Ha jól értelmeztem, akkor egy sima gyorsabb háromszögjel, és egy lassabb jel van komparátorra kötve. A Sweep PWM dolga csak a féltápfeszültség beállítása? Az 555-ös pedig a PWM jelet generálja. A 470k-ohmmal tudom álltani, hogy milyen gyorsan forogjon az 555-ös után kapcsolt motor, ugye? Kedves Proli007, köszönöm a rajzot! Lehet telhetetlennek tűnök, de szerintem egy kis félreértés történt, ha a kapcsolás azt csinálja, amit leírtam, mert a lényeg az lenne, hogy ne kelljen nekem tekergetnem a potit, hanem automatikusan menjen a sebességszabályzás. (Előző hsz-em, #405548). A PWM résszel tisztában vagyok, mostmár meg a kapcsolásod alapján mindent értek, köszi, csak hogy hogyan tudnám automatikussá tenni, arra van ez az ötletem: (Előző hsz-em, #405548), ezen gondolkodom, hogy meg lehetne-e oldalni egyszerűbben. Majd én is összeskiccelek egy tervet! Üdv!
[quote]hogyan tudnám automatikussá tenni,[OFF]
De hiszen már az....
Megkérdezhetem, hogy melyik része teszi azzá? És potival mit tudok állítani? A kezdő legkisebb kitöltési tényezőt? Szeretném megérteni a kapcsolást, mert nagyon érdekel!
Köszönöm!
Remélem a Szerző nem orrol meg érte.
Szóval a frekvenciaszabályzó poti állásától függő állandó frekvenciájú jel kitöltési tényezőjét a lassabb háromszöggenerátor módositja pozitiv,vagy negativ irányban, és az 555 ezt a jelet változó kitöltésű állandó frekvenciájú négyszögjellé alakitja. A változó kitöltés miatt a motorfordulat is folyamatosan változik. A PWM Sweep potival a "söprés" idejét állitod be, vagyis mennyi idő alatt érje el a motor a legmagasabb fordulatszámot a legalacsonyabbról indulva.
Nagyon szépen köszönöm! Ezt még párszor el fogom olvasni! Nagyon hálás vagyok Proli007-nek, és neked is Mex! Üdv!
Még annyit, mivel az előző hsz-ből kimaradt: Tulajdonképp az U2b kimenetén is ugyanaz a változó kitöltésű négyszögjel van amit az 555 kimenetén, csak jóval kisebb terhelhetőségű. Ezért is kellett az 555, nameg a topic témája miatt.
Igen igen, ezt sejtettem! Köszönöm, és a hozzászólásaitok Proli007-tel segítőek voltak nagyon!!! Üdv!
Hello!
Sőt, köszönöm.. Hát nem ártana megérteni, egy ilyen viszonylag egyszerű áramkör működését Kovidivi-nek... Félek, hogy amikor elkészíti rájön, még sem ez volt az álma. Mert egy kérdést/kérést jók megfogalmazni, az már egy tudásszintet jelent. üdv! proli007
Ez a kapcsolás megfelelő lesz számomra. Szerintem érthetően mondtam el a kérdésem (vagy nem?). Én "sajnos" építészmérnöknek tanulok, ami egy nagyon érdekes szakma, mellette nagyon érdekel az elektronika, és ahonnan tudom, gyűjtöm a tudást. Ezért maradtak ki az ilyen alapok, mint a műveleti erősítők lélektana, komparátorok, és hasonlók... De remélem, hogy rövid időn belül el tudom jutni olyan tudásszintre, mint Te!
Üdv!
Nem hiszem, hogy rövid idő alatt behozod. Nézd csak meg az adatlapját.
Van köztünk egy kis korkülönbség (láttam) ,ha erre gondolsz
De ez szerintem egyáltalán nem probléma! Üdv!
Szia!
Szeretném figyelmedbe ajánlani a fórum-téma képit:_Bővebben:_Link_ S azon belül is egy lehetséges megoldást... S a pontos időértékek meghatározására használd ezt a segédprogramot... ( Attól hogy kicsit más a vezérlési elv az kiszámolt értékek jók lesznek! ) Üdv.: _jani_
Helló!
Lenne egy egyszerű problémám. Van egy NE555-ös időzítő monostabil módban, melyet egy impulzus triggerel. Az a gondom, hogy amíg le nem jár az időzítés, addig nem lehet újrakezdeni az időzítés számlálását (tehát az időzítés lejárat előtt érkező impulzus nem lesz figyelembe véve). Úgy gondolom, hogy a reset láb felhasználásával meg lehetne oldani valahogy, de úgy kellene, hogy a kimenetén a jelszint közbe ne változzon. Van valami ötletetek rá esetleg? Válaszotokat előre is köszönöm!
Vagyis, neked az utolsó beérkező impulzustól kellene indítani az időzítést?
Ha igen akkor újraindítható időzítő kell neked! Ez annyival módosul a közölt rajzodhoz képest, hogy a 2. lábat (TRI) lábat a 6. (TRE) össze kell kötni. A 7. (DIS) lábat szabadon kell hagyni. S ki kell egészíteni a kapcsolást egy tranzisztorral, ami a C9 időzítőkondenzátort kisüti. Igy a "külső" kisütő tranzisztor nyitása tán tud feltöltődni a C9 kondenzátor. [off]PL: Így mint ebben a kapcsolásban...
Módosítottam a kapcsolást ezek szerint, és már megfelelően működik.
Köszönöm a segítségedet!
Hali mindenkinek!!!!
Lenne egy olyan problémám, hogy adott egy kert. Rengeteg fogyasztóval. Ez most egy időkapcsolóval van kapcsoltatva. Csak mivel a sok fogyasztónak nagy az igénye, ezért a kismegszakító gyorsan le is kapcsol. Ezt kellene megoldani úgy, hogy vagy 3 részre szétszedni ezeket a fogyasztókat és a három részt kis késéssel kapcsolni. Nem tudom, hogy az 555-ös IC csak egy pillanatra ad ki szuflát, vagy ezt tartani is tudja Mert ha tudná tartani, akkor gondolom 3 relé behúzásával meg lehetne ezt oldani. Ha valaki csinált már hasonlót, kérem segítsen!!! A segítségeteket előre is köszönöm!!!
Meg lehetne oldani úgy is, hogy a 3 részre osztott fogyasztók közül 1-et közvetlenül kapcsolsz be, a másik kettőt meg mondjuk 10-10 másodperc késéssel. Igy csak 2db mágneskapcsoló kell hozzá.
Sokféle áramköri megoldás elképzelhető, akár 555-ös IC-vel is. De itt a legdrágább tétel a mágneskapcsoló, tehát azt kellene tudni, hogy van-e valamilyen tipus kéznél ami felhasználható, vagy beszerezni, és ahoz tervezni az áramkört. Célszerú lenne ismerni a fogyasztók teljesítményét és fajtáját is - bár valamennyire sejthető (gondolom szivattyú motorok, esetleg fűtés, vagy ventillátorok )
Ha csak a vezérlést kell megoldani, akkor ez a rajz lehet, hogy megfelelne neked. A kis relével a nagyobb terhelhetőségű mágneskapcsolót kell vezérelni. Ebből annyit kell megépíteni ahány áramkört késleltetni szeretnél. (Természetesen egy kör kehet dirktbe is.)
[off]((( Nem divat a keresés. Pedig még vissza sem kell lapozni! )))
Hali!
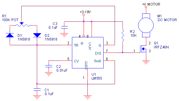
Olyan kapcsolás kellene nekem amiviszonylag egyszerű és azt kellene tudnia, hogy ha ráadom az áramot akkor 10-20mp mulva kapcsoljon át egy relét és addig maradjon bekapcsolva még nem veszem le az áramot! Előlre is köszi!
Hello!
És olvasni nem szoktál, csak írni? :no: Ez ugyan nem egészen azt teszi, de "átváltja a relét" és csak az a kérdés hogyan hajtod meg. De itt számtalan kapcsolás van ami neked való, csak át kellene nézni.. 10-20 sec üdv! proli007
Olvasgattam néztem töb fórumban is, de szerintem nem vettem észre bocsi! És köszi a rajzot! Kb. mennyibe kerülhet az egész mindenel együtt?
Hello!
Az IC kb 50Ft. Az alkatrészekkel együtt 100. A relé lehet a "leghúzósabb", de attól függ mekkora áramot akarsz kapcsolni. 200...2000Ft. De nézd meg a működést, hogy megfelelő-e számodra. Mert ez amikor bekapcsolod, akkor behúz a relé, és ha letelt az idő akkor elejt. üdv! proli007
Nekem pont a fordítottja kellene..
Na akkor keresek itt a fórumban olyat, hátha találok! Köszi! |
Bejelentkezés
Hirdetés |





Üdv! 

Mert ha tudná tartani, akkor gondolom 3 relé behúzásával meg lehetne ezt oldani. Ha valaki csinált már hasonlót, kérem segítsen!!!
Pedig még vissza sem kell lapozni!
)))
Na akkor keresek itt a fórumban olyat, hátha találok! 




