Fórum témák
» Több friss téma |
Hello!
Lehet a bemeneten NPN tranyót használni, csak (pld. egy tranyóval) invertálni kell. A kimeneten is ez a helyzet. De ha Te ezt nem ismerted fel, akkor nem is bizos, hogy erre az áramkörre van szükséged. üdv! proli007
Hello!
Nos hát ha tudsz jobbat akkor ide vele! ![]() De eddig nem gondoltam rá, hogy hogy is lehetne, pontosabban éppen azért kérdeztem mert nem tudom. ![]() Bye!
Hello!
Jobb - rosszabb rajz, nincs, csak esetleg a célnak megfelelő, vagy nem megfelelő.. De arra szerettelek volna rávenni, hogy gondold át, mik a követelmények az áramköröddel szemben. Mit szeretnél detektálni, annak milyen időintervallumai vannak? (Minimális-maximális idők) Milyen az időzítés pontossági igénye? Mi fogja meghajtani az áramkört, mit fog ez meghajtani (mekkora terhelést). Milyen kimeneti impulzust szeretnél (azt már tudjuk, hogy felfutó élűt, de szükség van-e hogy hosszabb legyen..) Ugyanis ha az impulzus "kimarad" és jön a következő, akkor az megszünteti a kimenőjelet, így lehet, hogy egy "tüske" keletkezik csak. És az egy tároló órajelének elég, de ha pld. egy Led-en látni akarod, akkor biztos nem elég hosszú lesz... Szóval van itt átgondolni való és kérdés bőven. De NPN tranyót tenni valahova, mert PNP éppen nincs, az elég "értelmetlen" dolog. Ha van műszaki indoka, az más. üdv! proli007
Szia!
Kisteljesítményű relénél nagyon egyszerű a kimenet invertálása! ...Link )Nagyobb terhelés esetén már > NPN < vagy > PNP < tranzisztorral kell a terhelést kapcsolni... A kisütőtranzisztor bázisára illene egy ( 100ohm és 10K közötti ) ellenállás...
Hello!
Köszi, hogy próbálsz a jó irányba terelgetni. ![]() Még elég hiányos a tudásom éppen ezért is szokatm írni ha nem tudok valamit. ![]() Tudom, hogy fura egy megoldás lenne de nem jutott éppen jobb eszembe. Sajnos a legközelebbi elektronikai bolt kb. 30-35 perc innen és sajnos nem gyakran járok el itthonról olyan messzire.Főleg nem egy db. tranzisztorért. Netről is megrendelhetem de mire ide érne nem nagyon érné meg a postaköltség miatt...------ Egyébként közbe meg átnéztem a régi rossz paneleket amik régi cuccokból megmaradtak és találtam egy PNP tranzisztort!! ![]() A kapcsolás meg egy infravörös jelhez kéne. Pontosabban szeretném beolvasni, hogy milyen adatot is küld a távirányító. Csak az a baj, hogy 2 jel kell egy az adat a másik meg az órajel. Amikor 0-át küld a távirányító akkor meg nincs órajel sem. :S
Hello!
Szerintem ezt nem tudod arra használni, amire szeretnéd. Nem tudom mivel akarod beolvasni a kódot, de valami NRZ vagy Manchester kód lesz ami kijön. Ezt legegyszerűbb egy tárolós digit szkóppal megnézni (persze az nincs). De a visszaolvasáshoz neked kell előállítani az órajelet, ami t az első impulzus felétől indítod el, majd szabadon fut. (gondolom én). De szerintem vannak itt, akik már szenvedtek ilyennel (pld. Kobold - Topi) Inkább azokat kellene kérdezned. Addig is nézd meg ezt hátha segít. üdv! proli007
Sziasztok.
Van egy(lehet,hogy hülye)kérdésem.Hogy lehet az 555 kitöltési tényezőjét 50% helyett kb 10%ra csökkenteni. Van valakinek valami rajza? Köszi.Jethro
Szia! Itt vannak a témában szereplő rajzok ''gyűjteménye''
> Bővebben: Link. <. Kérlek nézd át alaposan és találni fogsz rajzot ami a kitöltési tényezőt változtatja. [OFF] Ha mégsem lenne megfelelő, ide nyugodtan...
Hello!
Köszi! Ez nagyon hasznos lesz még később is! ![]() Sajnos nincs oszcilloszkópom, főleg nem digitális. ![]() De van valami progi amivel elvileg a gép hangkariját lehet használni oszcilloszkópként. ![]() Bye!
Üdv!
Valaki tud segíteni? Olyan kapcsolást keresek, mely bemenetén lévő hosszú gombnyomásra (kb 3-5sec), a kimenetén állandó magas szintű jel jelenik meg. Ha röviden kap jelet a bemenet (3sec alatt), akkor a kimenet alacsonyra vált. Ha már időzítésről van szó meg lehet-e csinálni ezt 555-el? Egyébként egy világítás kapcsoló lesz belőle, ha elkészül. Köszönöm: Krisz
Hello!
Ha jól gondolom neked ilyen váltogatós kapcsolás kell. Ha megnyomod akkor állapotot vált. Erre szerintem a legkönnyebb ha 4013-as IC-thasználsz. Az időzítést szerintem meg lehet oldani egy 555-el meg még néhány plusz alkatrésszel. ![]() 4013 (Angol oldal) Remélem ez segít valamit. ![]() Bye!
Hello!
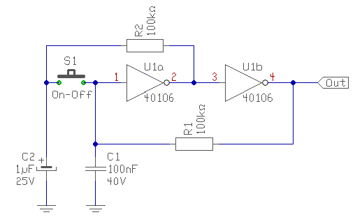
Erre a hosszú-rövid időzítésre, akkor lenne szükség, ha a nyomógombnak nem két, hanem három funkciója lenne. (Még akkor készítettem ilyen áramkört, mikor még nem voltak távirányítós TV-k nálunk. Ha röviden nyomkodtad a gombot, akkor léptette a hangerőt, ha hosszan, akkor irányt váltott.) Ebben az egyszerű kapcsolásban CD40106 IC van használva. Ebben 6db inverter van, amiből csak kettőt használok. Tehát még három fokozatot is lehetne vele készíteni. A 100nF-os kondi, gondoskodik arról, hogy bekapcsoláskor a kimenet alacsony szintű legyen (hogy hálózat kimaradás után, ne égjen a lámpa, mikor megjön a villany) és egyben a zavarérzékenységet is csökkenti. Tápfesznek 3..15V-ig használhatsz bármit. üdv! proli007
Üdv!
Köszönöm a reakciót! Valóban a nyomógombnak nem csak két funkciója van, egy nagyobb rendszer része, de ezt az egyszerűség kedvéért nem részleteztem.Tetszetős amit küldtél, ha jól veszem ki: Gombnyomásra állapotot vált. Ez volt a másik funkciója, amit RS tárolóval okoskodtam ki, de a te megoldásod egyszerűbb. Az adott idő után állapotot váltó megoldás még nyitott kérdés... Krisz
Üdv!
Köszönöm a segítséget! Arra gondoltam h egy 555-os bemenetét egy RC taggal megspékelve lehetséges egy bemeneti késleltetést kialakítani, csak még nem jöttem rá hogyan Krisz
Hello!
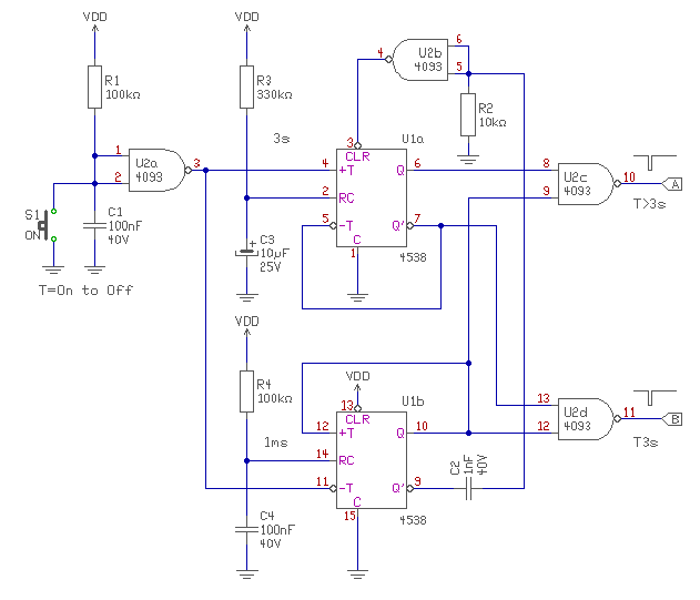
Csak vázolom... A gomb megnyomásakor és elengedésekor kell működtetni a kapcsolást. A megnyomáskor létrejött impulzus elindítja a 3sec-os késleltetőt. Ha az elengedési impulzus a 3sec alatt jön meg, akkor az elengedési impulzus az A kimenetre megy ki. Ha az után, akkor a B kimenetre. Aztán ezzel a triggerrel azt teszel, amit akarsz. Tehát kell két monostabil. Egyik felfutó élre indul és 3sec-os. A másik lefutó élre és csak egy triggert ad. A 3sec időzítő ponált jelével és negált jelével kell a triggerjelet ÉS kapcsolatba vinni. Ebből lesz a két kimenő jel. üdv! proli007
Üdv!
Jó a vázlat, de nem tudsz valami konkrét kapcsolást valahonnan, mert annyira még nem vagyok jártas a témában... Krisz
Hello!
Valami ilyesmire gondoltam. (persze nem tudom, honnan hozod a jelet és hova viszed. Én egy nyomógombos áramkört rajzoltam, így a bemenetén némi prellgátlás van. A kimeneten, meg 1ms-os lefutó tüskét ad. (Ha igaz, mert csak rajzoltam, nem próbáltam ki.) Egy hiba lehet így ránézésre, hogy ha pont a 3sec lejártakor engeded el a gombot, lehet A és B impulzust is fog adni. üdv! proli007
Hello!
Közben megoldottam máshogy is. Ez az eredeti kérésed alapján működik. Ha röviden nyomod, akkor a kimenet magas, ha hosszan akkor alacsony szintű a kimenet. Az időt az R2/C2-vel lehet beállítani. Bekapcsoláskor mindig alacsony szintű a kimenet. üdv! proli007
Köszönöm!
Alkalomadtán kipróbálom élesben. Egyébként az időbeállításra van valami spéci képlet? Krisz
Hello!
Spéci képletet nem lehet adni, tekintve, hogy a billenési idő, a kondi, az ellenállás és a kapu hiszterézisének függvénye. Tekintve, hogy elkót használunk, annak kapacitása a tolarenciája miatt változó lehet, és nagy ellenállás esetén a szivárgási áram is beleszól a kondi kisütésébe, és a Schmitt-es bemenet hiszterézise is változik a tápfeszültséggel és esetleg az IC típusával. De közelítőleg 1,2*R*C határozza meg az időt. Ha az időt pontosítani szeretnénk, akkor valami más kapcsolási megoldást kellene keresni a késleltetésre. (mondjuk kvarc és számláló) De azt azért át kellene gondolni, mert ebben a megoldásban a kapuk késleltetési ideje is bejátszik, ami igen kicsi. Nem véletlenül van a három kapu sorba kötve. Mert először meg kell szüntetni U2a törlését, majd csak ez után lehet a Clk jellel billenteni. Ezt az időt, az U1d és U1c kapun átfutó jel késése oldja meg. Viszont itt nincsen határozatlan állapot, a 3sec-körül, mert az U2a "D" tároló kimenete ha ugyan abban a pillanatban is vált át, mikor az U2b órajelét kapja (Clk), az U2b tároló akkor is az órajel előtti pillanatban lévő "D" bemenet szintjét másolja be. A Master-Slave kialakítás miatt. (Bocs, de nem tudom, hogy ezeket, Te már átlátod-e egy kacsolásban. Működés szempontjából meg mindegy!) üdv! proli007
Üdv!
Most volt egy kis időm, és összeraktam az általad küldött kapcsolást teszt módban A áramkör addig működik, hogy bekapcsolás után a kimenet alacsony, egyébként gombnyomásra átvált magasba. Ellenben a visszakapcsolás eddig még nem sikerült sem rövid sem hosszú gombnyomásra. Az U1b6-on nem csökken le annyira a feszültség, hogy átbillenjen az egész. Egyébként vannak fogalmaim a dolgokról, de annyira "még" nem vagyok otthon az elektronikában, így jó ha levezeted h hogyan működik kb. Eddig arra rájöttem hogy ha U2b Q'-t visszacsatolom a diódához, akkor gombnyomásra váltással működik, késleltetés nélkül. Üdv: Krisz
Üdv!
Megvan! Megvan a hiba: 5V-on próbálkoztam, de kiderült, hogy 12V-on működik jól a kapcsolás. Köszönöm a segítséget! Krisz
Hello!
5V-on is működnie kell, valamit elkövettél. Gondold el. U2a 2. lábának 0V-ra kell menni. U1b 6-os bemenete nem fogyaszthat (nem adhat ki áramot). Tehát az R2-őn keresztül, a C2-őt ki kell hogy süljön. Kivétel, ha C2-őt nem a GND-re kötötted, hanem a pluszra, és szivárog, vagy valami felhúzó ellenállás van az U1b bemenete és a táp között. (gondolom IC jó) üdv! proli007
Sziasztok!
Egy olyan rajzra lenne szükségem, amiben egy 555-ös és egy 4017 számláló van úgy kapcsolva, hogy a 4017-es bizonyos kimenetein megjelenő feszültség hatására az 555-ös változtatna a kimeneti frekin. (Menet közben lassulna ill. gyorsulna)
Üdv!
Elvileg nem kötöttem el a dolgot. Teljesen jó így mivel úgy is 12V-os lesz az egész működtető kör. Most a "gombnyomásra állapotváltás"-os kapcsolást szeretném megoldani úgy h kicsit stabilabb legyen kapcsoláskor, lehet 4093-at rakok a bemenetére. Egyébként létezik AND vagy NAND kapu 12V-ra, olyasmi mint a 74xx sorozat. Krisz
Az NE555-ös 5-ös CV ( Control Voltage ) láb feszültségével módosítható. Vagy ide vezetsz vissza feszültséget a 4017-es lábairól PL:ellenállás létrán keresztül. Vagy az időzítő RC pontjára vezeted rá a moduláló feszültséget. Azaz a 4017-es kimenetei "változtatják" meg az R értékét...
Amolyan egyre gyorsuló és (vagy) lassuló futófény effekt lenne ez?
Majdnem. Egy programkapcsolót akarok összehozni vele egy mosogatógépbe. A 4017 kivezetésein megjelenő feszültségekre indítaná a különböző mosogatási fázisokat. Éppen emiatt kellene egyes kimeneti jelek megjelenésekor gyorsítani vagy lassítani a kimeneti frekit az 555-ön.
Érdekes a probléma megközelítése
Akkor csak a második javaslatom lesz jó neked. Mert minden állás ideje szabadon állítható... |
Bejelentkezés
Hirdetés |





ide nyugodtan... 







