OK
Mégsem
Hobbivasút
|
HESTORE
|
Kislexikon
Hírek
Cikkek
Fórum
OK
Hírek
Cikkek
Fórum
Lexikon
Segédprogramok
Apróhirdetés
Fórum témák
NYÁK-lap készítés kérdések
[OFF] Pihenő pákások témája
- Elektronika, és politikamentes topik
Ez milyen alkatrész-készülék?
Elektronikában kezdők kérdései
Ki mit épített?
AVR - Miértek hogyanok
PIC kezdőknek
ARM - Miértek hogyanok
•
IP kamera
•
LCD TV probléma
•
Alternativ HE találkozó(k)
•
Multiméter problémák
•
Mosogatógép hiba
•
Motorgyújtás
•
Sárga Kazettás Piaci Nintendo (8bit)
•
Erősítő mindig és mindig
•
Huzalellenállás ellenálláshuzal
•
Felajánlás, azaz ingyen elvihető
•
Házilag építhető fémkereső
•
Dansk 3f-T3535, és minden, ami vele kapcsolatos
•
Beszólóka szélessávú FM rádió adó
Rel485 eszközcím módosítás
•
Erősítőhöz való hangsugárzó védelem (koppanásgátló)
•
Castone erősítő javítás
•
Quad 405-ös erősítő tapasztalatok és hibák
•
Crystal radio - detektoros rádió
•
Fejhallgató erősítő
•
TV hiba, mi a megoldás?
•
Elfogadnám, ha ingyen elvihető
•
Villanymotor bekötése
•
Villanypásztor
•
V-FET és SIT erősítő kapcsolások
•
Hangszóró javító keresése
•
Inverteres hegesztőtrafó
•
Egyenárammal történő vízmelegítés
•
Hörmann kapuk
•
Szárítógép problémák
•
Vízérzékelő kapcsolás
•
Weller páka (állomás)
•
Autóelektronika
•
Hifi erősítők tervezése
•
Meteorológiai műholdvevő (137Mhz)
•
Rádió építés a kezdetektől a világvevőig
•
Arduino
•
Hőtárolós kályha
•
Nyomtató probléma
•
Ózon képző 12 V AC-ről
•
Transzformátor készítés, méretezés
•
Autó-generátor nem tölt rendesen
•
Rádió tuner hiba
•
VF3 - 6 végerősítő
•
Akkumulátoros fúró
•
DC motor/lámpa PWM szabályzása
•
Kombikazán működési hiba
•
Boldog születésnapot, Hobbielektronika portál!
•
Stirling motor építése házilag
•
Elektromos kerékpár, robogó házilag
•
Villanytűzhely bekötése
•
Kapcsolási rajzot keresek
•
WiFi / WLAN alapkérdések
•
Akkumulátor töltő
•
Feszültségszabályzó motorba
•
Tápegységgel kapcsolatos kérdések
» Több friss téma
Fórum
Keresendő kifejezés
Keresés módja
Intelligens keresés
Hozzászólás keresés
Fájlmellékletben
Fájlmellékletben (képek)
Kategória
Minden kategória
Alapismeretek
Ellenállások
Kondenzátor
Áramforrások
Tekercsek
Kapcsolók
Érzékelők
Motorok
Műszerek
Egyéb
Analóg áramkörök
Erősítők
Szabályzók
Egyéb
Digitális áramkörök
Flip - Flop és tárolók
Kapuk
Vonali választók
Multiplexerek
Dekóderek
Demultiplexerek
Bufferek és meghajtók
Számlálók
Regiszterek
Aritmetikai áramkörök
Logikai áramkörök
Memóriák
Egyéb
Mikroprocesszorok
PIC
Memória / EEPROM
Memória / EPROM
Memória / RAM
Egyéb
AVR
STM32
STM8
Espressif, ESP
LPC
SAM
PIC32
ARM általános
Speciális
Csövek
A/D konverterek
Időzítők
Komparátorok
Egyéb
Technika
Audiotechnika
Fénytechnika
Vezérlés technika
RF technika
Méréstechnika
Keresés
Új téma nyitása
Lapozás:
1. - 50. elem
51. - 100. elem
101. - 124. elem
OK
2 / 3
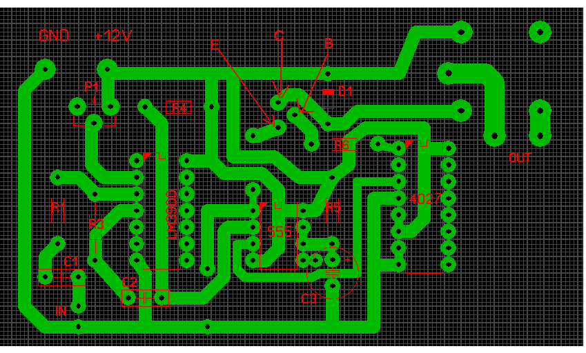
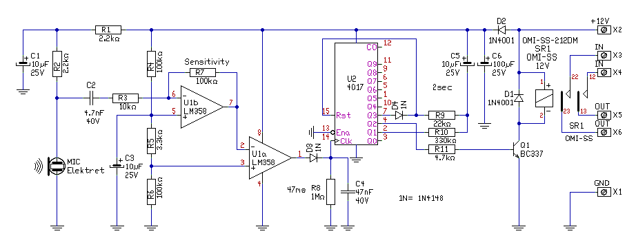
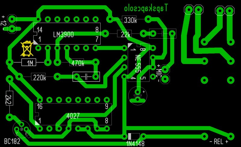
P1210029.JPG
P1210032.JPG
P1210030.JPG
tapskapcs be...png
taps.kapcs. ...png
taps.kapcs. ...png
TAPS-RSA-sch.png
TAPS-RSA-com.png
Taps-RS1-sch.png
Taps-RS1-com.png
A004240.jpg
IMAG0116.jpg
kapcsj.JPG
kapcs.png
Taps-SW-mod.png
taps.gif
tapskapcs.JPG
DSC01055.JPG
tapskapcsolo.png
tapskapcs3.gif
elektret2.jpg
kondenzator.png
100_4343.JPG
tapskapcs.gif
Taps-RS2-sch.png
Taps-RS2-com.png
sound-activa...jpg
Taps-RS2-sch.png
erosito.jpg
tapskapcs.jpg
Tapskapcsolo...jpg
Tapskapcsolo...jpg
20100302_004.jpg
20100302_002.jpg
20100302_001.jpg
20100302.jpg
panel.jpg
Taps-SW-sch.png
taps.JPG
tapskapcsol...jpg
Tapskapcsol...jpg
Tapskapcsol...gif
tapskapcsol...png
relé.jpg
tp.jpg
névtelen.PNG
névtelen.PNG
névtelen.PNG
84b29812ae4d...gif
993c0e87f329...jpg
Következő:
1. - 50. elem
51. - 100. elem
101. - 124. elem
»»
2 / 3
Bejelentkezés
Felhasználónév
Jelszó
Jegyezz meg!
Belépés
» Elfelejtett jelszó
» Regisztráció
Hirdetés
A használat feltételei
•
Adatvédelem
•
GY.I.K., Használati útmutató és szabályok
•
Impresszum
•
Elosztó
•
Hiba jelentése
Az oldalon sütiket használunk a helyes működéshez. Bővebb információt az
adatvédelmi szabályzatban
olvashatsz.
Megértettem