OK
Mégsem
Hobbivasút
|
HESTORE
|
Kislexikon
Hírek
Cikkek
Fórum
OK
Hírek
Cikkek
Fórum
Lexikon
Segédprogramok
Apróhirdetés
Fórum témák
Ki mit épített?
Ez milyen alkatrész-készülék?
Elektronikában kezdők kérdései
ARM - Miértek hogyanok
[OFF] Pihenő pákások témája
- Elektronika, és politikamentes topik
PIC kezdőknek
AVR - Miértek hogyanok
NYÁK-lap készítés kérdések
•
Óra építése TIL306-os LED kijelzőkkel
•
Arduino
•
Elfogadnám, ha ingyen elvihető
•
Gázkazán vezérlő hibák
•
Villanyszerelés
•
Hifi erősítők tervezése
•
Napelemes rendszer kérdés
•
Tápegységgel kapcsolatos kérdések
•
Alternativ HE találkozó(k)
•
CPLD, FPGA - Miértek, hogyanok
•
Rádió javítás
•
Akkumulátor töltő
•
Autóelektronika
•
Kapcsolóüzemű táp 230V-ról
•
Stroboszkóp gyújtáshoz
•
Fejhallgató erősítő
•
Erősítő mindig és mindig
•
Kávéfőzőgép hiba
•
Mosogatógép hiba
•
Nextion érintőképernyős HMI, UART kommunikációval
•
Bluetooth adatátvitel
•
Műhelyünk felszerelése, szerszámai
•
Vezeték nélküli gyertya
•
Életvédelmi kapcsolás, FI relé
•
Búcsúzunk
•
Hörmann kapuk
•
Érdekességek
•
Forrasztási 1×1 forrasztástechnikai miértek
•
Padlófűtés vezérlés
•
Energomat mosógép
•
Li-Po - Li-ion akkumulátor és töltője
•
Kombikazán működési hiba
•
Érintőképernyő csere és beazonosítás
•
Modulrendszerű, grafikus PIC programozás
•
Hőtárolós kályha
•
Kamerás megfigyelőrendszer
•
DS18B20 hőmérő-szenzor
•
Sprint-Layout NYÁK-tervező
•
Szárítógép problémák
•
Felajánlás, azaz ingyen elvihető
•
Vicces - mókás történetek
•
Elektronikus szulfátoldó (Akku aktivátor)
•
LED-es világítás
•
Codefon kaputelefon
•
Szobatermosztát bekötése
•
Időzítő
•
Leválasztó transzformátor
•
Tablet PC javítások
•
EAGLE NYÁK tervező
•
Jókívánság
•
Parkside akkuk javìtása
•
Espressif mikrokontrollerek
•
NYÁK terv ellenőrzése
•
Adatlapot keresek
•
Elektroncső
» Több friss téma
Fórum
Keresendő kifejezés
Keresés módja
Intelligens keresés
Hozzászólás keresés
Fájlmellékletben
Fájlmellékletben (képek)
Kategória
Minden kategória
Alapismeretek
Ellenállások
Kondenzátor
Áramforrások
Tekercsek
Kapcsolók
Érzékelők
Motorok
Műszerek
Egyéb
Analóg áramkörök
Erősítők
Szabályzók
Egyéb
Digitális áramkörök
Flip - Flop és tárolók
Kapuk
Vonali választók
Multiplexerek
Dekóderek
Demultiplexerek
Bufferek és meghajtók
Számlálók
Regiszterek
Aritmetikai áramkörök
Logikai áramkörök
Memóriák
Egyéb
Mikroprocesszorok
PIC
Memória / EEPROM
Memória / EPROM
Memória / RAM
Egyéb
AVR
STM32
STM8
Espressif, ESP
LPC
SAM
PIC32
ARM általános
Speciális
Csövek
A/D konverterek
Időzítők
Komparátorok
Egyéb
Technika
Audiotechnika
Fénytechnika
Vezérlés technika
RF technika
Méréstechnika
Keresés
Új téma nyitása
Lapozás:
1. - 50. elem
51. - 100. elem
101. - 150. elem
151. - 200. elem
201. - 250. elem
251. - 300. elem
301. - 350. elem
351. - 400. elem
401. - 450. elem
451. - 500. elem
501. - 550. elem
551. - 600. elem
601. - 650. elem
651. - 700. elem
701. - 750. elem
751. - 800. elem
801. - 850. elem
851. - 900. elem
901. - 933. elem
OK
3 / 19
ledsor1.png
tükörindex...png
Screenshot_1.jpg
tal-p1.jpg
Góól.png
ScreenShot_6...jpg
ScreenShot_6...png
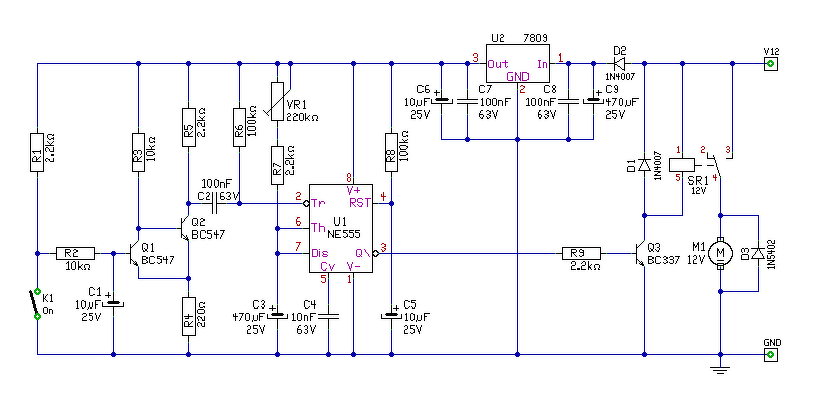
TRG-MONO-sch.png
idozito_5.jpg
ini_proba.jpg
ini_proba.jpg
ini_proba.jpg
Iniciator2.png
Iniciator.png
bekötés.png
Iniciator.png
hobbielektro...png
DLY-Rem3-sch.png
DLY-REM-sch.png
DLY-REM-com.png
DLY-REM-pcb.png
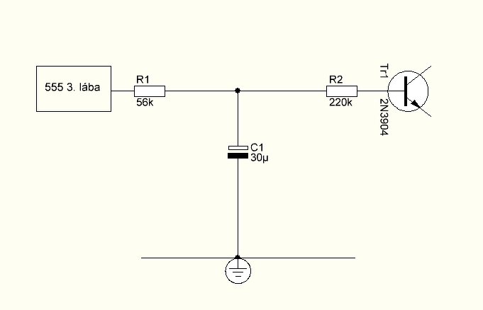
ne555.jpg
Komfort-inp.png
Komfort-inp.png
capture.jpg
kapcs.JPG
555kesleltet.gif
2x555.JPG
2x555.JPG
DLY2s0s4.png
DLY2s0s5.png
555-SSR.png
On-1sec-555.png
IMG-7236e159...jpg
Zár2sec.png
tekercs-megh...jpg
DLY3m-0s5.png
555.jpg
TEK00014.PNG
TEK00015.PNG
TEK00016.PNG
tek00004.png
TEK00010.PNG
TEK00012.PNG
FOTO-DLY3.png
kapcsrajz.jpg
2V5on-2sDLY.png
2V5on-10sDLY.png
IC3-0.5sec.png
vezérlés.JPG
Következő:
1. - 50. elem
51. - 100. elem
101. - 150. elem
151. - 200. elem
201. - 250. elem
251. - 300. elem
301. - 350. elem
351. - 400. elem
401. - 450. elem
451. - 500. elem
501. - 550. elem
551. - 600. elem
601. - 650. elem
651. - 700. elem
701. - 750. elem
751. - 800. elem
801. - 850. elem
851. - 900. elem
901. - 933. elem
»»
3 / 19
Bejelentkezés
Felhasználónév
Jelszó
Jegyezz meg!
Belépés
» Elfelejtett jelszó
» Regisztráció
Hirdetés
A használat feltételei
•
Adatvédelem
•
GY.I.K., Használati útmutató és szabályok
•
Impresszum
•
Elosztó
•
Hiba jelentése
Az oldalon sütiket használunk a helyes működéshez. Bővebb információt az
adatvédelmi szabályzatban
olvashatsz.
Megértettem