Fórum témák
» Több friss téma |
Hello! Nem egészen tudni miben várod a segítséget. Az 555 kimenete valójában egy Totepole típusú TTL kimenet. Ennek sajátossága, hogy a kimenti jelet képes lehúzni majdnem a GMD pontra. Viszont magas szint esetén a kimenti jel, nem képes "felmenni a tápra", a maradék feszültségek miatt. Vagy is a GND felé terhelve a kimenet kis-impedanciás, viszont a táp felül terhelve a maradék feszültség tartományában nagy-impedanciát mutat a kimenet. Ha 12V a tápfeszültség tartománya, akkor az 555 kimenti feszültségének maximuma kb. 10V körüli. Tehát 10V..12V (vagy felette) akárhonnan ráülhet a feszültség. De egy ilyen tüske, lehetne akár mérési hiba is.
Egy piezo jeladó (mert gondolom a szenzor alatt ezt érted) kapacitív jellegű. Vagy is négyszögjellel meghajtani úgy hogy a jelalak megmaradjon elég nehéz. Nem véletlenül használnak MOS Fet-ek meghajtására külön kiépített és nagyáramú meghajtókat. De kérdés, hogy egyáltalán szükség van-e erre. A piezo úgy is eltorzítja a jelalakot, valamint már az első felharmonikusát sem fogja várhatóan átvinni, a négyszögjelnek. Akkor pedig inkább egy háromszögjelre fog hasonlítani. Tehát megkérdőjelezhető, hogy szükség van-e egyáltalán a négyszögjel rengeteg felharmonikusára, amitől az tulajdonképpen négyszögjel lesz. Vagy is mi itt a cél?
Keskeny, éles tüskék leginkább induktív terheléstől szoknak lenni (sicc). Ha a szkópodat rendesen, mérésre is használnád (nemcsak az ilyen kerítés szerű ábrákat nézegetnél), megmérhetnéd a tüske (túllövés) paramétereit, ebből következtetni lehet az áramkörben levő induktivitás nagyságára, ebből pedig a helyére. Pl. hozzávezetések, elégtelen tápszűrés stb.
A harmadik ábrán pedig a proli007 által emlegetett kapacitív terhelés miatti négyszög "háromszögesedése" látható.
Nincs ezzel semmi baj, viszont az látszik, hogy a piezo rezonancia frekvenciája(elektromos) nem ott van, amivel meghajtod. Feltételezem a frekvencia amivel hajtod, stimmelhet, de akkor jársz jól, ha elektromosan is rezonanciába hozod a kettőt! Ezt egy soros induktivitással tudod megtenni, ami a piezo kapacitásával, a gerjesztő frekvencián soros rezonanciát alkot. Ekkor a piezóra végképp nem négyszög kerül majd(gyak szinusz lesz), de annak az csak örülni fog.
Viszont mindenképpen jobban járnál, ha az 555 kimenetét pufferelnéd legalább egy PNP-NPN emitterkövetővel. Így néhány voltos tápfesz mellett is több 10V-os amplitúdóra gerjedne a hangkeltő...
Tehát, ha jól értelmezem, akkor az NE555 kimenetén lévő feszültség normális. Az négyszögjel elején lévő feszültségtüske az elégtelen tápszűrés, illetve a vezetékezés miatt van. Igen elvileg az ultrahangos szenzorom kapacitív terhelésként szolgál, és ebből várható volt, hogy a jel alak fűrészjellé fog módosulni. Az ellenállások, kondenzátor méretezését valahol elszámolhattam, mert nem 35khz-et akartam beállítani hanem 40khz-et ami a piezo rezonancia frekvenciája. Én első próbaként erre gondoltam, hogy négyszögjellel meghajtom, ugyanis feszültség váltakozásra van szüksége a piezónak, hogy jelet bocsátson ki magából. Illetve ha ez nem lett volna tökéletes, akkor egy RC szűrővel kvázi szinusz jelet adtam volna a piezóra.
Minderre azért van szükségem, mert adott 4 ultrahangos szenzorom és 1 mikrokontroller. Az adókat egymás után kontrollerrel vezérelve akartam irányítani. Ez annyit tesz ki az én értelmezésembe, hogy az NE555-el előállítom a "megfelelő" jelet a szenzoromnak, amit az egyik lábára kötök, a másik lábát egy FET Drain lábára. A Gate lábát 3.3V-al tudom gerjeszteni ekkor a tranzisztor zár és a source lábon keresztül GND-re vezetem. Ha a tranzisztor nyitva van akkor az UH lába lebeg. Ez a próbálkozásom több hibába futott. Mellesleg a szükségem lenne egy erősebb jelre, ugyanis így a vevő oldalon csak nagyon közelről tudom detektálni egy erősítő kapcsolással a jelet. Csatolok képeket. Az első képen a FET zárva van, a második és harmadik képen amikor lebeg viszont nem 0 a fesz. Én arra gondoltam, hogy ez amiatt lehet, hogy 40khz-en a FET drain és gate része betudható egy kondenzátornak, amely DC-nél szakadást jelentene. De ezen a frekvencián átereszt. Az oszciloszkópot is alap műveletekre használtam eddig, segítségem eddig nem nagyon volt, így amire magamtól rájöttem úgy használtam. Ne haragudjatok ha badarságokat irtam.
Sziasztok! Léptetőmotor vezérléshez kellene egy - mondjuk 555 alapú - áramkör. A motorvezérlőnek Step/Dir bemenete van. Step-re adnék léptetőjelet. A motor 2kHz jelig szépen megy és kellene is legalább 1-1.5 kHz a sebesség miatt. Ezt meg is csináltam 555-el, alap kapcsolás. Viszont 600 Hz felett nem indul a motor csak remeg, emiatt azon gondolkodok, hogy meg kellene csavarni kicsit a kapcsolást, hogy induláskor felfusson mondjuk 0.5-1 mp alatt mondjuk 1kHz-re és onnantól maradjon annyin.
Meg lehet ezt oldani 555-el ? Esetleg 556-al?
Ezt ramp-generátornak, szépnevén trapézjel-generátornak hívják. Ha pozicionálás is kell, akkor nem úszod meg a uC-t (a leállásnál is illik lassítani). Ha csak start-stop mód van, akkor egy ilyet elékapcsolsz és ennek kimenő feszültségével vezérled a következő 555-öt. Ajánlott irodalom: Időzítő kapcsolások (nem kell megijedni az orosz IC-nevektől) Perzse olyat is csinálhatsz, hogy dupla időzítőkondenzátort vagy töltőellenállást használsz és azokat tranzisztorral vagy optocsatolóval kapcsolod, így kétsebességes lesz.
Szia, feszültségvezérelt oszcillátorral könnyebben menne, vagy átalakítod az 555-öt ilyenre, vagy használj CD4046-ot annak nagyobb az átfogása.
A hozzászólás módosítva: Szept 22, 2017
Meg lehet. A kondi töltőáramát tápfesz helyett ha egy nagyobb elkóról biztosítod, és ezt az elkót egy ellenállással töltöd, akkor lassan fog felfutni a freki.
Azt sajnos nem írtad hogy az indulást milyen jel határozná meg, TTL, kapcsoló, tápfesz ráadás/elvétel, és azt sem hogy milyen módon kéne a motornak leállni, illletve milyen pontossági követelmények vannak.
Erre gondoltam én is, szimulátorban próbálgattam értékeket, de csak annyit tudtam elérni, hogy egy ideig 1-ben marad a kimenet, aztán indul a freki, de nincs felfutás. Vagy melyik kondira gondoltál? Ebből a kapcsolásból indultam ki.
Azt indulást egy PLC jele határozná meg, amivel mondjuk egy optocsatolón keresztül kapcsolnám az 555 tápját. A leállással nincs semmi gond, egyszerűen nem kap több impulzust. Pontossági követelmény nincs, végálláskapcsolóig megy, terhelése szinte nincs. Eredeti elképzelés szerint a PLC vezérelné a motort, vagyis felraktak a szerkezetre 6 léptetőmotort, melléakasztottak egy PLC-t és ideadták, hogy írjam meg a vezérlést. Apró hiba, hogy a PLC egy Siemens Logo, 4 kimenettel... 6 motor, irányt is kéne váltani, szóval 2 jel/motor kell. Ezt megoldom bővítőmodullal. A PLC kimenete lassú is (max. 70 Hz), ezért gondoltam 555-el megcsinálom a frekit, a PLC meg csak engedélyezi a forgást. 600 Hz-ig ez jó is, de feljebb kell menni.
Ha van kapcsolási rajzod szimulátorban, akkor told fel ide, hogy lehessen mire hivatkozni!
Két kondiról írtam, az egyik rajta van az alap kapcsoláson, a másikat neked kell pluszba betenned.
Ezt sikerült összehozni, van felfutás, holnap breadbordon kipróbálom.
Kívülállóként nem látom, de kíváncsi lennék rá...
Esetleg ítt is kipróbálhatnád: A hozzászólás módosítva: Szept 24, 2017
Időközben én is kipróbáltam egy változatot, számomra tökéletesen működik. Az íc controll kivezetésére külső feszültséget kapcsolva módosítható a frekvencia. Időben változó feszültség, változó frekvenciát jelent. A rajzon a lágyindításhoz használt elemeket tüntettem csak fel.
Az áramkör bekapcsolása a tápfeszültség ráadását jelenti. A C1 elkó a tápfeszültség megjelenésekor az R1 ellenálláson keresztül elkezd töltődni, vagyis az első pillanatban a teljes tápfeszültség rákerül a controll bemenetre, majd exponenciális jelleggel csökkenni kezd, egészen a mindenkori tápfeszültség 1/3 részéig, ekkor beáll az eredeti frekvencia. Mivel a controll kivezetésre belső feszültségosztó alsó tagja kapcsolódik, így a rajzon látható R1 elhagyása esetén is működik a késleltetés, tehát valójában csak egy elkó kellett a megvalósításához. A dolog apropóját számomra egy "Rock Tumbler" meghajtása adta, ugyanaz volt a problémám, vagyis az üzemi fordulatot a léptetőmotor nem tudta felvenni, illetve el sem indult...
Sziasztok,
Van egy átfolyásmérőm, amiben hall szenzor van. Ha forog benne a propeller akkor a hall folyamatosan Magas/Alacsony jeleket ad. Ha ez a jel kb 1 másodpercre megállna (nem áramlik a víz) akkor egy kiemeneten Magas jel jelenne meg. Ez arra lenne jó, ha a fűtési kazánomon lévő keringető szivattyú megállna, beragadna még időben észrevennénk mielőtt a kazán túlmelegszik. Kerestem interneten, pont ilyen megoldást nem találtam. Próbáltam 555 IC-vel a trigger és a Reset lábakkal, így sikerült egyet elfüstölnöm. Hogy lehetne megoldani? Köszönöm.
http://www.ti.com/lit/ds/symlink/ne555.pdf
"missing pulse detector" Csak annyi, hogy ez 0-t ad a kihagyás esetén, nem 1-et.
Nagyon köszönöm.
Ez nagyon elkerülte a figyelmem.
Üdv mindenkinek! Háromszor hét darab 5mm-es 1,7V 20mA ledet szeretnék járatni pwm-ről. A kapcsolás itt található. A kérdésem az lenne, hogy egy akkuról működne, ami nem stabil 12V, hanem 11-14V között ingadozik. Arra gondoltam, hogy három füzérre osztanám a huszonegy led-et. Füzérenként Egy-egy ellenállással, amit én 115R-nek számoltam ki. Az 555-össel gondoltam a fényerő szabályozást. Kérem segítsetek, hogy jól gondolkodom-e. Előre is köszönöm. Szép napot!
Ui:Még azt is szeretném meg kérdezni,hogy a potit kiszeretném váltani forgó(yaxley) kapcsolóra, miként tehetem meg? A hozzászólás módosítva: Nov 29, 2017
Szia!
A 11-14 volt ingadozás miatt nincs semmi gond, csupán annyi, ha max fényerőre állítod a potit, 11 voltnál akkor se lesz nagyobb a fényerő, mint pl. 14 voltnál, kicsire állítottnál. Természetesen ez akkor látszik igazán, ha összerakod és teszteled. A ledeken eső összes feszt ne 7*1,7 volttal számold, mert az a mA-től függ, ami majd kialakul. A potit úgy helyettesítheted, hogy a yaxley összes állásától függően osszad el a 250 k-t 4, 6, vagy ahány állású, kösd sorba a kijött értékeket, a leszedő érintkezőt vidd a poti csúszka helyére. Így lenne pl. 10 állásúnál végértékeknél 25k+225 k összesen, vagy 225k+25k és a közbülső forrasztás a "csúszka". A hozzászólás módosítva: Nov 29, 2017
Üdv Ferci! Ezek szerint nem kel sönt a füzérek elejére? Mert 14 voltnál akár 2V is maradhat, ha 100%-on lesz az 555-ös. Szép napot!
Szia!
Hogyne kellene előtét? Ha nincs előttük ellenállás, akkor a max állásban nem 20 mA megy, hanem sokkal több és tönkremehet bármelyik is. Annyit megtehetsz, hogy 14 voltnál és max állásban ( a fet d-s lábakat rövidrezárod ) áramot mérsz és a 115 R-t módosítod, hogy ne legyen 20 mA-nél több. A hozzászólás módosítva: Nov 30, 2017
Sziasztok!
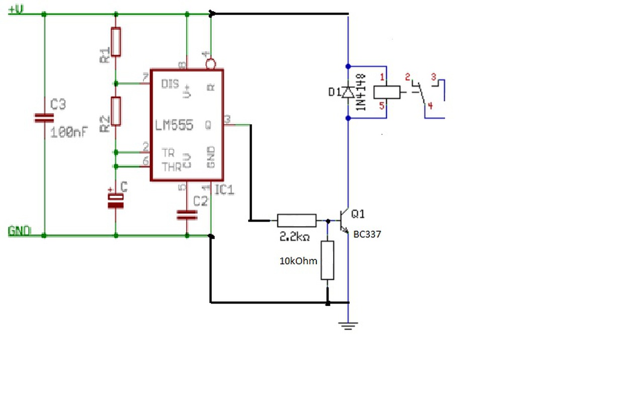
Teljesen amatőr vagyok! A mellékletben levő alsó rajz szerinti kapcsolót raktam össze a felsőben levő értékekkel (kiv:C3 mert az nincs az alsóban, C2 pedig 100nF) 12 volttal táplálva, a kimeneten mérhető 11,3V ill. 1.5V, viszont az IC nagyon melegszik. (fél perc alatt forró) Mi lehet a baj? A 4 láb bekötésénél mit jelent a karika? Ha egy relét akarok működtetni, ezzel a kapcsolóval, akkor a kimenet csak tranzisztort, vagy relét is működtethet? A hozzászólás módosítva: Dec 3, 2017
Szia! Nem tudom mekkora relét tettél rá, de kapcsolhat közvetlenül is relét, viszont a terhelhetősége max. 200mA!! Erre figyelni kell. A relé tekercsére párhuzamosan kell egy dióda. lásd a csatolt képen is. De én inkább tennék egy tranzisztort a kimenet és a relé közé. Így biztosan elbírja - lásd a képen. A felső ellenállást (R1)válaszd nagyobbra, mert a kondi kisütésekor ezen is folyik áram, ami az IC-t terheli. Lehet pl 2,2kOhm, ez feleannyira terheli. Ekkor viszont a másik ellenállás is duplázódik, a kondi értéke meg feleződik, de írd be a számításba, hogy pontos értéket kapj!
Sziasztok! Tudtok olyan internetes kalkulátort vagy szimulátort ajánlani az 555 timer IC-hez? Frekvencia generátort akarok csinálni, de ugyan azokkal az alkatrészekkel egy internetes kalkulátor és a Proteus simulator között több Khz különbség van. Melyik a hiteles?
Szia!
Itt is van a segédprogramok között. Idézet: „Melyik a hiteles?” Az a számolás hiteles, amit az adatlapján találsz. Kiszámolni sem ördöngős dolog. Azt is vedd figyelembe, hogy a paraméterek erősen tápfeszültség függőek, és legalább kétféle típus is van, az egyik bipoláris, a másik CMOS. A lényeg az adott típus adatlapján van. A hozzászólás módosítva: Dec 5, 2017
Köszi a választ és a rajzot!
Az (R1) értéke kOhm-ban van megadva. Ha jól értettem a válaszodat, akkor az elég nagy nem? A relét még nem is próbáltam az IC melegedése miatt. Újra össze fogom rakni a kapcsolást áttekinthetőbben, (mert lehet, hogy valamit rosszul csináltam) és ha nem melegszik, akkor a rajzod alapján folytatom. Remélem nem azért melegedett mert a kimeneten az alsó rajzon szaggatottan rajzolt RL (1MOhm)ellenálláson kívül semmi sem volt? Ha nem melegedik és folytatom a rajzod szerint, akkor is kell az RL? (Az valami lehúzó.) Ha baromságokat írtam ne haragudj! Még egyszer köszi!
Szia! Ja hogy még nem is volt rajta a relé?? Akkor pláne nem melegedhet! Az RL nem kell oda, csak a terhelést helyettesíti az ábrán. A helyére kell a relé egy párhuzamos diódával vagy a tranzisztor, ahogy rajzoltam. Nézd át a kapcsolásod! Ott valami hiba van, zárlat, ellenállás érték más, IC-lábait nem keverted össze, tápfesz nem magas? A relé típusát is írd majd le, megnézzük, elbírja-e az IC. ( R1 értéke maradhat 1kOhm, néztem az adatlapon, ennyit ír minimum értéknek. )
Szia!
Csak most sikerült összerakni egy másikat, de ez már működik, mert nem melegszik, és behúzza a relét (12V/720 ohm) úgy is hogy nincs kiegészítve a rajzodon szereplő alkatrészekkel. Most még azt nem tudom, hogy ahhoz, hogy az 5 perces és a 30 perces kijövő jel (mert úgy kellene lenni) közül a rövidebbnél legyen behúzva a relé, mit hova kell kötni a kiegészítő rajzod szerit. Ugyanis még nem teszteltem, hogy az 5 perces jel melyik kivezetések közt húz be. Holnap talán ráérek kipróbálni.
Hello! Ha jól értem, Te egy olyan ciklikus időzítőt szeretnél, ahol 5 percre húz egy relé, majd 30 perc szünet következik és ezután kezdődik elölről az 5 perc..
Nos erre egy 555 nem alkalmas, mert kb. 1 perc feletti időzítéseket nem lehet korrekt módon megvalósítani vele. Ez helyett inkább ajánlanám ezt a kapcsolást..
Helló!A tűréshatár elég nagy mert egy keringető szivattyút működtetne szakaszosan, ami némi melegítéssel állatok ivóvízét tartja fagymentesen. Vagy erre is alkalmatlan?
|
Bejelentkezés
Hirdetés |














