OK
Mégsem
Hobbivasút
|
HESTORE
|
Kislexikon
Hírek
Cikkek
Fórum
OK
Hírek
Cikkek
Fórum
Lexikon
Segédprogramok
Apróhirdetés
Fórum témák
Ez milyen alkatrész-készülék?
Elektronikában kezdők kérdései
[OFF] Pihenő pákások témája
- Elektronika, és politikamentes topik
Ki mit épített?
AVR - Miértek hogyanok
NYÁK-lap készítés kérdések
PIC kezdőknek
ARM - Miértek hogyanok
•
Crystal radio - detektoros rádió
•
Műveleti erősítő
•
Villanyszerelés
•
Lemezjátszó beállítása, javítása
•
Hifi erősítők tervezése
•
Villanypásztor
•
Érdekességek
•
Elfogadnám, ha ingyen elvihető
•
Hegesztőgép javítása
•
Muzeális készülékek-alkatrészek restaurálása
•
Kapcsolóüzemű tápegység
•
Padlófűtés vezérlés
•
NiMh akku-töltő
•
Arduino
•
V-FET és SIT erősítő kapcsolások
•
Visszafelé járó fali óra fordított számlappal
•
EAGLE NYÁK tervező
•
SMD forrasztás profin
•
Kamerás megfigyelőrendszer
•
Felajánlás, azaz ingyen elvihető
•
Sokol-403 rádió
•
Monostabil kapcsolás
•
Kapcsolási rajzot keresek
•
Adatlapot keresek
•
RTC óra Nixie csövekkel
•
Alternativ HE találkozó(k)
•
Elektronyika orosz digitális órák
•
Indukciós hevítő készítése
•
DSC riasztó
•
Rádió építés a kezdetektől a világvevőig
•
Rendelés külföldről (eBay - Paypal)
•
Napelem alkalmazása a lakás energia ellátásában
•
Porszívó javítás
•
Nixie(IN-13) kivezérlésjelző, auto power on-off
•
Erősítő mindig és mindig
•
Klíma szervizelés, javítás
•
DC-DC konverter
•
Espressif mikrokontrollerek
•
Elektronikus hangszerek
•
MPLAB-ban miért nem lehet a PICKit2-őt beállítani?
•
Gázkazán vezérlő hibák
•
6kW-os fényerőszabályzó
•
Villanymotor
•
Mosogatógép hiba
•
Vicces - mókás történetek
•
Fázishiány érzékelő
•
Kombikazán működési hiba
•
A-osztályú erősítők
•
Hálózati zavarszűrő építés
•
ZC-18 kazán
•
Hőtárolós kályha
•
Philips TV
•
Hangsugárzó építés, javítás - miértek, hogyanok
•
Autóelektronika
•
UPS javítás tuning
» Több friss téma
Fórum
Keresendő kifejezés
Keresés módja
Intelligens keresés
Hozzászólás keresés
Fájlmellékletben
Fájlmellékletben (képek)
Kategória
Minden kategória
Alapismeretek
Ellenállások
Kondenzátor
Áramforrások
Tekercsek
Kapcsolók
Érzékelők
Motorok
Műszerek
Egyéb
Analóg áramkörök
Erősítők
Szabályzók
Egyéb
Digitális áramkörök
Flip - Flop és tárolók
Kapuk
Vonali választók
Multiplexerek
Dekóderek
Demultiplexerek
Bufferek és meghajtók
Számlálók
Regiszterek
Aritmetikai áramkörök
Logikai áramkörök
Memóriák
Egyéb
Mikroprocesszorok
PIC
Memória / EEPROM
Memória / EPROM
Memória / RAM
Egyéb
AVR
STM32
STM8
Espressif, ESP
LPC
SAM
PIC32
ARM általános
Speciális
Csövek
A/D konverterek
Időzítők
Komparátorok
Egyéb
Technika
Audiotechnika
Fénytechnika
Vezérlés technika
RF technika
Méréstechnika
Keresés
Új téma nyitása
Lapozás:
1. - 50. elem
51. - 100. elem
101. - 150. elem
151. - 200. elem
201. - 250. elem
251. - 300. elem
301. - 350. elem
351. - 400. elem
401. - 450. elem
451. - 500. elem
501. - 550. elem
551. - 600. elem
601. - 650. elem
651. - 700. elem
701. - 750. elem
751. - 800. elem
801. - 850. elem
851. - 900. elem
901. - 950. elem
951. - 1000. elem
1001. - 1050. elem
1051. - 1100. elem
1101. - 1150. elem
1151. - 1200. elem
1201. - 1250. elem
1251. - 1300. elem
1301. - 1350. elem
1351. - 1382. elem
OK
9 / 28
100_0715 (30...jpg
szimulation.JPG
7slider.jpg
BIG_FE_1.JPG
SZEG_fekvő_...jpg
10 euro cent...jpg
101_0471 (13...jpg
101_0472 (13...jpg
101_0487 (13...jpg
101_0489 (13...jpg
100_0706 (13...jpg
100_0707 (13...jpg
100_0708 (13...jpg
100_0704 (13...jpg
100_0705 (13...jpg
100_0702 (13...jpg
8.2 kHz (132...jpg
12.250 kHz (...jpg
100_0696.jpg
100_0697.jpg
100_0692.jpg
100_0693.jpg
100_0694.jpg
100_0688.jpg
100_0691.jpg
100_0690.jpg
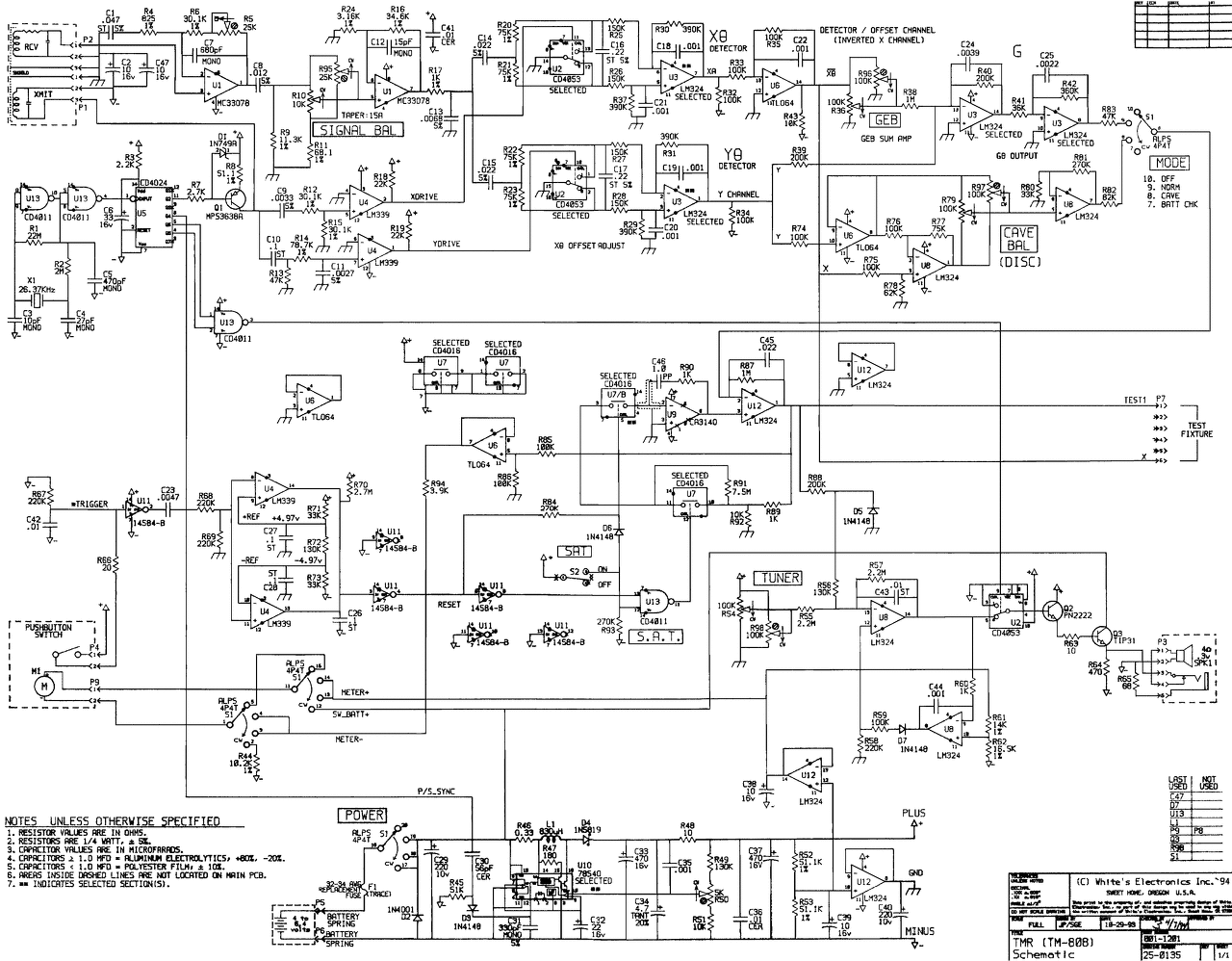
tm_808_143[1...gif
IMG_0547.JPG
arduinos.JPG
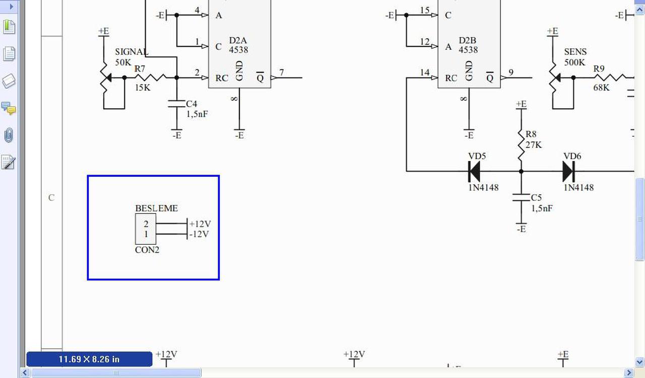
besleme.jpg
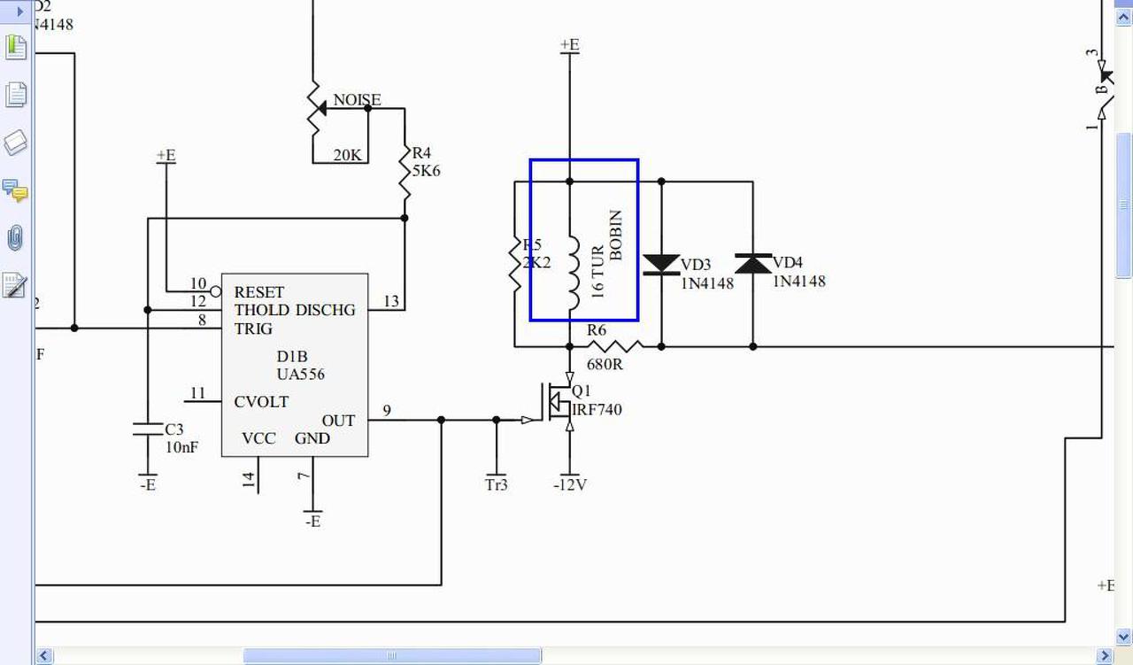
bobin.jpg
bobinbesleme...jpg
bobinbesleme...jpg
bobinbesleme...jpg
IMG_0537.JPG
DSCN3339.jpg
DSCN3340.jpg
DSCN3341.jpg
DSCN3342.jpg
DSCN3343.jpg
DSCN3344.jpg
DSCN3346.jpg
DSCN3348.jpg
146039493447...jpg
146039499813...jpg
146039501509...jpg
146039504361...jpg
146039505707...jpg
146039507919...jpg
yhst-8927086...gif
Következő:
1. - 50. elem
51. - 100. elem
101. - 150. elem
151. - 200. elem
201. - 250. elem
251. - 300. elem
301. - 350. elem
351. - 400. elem
401. - 450. elem
451. - 500. elem
501. - 550. elem
551. - 600. elem
601. - 650. elem
651. - 700. elem
701. - 750. elem
751. - 800. elem
801. - 850. elem
851. - 900. elem
901. - 950. elem
951. - 1000. elem
1001. - 1050. elem
1051. - 1100. elem
1101. - 1150. elem
1151. - 1200. elem
1201. - 1250. elem
1251. - 1300. elem
1301. - 1350. elem
1351. - 1382. elem
»»
9 / 28
Bejelentkezés
Felhasználónév
Jelszó
Jegyezz meg!
Belépés
» Elfelejtett jelszó
» Regisztráció
Hirdetés
A használat feltételei
•
Adatvédelem
•
GY.I.K., Használati útmutató és szabályok
•
Impresszum
•
Elosztó
•
Hiba jelentése
Az oldalon sütiket használunk a helyes működéshez. Bővebb információt az
adatvédelmi szabályzatban
olvashatsz.
Megértettem