Fórum témák
» Több friss téma |
Mindkettőt Ge Lee tette ki. Látsz különbséget a kettő között?
Mellesleg és olyan diagramot is tudok rajzolni amelyiken 2000%-ot fog torzítani a hangszóró.Ezért kellene inkább mérési eredményeket közzétenni. Amúgy nem csak a hangszóró típusa nincs megadva, de frekvencia sem
Látok két kapcsolási rajzot, egy szemábra-jelet (ami nálad "eye pattern", mert tudsz angolul), valamint egy THD mérőt ami 5% torzítást mutat.
Nem látom a mérési eredményeket a visszacsatolt és a visszacsatolatlan állapot közötti különbséggel. Tesztet sem látok látok erről, hogy meghallgattad volna így is és úgy is. Valamit csináltál amiről azt állítod, hogy remek - és én ezt minden további nélkül elhiszem Neked - mert miért ne. Pro van, de kontra nincs. Nem erről kérdeztelek, hanem arról, hogy miért jobb a visszacsatolatlan erősítő a jól megtervezett visszacsatolthoz képest? Műszaki érvekkel támaszd alá ezt légy szíves.
A végfokom visszacsatolás nélkül 70W/8ohmnál 0,1%-ot torzít? Akkor az most nem lineáris? Igaz, visszacsatolva csak 0.0008% az eredmény...
Ez most hogy jön ide?
![]() Én jóhiszeműen csak azt tudom feltételezni, hogy valamilyen műszakilag hiteles kiadványból másolta ki az adott diagramot. Miért kevésbé hiteles egy diagram, amit mérési eredmények alapján rajzolnak, mint maga a mérési eredmény? Számodra egy átviteli függvény jobban érthető, ha a mérési eredményeket látod táblázatos formában, mint ha azoknak az adatoknak az alapján egy Bode diagramot látsz? A hozzászólás módosítva: Szept 13, 2022
Nem elég feltűnő, hogy az egyiken a 2. felharmonikus tízszerese a 3.-nak és fordítva?
Hogy van ez?
A képen szereplő műszer skálája 0,1%-os méréshatár állásában van.
Az hogy ki mit hallott az új no global NFB-s áramkör beépítése után az itt nem számít. Meghallgatni pedig személyesen a HiFi Show 101-es szobájában lehet: https://hifishow.hu/
1 mm kitérésnél "egyformák" utána fordul.
A képen melyik a méréshatár-váltógomb?
A no global negative feedback az egyik változat. És, hogy szerepelt a total negative feedbackos változat? Vagy olyan nem volt? Ha jó hangminőségben szeretnék zenét hallgatni, akkor itthon maradok
Az mindegy, csak Ge Lee-nek ne legyen soha igaza
![]() Aztánmeghajólbelegondolok, ha szinusz négyszögesedik (határolódik), akkor csak páratlan harmonikus torzítása lesz. De ezt mért nem mondja senki? Mindent nekem kell kitalálni? ![]() Különben sem értek a hangszórókhoz, de ezt már mondtam.
Akkor a Ge Lee-vel Ti páratlanul harmonizáltok?
Váltsunk helyet, nem tartozik ide. (ez itten egy (zárt)
A osztály). Hangsugárzóról beszélünk. Ki Fognak Moderálni. Jogosan. Mondjuk a hangsugárzók építése. Idézet: „Én jóhiszeműen csak azt tudom feltételezni, hogy valamilyen műszakilag hiteles kiadványból másolta ki az adott diagramot. Miért kevésbé hiteles egy diagram, amit mérési eredmények alapján rajzolnak, mint maga a mérési eredmény?” Még zárszóként (ez most nem hangszóró, hanem THD) a műszakilag hiteles kiadványokról. Ha megnézzük (megnéztem, pedig illett volna fejből tudnom) a 100 V-os amplitúdójú ideális négyszögjel Fourier-sorát, akkor: - az alapharmonikus amplitúdója = 127 V = 127% - a 3. harmonikus = 42% - az 5. harmonikus = 25% - a 7. harmonikus = 18% - páros harmonikusai ugye nincsenek (0%) A diagramon a 3. harmonikus értéke 75%
Szerintem az nem a 3. harmonikus, hanem a 3. fokú modulációs torzítás, amit talán a membrán torzulása, gumiperem fékező hatása, vagy egyebek okoznak. 7 mm cséve kitérésnél már olyan deformációk lehetnek amik indokolhatnak ilyen eredményt. Nyilván mások a viszonyok egy 30cm mélysugárzónál, és más egy 10cm középsugárzónál. Így informatívabb lenne ha tudnánk a mért hangszóró konkrét típusát, de attól még nem mondhatjuk, hogy az egész csak mese.
A harmonikusokat szerintem a zöld vonal jelzi. Bár én sem értek igazán a hangszórók lelki világához, de akik publikálták ezt a diagramot, róluk megint csak jóhiszeműen azt tudom feltételezni, hogy nem a hasukra ütve rajzolgattak görbéket. A hozzászólás módosítva: Szept 14, 2022
Mindkettő, a kép illetve link is ugyanazon embertől, Wolfgang Klippel-től származik függetlenül attól hogy ki mit lát bele. Az egészet már nem tudom belinkelni mivel fogalmam sincs hogy melyik cikkéből vágtam ki azt a képet, de adott hangszóró adott mérése volt. Nem sok ilyen kering a neten, de ezen szépen látszott az arány aminek a szemléltetésére feltettem, szóval ahogy nő a kitérés úgy nő a torzítás is, meg van még sok egyéb paraméter ami szintén egyre rosszabb lesz.
Itt is van egy mérés, ez ugyan nem a kivezérlés függvényében készült de ez is beszédes, 2,5kHz-en 1,5% a THD, a mély tartományt meg nézni sem érdemes.
Még a 80-as években az egyik szaklapban láttam olyan nagy sebességű kamerával készített fotókat hangszóró membránokról, amik mutatták, hogy különböző frekvenciákon, és amplitúdóknál hogy néz ki magának a membránnak a felülete.
Szimmetrikus hullámok, sugár irányban, és körkörösen rohangálnak miközben próbálja a levegőnek átadni az erősítőtől érkező alacsony torzítású szinusz hullámok energiáját. Ezek olyan szinten modulálják a lesugárzott jeleket, hogy teljesen érthető az a diagram, amit betettél. Ezért is próbálják mindenféle különböző anyagokkal, kevlárral, fémlemezzel, meg ki tudja még mivel kialakítani a membránt, hogy ezeket a modulációkat minimalizálják. Több kevesebb sikerrel, mert ha nagyon merev, akkor nehéz, az a baj, ha könnyű, akkor elasztikus, az a baj. Az egyéb technológiák, amik membrán nélküli légnyomás változást tudnak generálni meg vagy baromi drágák, vagy még nincsenek kitalálva.
Maga a dinamikus hangszóró eleve egy állatorvosi ló:
- Ahogyan már elmondták, ha zárt dobozban van, akkor páros harmonikus torzítás keletkezik. Ezt ki lehet küszöbölni, ha végtelen nagy sík hangfalba építjük. - Ugyanúgy a pille és a perem miatt a páratlan harmonikus torzítás is kötelezően megjelenik, mert nem tud végtelen messzire kitérni, linárisan meg végképp. Ezt is ki lehet persze küszöbölni, ha mondjuk lináris csapágyat használunk, és "O" gyűrűt pille és perem helyett. Igazán a mágneskörben is hasonló csapdák vannak. Akkor még a többi részről ne is beszéljünk... Elvileg lehet tökéletes hangszórót készíteni, de a gyakorlatban rettenetesen sok kompromisszumot kell kötni...
No Comment. Fenti hozzászólás életszerűtlen. Szándékosan használtam a leggyengébb minősítést. Nem akarok okos tojás lenni, de egyre több a semmitmondó hozzászólás. Több száz típusú korrekt "dinamikus" hangszóró létezik, végeláthatatlan paraméterekkel.
A puding próbája az evés !!! Amúgy Engem már rég kimoderáltak volna. A-osztályú erősítő A hozzászólás módosítva: Szept 14, 2022
Egy ovális membrán sokat segíthet. Vissza az alapokhoz.
Sziasztok!
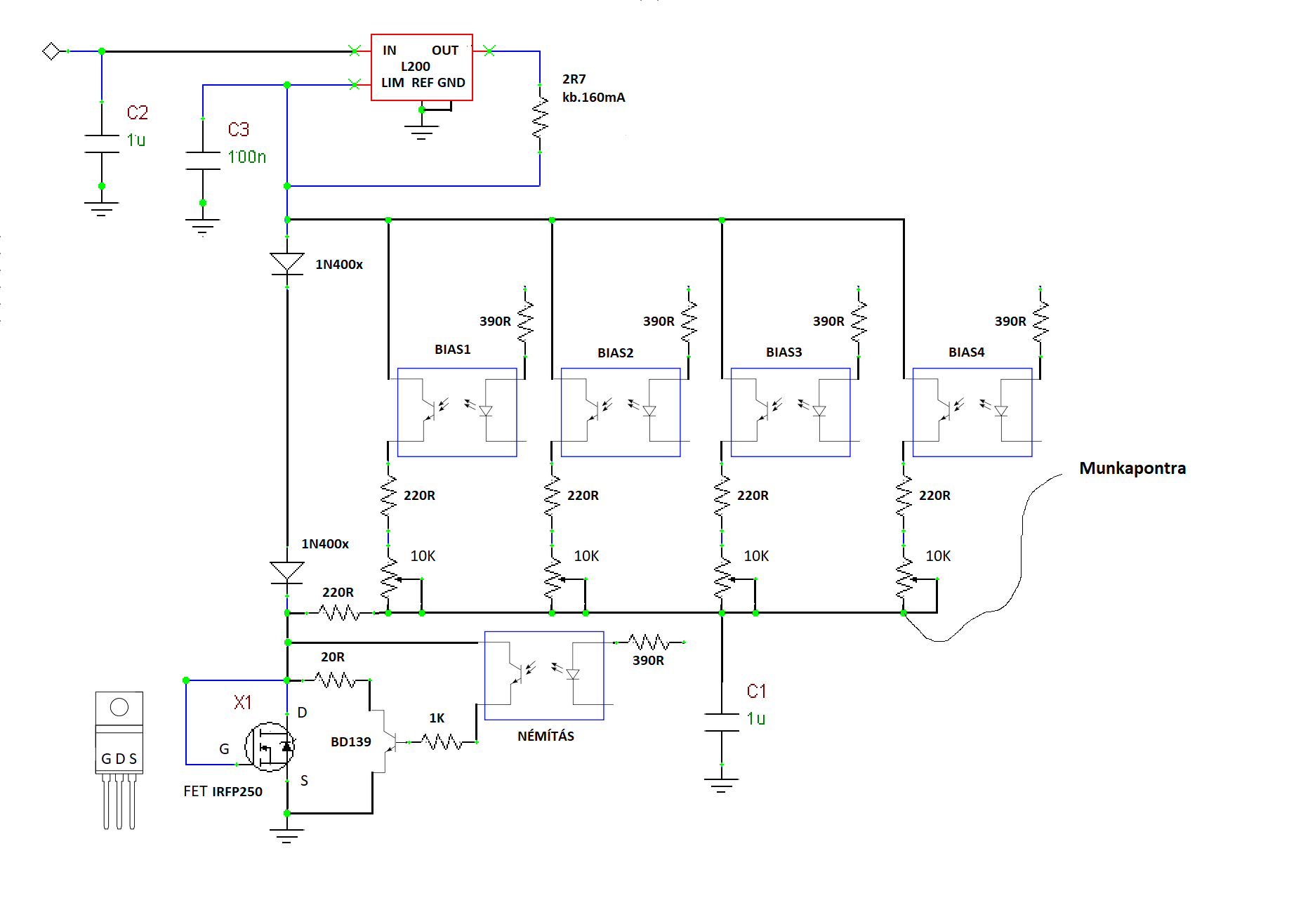
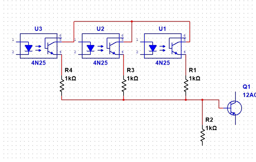
Munkapont változtatásra megfelelnek optocsatolók vagy csak a relés megoldás jöhet szóba? Az alábbi elképzelés lenne: Köszönettel...
Teljesen jó szerintem.
Marantz is használt optocsatolót ilyen célra...
Sziasztok, jól működik az optocsatolós munkapont beállítás.
Most egyszerre vezérlem így mindkét csatorna munkapontját. Kérdésem, hogy van ajánlott optimális KOhm érték a két csatorna munkaponti elválasztásához? Köszönettel...
Idézet: „Kérdésem, hogy van ajánlott optimális KOhm érték a két csatorna munkaponti elválasztásához?” Ezt a kérdést csak én nem értem, vagy más sem? Nem az optocsatoló választja el a két csatornát egymástól? Erre (is) van kitalálva. Ha látnánk valami kapcsolási rajzot is, könnyebben ki lehetne találni mire vonatkozhat maga a kérdés.
Most a két csatornát közösen vezérlem, így nem kellene dupla optocsatoló.
Ellenben el kellene/illene választanom a két csatorna DC munkapontját X KOhm-al, hogy sztereóbb legyen. (Ha nincs ellenállás, akkor nagyon monó-s a hangja, betettem most egy pár KOhmos ellenállást, így már jobb, ezért kérdezném, hogy van-e erre valami ajánlás?) Így érthetőbb a kérdés? Vagy ez így hülyeség és mindenképp külön optókkal, ellenállásokkal vezéreljem a másik csatornát is? A hozzászólás módosítva: Okt 8, 2022
Mivel optocsatolós nyugalmi áram beállításról volt szó, lelki szemeim előtt valami ilyesmi kapcsolás lebeg, amihez eleve két opto szükséges. Ezért nem értem a kérdést, hogy vajon mire vonatkozhat.
Most el kell mennem biciklizni, néhány óra múlva leszek.
Az igazság az, hogy a világ minden idejét el lehetne tölteni elektroncsöves single end erősítő fejlesztéssel, de azért szerencsémre már vannak részeredményeim
![]() A Tango interstage és a kimenő trafó alaposan megdolgoztatott, az NC15 lezárásának az optimalizálása, míg a az XE20-600S-nél a munkaponti áram belővése volt elég tökölős meló. A torzítás/teljesítmény/mély/magas átvitel elfogadható értékűre összehozása no NFB alapon nem egyszerű dolog...minden tiszteletem azoké akiknek eddig ez sikerült ![]() A deszkamodell első mérési adatai: - teljesítmény: 1kHz/12W/8R/1% - THD: 1kHz/1W/8R 0,3% - frekvencia átvitel: 1W/8R, 8Hz - 35kHz, -1/-3dB TJ.
További lépéseket tettem a " 6528 PSE amplifier " beállìtásainak finomítása terén. A Tango XE-20-600S kimenőtranszformátor primer és szekunder tekercsét " autotransformer " üzemmódba kötöttem, így már a 6528 direkt AC árama is átfolyik a szekunderen. A szekunder tekercs kis DCR értéke miatt csak 50mv egyenfeszültség lett a 8 ohmos kimeneten.
A 417A driver csőnek, és a 6528 végcső párhuzamosan kötött triódáinak az új munkaponti áramának a beállításával sikerült a THD értékét 1k/1W/8R -nál 0,12%-ra csökkenteni. Ezzel párhuzamosan a kimenő teljesítmény is megnőtt 1kHz/8R/1% -nál 15 wattra ![]() TJ.
Ezek szerint nem aratott osztatlan sikert a hifi són a fetes SE?
![]() Érdekelne, hogy ezeket a csöveket hol szerezted be és mennyiért (már ha az a 6528). Ezeket az egymásnak ellentmondó vágyakat sosem értettem. Kerülöd a visszacsatolást mert elrontja a hangot, közben meg szeretnél kevesebb torzítást amit a visszacsatolás adna. A legtöbb végcső adatlapján meg van adva torzítási érték is, mondjuk ha ez a 6528 azén nincs, mert ugye az stabilizátor cső, hasonló mint a 6H13C csak nagyobb. A torzítás meg ebben a formában a kivezérléssel kb. egyenesen lesz arányos. Hogy az efféle mért paraméterek mennyire irrelevánsak egy meghallgatásnál arról majd írok később, de nem akarom lelőni előre a poént (20 éves emlékeket kell hozzá felelevenítenem plusz kell egy két újabb teszt). Amit még érdemes megnézni az a teljesítmény sávszélesség, hogy mondjuk ha nem is 12-t de azt a 10-11W-ot meddig tudja tartani felfele és lefele. |
Bejelentkezés
Hirdetés |














