Fórum témák
» Több friss téma |
Szia!
Azt hiszem igazad van,ha valamit leírok illő átolvasni mielött elküldöm,nos így jártam.
Egyetértek!
Hát, ha szerinted a te helyesírásod rendbe van, akkor nem szóltam. Te érzed.
Engem nem szokot érzékenyen érinteni az efféle megszólítás. Ami a történet szakmai részét illeti, az közel nem biztos, hogy a kollégának azért lenne brummos az erősítője mert "csak" 20.000µF van szűrésnek, elképzelhető, de szerintem máshol is lehetne keresni a megoldást. Mi van akkor , ha mondjuk a trafója jobban szór mint a tiéd, mi van ha a jelvezeték árnyékolása elégtelen, és megszórja azt is, vagy a panelt, vagy ha földhurok keletkezett, vagy rossz helyen alakított ki csillagpontot, vagy éppen kellene az a CRC lépcső? Mielőtt vásároltatsz vele több 10.000µF-os kondikat, előtte ezt végig lehetne járni, egyrészt tanul is valamit a fölhurok, brumm megszüntetéséről, ez mondjuk később is jól jöhet, másrészt, ha itt a baj, olcsóbban jön ki.
Szia!
Nos látod hogy te is tudsz jó tanácsokat adni csak elötte nem kellene leharapni a fejem,viszont én még mindig azt mondom hogy kevés a meglévő kondenzátor menyisége,viszont a trafónál nem emlékszem hogy milyen, talán azt sem ártana kicsit távolabb tenni a végfoktól.
Én nem haraptam le a fejed, szerintem félre értettél valamit nagyon. A szia-t pedig szerintem nem kell minden hozzászólásod elé tenni, gondolom ha beszélgetsz valakivel, nem mondod neki sem minden váltáskor, hogy szia.
Azt nem állítom, hogy nem kevés a puffer, ezt írtam előzőleg is, én csak azt mondom, hogy más szempontokat is meg kellene vizsgálni, ez több szempontból is előnyös lehet, tanulás, és pénztárcakímélés, aztán, ha nem jó, még mindíg vehet kondikat. A trafó szórásának megállapításához vannak jó trükkök, például le lehet árnyékolni, vagy egy nagyobb primer menetszámú trafóra fülhallgatót kötve megálapítható, a mágneses tér iránya. Meg lehetne próbálni elforgatni azt a trafót, illetve a csillagpontot áthelyezni máshová, én már jártam így is. Esetleg használhatna olcsó réz árnyékolású jelvezeték helyett (gyanítom hogy ez van) fém vagy fém-réz árnyékolású jelvezetéket. Vannak esetek, amikor a kapcsolás annyira igénytelen, hogy teljesen mindegy, hogy mennek keresztbe kasul a kolbászok, teljesen mindegy milyen árnyékolású a jelvezeték, az erősítő csendben van, de jártam már úgy, hogy javításra hoztak, egy olyan erősítőt, aminek előzőleg semmi baja nem volt, csak a srác átdobozolta, na ott aztán jött brummtól kezdve a szóráson át a födhurokig minden, pedig megvolt a csillagpont, és mégis, nem volt mindegy neki, hogy a trafónál alakítottam ki azt a csillagpontot, vagy a puffernál, nem tetszett neki a réz árnyékolású jelvezeték, csak a régi BNC hálócsatis fémhálós, a zaj sokat csökkent, a trafó árnyékolásakor, ami egy AT házzal történt, sok apróság elenyészőnek tünhet, de összességében így tudtam megszüntetni annó a problémát. Lehet hogy itt is ez van.
Tegnap kicseréltem a BC tranyó párokat, és az C-R-C szűrést csak úgy tudtam megcsinálni, hogy két darab 10ohm 2watt-os ellenállást párhuzamosan kötöttem, ezután még raktam bele egy 4700uF+2200µF-os kondit, a kondik lábaira 150nF-os kondit forrasztottam, na és most egy kisebb kérdés, 56pF-os vagy 100nF-os kapacitást rakjak be még, majd még "becsomagolom" a trafót én is egy AT-s dobozba.
Uraim, én arra gondoltam úgy kb. két napja, hogy a szórás, illetve a brumm, hogy a szekunder oldal lazára van tekerve, ezt is megszeretném nézni ma délután, ha nem esik az eső.Letekerem újra, és valahogy megpróbálom kihúzni, hogy ne legyen olyan girbe-görbe,hát ha innen ered ez a probléma.
Én hulladék drótból tekertem toroidot végfokhoz, és nem búg.. Ha laza a drót, akkor inkább morog a trafó, nem hiszem hogy ettől lenne maci az erősítődben..
Naa, vééégreee, müködik, és az crc szürést nem is tettem bele, a trafót kicsit összeszorítottam, de lett egy másik baj, mégpedig , hogy az egyik oldal kimenetén negativ fesz van, és az 5 wattos 1ohm-os ellenállások még mindig melegednek, sőt a táp panelben a diódák is.
Van ötlete valakinek hogy miért lehet negatív fesz a kimeneten ?
Lesz ott más probléma is nem csak a brumi. Az 1ohmos azért melegszik, mert nagy áram folyik rajta, ami attól van , hogy az egyik végtranyó/fet átereszt, vagy nyitva van teljesen az egyik, vagy már zárlatba is ment. A negativ fesz is erre utal a kimeneten, el van billenve. Vagy a trimmer nincs jól beállítva. Egy rajzot azért rakhatnál be, mert nem is tudom konkrétan melyik kapcsolás ez.
hiraga Ez a link, a kapcsoláshoz, a tranzisztorokat és a két fetet kimértem, ami nem volt jo cseréltem, egyébként ezzel tisztában vagyok, hogy félre van billenve, de egy ennyire egyszerü kapcsolásnál ennyi baj lehet, lehetséges azért ment tönkre a félvezető mert az előző bekapcsolásnál valami hiba volt a trafoval.?! De azon a penelen melegszik az ellenállás ami szól! De mindkét ellenállás, és az irás rajta el van szinezödve is már. olyan meleg volt hogy mikor hozzá nyomtam az ujjamat és az nedves volt sistergett
Hát, azt , hogy miért ment tönkre nem tudom, nem látok oda. Nem tudom mit kellene megnézni, kifogytam az ötletből. Gyanítom ez a jobbra balra helyettesítősdi sem jó, mivel az ellenállás értékek az adott félvezetőkre vannak kiszámolva, nem a helyettesítőkre, de ez csak az én véleményem.
Köszönöm, hogy probálsz segíteni, majd suliba beviszem, és ott probálunk valamit kiokoskondni, mert itthon nincs szkopomse, hát ha valami kis baja van.
Nos azt hiszem bocsánatot kell kérnem, egy kicsit túlreagáltam a dolgot és azonkívül van més bajom is de ezt nem rajtad kellett volna levezetni remélem nem haragszól.A helyettesítőkkel osztom a véleményed ha én gyulán betudtam szerezni azeredeti tranzisztorokat szerintem másnak sem okozhat nagy problémát de ha kell segítek is mert van nagyonsok elfekvő készlet vagy ha itthon nem beszerezhető ott az eBay szinte mindenhez hozzá lehet jutni.
Azt hiszem te a hapro átalakított paneljére építessz küldök egy másik rajzot én ezt csináltam meg rádbízom hogy megcsinálod-e ezzel a nyákkal, vagy probálkozol tovább,ez a nyák kisebb is és több alkatrészt tartalmaz de nekem bevált és azóta is gond nékül megy igaz hogy még csak deszka modell de müködik.Még annyit hogy én a 47µF 25V helyett 1000µF 35V ot tettem.És ha esetleg eredeti alkatrészben segítség kell privátba megírom hogy ezt hól teheted meg
Ugyanmár, mindenkinek lehet rossz napja, pláne Magyarországon.
Legalább te emberből vagy. Igen, szerintem is beszrezhetőek eredeti alkatrészek, de ha nem is, és mégis helyettesítésre adjuk a fejünket, akkor olykor sajnos a helyettesített alkatrész megváltozott paraméterei után kell menni, ritkán, de előfordul ilyen.
Jó reggelt, köszönöm szépen, még várok az iskolára ott majd kimérjük szkóppal rendesen, és ott többen fölé ülünk, hát ha ott tudunk valamit csinálni, BD249 BD250 a végtranyó jelenleg, de sztem ezek haldokolnak... úgy fűt mint egy kályha, sőt még jobban, ennek a bordának a kettöt el kéne birnia, félamperes nyugalmival, ahhoz képest hogy az egyik meg ugy meg égetett... meg az ellenállás is...
A meghajtókat szeretném cserélni majd 2SB647 illetve 2SD667 -re.
Ha szól, de fűt mint atom, akkor nagyon nyitva vannak a tranyók, azaz nagy a nyugalmi, mérd csak meg. Bár mivel ez A osztály, ne csodálkozz, hogy fűt. Meg kell mérni a nyugalmit.
Hali!
Szerintetek a linken látható erősítőnek építenék egy előfokoztatott ECC83-as csővel jobb lenne a hangja? UI.:Ugyan erre a kapcsolásra gondolok csak a 15ohm-os ellenállás helyett egy MOT prímere van bekötve fojtóként. ![]() kép
Buffert készíts rá ECC88-al, de hogy jobb lenne-e? Hát ezt neked kell majd eldönteni...
Látom ,a csövek nagyon mozgatják a fantáziádat...
Most csak ecc85 van itthon.
Igen mostanában nagyon érdekelnek miden fajtában. Meg el képzeltem,hogy két közepes hűtő borda azon a fetek és a két panel között a csövecske. Szépen nézne ki.
Ebben a kapcsolásban a 15 ohm-os ellenállás az áramkorlátozó. Ha kicseréled fojtótekercsre, nagyon magas lesz a nyugalmi áramod.
Igen erre tegnap jöttem rá.
Majd ha lesz trafóm ki próbálom csővel hátha.
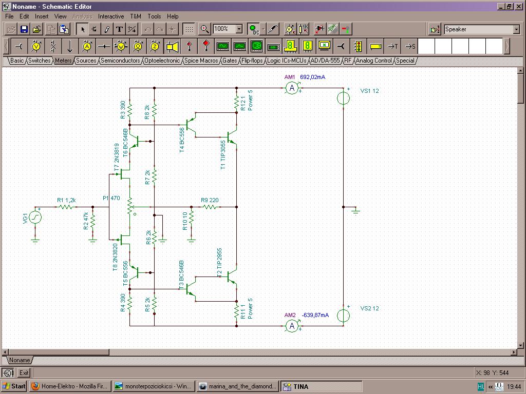
Újabb kérdésem támadt a Hiraga-szörnnyel, csatolom a képet, TINA-val szimuláltam, a trimmer 100 ohm-os a gyári kapcsolásba , szimulátorban 470 ohm-osat raktam bele és az 1 kohm-os ellenállások helyett 390 ohm-ot raktam bele, és igy a nyugalmi nem két amper, és szerintem ezért melegedett ennyire az az ellenállás, de ezekkel az alkatrészekkel is ugyan annyi lesz az erősítése? De a szimulációban 10 volt egyen fesz van a kimeneten, ez a valóságban nincs így... De mértem a nyugalmi áramot ma és 1.8 amper volt és csak 200mA-t lehetett a 100 ohm-mal szabályozni.
Helló !
Mikor disszipál el több hőt az erősítő ? Ha nagyobb feszültség-kisebb áramerősség, vagy fordítva ? Kösz !
P=U*I
Teljesítmény=Feszültség*Áram 50V*0,1A=5W 5V*1A=5W És innentől az erősítőd energia felhasználásától (igazából kapcsolásától amit majd a nálam okosabbak talán részleteznek neked) függ valójában mennyi energiát fordít hő termelésre és mennyit a hang előállítására. Azt hiszem hatásfoknak hívják a történetet.
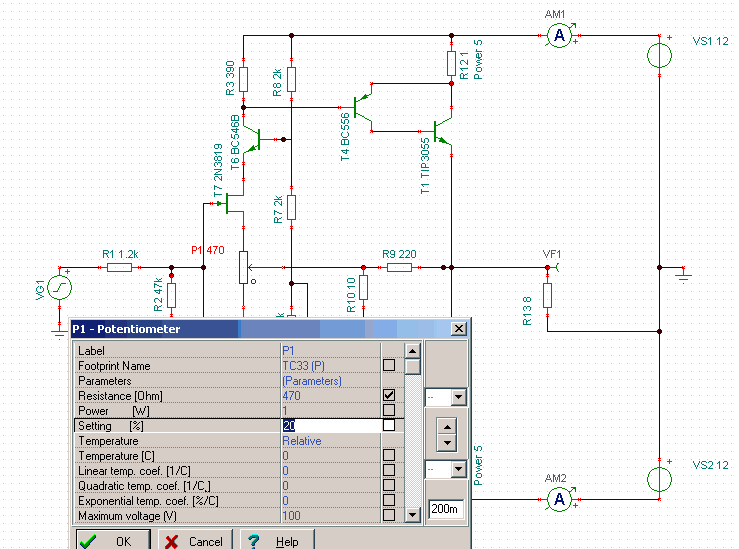
P1 potival állítsd be a kimeneti DC-t .
További szimulációkhoz terhelés is kellene a kimentre .
Hello!
Nemtudom csak az én emlékeim csalnak vagy tényleg volt ezen az oldalon a kapcsolások között olyan hogy épits A osztályu erösitöt? Hova tünt ez az össze állitás? Elöre is köszi
Sziasztok!
Valaki kérdezte hogy a 30W-os hiragát valaki megépítette-e?Igen ma délután, ki is élesztettem és megdöbbentően szép hangja van igaz fűt mint ha muszály lenne mivel a nyugalmi áramot 1.5A alá nem tudtam vinni viszont nagyon korrekt a hangja,pont ott van minden ahol kell nem túl színezet viszont pont elég a méy talán még kicsit több is mint kellene de nem túl zavaró.Nálam 2SA872-2SC1775;BD237-238;MJL21193-194 tranzisztorokkal megy.Az élesztésnél beállitottam a nyugalmi áramot rövirde zárt bemenettel majd rákotottem a hangszorót jelet adtam és egyból megszólalt,kicsit feldobott hogy minden elsőre sikerült mivel nem sok információt találtam róla és sokat segített az eredeti kapcsolás is.
Nézd Lacus, már a "nagy cégek" is dobozolnak open by CIROKL módra.
|
Bejelentkezés
Hirdetés |




Engem nem szokot érzékenyen érinteni az efféle megszólítás.


Legalább te emberből vagy. Igen, szerintem is beszrezhetőek eredeti alkatrészek, de ha nem is, és mégis helyettesítésre adjuk a fejünket, akkor olykor sajnos a helyettesített alkatrész megváltozott paraméterei után kell menni, ritkán, de előfordul ilyen.









