Fórum témák

» Több friss téma
Fórum » Akkumulátor töltő
 
Témaindító: josephx, idő: Jan 18, 2006
Lapozás: OK   275 / 310
(#) Laslie válasza proli007 hozzászólására (») Dec 13, 2020 /
 
Köszönöm. Akkor így megcsinálom.
(#) hzsiga válasza Laslie hozzászólására (») Dec 15, 2020 /
 
Szia Laslie. Meg építetted már? Az elvártaknak meg felelően működik? Igaz amit "proli007" közkincsé tesz az működik pedig, Ő csak megtervezi meg nem építi a kapcsolásokat. A terveket elkérhetném? A segítséget előre is köszönöm.
(#) firstman hozzászólása Dec 17, 2020 /
 
Sziasztok! Hozzájutottam egy régi, Konverta ipari töltőhöz. 6-12-24V/20A volt a névleges teljesítménye. Az áram egy forgó, választókapcsolóval szabályozható rajta, ami a trafó kivezetéseit kapcsolja. Milyen módon van megoldva ebben a transzformátorban a tekercselés, hogy a feszültség nagyjából változalan, viszont a töltőáram változik?
(#) Alkotó válasza firstman hozzászólására (») Dec 17, 2020 /
 
A feszültség változik, és ezzel arányosan az áram is (Ohm törvény). A forgó kapcsoló a feszültséget változtatja, viszonylag kis lépésekben.
Ezek a töltők kis túlzással elpusztíthatatlanok, de a töltési folyamat felügyeletet igényel, nem célszerű hosszabb időre magára hagyni.
Éppen ezt igyekszik megoldani az utólagosan készített töltésfigyelő áramkör (ami szintén feszültséget figyel).
(#) firstman válasza Alkotó hozzászólására (») Dec 17, 2020 /
 
Igen, azt tudom, hogy örök darab. Pont ezért szeretem a régi technológiával készült dolgokat. Az említett töltő egy kb 170cm magas, fém szekrény lábakkal. Sajnos néhány kapcsolója tönkrement, és nincs már benne egyenirányító sem. A forgó kapcsoló fém, igen masszív darab, mint ahogy a trafó is. Eggyelőre nem tudom, hogy mihez kezdjek vele... Valószínűleg a 80-as években készülhetett.
(#) firstman válasza firstman hozzászólására (») Dec 20, 2020 /
 
Valaki esetleg tudja, hogy miként van megoldva ennél a töltőnél a fokozatok kapcsolása? A szekunder tekercsen van 11 kivezetés. Néhány vezeték megy a feszültség választóhoz, a többi pedig az áramválasztó kapcsolóhoz. Érdekes, hogy a fentebb említett töltési feszültségek ellenére, a legnagyobb feszültség 41V körül alakul a kivezetések között. Nem egészen értem, hogy milyen kapcsolástechnika állhat a dolog mögött. A méréseim alapján az összes szekunder kivezetés kapcsolatban áll egymással.
(#) Alkotó válasza firstman hozzászólására (») Dec 20, 2020 /
 
Nem ismerem milyen a Te töltőd, de hasonló lehet ahhoz amit mellékeltem. Ezen a primer átkapcsolásával lehet szabályozni a szekunder feszültséget finoman, ami változó töltőáramot fog eredményezni.
A szekundert is át lehet kapcsolni, amivel durván lehet váltani a feszültséget, ami jó lehet pl. a 6-12-24 V-os akkumulátorokhoz.
(#) erbe válasza Alkotó hozzászólására (») Dec 20, 2020 /
 
Nekem is ez rémlett, ezért is említettem, hogy a szekunder középmegcsapolás és kétutas egyenirányító használatával máris lehet vele hegeszteni.
(#) firstman válasza erbe hozzászólására (») Dec 20, 2020 /
 
Az én töltőmben így néznek ki a kontaktok, illetve a csapolások. A primer egyben van és közvetlen kap feszt.
(#) Alkotó válasza firstman hozzászólására (») Dec 20, 2020 /
 
Zavarosak az értékek. A rajzon lévő számok biztosan feszültséget jelentenek? Milyen kapcsoló állások szükségesk pl. egy 12 V-os akkumulátor töltéséhez?
A szekunder oldali kapcsolgatással általánosságban az a baj, hogy jelentős áram folyik a kapcsolón.
(#) sector99 válasza firstman hozzászólására (») Dec 20, 2020 /
 
Én úgy emlékszem, hogy csak a szekunder oldal van megcsapolva. A feszültség kapcsoló a nagyságrendet állítja, a áramérték kapcsoló meg olyan 1voltokkal növeli a kimeneti feszültséget. Így szabályozható a töltőáram, persze az az akku állapot függvényében. És brutál 32 amperes (ha nem több) kapcsolók vannak benne. (Régen nem spóroltak az érintkezők anyagával, szóval még x év múlva is teszi a dolgát)
(#) firstman válasza Alkotó hozzászólására (») Dec 21, 2020 /
 
Ezek biztosan feszültség értékek. Végig mértem őket, a legkülső szekunder kivezetéstől befelé haladva. A kapcsoló állásokat nem tudom megmondani, mivel a fesz választó tengelye ki van törve. Nagyjából az lehet a helyzet, ahogy sector99 is írja. A fesz választó durva értéket választ, az áram kapcsolója pedig finomhangol. Nem látom át teljesen a kapcsolást, mert a félvezető nincs benne a szerkezetben és ennek köszönhetően van néhány vezeték ami a levegőben lóg. A kapcsolók igen masszív darabok. Szerintem is bírják azt a 20 Ampert amit a töltő hivatalosan tudott.
(#) erbe válasza firstman hozzászólására (») Dec 21, 2020 /
 
Ezt a trafót hegesztéshez sajnos át kell tekercselni. A méréseid alapján nem egyformák a feszültségek. A harmadik (15,5 V) kötéspont lehetett volna középkivezetés és az első - ötödik lehetnének a diódákra menő végek.
Azt még megteheted, hogy a harmadikhoz képest mérsz feszültséget az 1. és 5. ponton. A finomszabályzó rész kiesik. Így csak egyféle feszültséggel tudnál hegeszteni vele, kivéve, ha triakos primer szabályzásod van.
Csak úgy nem lehet akármilyen hegesztőgépbe belerakni, mert ez kétutas egyenirányítást igényelne. Ha a gépedben hídegyenirányítás van, akkor ahhoz vékony a szekunder tekercs. Viszont akkor használható a finomszabályzás.
(#) firstman válasza erbe hozzászólására (») Dec 23, 2020 /
 
Ezzel a témával vissza kellene térnünk a másik topikba, mielőtt még az itteniek besokallnak.
(#) erbe válasza firstman hozzászólására (») Dec 23, 2020 /
 
Ne aggódj! Pontosan tudják (legalábbis a többség), hogy miről van szó.
(#) Adrián87 hozzászólása Dec 27, 2020 /
 
Sziasztok! szerintetek ez be tud indítani egy 2,5-es Diesel terepjárót?
(#) Bakman válasza Adrián87 hozzászólására (») Dec 27, 2020 /
 
Ettől sokkal nagyobb fizikai méretűek 23 Ah-sak, ez pedig a leírás szerint 69 Ah. Kicsit körbenéztem, a bikázók olyan 70 000 Ft-nál kezdődnek, egy hasonlóról pedig van egy tanulságos vélemény: Bővebben: Link.

Ahogy elnézem, ez inkább egy Powerbank, mint bikázó. Igazi, Wish-hez méltó termék.
(#) Ge Lee válasza Adrián87 hozzászólására (») Dec 27, 2020 /
 
Az megvan, hogy azért az árért (vagy picivel többért) kapsz egy új akkut?
(#) Remci válasza Adrián87 hozzászólására (») Dec 27, 2020 /
 
Egyik ismerősöm autó fényező, elég sok kocsit hordanak hozzá mindenféle rissz-rossz akkuval. Megunta hogy mindig töltögesse az aksikat indítás előtt, így vett egy ilyet . Azt mondta,tökéletes,bár 100 ezer felett volt az ára. Én még nem láttam,csak képet küldött róla, de ha ő hazudott, akkor most én is
(#) gyuszo válasza Adrián87 hozzászólására (») Dec 27, 2020 /
 
Bővebben: Link Ez egy saját készítés. 3000 cm3 dízel autón lett letesztelve, azóta is tökéletesen működik. Autószerelő is többször kölcsönkérte, használta. Egy hátránya van, hogy nem mobil, hálózati feszültséget igényel. 15-30 perc töltés után indul az autó. 100 ah akkuk voltak a teszt alanyok.
(#) nedudgi válasza Adrián87 hozzászólására (») Dec 27, 2020 /
 
Ez attól függ, hogy mennyire merült le az autó akkuja. Ezek inkább indításrásegítők.
A hozzászólás módosítva: Dec 27, 2020
(#) Imi68 hozzászólása Dec 29, 2020 /
 
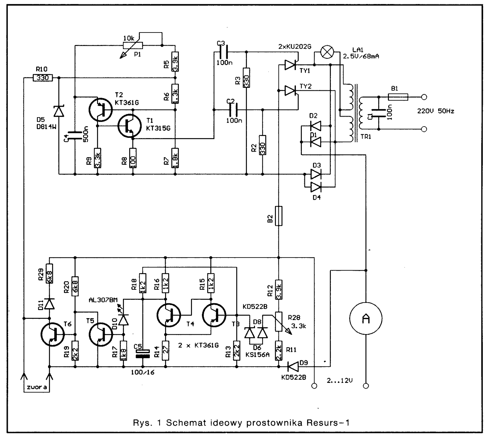
Sziasztok!! Volna egy nagy kérésem! Van egy Reszursz-1 töltőm ,aminek teljesen tönkre ment az áramköre. Szeretném újra építeni,de sehol nem találok olyan rajzot amin a nálunk használatos alkatrészek vannak. Tirisztort már vettem 12A-ost és legtöbb diódát is azonosítottam már. De ha valakinek esetleg van ilyen rajza ,azt megköszönném!!

reszursz.gif
    
(#) szs válasza Imi68 hozzászólására (») Dec 29, 2020 / 1
 
Ha ezt jónak találod, ezt tudom mutatni.
Ezen vannak nálunk használatosak.
(De szerintem innen, a Hobbielektronikáról töltöttem le én is)
A hozzászólás módosítva: Dec 29, 2020
(#) Imi68 válasza szs hozzászólására (») Dec 30, 2020 /
 
Nagyon szépen köszönöm !! Ez teljesen jó!
(#) xpedient hozzászólása Jan 2, 2021 /
 
Sziasztok
Otthon elég sok eszközöm megy már 12V-ról, annyi tápegység volt már a házban, hogy inkább kiépítettem egy 12V-os hálózatot. Minden arról megy(riasztó, kamerák, switch-ek stb.) Elég sok már a fogyasztó, úgyhogy egy 32A-es táp biztosítja nekik az áramellátást. Működik is szépen, de most szünetmentesíteni akarom. 20-30 Ah-s akkumlátorra gondoltam. Ehhez kellene egy akksitöltő, ami akár teljes lemerülés után is fel tudná tölteni. Nem kell rá semmi szabályzó, meg kijelző, minél egyszerűbb és olcsóbb legyen. Mit javasoltok?
(#) Bakman válasza xpedient hozzászólására (») Jan 2, 2021 /
 
Pontosan milyen az a tápegység? A rendszer elbírja egy akku feszültségét, 13.6 - 13.8 V-ot? Mennyi a megengedett áthidalási idő?
(#) xpedient válasza Bakman hozzászólására (») Jan 2, 2021 /
 
Kapcsolóüzemű tápegység. Elbír 14V-ot is. 20-30 percet jó lenne ha kibírna.
(#) Bakman válasza xpedient hozzászólására (») Jan 2, 2021 /
 
Pontosan mi a tápegység típuskódja? Mennyi ideig lehet áram nélkül a rendszer (amíg átkapcsol hálózatról akkumulátoros üzemre)? Mekkora a rendszer fogyasztása a 12 V-os oldalon?
(#) xpedient válasza Bakman hozzászólására (») Jan 2, 2021 /
 
A pontos típust holnap tudom megnézni. Pontos átkapcsolási időt nem tudom, de hát mivel vannak hálózati eszközök is a rendszerben, nem kellene hogy újrainduljanak. A fogyasztás meg nem állandó, mivel nem minden eszköz megy folyamatosan, illetve pl. a kamerák is többet fogyasztanak éjaszakai üzemmódban. De 10A és 25A között kb.
(#) Bakman válasza xpedient hozzászólására (») Jan 2, 2021 /
 
Lásd melléklet. Az elrendezés feltételei:

Szükség esetén (lemerülés után) az akkunak bírnia kell a tápegység által szolágtatható maximális áramot.
A tápegységnek bírnia kell a zárlatot, nem szabad túlterhelésre lekapcsolnia hanem a kimeneti feszültségét kell csökkentenie.
Az akkura kell valamilyen védelem (a rajzon nem szerepel), hogy lemerülés esetén kapcsolja le a rendszerről, különben az akku tönkremegy.

Ha ezek megvannak, akkor áramszünet esetén egy pillanatra sem hagy ki a 12 V, amíg az akku bírja. 25 A-es fogyasztáshoz inkább 50 Ah-nyi akku kellene, az biztosan bírná 20-30 percig.
Következő: »»   275 / 310
Bejelentkezés

Belépés

Hirdetés
XDT.hu
Az oldalon sütiket használunk a helyes működéshez. Bővebb információt az adatvédelmi szabályzatban olvashatsz. Megértettem