Fórum témák
» Több friss téma |
Fórum » Akkumulátor töltő
Szia.
kösz a választ,már majdnem rá akasztottam, kérdésem sima 6 v-os töltövel lehetséges? üdv dava
Sziasztok
Nézegettem a neten, hogy létezik intelligens akkumulátortöltő (12V autóakksi). Annyi, hogy rákötöd az akkumulátorra, és megállapítja az akkumulátor töltöttségi szintjét, hány amperrel kell tölteni, kell e regeneráló töltés. Addig eljutottam, hogy létezik egy ún. Pulse Charging módszer, amivel ez a töltő működik. A kérdésem: Hogyan állapítja meg egy töltő, hogy hány amperrel kell tölteni? (Digitális áramkörrel gondolom)
Sziasztok!
Akkumulátor töltésére milyen feszültség szabályzót használjak? Nekem egy 18 Volt körüli egyenáramot kellene 14Volt körülire leszabályoznom. Erre használhatom a gépjárművekbe épített fesz. szabályzót? Azért kérdezem, mert tudomásom szerint a generátor váltó áramot állít elő, és ezt a fesz. szabályzó alakítja át egyen árammá, amivel tudja tölteni az akkumulátort. Ezzel az egyenárammal nem megy tönkre a fesz. szabályzó?
12V/45ah ólomsavas akkumulátort szeretnék vele tölteni.
A töltési végfeszültsége a készüléknek 18 V. A max. töltőárama 12W. Megvalósítható úgy, ahogy én ezt gondolom?
Sziasztok!
Teljesen amatőr vagyok műszakilag, kérlek segítsetek! 12v-os, 4.5AH-ás savas akkumulátort szeretnék tölteni! Ehhez van egy 12v-os, 600mA-es töltő, amin van egy töltöttség visszajelző led, ami úgy működik papír szerint, hogy amikor fel van töltve az akku, halványul a fénye a lednek. A problémám az hogy nem nagyon akar halványulni pedig több mint 24 órája töltöm! Tudna esetleg valaki segíteni hogy ezekkel a paraméterekkel mennyi ideig kellene tölteni egy ilyen akkut?? Köszönöm a választ!
Heló!
Nagyon köszönöm a válaszod! Le tudnád írni két mondatban hogy hogy lehet kiszámolni ezt? ![]() Köszönöm!
Hello!
Az akkumulátor kapacitását el kell osztani a töltőárammal (Ah/A) Akkor megkapod a töltési időt órában. De ezt még meg kel szorozni 1,2.1,3-al lévén, hogy a hatásfok nem 100%. üdv! proli007
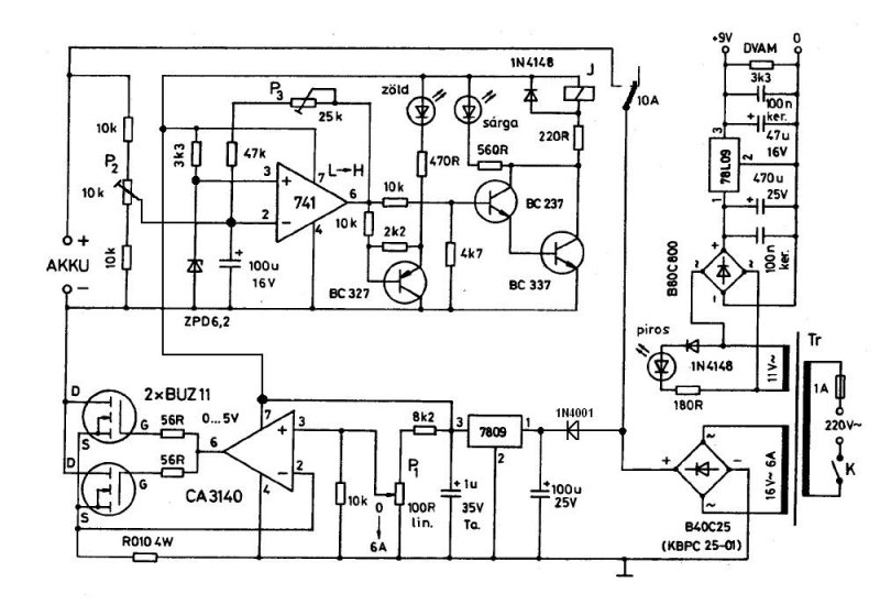
Sziasztok.
Egy kis segítséget kérnék. Megépítettem az alábbi töltőt. Minden alkatrésze új, minden alkatrésze az, ami a rajzon van. A töltés el is indul, nagyon szépen be is lehet állítani töltőáramot, de egy kis gond van a töltés végén. A töltés végén a relé elkezd berregni, tehát nem kapcsol át, hanem csengőt játszik. Ezt hogy lehet megszüntetni? Vagy mi lehet a baja?
Szia !
Szerintem túl kicsi a le és bekapcsolási feszültség közötti különbség azaz a hiszterézis, és így a töltési végfesz. elérése után az akku feszültsége azonnal esik pár tized voltot. A bekapcs. feszültség itt körül lehet minek hatására a relé behúz és pár pillanat után az akku ismét feltöltődik, a folyamat periódikusan ismétlődik a relé berreg. A P3 trimmerrel be kell állítani 12,5 V bekapcsolási és 14,4 V lekapcsolási fesz. intervallumot.
Már végállástól végállásig próbáltam a P3-as potit tekerni, de nem sokat javult a dolog.
Nézem, nézem, de így nem jó sehogy sem. Az R3 trimmer így csak a 741 erősítését állítja, a hiszterézist nem.
A visszacsatolás a neminvertáló bemenetre kell, tehát fel kell cserélni a bemeneteket, ahogy proli007 a #1044325 hozzászólásában csatolta.
Igen, ez volt a baj, most már tökéletesen működik.
Köszönöm.
Hello!
Van egy régi akkutöltőm, nagy transzformátoros, van vagy 6 kivezetése, és mind más áramerősséget ad, semmi kondenzátoros feszültség simitás nincs. De a lényeg, hogy nekem ez a töltő nem túl jó, mivel túl nagy áramerőséggel tölti, a 9Ah-s akksimat, kb 2-3Ah-val, de egyre megy lejjebb. Van adapterem, ami 14V 7-800mA-t ad. Ilyennel nem lehet tölteni egy akksit? Ha nem akkor pedig az, hogy áramerősség szabályozó kapcsolás van-e, valami egyszerűbb. Üdv!
Hello!
Ha túl nagy a töltőáram, legegyszerűbb egy megfelelő izzót sorba kötni az aksival, és azzal beállítani a töltőáramot. Ami közel állandó lesz az izzó hideg-ellenállásának köszönhetően. Grátiszként ha az izzó 12V-os, nem megy tönkre a töltő, ha rövidre zárod.. (Ha fordítva teszed rá, akkor viszont kiég az izzó, a túlfeszültségtől.) üdv! proli007
Sziasztok!
Van egy Uni-Elektra Model 99411 típusú Ólom-sav akkumulátor töltőm. Egy buta kérdésem lennem. Ezzel az akkutöltővel tölthetek 6V/4,5Ah zselés akkumulátort?
Szia!
Tölthetsz, ha sorbakötsz az akkuval egy 12v -os izzót, úgy, hogy max. 0,5 A-rel töltse az akkudat. 10, vagy 21 W-os izzók közül valamelyik jó lesz valószinűleg. üdv:hp
A töltő 600mA tölt.Az számít valamit, vagy csak a feltöltődési időt? Ezt elfelejtettem leírni.
Erről az akkuról lenne szó. Lehet, hogy ez ólom - savas , nem zselés?
Üdv mindenkinek lenne nekem egy lpc12-13. ciklikus akkumulátorom.Szeretnék épiteni hozzá egy egyszerü töltöt,meg kellene egy 3vagy 5 ledes "akkuör"ami kijelzi a töltötségét viszont olyan kellene amin csak 1 led világit pont az aktuális szintjé lehetöleg tranzisztoros. Ebben szeretnék segitséget ill.kapcs rajzokat. Nagyon bonyolult se legyen mert nem akarok nyákot maratni olyasmi kellene amit raszteres panelon megtudok épiteni.Köszönöm elöreis.
Sziasztok lenne egy lpc 12-13 as SZÜNETMENTES hez használt akkumulátorom nem olom akksi mint 1 esek hiszik!!!ez zárt gondozásmentes!13Ah-s. ehez kellene nekem egy egyszerü töltö meg egy 3-5ledes akkuör ami a jejenlegi töltöttségi szintet kijelezné. Ne legyen bonyolult mert nem akarok nyákot maratni.Rasztelesre akarnám megépiteni,és ha 1 mod van rá akkor tranyos legyen. elöre is köszönöm!!!
Szia!
Ahhoz, hogy töltőt készíts, először ismerni kellene az akkumulátor típusát. Ha nem ólom akku, (amit kétlek) akkor vajon milyen típusú?
arra fel irtam ,hogy lpc akksi és nem a hagyományos savas akksik.meg ennek a fajtának a lemerülési karakterisztikája eltér a zseléstöl.bár ebben is szerintem olom lemezek vannak.
Ez bizony ólom akku, és nem zselés, ahogy sokan hívják, gondolják. Egyszerű ólomlemezes felépítés, vattaszerű anyagban felitatott savval. Töltőáram tizedrésznyi, töltött cellafeszültség 2,3 volt. Nagyobb áram, és végfeszültség nem megengedett, a zárt cella miatt. A neten sok kapcsolást találsz. Bővebben: Link
látom és köszi de akkor annyi lenne a kérdésem: elég lenne neki egy transzformátor meg egy graetz? vagy stabilizált kell neki?
Igen elvileg elég, ha gondoskodsz a megfelelő töltőáramról, és a túltöltés megakadályozásáról. Mindkét paraméter nem megfelelő kezelése, károsan befolyásolja az akku élettartamát, esetleg balesetet okozhat (robbanás).
értem és akkor mekkora sec. feszültségü TR.-t javasolnál? meg hány VA-est? van graetzem15A bir semikron gyártmány. természetesen a töltötséget ellenörizném az akkuörrel azért akartam volna össze kombinálni s utánna a töltöt kikapcsolni.
Azért javasolnék egy egyszerű töltőáramkört, ezt szerintem te is el tudod készíteni. Egy ilyen akkumulátor megérdemel egy kis törődést.Bővebben: Link
|
Bejelentkezés
Hirdetés |








