Fórum témák
» Több friss téma |
Fórum » Akkumulátor töltő
Tekerj lejjebb
. De ezt légszereléssel is megépítheted, vagy próba nyákon.
Kösz a rajzot izzitom is a pákát
Csak hány VA-s transzformátor kell hozzá? meg ha feltöltött az akku lekapcsol? vagy a led jelzi s nekemkel kikapcsolni?
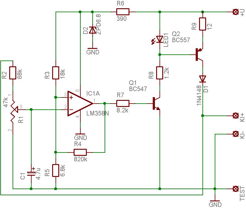
Min. 50VA trafó kell hozzá. Inkább 63 VA. Szek. fesz. 14-16V. Ha megtelt az akku, nem tölti tovább. Ha merül, újra tölti...
van 1 kis gond az a baj hogy nem tudom eldönteni ,hogy a kapcs rajzon egyforma a két kondi az alkatrész listán meg eltérö most meik kell akkor segiccs már mert ennyi a hijja s kész vok!
Sziasztok!
Van egy trafóm ami 400VA-es 6-12-24V-os feszültségekkel! Ebből akarok egy akkulátortöltőt építeni amibe szeretnék egy kis komolyságot is belevinni. Ezek alatt értem a töltés egyes szakaszainak kijelzését illetve a töltés befelyezését! Épített-e már valaki ilyet vagy ehhez hasonlót? És vajon mekkora lehet a töltő áramom maximum ekkora trafóval? üdv karesz01 Idézet: „nem tudom eldönteni” Sajnos, én sem tudom eldönteni, kitől kérdezed és melyik kapcsolási rajzról van szó.
Akkor rajta maradhat a töltö akár állandoan? Légyszives a kondenzátor témában segits már.
A trafód 12 V-os akkumulátort akár 28 A-ral is képes lenne tölteni. Töltőáramköröket ezernyit találsz, csak választani kell. Sok közülük tudja az általad elvártakat, csak el kell döntened, egyszerű LED-es szintjelzést, vagy pontos mikrovezérlős feszültségkijelzést akarsz.
A töltő rajta maradhat. De milyen kondenzátor...?
A C1 lehet 100, 1000 vagy akár 2000 µF is. A D1 diódát el lehet hagyni, ha előtte trafóról egyeniránító (Graetz vagy kétutas) kapcsolás van.
Weend kapcsolási rajzárol lenne szó amit az elözö oldalt linkelt lead acid battery.Abban nem stimmelnek a kondenzátorok.
Egy egyszerü szintjelzö áramkör kellene 3-5 leddel , de csak az világitson ameik aktuális ne mind, mert megépitettem egy 5 ledes akkuört s abban mind világit de ahogy merül alszanak kifelé,sokat fogyaszt.Valami tranzisztoros kellene amit raszteres panelon megtudok épiteni.
Rendes akkuőrben csak 3 LED van, de mindig csak 1 világít.
Igen de nekem akkor kellene mutasson mikor lekapcsolom a töltöt s megy az inverter rolla azt akarnám kontrolálni!!!!!s akkor mennyen 1 led a 3-vagy 5 böl!!
Hiszen én is azt írtam!
Rendes inverter érzékeli a kimerült akkut és lekapcsol.
Nem. Már túl késő van ahhoz, hogy helyetted megkeressem, mi kell neked.
Annyi kellene ,hogy 3vagy 5 leddel kitudjam jelezni az akku állapotát de lehetöleg tranzisztoros legyen a rajz!És mindig 1 led égjen !
Sziasztok!
Érdeklődnék, hogy ez a kapcsolás milyen feszültségű akkuhoz jó. Nekem 12v akkupack (nics fúró) és 6v csavarozó akkuhoz kellene. Ez jo lenne nekem? Köszi a választ!
Ott van a hozzászólásomban a kérdésedre a válasz:
Idézet: „Nemrég építettem egy akkutöltőt (csatolva a rajza) a zseblámpámban lévő NiMh teló akksihoz.” Vagyis 3db cellából álló pakkhoz használtam (3.6V).
Sziasztok! Egy meglévő autó akkutöltőbe szeretnék áramerősség mérőt tenni, mivel a mostani tönkre ment.
A kérdésem, hogy egy hasonló mérőműszerrel ez megoldható? A probléma, hogy ez csak 2A áramot tud 0.1Ohm sönt esetén. Nekem 10A-es méréshatárra lenne szükségem. Ha tovább csökkentem a söntöt, akkor tudni fogja a 10A-et?
Hello!
Igen, 0,01ohm-al 20A-ig mér. Mert az alapgondolat, hogy a bemeneten mindig 200mV feszültségnek kell lenni, mikor a műszer 1999-et mutat. Bár mekkora is a méréshatár. De a műszeráramkörnek külön független tápfeszültséget kel biztosítani. üdv! proli007
HI Srácok!
Kellene nekem egy akkumulátor töltő rajz sos-ba az akksi 80Ah-s bizos van a fórumban de most nincs időm olvasgatni ha vkinél kéznél van és azt közzéteszi nagggggyonköszi. az sem baj ha drága az alapanyag inkább a minőség a lnyeg
Köszönöm a választ! Igazából nekem 10A-es méréshatárra lenne szükségem, amihez ezek szerint 0.02 Ohm ellenállás szükséges. A kérdés, hogy honnan szerezzek ilyen kisméretű ellenállást?
Azt számoltam, hogy 5 db 0.1 Ohmos ellenállás sorosan kötve 0.02Ohmot kapok. Elvileg akkor ez már alkalmas söntnek, igaz?
Ha ekkora tényleg a trafód,és 17voltot nyom akkor mindenképp szabályozd le, mert fel fogod robbantani az akksit.
A legegyszerűbben úgy tudnád szabályozni, hogy a primer körbe kötsz egy 220-as izzót (vagy többet párhuzamosan)
Hoppá,miaf.. közben biztos megoldódott. Bocs.
Szia, nehgy azt hidd, hogy minden robban, az en orosz toltom ami tirisztoros, prsze mar nem az eredeti tirisztorokkal, az 0-18V-os impulzusokkal tolt. Gyakorlatilag cellankent is tolthetsz aksit vele Pl:3 db. hatvoltosat is.
|
Bejelentkezés
Hirdetés |




. De ezt légszereléssel is megépítheted, vagy próba nyákon.

