Fórum témák
» Több friss téma |
Fórum » Akkuőr / mélykisülés-védő
Helló. köszönöm a gyors választ. Sajnos csak holnap tudok képet felrakni, mert reggelig melózok, a nyák meg otthon.
Hello! Nem jó az IC "lábszámozása", 5..8-ig így fel van cserélve! (8-5 6-7) A lábszámozás "körbe megy", nem újra indul csak a felső sorban. A tranyó emittere és kollektora is fel van cserélve.
(A led fénye természetes hogy változik, mert nő az árama a tápfesz változás hatására.) A hozzászólás módosítva: Júl 24, 2015
helló. a tranyóra rájöttem idő közben.az ic lábra nem is gondoltam. áttervezem, és megépítem újra. Nagyon köszönöm a választ.
Használd a Válasz gombot a fejlécben, mert így nem tudni mihez kapcsolódik egy hozzászólás..
Szia!
Tudom, hogy ez egy régi hozásszollás de nekem most pont ez a problémám. Ha egy kapcsolási "rajzot" küldenél a működő védelemről megköszönném! TAmás
Hello! Ilyesmire gondolsz?
Tökéletes!
Csak most jön a neheze mert kb. 30 éve nem csináltan nyák-ot. De talán ez is olyan mint a biciklizés . Köszönöm!
Nincs olyan sok alkatrész rajta, hogy ne férne könnyen el egy furatos próbaNYÁK-on.
Ha már proli007 volt olyan kedves és a nyák tervet is mellékelt így végül is még legyártatni sem egy kifizethetetlen összeg, nem is beszélve, hogy mivel autóba lesz telepítve ezért bírnia kell a rázkódást is
és mégis "szebb". Köszönöm neki még egyszer.
Sziasztok!
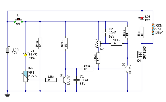
Egy kis segítséget szeretnék kérni... Egy 18V-os (5 soros Li-ion cella) akkumulátorról szeretnék egy pillanatforrasztót üzemeltetni (kb 120W-os), tehát szakaszos üzemben. Az akku védelme (méllykisülés) érdekében szeretnék egy egyszerű áramkört építeni, ami kb 17.5V-18V körül lekapcsolná a fogyasztót. Az áramot egy FET-el szeretném kapcsolni, a ravasz (fűtés gomb) egy kisáramú nyomógomb lenne, tehát csak a feszültség figyelő áramkört kapcsolná, hogy nyugalmi helyzetben ne fogyasszon az akkuból. Tehát ha megnyomom a ravaszt, akkor fűtsön a páka mindaddig, ameddig le nem tilt alacsony feszültségre. Tudna valaki ebben segíteni? Az akku teljesen feltöltött feszültsége 20,5V. Esetleg ezt az áramkört át lehetne alakitani a célra? Előre is köszönöm! A hozzászólás módosítva: Máj 1, 2022
Hello! Én így oldanám meg. A lekapcsolási feszültség amit gondolsz, az magas, mert az, az aksi névleges feszültsége lenne. kb. 3V/cellánál kellene lekapcsolni. És meg is kell tárolni a lekapcsolás állapotát, mert azonnal visszakapcsolna, ha kikapcsolta a terhelést. Mert az aksi feszültsége egyből felugrik.. De jó cella is kell hozzá ehhez az áramhoz.
Szia,
Koszonom szepen a kapcsolast! A lekapcsolasi feszultseg lehet hogy magas, de nem tudom gyarilag hany V-nal tilt az akkupakk. Az akku birni fogja, ez a terheles meg sem kottyan neki ( Bosch 18V 8Ah)
Ha letilt az akkupakk (BMS), akkor minek a lekapcsoló?
Mert a BMS nem a tapot szakitja meg, hanem a geppel kommunikal, a tapvonalon csak egy biztositek van rovidzar ellen.
Szia,
Megepitettem a kapcsolast, de lenne kerdesem... A Q2-es tranzisztor tulajdonkeppen mit csinal? Valami aramgenerator lenne a FET nyitasahoz? Ugyanis az aramkor nem nyitja ki a FET-et.. a Q1 az kapcsolgat a feszultseg valtozasra, de onnan tovabb semmi nem tortenik. Ha kiveszem a Q2-t akkor a fet bekapcsol, a beallitott feszultsegnel pedig ki. De a Q2-t sem veletlenul tetted oda
A Q2 az öntartást végzi. Alaphelyzetben amikor megnyomod a gombot és meg van az aksi feszültsége, akkor Q1 nyitva van és így lehúzza az R3 áramát, ami nyitná a Q3-at.
Tehát ekkor a Q3 zárva van, így az R7-en ne folyik áram. A Fet megkapja a Gate feszültségét, a Q2 pedig zárva marad. Amikor az aksi feszültsége lecsökken, a Q1 lezár, így a Q3 kezd kinyitni, mire a Q2 is kinyit és a Q2 R5 áramával nyitva tartja a Q3-at akkor is mikor a terhelés megszűnése miatt a feszültség felugrik és Q1 ismét kinyit. Így a Fet zárva marad mindaddig, míg a gomb nyomva van. Ha elengeded a gombot, akkor megszűnik a tápáram és lezárnak a tranyók. Az R1 azért van, hogy segítse kisütni a kondikat. Amik alapból azért vannak, hogy a bekapcsolási tranziens ne nyissa ki a Q2/Q3 öntartó kapcsolást. A bekapcsolás pillanatában a C1-C2 zárva tartja a Q3-Q2 tranyót, míg a Q1 feszültség figyelő ki nem nyit. Remélem a kondikat betetted a kapcsolásba és helyes a kapcsolás, vagy is a nyákot készítetted el. Bár amit Q2 nélküli működésről írtál, az helyes. És nem "hullik össze a tápod", mikor bekapcsolod az áramkört. De kis terheléssel is ki lehet próbálni és beállítani labortápról.
Szia,
Minden alkatresz bent van, nyak-ra epitettem, de egy keskenyebbet kellett terveznem. A tap nem zuhan be a terhelesre. Ha bent van a Q2, akkor a gomb megnyomasara villan egyet a LED es ennyi tortenik.
Akkor próbáld meg megnövelni a C1 kapacitását 1µF-ra, esetleg a C2-ét is 100nF-ra.
Egyébként pont akkor tenne így, ha az aksi feszültsége alatta van a küszöbszintnek.. Nem tudom hogy próbáltad, élesbe-e, de a páka vezetéken is lehet feszültség esés.
Kiprobalom amit irtal, egyenlore meg csak egy 15W-os izzoval probaltam. Labortaprol tesztelem.
A hozzászólás módosítva: Máj 4, 2022
Sikerült működik!
A C1 az maradt a 100nF, a C2 lett 100nF és így már kinyit a FET. Köszönöm szépen!
Azért próbáltam minél kisebb kondit beletenni, hogyne lassuljon a lekapcsolási idő. Mert ha az lassú, annak a Fet nem túlzottan örülne. Csak a szűrés és a gyors működés, itt sajnos cseppet ellentmondásban van..
Amikor a feszultseg mar keves, picit villannak a LED-ek, tehat eppencsak bekapcsol az aramkor, de utana kikapcsolva marad.
Igy nez ki az elkeszult mu! Koszonom a segitseget!
Szia,
A kapcsolast ujra elkeszitettem egy nagy (10-12A) fogyasztohoz… ami egy akkumulatoros porszivo lenne. A bekapcsolas pillanataban tiltott az aramkor ( bezuhant a nagy aramra az akku feszultsege) ezert noveltem a C2 erteket, sajnos 10µF- ig kellett novelnem. Most bekapcsol, megy is szepen, am amikor kozeledik a lekapcsolasi feszultseg, elkezdi zarni a FET-et, de nagyon lassan, fut is ezerrel szegeny. Tehat nem kapcsol le hatarozottan… Min kene meg alakitanom? Elore is koszonom!
Hello! Ne a C2 értékét növeld meg, hanem a C1-et. A C2 benne van a pozitív visszacsatolásban és azt lassítja. A C2 csak azért van, hogy a bekapcsolási tranziens ne billentse be a tárolót.
(Azért ez egy rém egyszerű áramkör, ne várj tőle túl sokat!) A hozzászólás módosítva: Dec 28, 2022
|
Bejelentkezés
Hirdetés |




. 







