| Fórum témák 
 
 » Több friss téma | Fórum » Autóelektronika 
			Témaindító: sufni-tunning, idő: Ápr 19, 2008		 
			Témakörök:
			
		 
 
				De azért azt is oda biggyesztettem, hogy valószínű LIN busz. Az alapján el tudsz indulni egy Logikai analizátorral. Néhány kOhm-os ellenállással fel van húzva a vonal 12 V -ra, és OC kimenetek rángatják testre amikor kommunikál. Ha LIN, akkor az a szabvány eléggé kötött, felismerhető, ha belemérsz, minden kérdésedre választ kapsz. Mikrokontrolleren simán UART -al szimulálható.						 
				Tudja valaki pontosan hol van egy 2016-s VW Touranban az erösitö. A lányom kocsijában egyes hangszorok elhallgattak. A rádioban NAVi is van. A középsö konzolban csak a fejegység van azt már megnézte a férje, aki nem szakember. . A szervizben irreális  összeget kérnek a javitásért, gondoltam megnézem, mert nekem kontakthibásnak tünik valami.  Az egyik hangszoro néha szol, ha becsukják az ajtot elhallgat. A másik oldalon a magashangok mindig mennek, a basszus meg nem. Az egyik leirásban azt irja a VW, hogy a sofér üllés alatt van, sajnos a férje nem találta meg én meg vagy 200 km-re lakok tölük. Ezért jo lenne pontosan tudni, mi hol van, s ha majd eljönnek hozzánk akkor ne kelljen keresgélni. Kösz! Idézet: „Az egyik hangszoro néha szol, ha becsukják az ajtot elhallgat.” Ez Nekem kábeltörésnek tűnik az ajtóátvezetőnél. 
				Leirásbol nekem is, de hangrendszer 4+1 csatornás ( szubbasszus is van külön) és csak egy középmagas hangszoro szol folytonosan a többi nem , meg az az egy ami az ajtocsukogatásra reagál, de állitolag nem mindig). A rádio, illetve a valamennyi multifunkcio a displayen müködik, csak a hanggal van gond.				 A hozzászólás módosítva: Máj 31, 2022 
 
				Szerintem csak meg vannak törve a vezetékek, korábban futottam hasonlóba, vw betegség, viszonylag merevek az átvezetőben a kábelek, idővel eltörnek. Azt viszont nem tudom megmondani merre van benne az erősítő egység, vw fórumokon érdemes olvasgatni hozzá. A hozzászólás módosítva: Jún 3, 2022 
				Nos, végülis a hiba a motorban volt. Annyira beszorult, hogy még erőlködés hangját sem hallani, nem is érezni rajta semmi rezgést. Bontóból vettünk egy működőt, szépen teszi a dolgát.						 
 
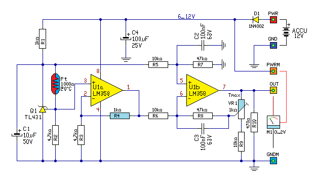
				Üdv Léghűtéses motorkerékpár blokkját szeretném hőmérővel mérni és azt menet közben kijelezni. A műszerfalon elég kicsi a hely, ezért egy 3x7 szegmenses kijelzőre gondoltam. Könnyen és olcsón találok ilyen műszereket, 100, meg 120 fokos méréshatárral. Nekem mindenképp kell a 150°C, infrás hőmérővel 140-et is mértem nem kipufogó oldalon a hengerfejen, amit egy kicsit sokallok. Szeretném nem elpusztítani a motort, így ez talán segítene egy kicsit megismerni a termikus viszonyait. Akár az is szóba jöhetne, hogy megépítem magam a rendszert, csak kellene hozzá 150 fokos termisztor  Van valakinek ötlete, javaslata? 
 
				Hello! A termisztor nem jó választás, annak legfeljebb a maximuma amit elvisel a 150 fok. És messze nem lineáris eszköz. Én inkább Platina 1000 érzékelőt használnék a feladatra, azzal 200 fokig is simán mérhetsz. Persze egy elektronika is kell hozzá, de egy olcsó kis digiten lehetne látni a hőfokot. 0..150-ig.						 
 
				Én pl használok ilyent, elvileg 800 fokig használható ... (kazán füstcső hőmérséklet mérésre)   K típusú hőelem + MAX31855 
 
				Ez is egy megoldás lehet. Ha nem akarsz mindenféle BUS-os elektronikát fabrikálni hozzá, akkor ennek a szenzornak a kimenetére közvetlenül köthetsz egy mutatós árammérőt, vagy feszültségerősítés után, akár egy olcsó 3 digites LED-es feszültségmérőt is.  Bővebben: Link 100-500°C között alig 8-9% a linearitás hibája, amit azért könnyen korrigálni is lehet. 
 
				Ez szimpatikus, de a többieknek is köszönöm a válaszokat. Ehhez venni kell egy arduino alaplapot és tölteni rá egy programot, amivel majd vezérlem a kijelzőt? A programozás nem áll messze tőlem, de arduinoval még nem foglalkoztam. 
 
				Lehet PIC is ...						 
 
				Hello! Én ha csak mérni kellene, nem logolni stb. túlzottan nem bonyolítanám el a dolgot.. 
 
				Köszönöm. Igen, nincs szükségem logra, csak kijelzésre. Ez a Platina 1000 szenzorhoz? Ezt nekem csináltad?   
 
				Igen, a pt1000-hez készült. Alapból Neked készítettem, csak mivel más irányba fordult a dolog, nem adtam közre. De utólag gondoltam, hátha mást is érdekel a dolog. A hőfokállításnál nincs nullpont beállítás, így célszerű, ha a R2 és R3 egyforma értékű és R4 megegyezik a platina 0°C-on mért ellenállásával. Vagy is 1k. A meredekséget lehet állítani, ezt célszerű 100°C-on beállítani. De gondolom egy léghűtéses motornál nem életkérdés a fagyponti pontosság. A műszernek egy ilyesmi bőven megteszi. A tizedespontot célszerű letakarni és így 0..200°C lesz a kijelzése. 
 
				Köszönöm, így már egyszerű lesz a dolgom   A műszerek között szűkek a méréshatárok. 0-100V, 2.5-30V, 70-500V. Melyiket vegyem? 
 
				A választott típust értelmesebb lett volna mutatni, mint a méréshatárt. Az egyszerű 3 digites bőven megfelel, ami pld 0..30V-ig, vagy 0..100V-ig mérnek. Mert azok 10V-nál lépnek át másik méréshatárba, így "alul" azok 9.99V-ot mutatnak. Az a tizedes pont nélkül pont jó, avagy a 0..2V méréshatárban a tizedespont látványa nélkül. A 4 digites meg azért nem célszerű, mert ott 0,1°C lenne az alsó digit, csak épp a tizedest ott kigyújtani nem tudod. Akkor meg értelmetlen.(Nem mintha a tizedfok jelzésnek lenne értelme,,) (Azok a típusok, melynek nem 0V a méréshatár alja, nem jó típusok, mert azok a tápfeszüket mérik kb. 3,5V-tól. Tehát csak a háromvezetékes műszerek a jók!) A hozzászólás módosítva: Jún 10, 2022 
 
				Sziastok! Opel Astra J-be kicseréltük a gyári rádiót egy kinai Ni name DIN 2-s androidra minden kiegészitővel.,szerelésközben is láttuk a gyári rádiópanelon az "ECO" feliratú nyomogombot.., Sajnos"nagyvonaluan" a klima ekonomikus üzemmódkapcsolónak néztük..,aminélkül ugye lehet élni..,Probléma hogy , a kinai rádiópanelon egyáltalán nincs ilyen gomb!!!! Még nagyobb probléma hogy az EKO" nyomogomb, a minden gyujtásráadásra autómatikusan induló Start-Stop motorleállitás funkció egy alkalomra szóló kikapcsolására szolgál!!! (hasonlóan mint egy ESP kikapcsoló) Tulaj totállkáros ,hogy most már egy alkalomra se tudja kikapcsolni az automatikus motorleállás funkciót.., Egyébbként megis értem mert elég kellemetlen tud lenni a kötelező használata.. . Eddigi ismereteim szerint gyári Opel diagból sem lehet kikapcsolni véglegesen. Kérdés : Mit lehet elkövetni hogy ez a kellemetlen funkció egyáltalán ne müködjön az Astrán??? köszi minden infót üdv C. 
				Csinálsz egy kis áramkört, ami gyújtás ráadás után ad egy impulzust az eco gomb vezetékére.						 
				Köszi.., de tudjuk az ördög a részletekben rejlik.., milyen polaritású impulzus  eco gomkell az Astra J - hez......,melyik lehet az a vezeték konkrétan....,eco nyomogomb vezetékei						 
				Köszi..., az ördög a részletekben rejlik.., nálunk mindenképpen. Milyen polaritasú impulzus kellhet az ECO gomb kimenö vezérlő vezetékére??? Egy mezei analog plusz vagy minusz-- esetleg valami ellenállással kodolt jel ? Melyik lehet az a ominozus jelvezeték? Nyomogomb vezetékei egy csomo másfunkciójukapcsoló vezetékeivel együtt egy kötegben jönnek ki a panelból.,müködés közben letapogatás annyira nem egyszerü--- nekünk---, ráadásul nincs is itt az autó., ráadásul ujból szétkell bontani, ezért volna jó tudni előre: Konkrétan hely, stekker , vezetékszin infót a vezérlő jelvezetékre vonatkozóan. Mégegyszer köszi és üdv 
				Szia! Hát én nem értek hozzá de EZ hátha segít megtalálni azt a gombot ami alatt az ECO funkció rerlik.    
				Kedves Imre! Tőled ennyi is elég!!! baráti üdvözlettel C. 
				Szia! Végsősoron megpróbálnám " összeácsolni" azt a kis elektronikát ha küldenél- küldene valaki egy konkrét rajzot alkatrészmegnevezéssel stb-stb., nem elvi rajzra gondolok. 12V plusz- minusz táp,ezenkivül egy negativ kimenet kell ,amely minden gyujtásráadás után automatikusan megjelenik néhány mp- re. ( Minden gyujtásradás utáni Start/Stop kapcsoló néhány mp - re történő megnyomását szimulálja) Köszi és üdv 
				Hello!  Azt hiszem ezt nem túl nagy gond egy kis "pöttyös panelra" elkészíteni..						 
				Hello Nagyon köszönöm!! Elvagyok büvölve segitőkészségedtöl., megfogom tudni csinálni, bár nem vagyok spéci e- területen, de annyira " bolondbiztos" a komplett itinered, hogy nagyon esélyes!! Mégegyszer köszi és szivélyes üdvözlettel C. 
				Sziasztok! Segítséget szeretnék kérni a fent említett gépkocsi gyújtásának elektronikusra alakításához. Az autó 3 hengeres, hagyományos megszakítós gyújtással rendelkezik. Az utángyártott alkatrészek silány minősége és az eredeti alkatrészek nehezen beszerezhetősége és ingadozó minősége miatt lenne nagy szükség az eredeti rendszer szinte teljes kiváltására. Az autónak facebookon egy kis közössége is van, több embert foglalkoztatna a téma. Természetesen nem ingyen kérjük, de kellene egy jó adag segítő szándék a dologhoz. Jeladós gyújtásban gondolkodunk elsősorban, de hozzáértőkre bíznánk a kérdést. Köszönjük előre is, üdv. 
				Atól, hogy pattogsz a topic-ok között mint "kecske..." nem sokat segít. Ott legalább volt olyan, akinek volt olyan, és érti amiről beszélsz.   | Bejelentkezés Hirdetés | 


















