| Fórum témák 
 
 » Több friss téma | 
WinAVR / GCC alapszabályok: 1. Ha ISR-ben használsz globális változót, az legyen "volatile" 2. Soha ne érjen véget a main() függvény 3. UART/USART hibák 99,9% a rossz órajel miatt van 4. Kerüld el a -O0 optimalizációs beállítást minden áron 5. Ha nem jó a _delay időzítése, akkor túllépted a 65ms-et, vagy rossz az optimalizációs beállítás 6. Ha a PORTC-n nem működik valami, kapcsold ki a JTAG-et Bővebben: AVR-libc FAQ 
				Ilyen célra még én sem használtam, de sejtek néhány problémát: Ha minden akku fel van teljesen töltve, akkor az meghaladja a 4051-es max tápfesz-ét. A bemenetek min és max feszültségei függnek a tápfesz nagyságától, stb... és ha úgyis használsz váltókapcsolókat akkor azokkal, közvetlenül  a műszerre is vezethetnéd a mérendő pontokat.						 
				Köszi a reagálást. A tápfesz nekem is feltűnt, hogy max 20V sajnos. A váltókapcsolók majd optocsatolók lennének, hogy el legyen választva a mikrokontroller saját 5V tápjától... Viszont táplálhatnám 1db akkuval "lejjebb" a muxokat, de mit reagálna a tápfesz feletti bemeneti fesz szintre?						 
				Minek bonyolítod az egyszerű kapcsolást? Használd ezt: Forgó kapcs. 2*6 
				Mert nem akarok kézzel tekergetni semmit. LM324 tápja elmehet 30V-ig így a kivonogatás is megoldás lehetne és 1db tokba benne van ami kell...						 
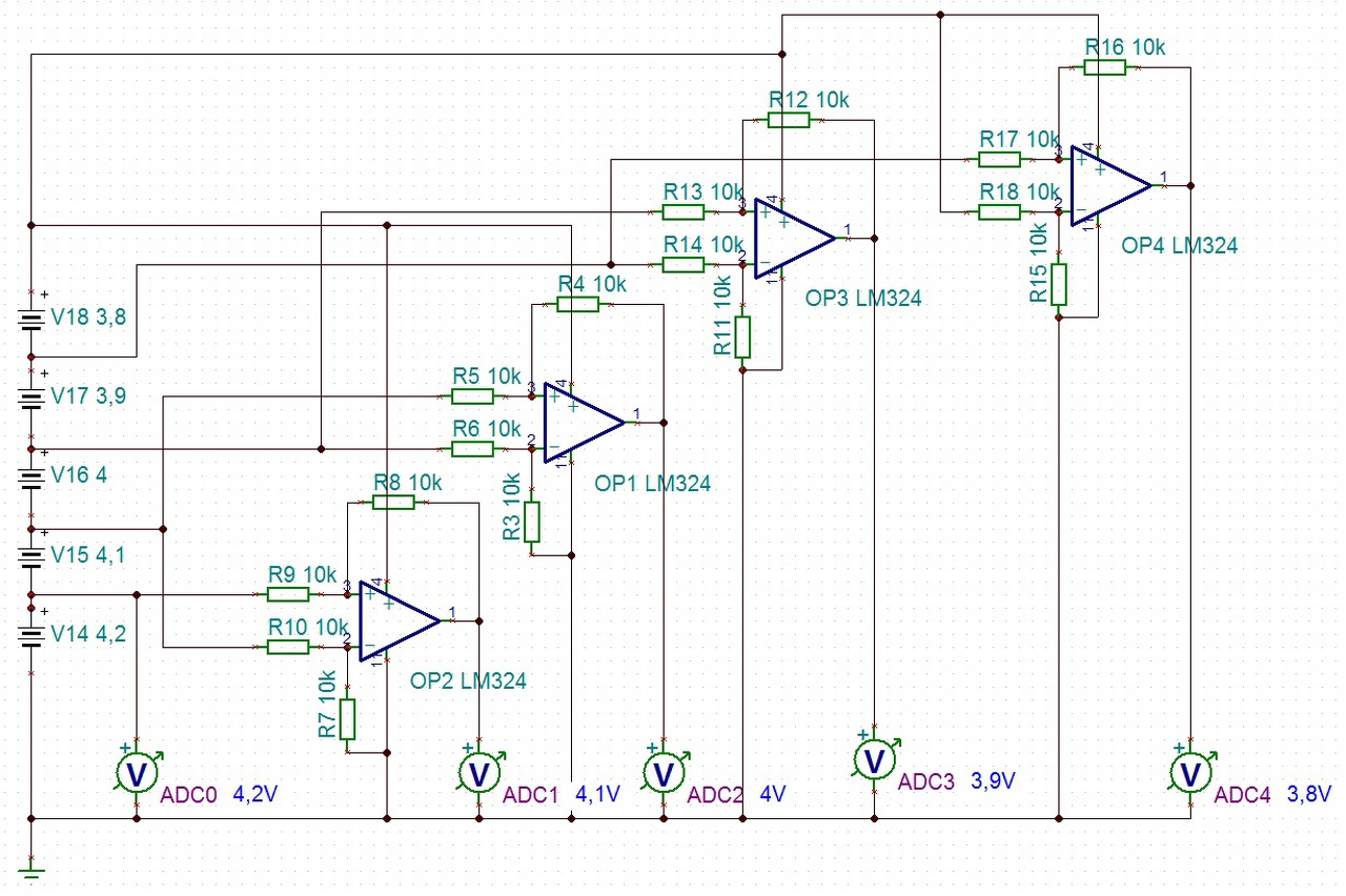
				Nem szép, de ennek a tervnek van hátránya? 0,01V-os felbontást szeretnék.						 
				Hát mindjárt mondanék egy problémát. Pozitív visszacsatolást alkalmaztál, ha ezt megépítenéd, az ADC-d már el is füstölt volna (ide oda csapongó túlfesz, a pozitív visszacsatolásod nem lesz stabil, bármit mutat ez a szimulációd).						 
				Itt egy szimuláció az áramköröd egy darabjáról pozitív , illetve negatív visszacsatolással. Jól látszik mi is a probléma a jelenlegi megoldással. Ami a 0,01V pontosságot illeti az kalibrációval valószínűleg elérhető, ehhez azonban fontos, hogy jó minőségű regulátort alkalmazzál (LM7805 az nem az), a műveleti erősítőnél használt ellenállások legalább 1%-os tűrésűek legyenek. Ne nyomorult zener diódával védd az analóg bemeneteid (nem egyenletes szivárgó áram, kis áramnál túl magas a letörési fesz, stb.), hanem schottkykkal (pl. BAT54). Másik probléma, hogy az áramköröd jelenleg alkalmatlan arra, hogy ne a maximális számú akkut mérje (pl. ha mondjuk csak két akkut akarsz mérni). 
				Kedves AVR-sek! Korábban már kértem segítséget egy napelemes töltésvezérlővel kapcsolatban, ugyanis valószínűleg egy villámcsapás miatt (azóta derült ki) elszállt az egész. Sajnos a vezérlő, atmega8-16au is megdöglött. A panelen minden rossz alkatrészt kicseréltem, de én egyenlőre nem értek ahhoz, hogy megírjam a programot hozzá. Ez egy panelectron gyártmányú PSC tipusú töltésvezérlő. Esetleg valaki foglakozik ilyennel, hogy megírná nekem ehhez a programot (alapvetően megvan minden leírás, hogy miképpen kell működnie)? Nyilván nem ingyen kérném. Előre is köszönöm, ha valaki ír nekem. Üdvözlettel: olika76 
				Nem tudom mekkora projekt ez, de én minden akkuhoz készítenék egy pl. Attiny25V mérő kapcsolást 2,5v-os tápfeszre stabilizálva a mérendő akkuról, és a mért bemenetek meg 1/1 arányban leosztva és ha már opto, akkor azon keresztül, meg kommunikálnának egy központi chip-el, az aztán úgy jelzi ki, használja fel a mért értékeket ahogy akarod. Persze csak ha megfelel az ADC felbontása/pontossága.				 A hozzászólás módosítva: Dec 4, 2017 
				Ez elég nagy pazarlásnak hangzik, a műveleti erősítős megoldás sokkal jobbnak tűnik (negatív visszacsatolással persze   ). Mellékeltem egy lehetséges megoldást, amivel kiküszöbölhető ha hiányzik néhány cella. Feltételez egy külső tápegységet, ami meghajtja az elektronikát, ha egyébként nem lenne elég az összdelej (szóljatok, ha vmit benéztem). 
				Korrekció. Túl sok dióda egymás után (alsó három cella hiányzik) a műveleti erősítő min. engedélyezett fesze alá húzhatja a bemenetet.						 
				230V-os hálózaton teljesítményt becsülnék (10-20% pontosság elég). Az AVR áramváltó tekerccsel simán megméri az áramot, a feszültségről pedig tudjuk, hogy 230V. Egy dolog hiányzik: a fázis eltolás a feszültség és az áram között. Ha tudnánk a fáziseltolást, tudnánk becsülni a teljesítményt. A fáziseltolás méréséhez viszont tudni kellene a szinusz pediódus kezdetét. Az interneten van egy érdekes kapcsolás: AC1 -> 1 mohm ellenállás -> GND AC2 -> 1 mohm ellenállás -> AVR pin Magyarul az AVR bemenetére kötik a fázist, 1 mohm ellenálláson keresztül. Elvileg vannak védődiódák, amiknek el kellene vezetni a feszültséget, ráadásul a kapcsolás nem is fogyasztana sokat. Mi a véleményetek a dologról? Nagyon furán hangzik elsőre, de szerintem működhetne. A hozzászólás módosítva: Dec 10, 2017 
				Szia! Ezt a kapcsolást én az Atmel egyik AppNote-jában láttam, így biztosan működnie kell, nem csak egy hobbista találta ki és tette közzé. Viszont nekem nem tetszik, hogy az áramkör galvanikus kapcsolatba kerül a hálózattal, a dobozolását mindenképpen biztonságosra kell készíteni. Az említett AppNote: "Zero cross detector" 
				Hmm, én sem kötném őket direktbe, viszont ha sorba tenne vele egy Y osztályú kondit, illetve az 1M ellenállást kicserélne 5db 200k-ra, akkor sokat növelne a biztonságon. u.i.: hmm, mondjuk a kondin kialakulhat egy DC ofszetfeszültség, ami fázishibát okozhat a mérésben. A hozzászólás módosítva: Dec 10, 2017 
				> u.i.: hmm, mondjuk a kondin kialakulhat egy DC ofszetfeszültség, ami fázishibát okozhat a mérésben. A kondi valóban eltolhatja a fázist, a kérdés, hogy az áramváltó tekercs mit csinál. Jelenleg ezt olvasgatom a neten. Ha az áramváltó tekercs is kiszámíthatatlanná teszi a mérést, akkor áramot fogok használni teljesítmény helyett. Az lenne a feladat, hogy túlmelegedés ellen védjem az áramkört és kikapcsoljon, ha gond van. Erre az áram is elég, nem kell teljesítmény hozzá. 
				Mondjuk nem biztos, hogy rossz az a DC feszültség, hisz nagyjából 2,5V lesz és maga a mérési elv is okoz egy fáziseltolást, amit ez a feszültség csökkenteni fog és nem növelni.						 Idézet: „Az lenne a feladat, hogy túlmelegedés ellen védjem az áramkört és kikapcsoljon, ha gond van. Erre az áram is elég, nem kell teljesítmény hozzá.” Akkor miért nem használsz inkább bimetálos hőkapcsolót? 
				Mert nem tudod a bimetált weben felprogramozni, hogy ha a feszültség tartósan meghalad 700w-ot kapcsoljon le.  Általános hálózati kapcsoló lesz (relé) áramméréssel és védelmi logikával. 
				Bővebben amit csinálok (kép csatolva): - van két relé, amit lehet vezérelni, az egyiken áramváltóval áramot is lehet mérni - a vezérlő egy ESP8266-os chip - ezt Attiny84-gyel turbózom fel, hogy képes az áramváltó tekercset mintavételezni, akár 20x gain mellett - minthogy az Attiny mintavételez, neki is kell a zéró átmenetet detektálni, mert az SPI kommunikáció az ESP8266-tal sokat bezavarhat - emellett van még egy RF vevő a cuccban, amit szintén lehet majd programozni - meg egy Hi-Link tápegység (5V 3W) A sorkapcsok nagyon tutik, a kínaiaktól rendeltem. Egyszer becsavarozod a kábeleket, utána elég csak lehúzni és visszadugni őket. Azért 9 csavart csavargatni, amikor szerelni kell, nem kis mulatság. Youtube videó itt: https://www.youtube.com/watch?v=zJYBmkaj_FE A hozzászólás módosítva: Dec 10, 2017 
				wifi, ugyan már. a Jurassic Parkban is manuálisan kellett újrakapcsolni a kerítésekben az áramot.    
 
				Kedves Sick-Bastard! Megkaptam az stk-500-asomat, sikerült olvasnom az atmega8-16au-ból, de itt van a kérdésem. Az AVR studio 4-gyel csináltam, olvastam flash-t és eepromot is. Ugye mindkettő kell ahhoz, ha ezt egy újba (üresbe) szeretném visszaírni? Ugyanis a leírás szerint mindkettő (flash + eeprom) van ebben a mikrovezérlőben. Milyen sorrendben írjam be ezeket az üresbe? Előre is köszönöma választ!  Üdvözlettel: olika76 
				Sziasztok! Na ebbe a topikba sem írtam még soha...  Van a Githubon egy projekt: Bővebben: Link Tudna valaki nekem ebből egy hex-et generálni amit beleégethetek egy AVR-be? Üdv.: Attila 
				Kedves AVR-esek! Vettem egy stk-500-ast. Sikerült olvasnom egy számomra lényeges atmega8-16au-ból, de itt van a kérdésem. Az AVR studio 4-gyel csináltam, olvastam flash-t és eepromot is. Ugye mindkettő kell ahhoz, ha ezt egy újba (üresbe) szeretném visszaírni? Ugyanis a leírás szerint mindkettő (flash + eeprom) van ebben a mikrovezérlőben. Nagyon kezdő vagyok a témában, ezért kérdezek ilyen egyszerűt. Milyen sorrendben írjam be ezeket az üresbe? Előre is köszönöma választ!  Üdvözlettel: olika76 
				Szia! Nagyon ritkán fordítok így projekteket, főleg, hogy kipróbálni sem tudom, ezért nem tudom garantálni a működését, de a fordító szerint sikeres a build. AT90USB646-ra fordítottam, azt írták a readme-ben. 
				Szia! A sorrend elvileg mindegy, csak figyelni kell, mert a flash íráskor lehet chip törlést végezni, ami törli az eeprom-ot, ha nem védi fusebit. A legbiztosabb, ha először feltöltöd a flash-t és utána az eeprom-ot. 
				Sziasztok Valaki tudna segíteni AT91sam avr felprogramozásában? 
				Kedves Ivan93! Köszönöm a segítséget, a leírtak szerint fogok eljárni. Üdvözlettel: olika76 | Bejelentkezés Hirdetés | 
















