Fórum témák
» Több friss téma |
Letőltöttem a dip trace-t! Úgyhogy nem kell más formátumban a rajz! egész jó kis program
Viszont nagy vonalakban írhatnál a kör múködéséröl! illetve az ic-k tipusait is sikerült megtalálni!! Kezdő vagyok úgymond most barátkozok a digitális technikával ( na nem mint ha analógban már májsztró lennék)
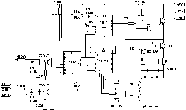
Megmondom a frankót: Nem tudom, hogy működik, de egyszerű, egyfajta számláló az alapja. Van CNC-m de nem ilyen vezérlővel megy (GAL-lal oldottam meg) Ez csak azért épült, hogy ha bedöglik, legyen mire cserélni...Működik, de elküldöm az EWB szimulációt is...
Helló!
Köszi a választ! Idézet: „--Hol lehet beszerezni az említett mikrovezérlőt? Egy elektronikai alkatrészboltban vásárolható ill megrendelhető” Azért ha ennyire egyszerűen be tudnám szerezni, akkor nem írtam volna ide. Bementem több alkatrészboltba és -Mi? vagy -Az meg micsoda? jellegű válaszokat kaptam. Egyébként a cikkben nem ír semit a vezérlésre használt szoftverről meg programozó áramkörről. Azért tettem fel a kérdést hátha itt valaki ismer ilyesmi programot Esetleg, ha valakinek van ilyen tolómérője megnézné van-e rajta kivezetés? Lehet majd írokmailt a szerzőnek részletesebb infóért. üdv
Lidl-ben, 3000Ft-os digit tolómérő, elem mögötti kis rést kinyitva. Van egy 15E forintosunk is, és azon is van.
Hm...Hát mifelénk sem tudja az eladó, hogy mi az az IC amit elad, vagy megrendel, végül is nem is kell tudnia, Mondod a típust Ő meg megnézi a nagykerben, hogy van -e. Ne kérdezgessen, nem az a dolga, (sajnos), hozza, viszed. És kész.
A PIC-ek világában úgy történik a programozás, hogy egy szövegszerkesztővel megírod a progit (ez esetben megkapod)(*.asm), ezt le kell fordítani "memóriatartalommá" egy kis progival (*.hex) és egy másik kis progival be kell küldeni azt a PIC-be. A PIC és a PC kapcsolatát a "PIC égető" hardver adja, egy 1xű kis áramkör. Van egy kis kezdeti beruházás, ha ezzel akarsz foglalkozni...A gyagyi tolómérőkön nem szokott lenni csati, de a következő kategórián, egy jól észrevehető gumidugó takarja a mobiltelefonokon levő csatihoz hasonló alig barkácsolható eszközt. Hmmm Topi! 3000? Hogy szalad az idő! Már ennyiért...ez esetben tárgytalan, amit mondtam
Igen... A régit tólómérőnk 15E forint volt... Ez meg 3000Ft...
Megnézte a gépén, hogy tud-e ilyet rendelni, és akkor mondta, hogy nem. pff
PIC-ekkel már eddig is foglalkoztam bizonyos szinten, van is több égetőm azokhoz, de ez a baromi hosszú nevű mikrovezérlő eléggé ismeretlen számomra. Szóval akkor nem ismeri senki?
Ez jó, akkor nyilván rá is lesz írva a nyákra, hogy melyik láb micsoda.
Egyébként nekem is van egy 15e forintos digit tolómérőm, de azon nincs ilyen kivezetés most nézem, úgyhogy venni kell méghozzá kettőt... üdv
Üdv! A kereset chip egy Motorola. A lenti linkre katt, majd a jobb felső sarokban beírod a keresendő chip nevét, és megkapod az adalapját. ZoliBővebben: Link
Ha csak panelfúrásra kell akkor egyszerűbb a dolog.
Nem kellenek nagy nyomatékú léptetőmotorok mivel nem kell az "anyagban" mozognod. Sima kefés mocival illetve enkóderszalaggal megoldható. A mechanikának sem kell kottymentesnek lennie, ha szalagot alkalmazol. Jelenleg én is töröm egy hasonló projekten a fejemet. Egy USB-s PIC vezérlene szintén két DC motort, és egy pár egyéb perifériát. Az USB nem feltétel, simán meg lehet oldani soroson is. Szeretem papírra illetve txt fájlokba vetni a gondolataimat, az eddigi okoskodásaimat csatoltam.
Húú, ha jól olvastam te SMD beültetőn agyalsz, az azért komolyabb cucc lesz mint a panelfúró, sokkal több mindent kell vezérelni, de az elmélet nem rossz.
Én az eredeti leíráshoz ragaszkodva szeretném két szkenner egymásba való építésével megoldani, a gáz csak az, hogy nem tudom tudok-e szerezni ilyen mikrovezérlőt magyarországon, de remélem igen. A végén lehet tényleg PIC-es megoldásra lesz szükség, csakhát ehez már adott a program. üdv
Helló mindenkinek! még pár hozzászólással ezelőtt linkeltem be ezt a rajzot. úgydöntöttem megépítem. De 74ls122 ic-t nem kapok sehol lehet valahogy a 74ls123mal helyettesíteni? vagy más valamivel?
Készítsd el, 555-el.
A 5V –hoz tartózó tranyót ki hagytam. Az eredeti kapcsolásba, a 12V tranyónak nem látom az értelmét. Mert csak 5V –ra nyit ki, tehát a BD –k minden esetbe 5V kapnak. De lehet én látom rosszul. üdv. bocs, a kézi, rajzért.
Nekem is megfordult a fejemben a kacér gondolat hogy 555-tel én már láttam mosnostabil multivibrátort akkor meg miért ne lehetne de sajna nem vágom még az elektronikát túlságosan.Örök hálám a rajzért!
Üdv
Egy ideje tervezem hogy építek itthon valami ki asztali marógépet, nyák és kissebb puha anyagok marására, ergó nem 1 izmos gépet tervezek. Rátaláltam erre az összeálíításra. A mechanikát pedig körülbelül ehhez hasonlóra tervezném. Szeretném tudni mit gondoltok a vezérlésről. Nameg arról hogy mekkora motor lenne jó a feladatra. Itthon van 2 epson nyomtatóból kiberhelt unipoláris motor meg egy ismeretlen eredetű. Nekem gyengéknek tűnnek, bár 1 elég izmos trafó hajtotta a 2 epsont. Előre is köszönöm a válaszokat.
Üdv!
Hasonlót építek én is, a motorok szerintem gyengék... Zoli
Hellótok
Én csak most kapcsolódtam be a támába, de a cnc gép ötlete nem is rossz. Én inkább egy rajz gépet építenék. Van pár(12) öreg vinyókból kiszedet léptető motorom meg pár szinkronmotorom ami a tárcsát hajtotta csak az a baj hogy a szinkronmotornak nem tom a vzérlési módját . Ha valaki segíenitudna az nehabozzon
Ha találsz adatlapot a motorról akkor könnyen kiszámíthatod mekkora erőt tud kifejteni az orsón keresztül: Egyenesvonalú erő (Newton) = forgatónyomaték(Newtonméter) x 6,28 / menetemelkedés(Méter). Pl. 0,1Nm-es motor hajt egy 1mm emelkedésű orsót: 0,1 x 6,28 / 0,01= 62N =kb. 6Kg. Ez elméleti érték, ehhez jön a menet hatásfoka, (kb. 30% ha jól tudom), meg az hogy ez csak alacsony fordulatszámon igaz, mivel a léptetőmotor a fordulatszám növekedésével rohamosan veszít az erejéből. Ezek a motorok ilyen célra nem jók
, ha semmi adat nincs a nyomatékról akkor -ökölszabály alapján- legalább félkiló súlyú motorokat próbálj szerezni, azok 1~2Nm körül lehetnek.
azok a szinkronmotorok ugyanugy működnek,mint a léptetők...
WoW
Nagyon köszi a felvilágosítást és hogy ennyire konkrét számokat mondtál Minden bizonnyal vennem kell motorokat, ezek tényleg nagyon gengékének tűnnek. Felmerül a kérdés: Ha különböző nyomatékú motorokat veszek, pl tegyük fel hogy az x tengelyen 1 az y tengelyen pedig 2 Nm motor erőlködik akkor a maratott tárgy nem lesz megynyújtva 2szeresen y tengely mentén? Vagy a szoftver le fogja tesztelni a rendszert, hogy mekkora térfogatú a marható trület és ezután úgy lépteti a motort?
Hello! Nem lesz megnyújtva, csak erősebb az adott irányban. Akkor volna torzulás, ha a motorok lépésszöge (DEG/STEP) nem lenne ugyanakkora, de még ez sem probléma mert az általam vizsgált szoftverekben a lépés/mm értéket tengelyenként lehetett meghatározni.
Értem, végülis logikus, csak gondolkodnom kéne
![]() Arról van valami infó link hogy mien fej mire való? mármint marófej. Köszi az eddigi segítséget
Üdv!
Nagyon tipp, amit mondok, de lehet úgy, hogy egy sima motorban ugye négy tekercs van. Ebben is, csak minden tekercs két félből áll, a közepük közös, plusz a vége, az 3 kivezetés. Aztán ez négyszer...pl...ki kell lámpázni
hellótok
Én egy sima kis marógépet szeretnék csináni. A vezérlés mégérdéses de a otork azok 20-éves vinyókbólkiszedt szinkronmoorok lesznek A maró megy a conradból beszrezhető 5000Ft nyák fúró marófejjel. Azt szeretném érdeznihogynákot fúrnicnc velmeg plexitit cnc-zni lehetezekell a cucokkal??
Plexit locsolni kell valami nagy hőtehetetlenségű folyadékkal pl. olajjal ami hűti megfelelően, ugyanis ha megolvad dobhatod el.
Fogsz egy lámpát, meg egy áramforrást, és nézegeted, hogy melyik végekre kapcsolva világít. Ha találsz két végat amin világít akkor az egy tekercs.
Viktor!
Próbáld meg, hogy időnként, mondjuk két szó határán megnyomod a billentyűzet alján azt a hosszú, egyenes gombot. Meg hogy néha-néha az írásjeleket is használod! Nagyban segítenéd a hozzászólásaid elolvasását! Köszönöm. |
Bejelentkezés
Hirdetés |




Viszont nagy vonalakban írhatnál a kör múködéséröl! illetve az ic-k tipusait is sikerült megtalálni!! Kezdő vagyok úgymond most barátkozok a digitális technikával ( na nem mint ha analógban már májsztró lennék) 





, ha semmi adat nincs a nyomatékról akkor -ökölszabály alapján- legalább félkiló súlyú motorokat próbálj szerezni, azok 1~2Nm körül lehetnek.

