Fórum témák
» Több friss téma |
Helló!
Én is (kis) marógépet tervezek, avr-rel szeretném megoldani a vezérlést, és azon gondolkodok, hogy féllépéssel vagy microsteppinggel működtessem a motorokat. A motorok amúgy nyomtatókból kitermelt unipolárisak. A féllépéstől a szaggatott futás miatt tartok. (Eddig csak egészlépéseset építettem). Akinek van tapasztalata, írjon. Előre is köszi.
A féllépéses módszerrel finomabb lépést lehet elélrni, mint az egész lépésesnél.
Ezt én tudom, de érdemes a microsteppinggel bajlódni, vagy jó a féllépés? ( Mach4 a szoftver amúgy, amivel majd vezérelni szertném a cnc-t.)
Kcam4, elírtam.
hali
nyákmaratáshoz plotter+fogászati fúró (egy restaurátor műhelyben minden apró maratást fogászati fúróval, különböző csiszolóhegyekkel végeznek. a fogászati fúró ugyebár elég könnyű, még a plotter is elbírja, és nincs nagy rezonanciája. a motorja külön van, nem a mozgó részben. az már jobb kérdés, hogy fogásazti fúrót hol szerzel, de talán ilyen flexibilis meghajtástovábbító karokat lehet házilag is alkotni. talán ez mégsem olyan bonyolult, mint egy teljes átépítés, és a vezérlésre sincs gond. jó építkezést!
Hali!
Ha tudna nekem segíteni valaki hobby cnc gép építésében lépésről lépésre az vegyen fel msn-re!!! hálás lennék ha valaki segíttene!! Köszönöm addig is!! címem: hpmaci@hotmail.com A 3 hozzászólást egybeszerkesztettem. Moderator
Szerintem olvass utána egy kicsit. És amit nem értesz vagy kérdésed van valamivel kapcsolatban akkor sokkal könyebben találsz segítséget mert a NC és CNC hatalmas háttéranyaggal rendelkezik
Igazad van teljes mértékbe. Nekem abban kéne seítség hogy ami hozzá kellene az mennyiből jönne ki kb, illetve a hozzá tartotó alkatrészek listája. Meg hogy a vezérlésekhez van-e kapcsolási rajz vagy az ugy kell-e megvenni hozzá?!
Köszi!
Nekem a mechanika kb 50%-ban kész van. Egyedül emit vennem kellet az a menetes gömb vas volt meg a golyós sín amin csúszik. Kb. 2000Ft. Nekem is egy jó kis vezérlés kellene és még szabad idő amiből viszont kevés van
Ha érdekel valakit nekem elég sok kapcsrajzom van. (mindenféle: chopper hajtású, 5 tengelyes. PWM-es stb.)
Üdv.
Neked a mechanikai résszel kapcsolatba vannak valamilyen terveid, ötleteid?
Üdv!
Engem érdekelne a chopperes rajz. Ha van rá mód oszd már meg itt velünk. Előre is köszönöm!
HOGYNE! Van is egy weblapcím, ahol fennvan sok, keresem... Csak chopperes érdekel?
Az lenne a jó ha adnál egy e-mail címet ahova el tudnám küldeni mer több is van
Szia!
Szerintem nem túl bonyolult a dolog. Tettem fel róla annó pár képet: http://www.hobbielektronika.hu/forum/topic_hsz_47886.html#47886
Na, a weblapcím meg megvan: http://pminmo.com/
:yes:
Kitűnő, csak mi az ami valóban meg is valósítható hobbi feltételeknél?
csináltam egy kicsit jobb minőségű képet!
Üdv mindenkinek!
Lassan kész van a cnc gépem, megvan a vezérlő ahhoz kelle egy tápegység. A digitális részhez 9V, 200mA, (amperenként 1000µF-al szürve), a motortáp pedig 24V-os lenne. Valaki tudna segíteni? (Kapcs rajz, stb.) Nagyon megköszönném! Zoli
Szia!
Ha van sok pénzed akkor veszel megfelelő méretű toroid trafót építesz hozzá lágyindítót. Vagy ha olcsón akarod megúszni akkor kimész az ócskapiacra, és sasolsz magadnak 24 Voltos biztonsági trafót. Anno az átkosban elég sokat készítettek a hazai vállalatok. Bármelyik utat választod utána kell egy Graetz híd. Namármost ezt ne egyben vedd meg hanem diódánként, mivel így nagyságrendekkel olcsóbb // tapasztalat. Esetleg ha van sok döglött PC tápod, nézz szét bennük, néha jó kis graetzeket bontani belőlük. A graetz után jön a már említett pufferelés amperenként 1000 µF-es kondikkal. Ehez ismerni kell a motorok áramfelvételét stb. A digitális rész táplálása jó kérdés. Én személy szerint egy másik trafót + 78L09-et használnék, így kisebbb az esély a zavar összeszedésére.
Helló!
Léptetőmotor-vezérlő IC-vel van valakinek tapasztalata? 50V, 1.5A kellene a kimeneten, és az Allegro 5804-es -et néztem ki, de olyan kellene, amit Budapesten is be tudok szerezni, ugyanis eddig nem találtam olyan boltot, ahol forgalmaznák. Ajánljatok valamit helyette ha tudtok. Köszönöm előre is.
Itt nézted?
L293 kapható itthon, 600Ft körül van.
Sziasztok!
Van 3 db SLA7026-os ic-m ami ugyebár nem step\dir rendszerű(ellenben nagyon jó kis stepper controller ), nos nem lehetne vmilyen olyan kapcsolást építeni hozzá ami számolja az impulzusokat és úgy kapcsolgatja a SLA ic-hez az impulzusokat. Vagy felejtsem el? Előre is köszi!!
Üdv mindenkinek!
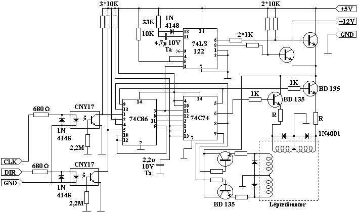
Nagyából végigfutottam az eddig írt hozzászólásaitokat. Sok kivitelezési példát és egyéb okosságot soroltatok fel. Én is tervezem egy egyszerű számítógépvezérelt kis nyák rajzoló (esetleg maró fúró cnc-cske) építését.Itt és más oldalakon is főleg pic-es vezérlőket találok.Itt a hobbielektronikán kaptan Anton-tól infót és az oldalán találtam a mellékelt rajzot. Ez a rajz ha mindenigaz egy hobbyelektronika újságból származik, ha valaki ismeri esetleg megépítette? vagy van hozzá nyákrajza az ne tartsa vissza az infót! (ja és ha nem tünt volna fel egy step/dir vezérlő) Nem ragaszkodok konkrétan ehhez a rajzhoz de mindenképpen valamilyan logikai körökből felépített vezérlőre lenne szükségem. Elhiszem hogy a pices jobb meg pmw-s meg stb de pichez sajnos annyit értek mint tyúk az ábc-hez. Ja és Anton-leírása szerint ez a kapcsolás sem terheli az álló motort. Magát a kört pedig egy step/dir rendszerű progival lehetne vezérelni pl. mach x
Hello, én egy nagyon hasonlót építettem meg, a monoflop nélkül, vagyis ez terheli az álló motort. A fájlok A Dip Trace-szel készültek. Sajnos egyéb formátumban nem tudom még...
Helló!
Régóta szerettem volna építeni olyan panelfúrót, ami magától kifúrkálja a nyákokat(CNC), de csak nagyon bonyolult vagy költséges megoldást találtam ilyesféle készülékekről. Napokan azomban rábukkantam az alábbi leírásra, ami ahogy ott is írják nagyon költséghatékony, mivel szkennekekből készült, az pedig van nekem itthon bőven. A készülék két keresztben egymásra szerelt szkennerből áll, így képes X/Y irányba mozgatni a fúrandó nyákot egy fixen álló fúró allatt, amit egy másik motor fel/le(Z-irány) mozgat. A tengelyek pozícióját digitális tolómérőkből veszi. Az egész rendszert egy MC68HC908QY4 típusú mikrovezérlő irányítja egy pc-ről LPT porton keresztül. Excellon drill fájlból vezérlik, amit ha jól tudom a sprint layout is létre tud hozni. Printed Circuit Board Drill A kérdéseim a következők: Hol lehet beszerezni az említett mikrovezérlőt? Miként lehet levenni a jelet egy digitális tolómérőről? Milyen áramkörrel lehet a procit felprogramozni? Milyen szoftverrel lehet lefordítani az .asm file-t? Milyen Programmal lehet beleégetni azt a chipbe? Milyen IC az U4 és az U5? Milyen PC-s szoftverrel van vezérelve ez a készülék? Mire kell ügyelni az összeszerelésnél? Kösz előre is! üdv
Hello! Csak néhány kérdésedre tudok pontosan válaszolni
--Hol lehet beszerezni az említett mikrovezérlőt? Egy elektronikai alkatrészboltban vásárolható ill megrendelhető --Miként lehet levenni a jelet egy digitális tolómérőről? Olyat kell szerezni, amelyen van adatkimeneti csatlakozó Data, Clock nem TTL szinten hozzáférhető s kissé rendhagyó módon dekódolható a méret. --Milyen IC az U4 és az U5? 1413 nem sokat mond néhány prefix-szel sem, rajzjeléből itélve inverter, amely alkalmazásából itélve nagy áram (1-2A) leadására képes --Milyen PC-s szoftverrel van vezérelve ez a készülék? A cikkben le kell írva lennie, szerintem "speciális" csak ehhez való. --Mire kell ügyelni az összeszerelésnél? Számomra a varázsszavak: pontosság és merevség MC68HC908QY4: Ezt a mikrokontrollert nem ismerem, nem a legnépszerűbb típus, lehet, hogy nem lesz könnyű ezt és a hozzá való szoftvereket beszerezni. A "PIC" családhoz minden támogatást megkapsz, én ezért nem ajánlanám ezt a kapcsolást. Bár tetszik a tolómérős megoldás, profi rendszer. Én STEP-DIR rendszerű gépet építenék, de lehet, hogy le vagyok már maradva...
Helló! kössz a választ lécci próbáld már meg a rajzot jpg-be vagy valami más formátumba felrakni! ( ha máshogy nem megy print screen- es technikával!!) És neked működik dolog (step/dir vezérlés pic nélkül). Építettél rá cnc-t?
Master of the web-nek én nem értek a pic-ekhez de szerintem a legkritikusabb része a tolómérő!! utánam még nem hajigáltak digitolómérőket amin kimenet is van. de ha tényleg ilyen olcsó akkor avassatok be hol lehet szerezni!! |
Bejelentkezés
Hirdetés |








), nos nem lehetne vmilyen olyan kapcsolást építeni hozzá ami számolja az impulzusokat és úgy kapcsolgatja a SLA ic-hez az impulzusokat. Vagy felejtsem el? 





