Fórum témák
» Több friss téma |
Fórum » Csöves erősítő készítése
Ne feledd betartani a fórum viselkedési szabályait, és a topik megmaradásának feltételeit. [link]
A téma átmenetileg fagyasztva lett, hozzászólni nem tudsz!
Egyáltalán nem az utánállítás elkerülése végett kell… Mindenképp direkcsatoltat akarok, és amiatt kell (a katódot nem nullpotenciálra kell kötni így)… Mellesleg ugyanúgy 750W-os tápja lesz, mint a full csöves EL34 PP-mnek volt
Ha olcsó és ehhez képest jó, erősítőt szeretnél, alapnak, alkatrész forrásnak, egy APX nagyon jó. Benne van szinte minden ami kell. 100w-ot tud és 10 alatt lehet lőni a vaterán.
APX-em van, meg lesz kasznim is, és van 4 db új gu50 csövem, és gondoltam, hogy építek egy GU50PP-t is, kíváncsiságból !
Ja értelek. Az más tészta.
Sziasztok!
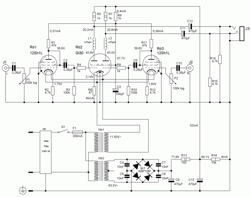
Megépítettem a lenti kapcsolást, működik is, de nagyon nagy a csatornák közti áthallás. Mitől lehet? A tápot nem "rángatja", a trafó kicsit túl is méretezett egy fejhallgató erősítőhöz. Tudom hogy kicsit off, mert OTL, de most az egyszer légyszi!
Szándékosan nagy az áthallás, a GI 30 katódjában lévő átblokkolatlan 47 ohm miatt. -Ha ezt hidegíted (pl. 4700 µF-al), megszűnik az áthallás.
Köszi a gyors választ!
Csak két kérdésem lenne még: ha 4700µF -dal átkötöm a 47 ohm -ot, akkor ugye váltakozó áramú szempontból söntölöm. Ok, de ettől hogy szűnik meg az áthallás? Illetve miért van áthallás, ha nincs söntölve? Félre ne érts, hiszek neked, csak nem értem A másik kérdésem, hogy szerinted miért így tervezte a srác? Tudom hogy igen amatőr kérdések, bocs!
Igen, a kondi nélkül egyik oldal közös rácsos kapcsolásban vezérli a másik oldalt is. Előfordul füles erősítőknél az áthallás növelése, hogy soha ne szóljon egyedül valamelyik fülhallgató (ha olyan a felvétel), mert az nagyon zavaró lehet.
Ez az áthallás dolog a cross-feed miatt van a térérzet javítására?
Igy is lehet mondani, tulajdonképpen az átblokkolatlan ellenálás itt a cross-feed áramkör (nem enged teljesen elszeparált bal és jobb oldalt, mert az fejhallgatóban roppant zavaró, kívülről jövő hangnál, csak az egyik csatornát is hallja mindkét fül, ezért ott ez nem probléma).
Közben válaszoltál is a kérdéseimre, köszi!
Lehet, hogy egy kapcsolóval beépítek egy kondit, így legalább meg tudom állapítani, melyik lesz jobb a fülessel.
Jó megoldás. Hangszórós zenehellgatásnál is megvan az áthallás, a két oldalnak közös akusztikus téren (hangszórók és a hallgató közötti tér) keresztül. Mindkét fül mindig hallja mindkét csatornát (még akkor is, ha csak egyik hangszóróban van jel). A cross-feed áramkör ezt az akusztikus áthallást alakítja ki elektronikus úton (mert nincsen közös akusztikus közeg, ahol ez alapból meglenne). Egy szem ellenállás persze nem fogja visszaadni a hangszórós hallgatáskor kialakult fázisviszonyokat, de nem tesz lehetővé "süket oldalt".
Műfejes, mikrofonos sztereo felvételhez nem kell cross- feed...
Sziasztok. Egy olyan kérdésem lenne hogy ha egy SE erősítőt ultralinear módban használom akkor az még A osztályban dolgozik vagy akkor már nem?
SE erősítő csak is A osztályban működhet.
Sziasztok!
Szeretnék érdeklődni, hogy van e valakinek eag av760C erősítőbe 4-8 ohmos kimenőtrafója eladó.És szükségem lenne még 2 db Az4-re is ha volna.. Előre is köszönöm: Dani
Beépítettem az áthidalókondit a GI30 katódellenállására, és nekem így jobban tetszik a hangja. Illetve szerintem jobb a térérzet.
Van egy érdekes élményem is: meghallgattam vele pár számot, köztük egy Gathering-albumot is (Home) és egy szám közben azt hittem brummos a táp... Végül kiderült: talán a gitárerősítő zaját hallottam a halk részeknél. Lehet bebeszélem magamnak, lehet hogy nem de ez eddig soha nem tűnt fel, pedig már vagy ezerszer hallottam az albumot... Szóval tetszik a kis erőlködő!
Milyen csővet használtál meghajtónak? Lehet, hogy én is összerakok egy ilyet mert nagyon tetszik ez a cső.
12zs1l, aluházas pentóda, kicsomagolva
12zs1l-GU30 OTL Az oldalon a legalsó rajzot készítettem el, csak a szokásos egyenáramú lágyindításos fűtésemmel Igazából Syn7h37ic előbb építette meg mint én, és ő más meghajtókkal. Érdemes lenne összehasonlítani a kettő hangját... Nekem nagyon tetszik a hangja, az AKG-K340 -emet valahogy dinamikusabban, több élettel hajtja meg mint a "rendes" erősítőm (Akai AM-39).
Nekem is kész van 90%-ban ez az erősítő, csak a nagyobb projektek miatt szakadt meg… Lehet, hogy holnap beizzítom
Tantál ellenállásokkal, meg minden jóval. De először teszek fel képet a "mű" összeállításáról, holnap megjön hozzá minden!
Köszi! Tettem egy rövid kirándulást a hibrid és integrált fülesek birodalmába, de most szeretnék visszatérni. Azt is remélem, hogy végre be is fejezek valamit (3 félig kész projektem vár bedobozolásra) Szombaton a börzén megvettem a csőveket de még mindig a kocsiban vannak, igy állok idővel.
Az idő... nekem is csak a hosszú hétvégén jött össze egy kis forrasztgatás, pedig legalább fél éve megvan hozzá minden.
De a következő mindenképpen a 6f12p-s RIAA lesz, aztán mehet a bakelit-hallgatás fülessel!!!
Hát ha látványosat akarsz, akkor e mellett még mindig a 6AS7-et ajánlom. Batár és jól szól az is, csak kis fesz mellett iszonyú mélykiemeléses (inkább az előfokcsöve, az ECC88 és származékai).
Kaptam végül cuz huzalt, viszont csak 0,17 és 0,6-ost.
Van a 2pár (kb 6cm2, és 8cm2) kimenőm, amiből az egyik pár a lebontott képkimenő. Hány menetet javasoltok, ecl/pcl86se kimenő megtekeréséhez ezekkel a huzalokkal?
Az már van! Egy méltó társat szeretnék mellé, amely talán még le is győzí.
2400-2700 menet között oszd el a primert, három szekunderrel. Pl. 450 prim, 108 szek, 900 prim, 108 szek, 900 prim, 108 szek, 450 prim, vagy 400 prim 96 szek, 800 prim 96 szek stb. A szekunder mindenképpen faltól-falig érjen, tehát a 0,6-os huzaloddal csinálj próbatekerést a csévén, és utána határozd meg a primer menetszámot az áttátel segítségével (ami 25-28 között legyen). A résztekercsek kivezetésére okvetlenül húzzál valamilyen szigetelőcsövet, ami érjen be a tekercsbe (ott akár egy menet szigszalaggal is lefogatható, hogy ne "szaladjon" a tekercs vége, amíg csinálod a szigetelést. A szigetelést (pl. vékony zsírpapír) be kell cakkolni a szélén, hogy felfeküdjön a cséve oldalára).
Áááá. Állat design. Nekem is kell, csak sárkánnyal, némi steampunk beütés mellett.
Hogy vagy vele megelégedve?
Jelen pillanatban 4db füleserősítőm van. Ezidáig nagyon szoros versenyben ő az első. HD 600-as fülesem van és még másik néhány. Nekem 100 ohm alatt nem szól jól sőt az Orosz csővel sem Egy lestrapált 6AS7G van benne.A hibrid fetes a második ( volt szó róla már a fejhallgatós topicban) Elnézést az off-ért
Sérkányból is lehet nagyon jó hangerőszabályzót készíteni. Az igazi a 24 fejű lenne (esetleg 256 fejű, de az már más történet)
Technikai részleteket kérnék.
![]() Mekkora a tápfeszültséged? Mármint mennyi van a végcső anódján, katódján és mennyi van az előfok anódján? Mennyire dolgoztad át az eredeti terveket? Ha már leírtad valahol, egy link is elég. |
Bejelentkezés
Hirdetés |



Tantál ellenállásokkal, meg minden jóval. De először teszek fel képet a "mű" összeállításáról, holnap megjön hozzá minden! 



