Fórum témák
» Több friss téma |
Fórum » Csöves erősítő készítése
Ne feledd betartani a fórum viselkedési szabályait, és a topik megmaradásának feltételeit. [link]
A téma átmenetileg fagyasztva lett, hozzászólni nem tudsz!
Az alsó határfrekvenciát (minél kisebb, annál magasabb).
Nem különösebben érthető a megfogalmazásod, de próbálom értelmezni. Ha két drótot megfogsz, és egymással párhuzamosan feltekercseled,a végét összekötöd, akkor bifiláris tekercset kapsz. Ezt ellen-ütemben vezérelt végfokozathoz nem tudod felhasználni (a kioltás matt). Inkább úgy képzeld el, hogy az egyik anódtól elindulsz, pl. 1000 menet után kiágazol a tápfeszültségre, majd további 1000 menettel (azonos irányban) eljutsz a másik anódig. Tehát, gyakorlatilag az egyik tekercsrész (anód-tápfesz) folytatása a másik rész.
Ennek a trafónak persze lesznek hiányosságai, de alapvetően működne.
Tekertem a kis PCL82 PP-hez a kimenőket. Egy gondom van hogy a szekunder tekercs DC ellenállása 0,7 ohm lett. Nem volt hely ezért 4x138 menet lett a szekunder párhuzamosan 0,36mm huzalból. A primer az 6x800 menet lett. Kíváncsi leszek a hangjára. De DC ellenállása miatt 10% kimeneti teljesítmény alapból megy a levesbe ha jól gondolom. 8 ohm hangszórónál. CHZ írta nekem hogy a mély tartomány lehet majd gázos.
A kérdés:
Hogyan kell tekerni a PP kimenő primerjét ? Jó az úgy hogy 2 egyforma irányba tekert tekercs, és az első végét összekötöm a 2 elejével, és az megy a tápra ? Vagypedig: 2 db ellentétes irányba tekert tekercs és...passz. (hogyan tovább ?)
4800 menet a primer ? Mire tekerted M42-es vasra ?
Nem, kis magtrafóra. L-alakú lemezekból van. 2 csévés. Hasonló mint a Junoszt trafója. Unitra trafó, proxima készülékből 45VA. Kellett a sok menet a primer induktivitás miatt.
Ja hogy ilyen kicsi. Tudsz majd néhány mérést feltenni ? Amit itt az előbb is kértem valakitől?
Persze, ha megérkezik a hálózati Fleta mestertől.
Azért annyira nem egyszerű a helyzet. Úgy érzem, még mindig nem látod tökéletesen át a trafó elvi felépítését. Pedig a gyakorlati megvalósítás ennél lényegesen bonyolultabb.
Alapvetően azt kell figyelembe venni, hogy a szoros csatolás elérése érdekében a tekercseket több részre kell bontani, és egymással felváltva kell a primert-szekundert feltekerni. Közben ügyelni kell a tekercsek eltérő feszültségszintje miatti szigetelés szükségességére. Talán egyszerűbb, ha egy konkrét PP trafó tervét mutatom meg, abból talán jobban átlátod a probléma súlyosságát ........ CIROKL Laci engedélyével.....
Jó kicsi vas........
És elég vékonyka az a szekunder.....
Az nem 2x4cm2? Szerintem 4cm2-rel nem lehetett 45VA a trafó, csak olyan max 15VA. De lehet, hogy rosszul számoltam...
Kösz ! :worship:
De... már egy valag trafót tekertem, csak PP-t még nem. Bár lehet hogy azt is csak nem tudok róla. ( 0 vasra két primer tekercs sorbakötve, elvileg akkor az jó PP-nek ? ) A kérdésem még mindig ugyanaz, mint volt: Idézet: „Hogyan kell tekerni a PP kimenő primerjét ? Jó az úgy hogy 2 egyforma irányba tekert tekercs, és az első végét összekötöm a 2 elejével, és az megy a tápra ? Vagypedig: 2 db ellentétes irányba tekert tekercs és...passz. (hogyan tovább ?) A tekercsek eleje megy a tápra ?” Nem akarlak ám fárasztani, de nem értenek meg könnyen az emberek. (Vagy művész, vagy egy meg nem értett zseni vagyok-gondolom azért.) U.i.: Szóval tekintsünk el mindenféle tekercselési trükköktől, csak a PP primerjének elvi felépítése érdekelne. Kösz !
Az IMI pont az elvi felépítést linkelte be neked , csak értelmezni kell , semmi tekercselési trükk nincs benne .
A két primer sorba van kötve, az első vége a másik elejével. Ez a középleágazás megy a tápra, a két szélét hajtják ellenütemben a csövek.
Gyakorlatilag egy olyan 230/x V-os hálózati trafó is alkalmas a célra, aminek a primerje 2x115V-os kialakítású. Persze ezek a hálózati üzemre készült trafók sok szempontból nem ideálisak kimenőnek, de jobb híján, próbára, tanuláshoz betehetők. Egyébként nem is mindig olyan borzalmasak, én raktam össze egy EL84PP sztereo erősítőt úgy, hogy kimenőnek 14VA-es 2x115/6V-os trafók vannak benne. Nem mértem, csak hallagattam, még visszacsatolás nélkül is egész hallgatható volt.
Egy tekercs, a közepe meg megy a tápra, ha jól látom.
És a fordított irányú tekercserés, és a két tekercs elejét kötöm a tápra, az is működik ugyanúgy ?
Na így gondolta amúgy. Kösz !
Akkor már csináltam PP-t, csak SE -be volt kötve, ezek szerint.
A tekercselés az egy irányú csak a kezdő és a végződő végek összekötése ami fontos , azt meg az ábráról jól kivehető . /K/ mint kezdő...
Idézet: „Akkor már csináltam PP-t, csak SE -be volt kötve, ezek szerint. ” Na ezt már nem értem innentől elveszítettem a fonalat .
Elvileg a vas tudná a 7W-ot csak magas menetszámok kellenek a primer induktivitás miatt. Mérek és lehet hogy a szekunder majd máshogy lesz.
Én sem szeretnék olyanokat magyarázni, amit tudsz. Én csak azt nem értettem, miért nem érted a kapcsolási rajzokon szereplő rajzot..... Azon egy középmegcsapolásos, szimmetrikus tekercset látsz a primer oldalon (akár az egyenirányító cső váltótekercse, vagy egy szimmetrikus félvezetős [kéttelepes] tápegység trafója).
Egyébként nem mondtuk, valóban lehet a menetiránnyal is változtatni a tekercs fázisát. Ilyen kimenők is készülnek, sőt. Persze, itt is vegyesen használják a menetirányt (mindkét anódkörben van mindkét irányú).
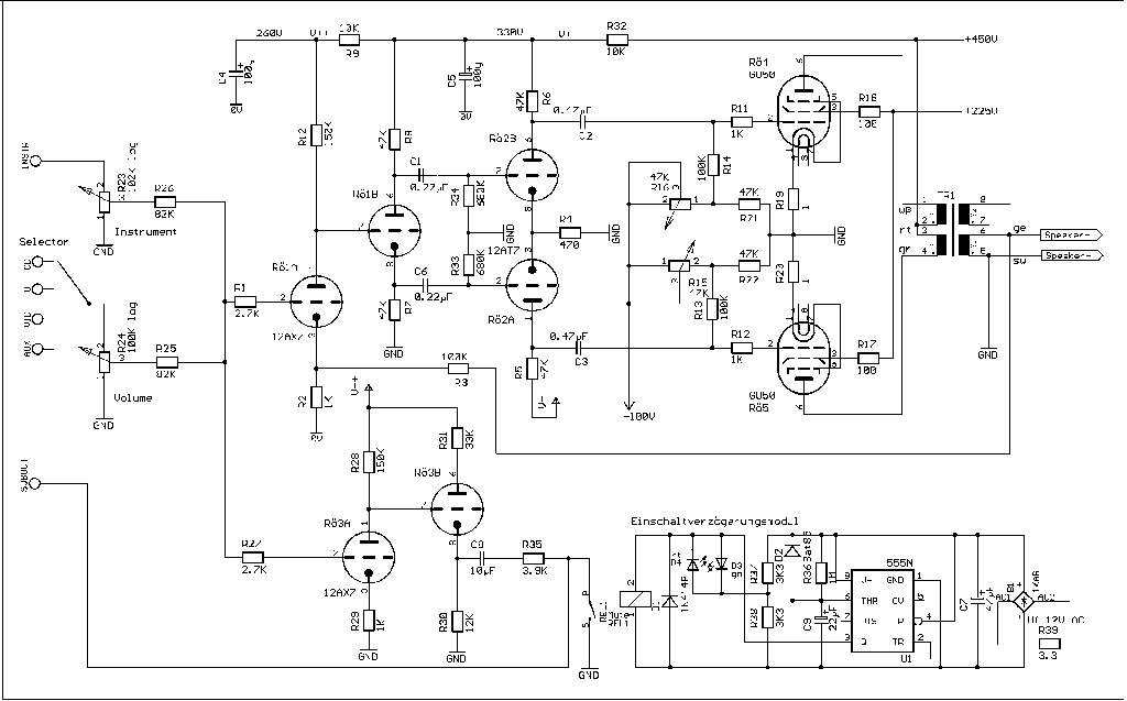
Sziasztok! Az a rajz amit elküldtem neked, de megpróbálom ide is felrakni. Valójában az élesztésnél a nyugalmi belövésére gondoltam, hogyan kellene beállítani.
Azt még elfelejtettem kérdezni lacibácsi, hogy a tekercselés iránya a kimenőben ellentétes?
Meglepő de tudja a kimenő a 8W-ot. 30Hz-ig le is megy. Milyen kimenő teljesítményen legyen mérve négyszögjellel?
Most már tudjuk hogy jó kimenőnek.
Ez nagyon egyszerű a katód ellenállásokon mérsz 1 ohm és a trimerekkel állítasz ,a kimenő terv az ehhez tökéletes amit a foto albumomban találsz.
A tekercselés iránya az egy irányú csak a kivezetések azok kezdő és végződő véggel össze kötöttek , de az ábra ezt is tartalmazza . |
Bejelentkezés
Hirdetés |




