Fórum témák
» Több friss téma |
Fórum » Csöves erősítő készítése
Ne feledd betartani a fórum viselkedési szabályait, és a topik megmaradásának feltételeit. [link]
A téma átmenetileg fagyasztva lett, hozzászólni nem tudsz!
A szűrés mértéke esetleg az EZ80-nak lehet problémás. 1. kondinak ne rakj nagyot, mert nagy lesz a töltőárama. Még a félvezető sem bír el akármekkorát, a napokban sikerült két készlet félvezető diódát is legyilkolni. Szerencsére az áruk okán nem igazán kellett aggódnom, csináltam, vagy 40 Ft kárt.
Én csak azért egy dolog miatt szedem szét a PCL-emet: jó meg minden, csak egy a baj, kinőttem
.A GU-50 Tesla orsósmagnó hálótrafó kimenőként bekötve kiválló hozzá (230/17V). A hangja gyönyörű és erőteljes 160V anódfesz mellett. A GU jelenlegi ára mellett érdemes kipróbálni. A meghajtócső ECC85 lesz. Kipróbáltam előtte az EBL-t de a GU utánna legyőzte. Az előlap már kész van.
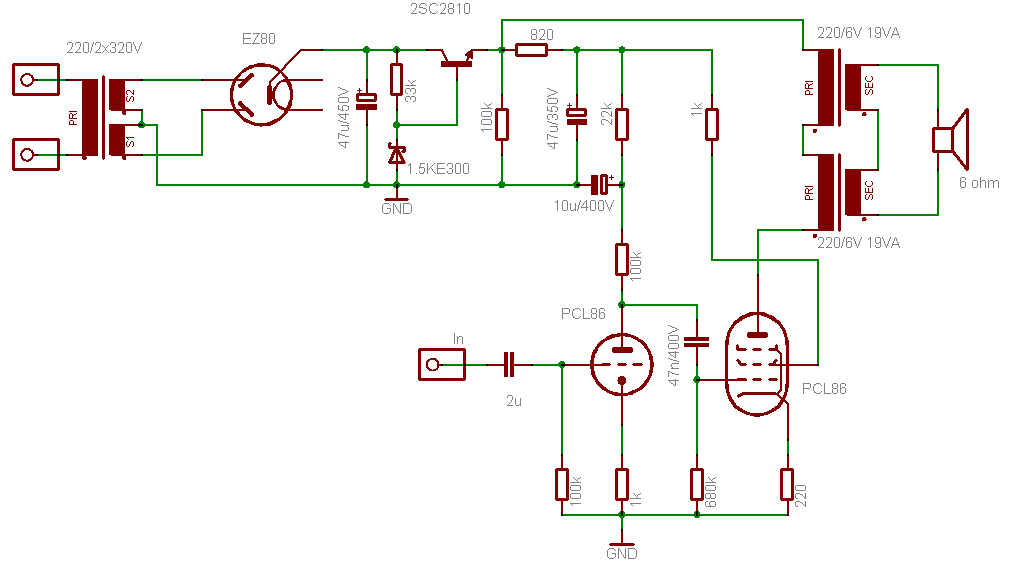
Én ezt építettem meg a hétvégén, egyelőre 1 csatornával. A tápegysége kissé bizarr, de nem volt mit kezdeni a bazinagy egyenfeszültséggel, a pentóda munkapontját 275V-ra és közel 30mA-re raktam. A másik csatornának a tápegysége az EZ80 utáni szűrőköndiról még egyszer ugyanez a tranyós cucc lenne, így az egymásra hatást minimalizálnám.
A múltkor netes aukción vettem két kimenőt, amit úgy árultak, hogy PCL86SE-hez valók. Működnek ugyan, de valahogy nincs bennük erő, nem voltam elájulva tőlük. Aztán elkezdtem számolgatni és próbálgatni, a 6 ohmos hangfalamhoz és ehhez a munkaponthoz a 230/6V hálózati trafó áttétele tűnt illeszkedőnek. Kipróbáltam 230/6V, 35VA-es "paneles kockával", és egy, nemrég a Lomexben 200Ft-ért beszerzett, 220/6V, 19VA-esnek mondott trafóval. Meglepetésemre a 200Ft-os trafóval volt (szerintem) a legjobb hangja. Aztán kíváncsiságból (gondolván, hogy kevés a primer induktivitás a mélyátvitelhez) kettőt sorbakötöttem. Sokkal jobb lett, kis teljesítményéhez képest hihetetlenül nagyot szól, úgyhogy egyelőre így maradt. Nem tudom, egy 19VA-re tervezett hálózati trafót mennyire ront el a ~28mA előmágnesezés, ha jól számoltam, a 19VA-hez olyan 120mA áramcsúcsok tartoznak, ebben az erősítőben 0-60mA között változik ideális esetben, maximális kivezérlésnél az anódáram. Fülre egyáltalán nem volt rossz, bár szkóppal nem néztem még (vagy inkább ne is nézzem? ).Valami végleges formába szeretném majd önteni, arra gondoltam, hogy csinálok neki nyomtatott panelt. A panelre viszont szeretnék rárakni még pár alkatrészt, pl. gerjedésgátló tagokat, esetleg kimenetről visszacsatolást, kikapcsolhatóan. Ha megfelelő kimenőt gyárt hozzá az ember, akkor lehetne pentóda-ultralineár-trióda átkapcsolót is belerakni. Mit javasoltok, mi kerüljön még rá a panelra?
Hol kapok GU50-et ilyen olcsón, mert akkor kellene is minimum 2db.
És fel is vetődött a kérdés, hogy a GU50 SE, vagy PP üzemben dolgozzon?
Az Elektroncső Börzén (május 24., Puskás kollégium), de nem 600 hanem 3-400-ért. Kérdezd köbzolit őt már sikerűlt elrángatnom magammal oda.
Ó a fenébe... Pont verseny lesz, nem tudok menni...
Pedig jó lett volna.
Én már nem csinálok ilyen őrültségeket leszámítva a félmaratont mert gyermekem van
, de a kollégám mintha a május 24-et mondta volna a szentendrei (Szigetmonostor ) féltávra? Te nyomod?
sziasztok!
lenne 1-2 kérdésem. sikerült szereznem egy vasmagot. a kérdés az volna, hogy hogy lehet meghatározni a méretét, és hogy tekercsnek való helyet,csévetestet hogyan miből lehetne megcsinálni, és mily módon?
Mérd le a méreteit,és keresd ki a listából.
Csévetestet jobb híján bakelit lapból tudsz készíteni. üdv Idézet: „Én csak azért egy dolog miatt szedem szét a PCL-emet: jó meg minden, csak egy a baj, kinőttem” Látod, Müszi, erről beszéltem a télen. Már Neked is kevés, ahogy én is kevésnek találtam. Tudtam ám, hogy így jársz. Már akkor is szemeztél a PP kapcsolásokkal.
Hajjaj! Nekem mér rég kevés
De "rohadt" vizsgák miatt nem halad az El84 SE. AMúgy az is kevés lezs sztem egy idő után.Egyébként kaptam két 6p3sz-t ( Köszi Balázs, ha olvasod ), meg van még kettő vadi új, és van két M102 vasam, és egy Sm102a hálózatinak, ha ez nem kiált 2x40 Wattos PP-ért, akkor nem tudom mi van Csak kéne még jozzá oktál kettőstrioda, hogy jól mutasson Ja egyneirányítonak is van két db 5c4sz vadi új, az is oktál ![]() Meg kellene két szép kerek déprez műszer, mint ami Mr.Brown-nak van, kivezérlésjelzőnek ![]() De először az EL84 SE legyen kész, meg a kombóm sem fejeztem be teljesen ( bár már szól, ma is megküldtem nagyon bitang ), Meg két GU 50 is van , ahhoz "barkácsolok" foglalatot, mert én nem adok ki pénzt érte az biztos!!! ![]() Ja , az miért van, hogy csutka hangerőn alig melegszik a hálózati , de kisebb hangerőn nagyon (nem állja a kezem, 50 fok körül lehet ) ?
na, lemértem az adatokat, sajna nem találtam ennek megfelelőt. felteszek egy kezdetleges képet róla, ha valaki ráismer kérem jelezze
Na jó..., akkor kiadom magam, a MrBrown név a Kutyaszorítóban című Q. Tarantino filmből jött és természetesen nem a nemlétező felsőbbrendűséget hivatott jelezni. Egyébként ma este kérdeztem meg telefonon a Puskás kolesz portásbácsiját aki mielőtt köszönés nélkül rámvágta volna a telefont (mint az már kb 20-szor előfordult) azért még belehányta a telefonba, hogy "május 24 szombat".
Szia kócos, gyere el a börzére és lesz két szép kerek déprez műszer, meg lesz olcsó GU50 foglalatod is. A hálótrafó problémádra az én szintemen meg az a megoldás hogy csutkán kell hallgatni
(BOCS MINDENKITŐL!)
Csutkán hallgatom, mert úgy torzít szépen
(ez gitár cucc) Elmennék én puskás börzére, de nincs most időm, meg az vonattal, BKV-val számolva minimum 5000 Ft, akkor "illene" legalább 10000-ért vásárolnom, hogy megérje, de "ennyi pénze se apámnak, se anyámnak, de még magának a királynak sincsen"Arról nem beszélve, hogy amit ott 10-ért összevásárolok, lehet, hogy vonaton el sem tudom hozni
Ez a gitár cuccos hogy van? Mekkora a vonalszint gitéros berkekben meg milyen tartományt illik átvinni egy ilyen erölködőnek?
olyan 50-100mV a pick up jele,és 82 hertztől kell néhány kHz-ig. normál hangolásban. Bariton gitárok "lejjebb" mennek
Nem írtál el egy nullát véletlenül, én régről 5-10 vagy 5-30 mV-ra emlékszem. Azt hiszem 20 mV-os érzékenységű szokott lenni a gitár bemenet, de 2 mV-os mikrofon bemenetet is szokták butítani 10-20 mV-ra gitárhoz. Vagy a mai pick-up-ok már ilyen lendületesek ?
hát egy humbucker jó magasra felvéve produkál sztem 100 mV-ot. Meg már erősebben is pengetnek a rockerek, mint régen
![]() Az aktív gityókról nem is beszélve
Igazad van, most nézegettem a google-val. Passzív humbuckernél is írnak 450 mv-ot, ami persze már torz, maga a pick-up -ból is tud ilyenkor torz jel kijönni. 100 mV-ot valószínűleg lazán kilöki.
Hát igen,a régi magyar szakirodalom ezeket a jelszinteket a régi Jolana, Szegedi, és házi készítésű, meg mittudom én milyen "mesterek" által készített PU-kra érti. ezek néhány kiloohm DC ellenállással rendelkezdtek (kevés menet, "vastag" drót ), a mostaniak 10-20 kohmosak is lehetnek, nem beszélve a Humbuckerek soros kapcsolhatóságáról...
Felizgattam ma egy kicsit a 6C41C SE kezdeményemet 25 W disszipációval (135 mA nyugalmi áramot állítottam be 185 V-al (csak ennyi feszem van)). 1,2 K/8 Ohm kimenővel 6,1 W-ot nyom. A 6E5P 17 mA-en van 120 Ohm katódellenállással, anódellenállás 4,4 K (75 V esik rajt nyugalomban).
A táp miatt kénytelen leszek így belőni, ha 6 W-ot akarok (persze még ettől kisebb Ra-val is meg lehet próbálni némi ördögűzést, 150 Ohm az Ri-je a 6C41C-nek)
2 éve a hódmezővásárhelyi Amatőr audiophil találkozón, amit most május 24-én rendeznek meg ismét, a srác a földszinten 500Ft-ért árulta, és volt neki három nagy dobozzal, az k.b. 100db. Gyári dobozolással, még foglalata is volt, mégegyszerannyiért.
Gyertek el!! én, ha kész lesz az SE-m, ami nem lehetetlen, megyek kiállítani! Síma beugró 500/öccá/ , árus:2000 /kéteze/, kiállító tán 3500 /háromezeöccá/ Viszontlátá/
Szia jó reggelt!
Az az 500...öccá!!
Nagyon szivesen mennék, de melgölnének, ha kihagynám a versenyt, és halottan nem tudok építeni. Olyan nem lehetséges, hogy valakit megkérnék, hogy vegyen a részemre csöveket, az árát előre elutalnám.
|
Bejelentkezés
Hirdetés |


.

).
) féltávra? Te nyomod? 
), meg van még kettő vadi új, és van két M102 vasam, és egy 





