Fórum témák
» Több friss téma |
Fórum » Csöves erősítő készítése
Ne feledd betartani a fórum viselkedési szabályait, és a topik megmaradásának feltételeit. [link]
A téma átmenetileg fagyasztva lett, hozzászólni nem tudsz!
Így van. Csak arra senki nem veszi a fáradtságot, hogy megnézze, és értelmezze néhány elektroncső adatlapját.
sokkal kisebb torzítással, később kezd el klippelni az erősítő
... és mi a fene ez valójában, ha nem a teljesítmény növelése? ![]() Ügyes tervezéssel, lineáris, kevés páratlan harmonikus komponenst termelő triódákat (pl. 2A3) ellenütemben, a szokványos A és AB-osztály közé beállítva a kisjelű torzítás minimális(!) növekedése mellett még nagyobb teljesítmény vehető ki. > 20W 2 darab 2A3-ból, 10W-on még nvcs nélkül is mindössze 1% THD...
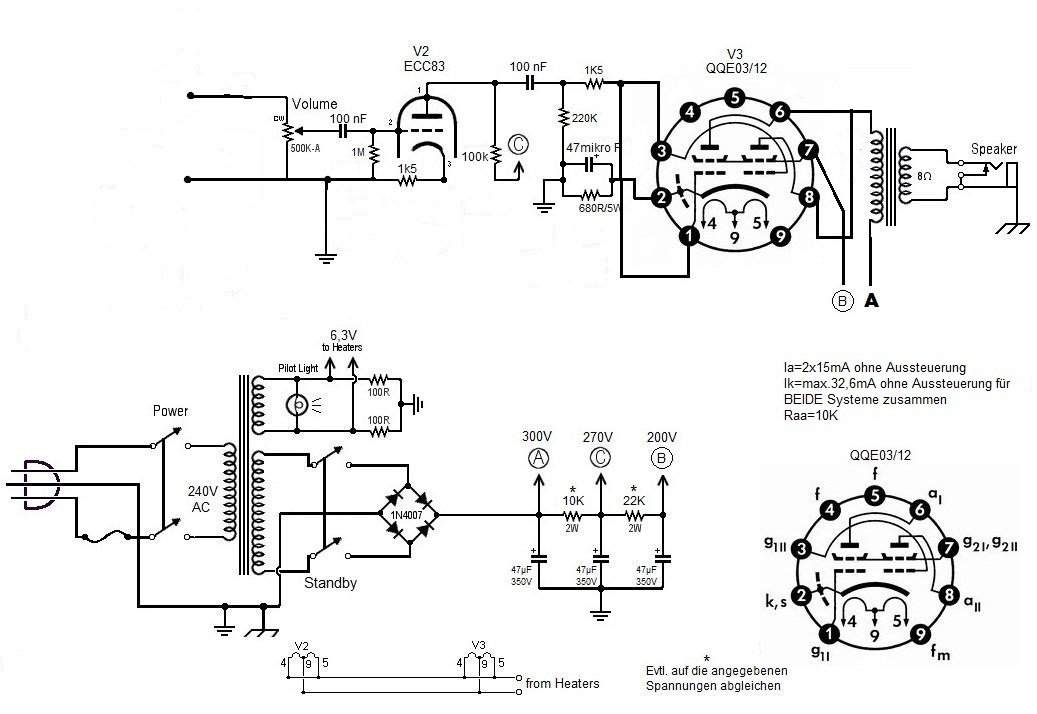
Sziasztok. Nem találkozott valaki véletlenül QQE 03/12 -es csövel ?
Érdekelne hogy lehet e SE erösítöt készíteni vagy érdemes e ezekkel a csövekkel foglalkozni mert kaptam 36 darabot. Szóval mellékesen ha valakit érdekel jelezzen bátran zsír ujak.
Én foglalkoztam ilyen csövekkel, de az 160 MHz -es adó vevők 10 W -os végfoka volt. Az pedig itt ugye nem releváns.
Szerintem biztos lehet belőle SE -t, és PP -t is készíteni, de hogy milyen lesz azt nem tudom. De ha van ilyen sok, pláne új csöved, akkor nyugodtan kipróbálhatod. Az adatlapján is van rá ajánlás, de a neten is lehet hozzá kapcsolást találni. olyan 4 - 5 W -ot biztos ki lehet préselni belőle. A hozzászólás módosítva: Márc 3, 2013
Én mindenképp PP-t csinálnék belőle, ha már 2 trióda van benn. 7-8-ot tudni fog, és nem lehet rossz. Ott a GU50, az is nagyfrekis cső, és nekem PP-ben nagyon tetszik. Nem SE-nek való cső. Hatalmas kimenő, erős táp, de a cső maga elég olcsó ahhoz, hogy többet használhass belőle.
A hozzászólás módosítva: Márc 3, 2013
Tetróda (sicc)
Esetleg gerjedékeny lehet, ezért vigyázni kell a rácslevezető ellenállásokkal. A hozzászólás módosítva: Márc 3, 2013
Hoppá, tényleg tetróda, nem tudom, miért triódára gondoltam.
A tetródák minden bajával együtt. Nem véletlenül találták fel (inkább fejlesztették) a sugártetródát.
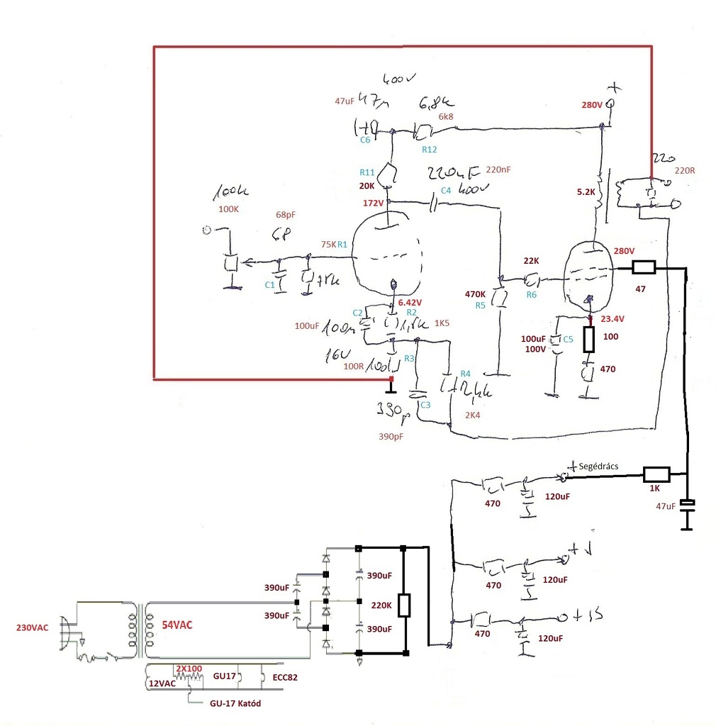
Szia.Én meg SE-t csináltam a GU-17 -el.Az ügyebár a testvérkéje.
Nekem is van pár GU17-es csövem. Kipróbálnám őket.
Ezt nézegettem, de nem tudom, hogy mit látok. A katódrészre gondolok. Nekem nagyon kacifántosnak tűnik, de biztos a kényszeredett sziámi mivolt miatt ilyen. Az anódokon az a ferritgyűrűs csoda a nagyfrekis gerjedés ellen van? A hozzászólás módosítva: Márc 3, 2013
Idézet: „Továbbra is A osztályú SE. Erről szólt az eredeti történet” Igen, és éppen az SE maradt ki a gyorsösszefoglalómból ![]() Bár szerintem felesleges sokadszor ismételni, hogy együteműnél nincs értelme AB-osztálynak, hiszen ott nem hogy növelné, hanem csökkentené a kivehető teljesítményt. Az anóddisszipációra vonatkoztatott hatásfok A2-osztályú triódásnál (rácsáram) vagy A-osztályú többrácsosnál valamivel kevesebb, mint 50%; A-osztályú triódásnál 23%-kal szokás számolni, amitől a gyakorlat a karakterisztikától, a torzítástól és az illesztéstől függően felfelé és lefelé is eltérhet pár százalékkal. Akit érdekel, miért éppen 23%, itt olvashatja a magyarázatát. A hozzászólás módosítva: Márc 3, 2013
Azért stabilizálják a katódáramot,hogy 30mA -nél ne legyen nagyobb,mivel a 300V igen magas,és hamar elhalálozik.Ennél a beállításnál,gondolok a katódkondenzátorra is el kezd iszonyatosan torzítani.Gondolom ezért is van benne az a két tekercs.Nálam nincsenek ilyen kacifántos dolgok,mégsem gerjed.
Helo. Na megpróbáltam egy alap kapcsolással amit attalakítottam SE kivitelbe szóval a lenyege hogy a csö 2 fele párhuzamosan van bekötve (paralellbe) és láss csodát működött meglepöen szépen szólt. Már csak elöfokot kell neki építenem mert most arra nem maradt idöm de anélkül is működött . Ha valakit érdekel felteszem a kapcsolást.
Én kíváncsi vagyok,tedd fel nyugodtan.
Megcsináltam énis elöbb a csövet paralellbe kötöttem és szépen működik. Már csak elöfok kell neki meg pontosan beallítani az anód áramot. Nemtudod véletlenül 300 voltnál mennyi kéne neki? A segédrács feszültségét miszerint kell beállítani? Ellenálláson keresztül megy a tápra addig eljutottam
A hozzászólás módosítva: Márc 3, 2013
Amint megrajzoltam felteszem elküldöm.
Szia, írtam neked a délután 1 privit...
Az adatlap szerin 200V segédrácsfeszültség mellett maximum 30mA,de ehhez ismerni kéne a kapcsolást.Én merőben eltértem ezektől az adatoktól.
Ö lenne az a hibákért elnézést ez az 1.0 verzió.
Érdekes.Mondjuk én egyetlen egy GU-17 csővel csináltam sztereó SE -t.Az ECC83 nem sok egy kicsit?Ha lett volna ECC81 -em,akkor azt használtam volna.Jobb híján maradt az ECC82.
Hát igen ezzel megoldható az 1 csöböl sztereo nem rossz ötlet . Én ugy tervezem hogy 2 csövet fogok használni monoblokkhoz szóval 4db tetróda lessz párhuzamosan és ECC85 -ös csönek az eggyik triódája fogja meghajtani mint elöfok. Aztán meglátom hogy mit sikerül kihozni belöle. Egyenlöre csak kisérletezek. Esetleg ha megvan az a SE GU17-es kapcsid feltehetnéd . Köszi
Sztereónál azért arra vigyázz, hogy a katód közös. Nem használhatsz katód komplexumot, a rácsokat külső feszültséggel kell előfeszítened.
Egyenlöre mono erösítövel kisérletezem de nem értem amit írtál boci nem köthetem parhuzamosan a tetródákat?
De, párhuzamosan kötheted, Sőt PP -t is építhetsz. De két független erősítőt is lehet, de azt már csak körültekintően, mert a katód közös.
Miért ne tenném fel,nem vagyok irigy.Az ECC85 nem igazán vált be a kísérletezések során. Pucuka az áthallás miatt írta a külön előfeszültséget szerintem. Én azért használtam két külön hangerőszabályzót,hogy ezt kontrollálni tudjam.Meglepő,hogy nem keletkezett áthallás a két oldal között.Ezek felső határértékek,nem mennék ezen értékek fölé az anóddisszipáció miatt sem.Ez a csőn is látszott,mikor magasabb volt,mert kékesen kezdett fényleni.Ezeket az adatokat akkor mértem,mikor nálunk is elérte a 230V -ot a hálózati feszültség.
A hozzászólás módosítva: Márc 3, 2013
Az nagyon érdekelne hogy mitöl kezd kékesen világítni? Magas anódfesztöl? Jót tesz ez a csönek?
Az azt jelzi, hogy van benne némi gáz is. Ettől még működik, és ha még van benne szabad getter, idővel akár el is múlhat.
Ez így igaz,önmagában ez nem is érdekes,de nálam más volt a helyzet.Itt vélhetően a magasabb segédrácsfeszültséget nem szerette,és az anóddisszipáció megadott legnagyobb értékén is túl haladt.
Ha disszipáció a probléma, akkor ott izzás van. Az meg piros. A kék, az gázkisülés, és a nyomástól, mennyiségtől függően akár alacsony feszültségeknél is létrejöhet. Lásd stabilizátor csövek, nixi csövek, stb. Dehát egy vákum csőben nagyon kevés van, lehet.
A hozzászólás módosítva: Márc 3, 2013
|
Bejelentkezés
Hirdetés |






