Fórum témák
» Több friss téma |
Fórum » Csöves erősítő készítése
Ne feledd betartani a fórum viselkedési szabályait, és a topik megmaradásának feltételeit. [link]
A téma átmenetileg fagyasztva lett, hozzászólni nem tudsz!
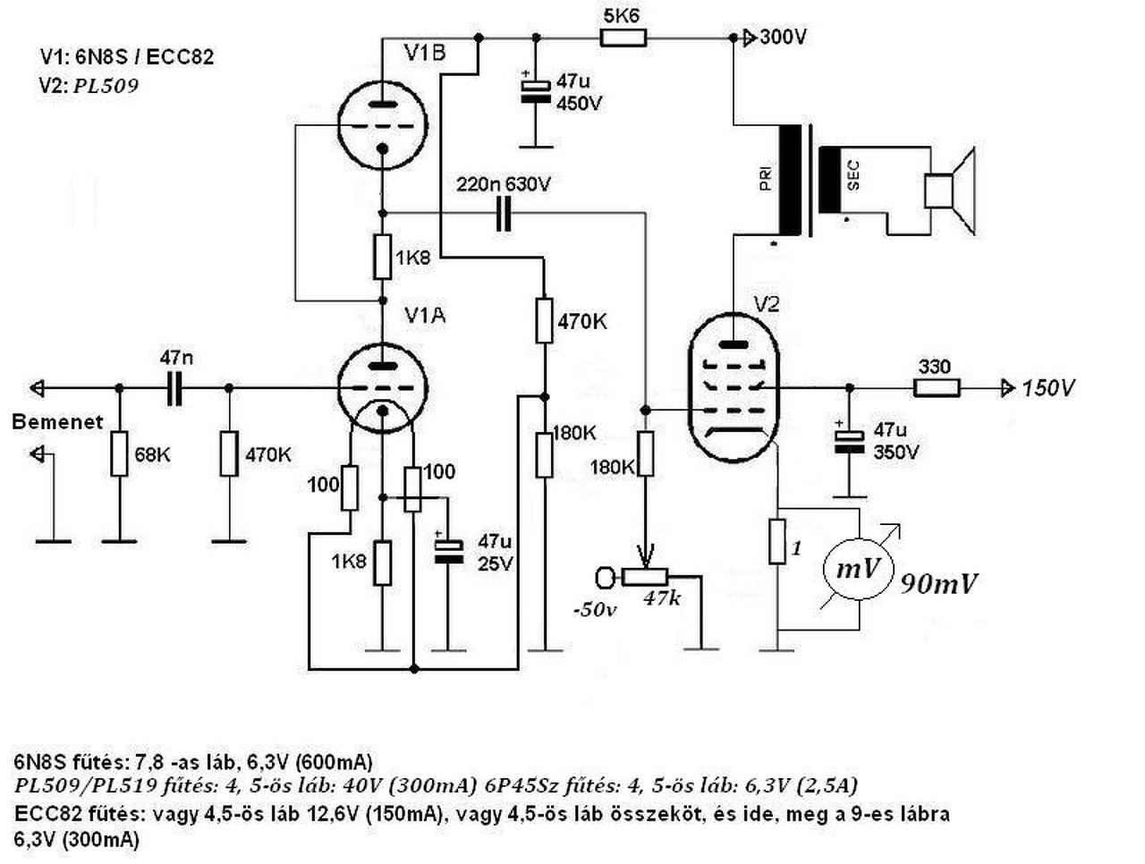
A hsz-nél ez már lemaradt, magyarázat a képhez.
Hogyan is csatolódik egymáshoz a két oldal a hangfrekvenciás áramok útján a szűrőkondenzátoron. A képen egy oldal van, nyilván, ha két erősítő megy a közös szűrésen, azok az áramok hatnak egymásra. Aztán ki "hallja", ki nem, az más kérdés.
Konkrétan 6c33c pp lenne ezzel a táppal.ezzel
A 9V 2,5A már a fűtőn lenne. A hozzászólás módosítva: Márc 30, 2015
Ennek már magam is előkészültem...
Ide elégnek gondolok két önálló stabilizátort... A két önálló szekunder, egyenirányító és szűrés mellett. Én úgy csinálom majd.
Maradok én is az egy egy toroidnál, szerinted elégséges szekunder teljesítménynek ami a rajzon van? (310V 100mA; 195V 500mA; 100V 50mA)
Kicsit megalomán vagyok...
Csatornánként igen.
Köszi az infót!
Helló! Ez valami csöves cucc trafója lehet?
Én régi rádió kimenőjére tippelnék, ha van benne légrés.
Igen, szerintem is az lehet.
Köszi a választ!
Az átalakítást elvégeztem.
A kimenő elhelyezését kipróbáltam fejhalgatóval, a táptrafó nem szór bele, teljesen süket. (eddig a fejhallgató kimenet kábele szedett össze valami zajt) Központi GND és tápsáv lett kialakítva. Kapott egy szép RC szűrést (induktivitás nem volt iithon) Az egész légszerelt lett közvetlenül a csőfoglalatra, minden a lehető legrövidebb lábbal szerelve. Kimenő 680 Ohm-mal védve és fázishelyesen bekötve. De így is felgerjed valamitől (sípol mint állat) Gondoltam rámérek a tápra (ezt eddig sajnos nem tettem meg) Ha hiszitek-ha nem a táptrafó 277V AC-t ad le áganként EZ80-as egyenirányítás és szűrés után 370V DC jön ki terhetlten, ami azért furcsa, mert a trafó működött egy Velence rádióban, aminek kapcsolási rajza szerint 245V jön le az egyenirányító cső után (ezért nem mértem eddig). Mivel nincs itthon másik trafóm ezért a projekt felkerült a szekrény tetejére. A táptrafó már 240V-os állásra van bekötve, így a legnagyobb a trafó ellenállása 51 Ohm. Köszönöm mindenkinek a segítséget, lehet 1-2 hónap múlva ismét előveszem. Sjnálom, jó lett volna egy kis csöves hangzás a műhelybe, így kénytelen leszek a másik 2db erősítőm javításának nekiállni.
Nem tartom kizártnak, hogy az eredeti felállásban az egyenirányító után eredetileg egy kicsi zajszűrő kondi volt, majd egy fojtó következett és aztán szűrőelkó, akkor a táp jóval kisebb volt.
Velence rádió gyári kapcsolása
Károsodhatott szerinted a cső és a kimenő? Ha igen kidobom a kukába az egészet és megtartom a 2db EZ80-at A hozzászólás módosítva: Ápr 3, 2015
Ha így kötötted be, nem volna szabad 370V= körüli feszed lennie.
Nem tudom mit lehet elrontani rajta.
Primer-ből a a legnagyobb ellenállású felel meg a 240V-nak (tudtommal), szekunder közepe a GND és a másik 2 kivezetés 1-1 Anódra (EZ80), így az Anódokra 277V AC jut és a kimenete 370V DC-t ad. Én sem tudom mi lehet vele a gond (lehet én néztem el valamit, de szerintem jól van bekötve) A hozzászólás módosítva: Ápr 3, 2015
Nem tudom a gerjedés nem okozhat e ilyen növekményt és viszont.
Próbáld meg az egyenirányított, szűrt tápot névlegesen ellenállással leterheli, akkor ez kiderül. Tehát csak egy műterheléssel, a többit leválasztva. Az eredeti AZ21-en elképzelhető, hogy jóval nagyobbat esik a feszültség, nem tudom...
Már a Velence rádióban is az EZ80-as cső volt...
Elvileg 250V-on 40mA-t kellne ennie, tehát 6,25kOhm-os ellenállással kellene terhelnem a tápot-erre gondoltál? A hozzászólás módosítva: Ápr 3, 2015
A nyugalmi áramot kellene figyelembe venni, amit az egész készülék erre a tápra terhelt.
Mivel gerjed nem tudom mennyi lehet, annyira meg nem ismerem a csöves technikát, hogy kiszámoljam.
Most vettem észre, hogy a 9-es láb áthúz a fűtéshez... (sötétben látható kisülés)-most valamiért már csak 270V van a tápon-nem értem én ezt ![]() Valami hatalmas KH lehet a rendszerben, mert megszűnt a gerjedés ,ismét csak brumm van és a táp beállt 245V-ra. A hozzászólás módosítva: Ápr 3, 2015
Sípolás kontakt hibára is utalhat, vélhetően a szikrázós felénél a hiba. Azért volt ekkora feszültség, mert nem terhelte be a végfokcső a trafót. Ezt kéne vizsgàlni, lehet egy rossz forrasztàs is.
Üdv. Olyan kérdésem volna hogy az alábbi kapcsolásban az ECC82-őt ki lehet váltni ECC83-al? A válaszokat előre is köszönöm.
Csőfoklalat volt a bibis
![]() A másik oldalt, meg sikerült full tükörben csinálni (felcserélt lábak)-hibákat javítottam, még mindig brummos, de ez benne marad. Fejhallgatónál áthallásom volt, de kiderült, hogy azért mert mikrofonos és máshova esnek az érintkező pontjai... Idézet: „még mindig brummos, de ez benne marad.” Ez így jó?
A készülék összerakása után hangszórótól 2-3cm-re nem hallható semmi belőle.
Ez nekem tökéletesen megfelel, az is lehet, hogy az már a hangkártyám zaja ![]() Lehet csak elfogult vagyok, de mintha nagyobb, szebb mélyei lennének mint a legutóbb épített 2x10W-os Hiragámnak, pedig abban van ám tartalék ...(de lehet csak a szoba geometriája miatt) ![]() Köszönet mindenkinek a segítségért , most jöhet a megérdemelt zenehallgatás
Szerintetek ez a rézhuzal mi célt szolgál a csövön?-talán árnyékolás?
Ha ez teljesen letekert hangerőnél van, akkor nem hinném, persze, ha van rajta hangerő poti.
Ha Neked jó, nekem főleg.
Rájöttem, hogy felesleges nekem a hangerőpoti, ezért kikötöttem, de fizikálisan ott van még.
(megállított zenénél, ahol a hangkártya némít ugyanaz a hatás---bemenet rövidrezárva) Mivel főleg laptopról megy majd a zene ezért ott könyebb állítani a hangerőt...
Majdnem ugyanaz. A laptop hangkártyák nem a legjobbak, és még a kábel is ott van. Biztosan, csak az erősítő rövidre zárt bemenete után lehet megmondani.
Ez igaz, de mivel laptopról lesz használva a komplett rendszer hibáját írtam le azzal, hogy 3cm-ről már zajmentes.
Mindjárt kipróbálom, de szerintem akkor se változik, mivel a zenét több mint 70cm távolságból fogom halgatni, így nem hallanám a különbséget.
Ködösítést.
Hülyétést. Fokozzam? A látható ellenállások kb. 60 éve hulladékok. De csak az huzal csak az egyik csövön réz ..
értem
|
Bejelentkezés
Hirdetés |








, most jöhet a megérdemelt zenehallgatás
Hülyétést. Fokozzam? A látható ellenállások kb. 60 éve hulladékok. De csak az huzal csak az egyik csövön réz .. 




