Fórum témák
» Több friss téma |
Fórum » Csöves erősítő készítése
Ne feledd betartani a fórum viselkedési szabályait, és a topik megmaradásának feltételeit. [link]
A téma átmenetileg fagyasztva lett, hozzászólni nem tudsz!
Sziasztok!
Új vagyok itt, de mindjárt hozzá is szólnék a gerleimarci-féle GU50-es kapcsoláshoz. Csak a V1-V2 részét nézve a dolognak, szerintem ez a rajz nem jó, sajnos teszi a dolgát, pont ahogy a beszúrt szkópos képeken is látszik (asszimetrikus kimeneti jel). Amit én módosítanék: - V1(2) anódja és V2(2) rácsa közé egy 100nF-os kondenzátor - R4-et lefelezném, legyen mondjuk 47k A többi maradhat, aztán lehet finomítani. Tulajdonképpen a V1 és körítését sokkal egyszerűbben is meg lehetne oldani, ha magamnak csinálnám, egy darab triódával oldanám meg a dolgot.
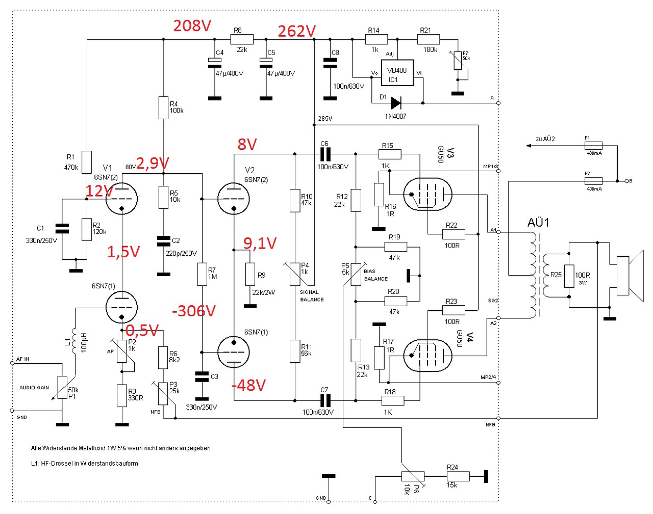
Új csövekre cserélted? Tegyél bele működő csöveket és mérj DC-t, rajzodra írd rá a mért értékeket. Stab. kimenetét is megnövelhetnéd a rajzon szereplő szintre. DC csatolt fokozatnál jobban be kell tartani a szükséges feszültségeket.
Most úgy van, hogy a fetes stab-ban van egy 100v-os és egy 150V-os zéner, így 256V-pt mérek a kimenetén. Van még egy 160V-os zénerem, kicserélhetem, de akkor sem lesz 285V.
A hozzászólás módosítva: Aug 11, 2015
Az eddigiek is újak voltak.
Akkor valami hibát követtél el, eddig működött.
Feszültségeket írogasd be.
Szia!
Módosításod AC csatolásúvá alakítaná, ezzel nem is lenne baj, V2 munkapontja viszont nem lenne megfelelő így, ott is változtatni kellene.
Bizony a DC csatolt fokozatok igencsak érdekes dolgot tudnak csinálni. Körültekinő beállítás nélkül csak egy tortózítóként üzemel...
A CIROKL fórumtárs féle általam utánépített sztereó GU50PP-ben ugyan 6N6P a meghajtó E88CC az előfok, de műszeres beállítás után ha a dc feszültségekkel minden ok akkor az oszcilloszkópon is a helyes jelalak lesz mérhető. Igen csak meghajtja a GU50 eket...
Ezzel tisztában vagyok, az a végfok terveim alapján készült.
Most olyannal szembesültem, hogy mielőtt kattan az anódfesz késleltető, azelőtt megjelenik az egyik kimeneten a 200Hz-es mérőjel, de alatta ott az 50Hz. Miután kattan, utána csak 50Hz van.
Így nem fogunk haladni, ha nem csinálod amit kértem.
Állj le a fotózással, mérj, valami hibát követtél el, azt kéne kideríteni!
Anódokat már mértem Bővebben: Link
Mit mérjek? Egy alkatrész számát mond, és már írom is a mért értéket. A hozzászólás módosítva: Aug 11, 2015
DC szinteket! Mivel valamit elrontottál..
Minek a DC szintjét? Most konkrétan arra kérsz, hogy minden alkatrész minden lábán mérjek?
A hozzászólás módosítva: Aug 11, 2015
Nem! Anód, katód, rács.
Köszi, erre gondoltam. Pár perc múlva küldom az adatokat. A kapcsolási rajzba jó lesz, ha beleírom?
Az is előfordulhat, bár ha Marci kivette a végcsöveket vagy lekötötte a rácsukról a csatolókondikat... nyílthurokban gerjedne? Nézzük az elvi rajzot.
1) Miért van szükség a bemeneten kaszkódfokozatra? Négyszámjegyű nyílthurkú összerősítésre? 2) Ha már kaszkód, miért "lebeg" az első/alsó csőfél anódja? Az önbeálló csöves kaszkód bizony, hajlamosabb a gerjedésre... 3) A két triódán eső (anód-katód) feszültség összege csak 80V?! És csodálkoztok, hogy klippel? Sürgősen át kellene tervezni, mert ez így még RIAA-korrektor elején is vicces lenne...
Le a kalappal előtted.
Mai napig referencia nálam.. GU50 is van még. Így egy nagyobb teljesítményű erősítő tervei előtt állok..
Megmértem. Néhol nem hittem a szememnek, hogy mit mutat.
Marci, Te biztos vagy benn, hogy egyáltalán a mérési módszered helyes-e? Az a -306V-ot semmiképp nem akarom elhinni. (Nincs is akkora negatív tápfeszültséged!) Nincs a közeledben valaki, aki ért a technikához? Így nem lesz egyszerű ezt beállítani!
Ekkorát hibázni, nem volt, milivolt.
Ez esetben mérd meg még egyszer a V2(1) anódját. Én már csak a nyákra tudok gyanakodni. Beültetés előtt kimértél minden vezetősávot, hogy nem szakadt-e, illetve nem-e zárlatos a teliföldre? Ha addig rendben is volt, akár a forrasztásnál is tudsz zárlatot okozni.
Itt a legfelső két feszültség értéken kívül egyik sincs rendben. Már az is furcsa, mert az előbb 256V-ot írtál a stab kimenetére, most meg 262V van a rajzra írva. Vagy azóta bedobtad a 160V-os zénert? A hozzászólás módosítva: Aug 11, 2015
Egy fetes stabilizátor van neki a VB408 IC helyett, ami a magasabb anódfeszről van megtáplálva. Először 250V-nyi zener volt benn neki, és csak 256V-ja jelent meg a stabilizátor kimenetén, amiben vélhetőleg kicserélte az egyik zenert (történetesen egy 150V-os 160-ra), így lett 162V-ja.
most is a 150V-os van bent, csak rosszul emlékeztem a kemenő feszre.
Ha kell, kicserélem A hozzászólás módosítva: Aug 11, 2015
Érdekes dolgok ezek.
-Mérd ki a fóliát, nem szakadt-e valahol, mert látom át kellett pár helyen ónozni, lehet valahol alámart a vegyszer... -A panel felfogatásánál szüntesd meg a teliföldet (vág körbe szikével, kapard fel...), mert az egy rendes földhurkiot alkot! Itt még nagyjából jó feszültségértékek voltak, ezután mi változott? (eléggé gyanús aza fóliaszakadás!) Mindenképp végigmérném a panel és az összes ellenállás értékét, nincs-e véletlen valami hibás közte.
Szerintem valahol elrepedt a fólia a csövek cserélésekor, foglalatok kivezetéseinél nézd át a nyákot. Csak a stab. fesz. van rendben a többi rossz mind.
Nem azért ónoztam át, mert szakadt lett volna, hanem megszokásból. Nem lesz földhurok, fába megy. Azóta átáltam a másik oldal vizsgálatára. Már egyszer végigmértem az összeset.
A hozzászólás módosítva: Aug 11, 2015
A fólia rendben van, csak a nyák hajladozott egy kicsit a cserekor..
Nem lehet rendben! Csöveket vedd ki és a foglalatok kivezetéseit mérd át szakadásvizsgálóval, az odacsatlakozó fóliaszakaszokat ellenőrizd. Foglalat kivezetéseinek tövénél nem igazán latható, de több repedésnek is lennie kell. Mérj egyet az R4 két végén, ott 208V és 70-80 vagy 208V lesz.
A hozzászólás módosítva: Aug 11, 2015
igen, a ketté között va a stab, nincs összekötve.
|
Bejelentkezés
Hirdetés |



A CIROKL fórumtárs féle általam utánépített sztereó GU50PP-ben ugyan 6N6P a meghajtó E88CC az előfok, de műszeres beállítás után ha a dc feszültségekkel minden ok akkor az oszcilloszkópon is a helyes jelalak lesz mérhető. Igen csak meghajtja a GU50 eket... 



