Fórum témák
» Több friss téma |
Fórum » Csöves erősítő készítése
Ne feledd betartani a fórum viselkedési szabályait, és a topik megmaradásának feltételeit. [link]
A téma átmenetileg fagyasztva lett, hozzászólni nem tudsz!
Na, ezek azok a kapcsolások, amiket nem szabad megépíteni.
Működnek? Igen, de messze figyelmen kívül hagyva a csövek normál üzemi körülményeit, munkaponti adatait. Az "optimális munkaponti beállítás" nem ilyen kapcsolásból indul ki. Pár óra működés után valószínűleg tönkremennek a csövek, tehát lehet szidni a csövet, pedig a kapcsolás a rossz, úgy ahogy van. Üdv!
Lassan 10 üzemórája megy a csöves különösebb gondok nélkül ( trafó melegedés, cső túlmelegedés). Azóta a hangja sem változott fülre.
Hallottál "jó hangú" csövest egyáltalán?
Mert ez nem az, az biztos, a rajz alapján kondenzátortemetőnek néztem először, majd csőrongálónak. Így utólag, mindkettő. ![]() Üdv!
Látom nem tudod miről beszélsz, így csak felhívom a figyelmedet arra, hogy a földelt katód kapcsolásban műkődő triódáknak van anódimpedanciája (Ra). Ennek a figyelembevételével kell megválasztani az anód munkaellenállást, és tápfeszültséget.
Többet nem írok erről, mert a tankönyvekben mindent megtalálhatsz ![]() Üdv: TJ.
Igen hallottam. És nem is egy munkát. Sok erősítő ilyen értelemben "csőgyilkos" a PL meg bőven kibírja még ezt a 120V anódon a rajta átfolyó 180mA-t,ahogy eddig is mutatta. Sokan az orosz csöveket sem kímélik,itt nem túlfesszel van hajtva hanem kicsit több árammal. Igen a munkapont talán el van lőve a kapcsolásban (építettem már 1-2 csövest) tudom,de ha lejjebb tolom akkor kezd el viszonylag borzasztóan szólni... PL katód ellenállásán 9V van jelenleg a PCC88 alatt 2,2V. Az átfolyó áram érdekesen alakul,mégis ha csökkentem az áramot ( van áramkorlát) súlyosan gyengül,és azzal együtt romlik a hangja.
Igen...főleg az elektroncsövek helye munkapontbeállitásának a számolása közben előtőrő érzelmi viharaim közepette.
Dimenzionálisan fórumot és témát tévesztettél az itteni hozzászólásaiddal
Sztem hasonlo elven működik, ezen is csövenként 2-2 tranzisztor van gondolom azok erősítenek. De majd hétvégén nézek kapcsolást, egyenlőre az érettségi fontosabb
Szia. Nagyon jó hangú erősítő készíthető vele. Persze jó kimenőtrafóval. 8-9W-ra képes ellen ütemben. Olcsón beszerezhető.
Találtam egy korábbi kapcsolást amit már csak torzítós előfokra kell tervezni.
Megérkezett az erősítő belső jelkábelezésére rendelt tömör OCC ezüst huzal. 0,2 mm2-es (24GA). Ez pucér, szigetelés nélküli.
Az lenne a kérdésem, hogy a felületi oxidáció miatt kellene aggódnom? Mert ettől függően oldanám meg a szigetelést. Első körben vékony cipőfűzőre gondoltam, ebbe húznám bele, olyan klasszikus 50-es évek stílusában. Esetleg megfürdetem előtte forró viaszban. Ebben lazán, kotyogósan elfér a huzal, de biztos, hogy oxidálódik. Aztán van tűzjelző kábelem, tudtommal ez teflon szigetelésű, ennek kihúznám a belét és ebbe menne az ezüst. Harmadik variációként vékony zsugorcső lenne, ezt pirítanám rá. Ha ez rásimul, az alatt biztosan nem oxidálódna.
En ilyenbe huzom a csupasz kabelt, ha kell.
Tudod szinezni is ha akarod.
Hát igen, ez lenne az igazi. De én most nem bírnám ki, hogy addig ne rakjam bele az új kábelezést, amíg ez megérkezik
Totál kiszámíthatatlan az eBay. Általában 4-6 hét az átfutás, bár ezt az ezüstdrótot 1 hete rendeltem meg és már itt van Kínából.
Van nekem megfelelő, most nem keresgélem, de a Lomex-nél van szilikon cső, amit már láttam hifi építőknél, 1 mm-es ezüst volt belehúzva. Ez egy elasztikus, rugalmas cső, alkalmas erre a célra.
Nekem is eszembe jutott a vékony szilikon. Futok egy kört a városban, ha kapok akkor az lesz, ha nem, akkor marad a tűzjelző kábel teflon szigetelése. Én ezt ma átdrótozom
)
Épp az imént használtam egy db ilyen kábelt, érdekes lesz szigetelést 5-10cm-ert leszedni...
Én csak érvéghüvelyeztem, az ment.
Vettem 0.5-ös szilikonszigetelésű kábelt, ennek szándékolom lenyúzni a bőrét. Tettem egy próbát, könnyen lecsusszan. Most állok neki. Földelőkábelnek mi a jobb, a tömör, vagy a sodrott?
Nem hiszem, hogy pont ennek lenne jelentősége.
Szerezz még egy PL504-es csövet és próbáld ki a PP üzemet is. 15-20W kivehető így. PCC88-2xPL500
Növeltem a PL504 katód ellenállását, a PCC-nél bekerült közvetlenül 20ohm és felé egy 200ohm-os potméter (5W),most úgy állítottam be hogy csúcson az áramfelvétel 110mA,nyugalmiban 70mA folyik át a csövön. 130V-al lehetne PP kapcsolást csinálni vajon?
Lehet. Nem létkérdés egy csövet maximálisan kihasználni.
Csak tudnod kell, hogy a teljesítmény, és a feszültség négyzetes viszonyban vannak egymással azonos terhelésnél. A hozzászólás módosítva: Máj 10, 2017
Akkor maradnék a PCC88-PL504 kombónál,de úgy hogy a PCC88 másik felét fázisfordítóként használom fel amivel a két PL504-est hajtom?
Akár jó is lehet. Azalacsony tápfesz miatt, lehet némi számolgatásra szükség lesz.
Miért ragaszkodsz a 130V-hoz? Annyi van?
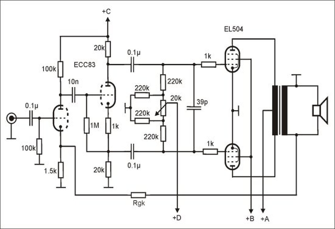
Nézd egy végtelenül egyszerű PP rajz, csak hogy ne mond hogy agyon bonyolított rajzot mutatok. Ezt építettem elsőként. A,B,C pont mehet tápfeszre (B segédrács, ide 200V.-nál nem illenék többet adni, de elbírja a tápfeszt is 300V-ig..) D. pont negatív előfeszültség. -25 - -50V közt valami amit tápfeszültség függvényében "kíván". Ha nem vagy jártas a mérésekben.. fülre is hallani fogod azaz "ahol a legjobban szól, de még semmiképp nem izzik az anód!" A hozzászólás módosítva: Máj 10, 2017
Vannak itt új hálózati trafók ( 2x220V szekunder 50mA / tekercs,tehát 100mA-t tud a trafó ezen ága). A 130V most csak a labortápom miatt de természetesen nem állok el a nagyobb tápfeszültségtől sem. Leginkább egyenlőre csak a kísérletezés hajtott ennél az erősítőnél is.
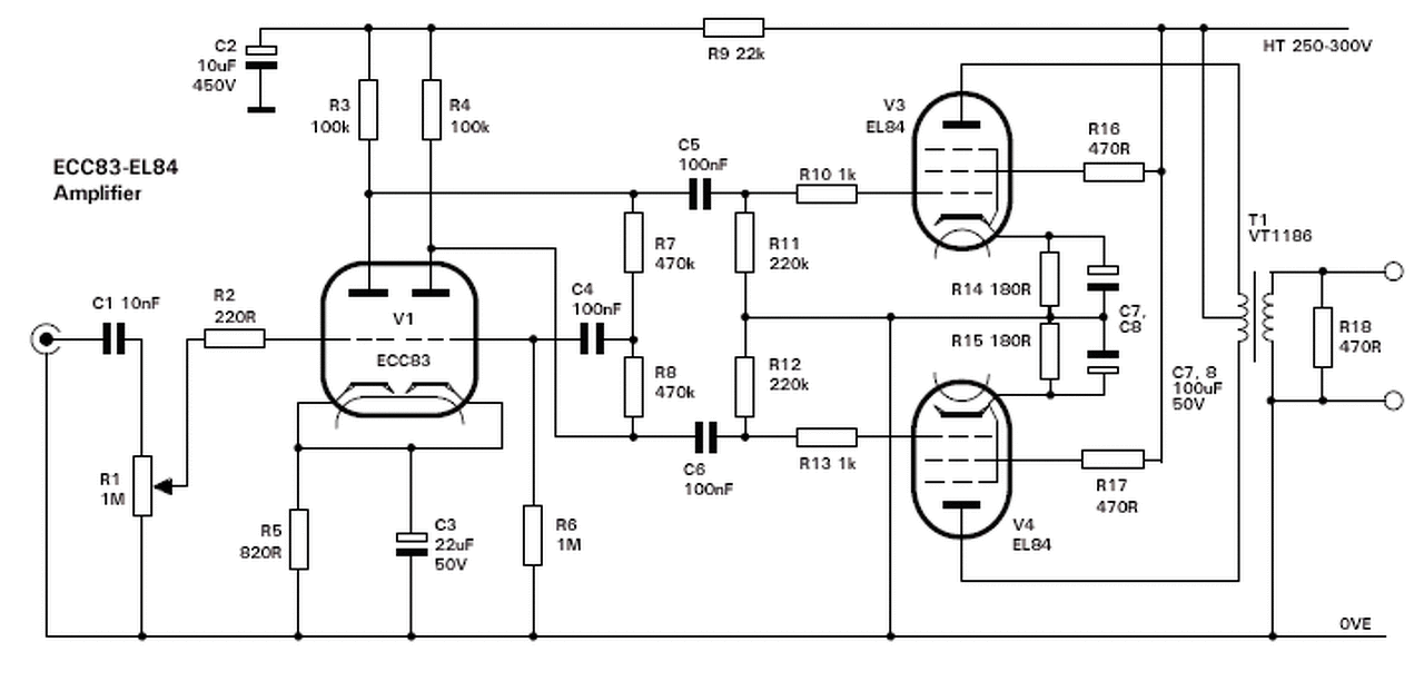
Kérdés továbbá a kimenő.. Én oldalankét kettő darab Junoszty táptrafót használok ilyen PP-hez. De akik építettek már ilyet, próbálkoztak sikerrel egyéb trafókkal is. (A PL-nek kellően alacsony az illesztése PP üzem esetén. 2k körül. Másik előnye hogy viszonylag alacsony feszültség mellett is jól szerepel.) Én tévémaradványokból építettem. Képkimenő trafóval állítom elő a negatív előfeszt. PCL85-össel stabilizálom a segédrácsot, PCF82 pentóda plusz katodin fázisfordító az eleje, és a Junoszty trafópárok muzsikálnak. Eléggé meggyőző. Nagyon jól szól.. Azt hallgatom már régóta. Még egy EM84-est is raktam bele, had táncoljon.
Minimális pénzt költöttem.. foglalatra, postaköltségre, s 120Ft-okat ellenállásra.. A hozzászólás módosítva: Máj 10, 2017
Igen a Junoszty táptrafója.... Egyesek csodákat zengenek róla kimenőként ,még mások a pokolnál is rosszabb helyre átkozzák le még a tervezőjét is.
Tápból van elég szerencsére,van itt egy nagy orosz hipersil, 80W-os hálózati eredetileg,de lehet beválna kimenőnek is,mostanság azt néztem. PL cső van itthon bőven előfoknak való is akad elé.
Idézet: „mások a pokolnál is rosszabb helyre átkozzák le még a tervezőjét is” A Junoszty trafót általunk ismeretlen Orosz szakember tervezte. Nem is sikerült rosszul, mert én soha nem találkoztam meghibásodott példánnyal. Kár szegényt annyira átkozni.
Nem mintha én átkoznám. Most a Junosztynál egy nagyobb táptrafón gondolkozom mint kimenő, a magméret megvan, primer 2x 127V nagy áramú szekunder: 2x 12,7V 2,27A és van rajta még két tekercs,az egyik lehetne visszacsatolás a másik pedig "fülhallgató" kimenet.
|
Bejelentkezés
Hirdetés |








