Fórum témák
» Több friss téma |
Fórum » Csöves erősítő készítése
Ne feledd betartani a fórum viselkedési szabályait, és a topik megmaradásának feltételeit. [link]
A téma átmenetileg fagyasztva lett, hozzászólni nem tudsz!
Hát, azért annál nagyobbat kéne, ez a 15VA nagyon pici. Jó volna egy 80-100VA-es. Elvileg, ha a 9V-os szekundereket párhuzamosan kötöd, éppen elmegy. Bár 8 Ohm szekunder terhelésre csak 5.2kOhm lesz 8kOhm helyett a primer terhelés.
Próbára megfelel, de előbb azért mást is ellenőrizni kellene.
A tápfeszültségeket terhelés alatt, mármint kivezérelve az erősítőt és úgy mérni minden lényeges ponton. Amiket leírtam, azt sem volna baj ha ellenőriznéd, már azzal is előbbre lennénk, ha elfogadod azt amit javasoltam. Ha nem, akkor is keresgélj tovább. Nem mindjárt az egyik legdrágább alkatrészt kell gyanúsítani a hibával. Üdv!
Az első, régi EAG/BEAG trafóknál a huzal zománcozása adta meg magát, nem volt korszerű anyag, mint a maiak.
Emiatt a régi EAG/BEAG trafók az első, 40 év utáni bekapcsolást melegedéssel, füsttel hálálják meg. Menetzárlat. Két egymás mellet vagy felett lévő, általában primer menet átvezetésénél pont ilyen durva hangzási hiba keletkezik. Egyszerű fizika, sorba kapcsolt induktivitás keletkezik.
A hozzászólás módosítva: Aug 31, 2017
Én mindent kipróbálnék, hogy megtaláljam a hibajelenség okát és esetleg egy csőcserével megúszom, vagy pedig mérek, számolok és és megtalálom a hiba okozóját és azt javítom, vagy cserélem, amit szükséges.
Nem könnyű ám egy csöves erősítő javítása sem, nehogy valaki azt higgye, hogy az egyszerű, nem egyszerű, sok mindent kell figyelembe venni egy javítás során. Sok sikert továbbra is! Üdv!
Amennyire tudom a huzalokon vagy 50 éve ugyanazt a lakkot használják (ami szintén öregszik), csak most már két rétegben. De ettől függetlenül a sorok közé tekert szigetelőanyagnak ugye az lenne a dolga hogy szigeteljen...
Nem ugyanazt az anyagot használják. A BEAG már jó huzallal készült, elődje, az EAG trafói készültek gyengébb huzal lakkozással. Hogy két réteg-e a szigetelés a huzalon, az nem biztos. (CuZ, illetve CuZZ). De nem is lényeges, mondjuk két egymás melletti drót vezet át, ki lehet számolni a két sorba kötött induktivitás eredőjét...
A hozzászólás módosítva: Szept 2, 2017
Szervusztok!
Bajban vagyok. Van két darab ilyen telefunken hálózati trafóm és mostmár a második is ugyanúgy a bolondját járatja velem. Mindnkét trafó működött az eredeti kábelezésével, de miután a feszültségváltó kapcsolót leszereltem és a rajz szerint beforrasztottam a primerre a vezetékeket, meg se nyikkan egyik se ![]() Mellékeltem a rajzát. Van valakinek valami ötlete? Be kéne még kötnöm valamit? A hozzászólás módosítva: Szept 5, 2017
Én az eredeti készülék rajzának a részletét látom, de az általad végzett bekötés rajzát nem látom, most akkor hogyan kötötted? Mérj rá ellenállásmérővel a hálózati betáp vezetékére és nézd meg az mennyit mutat. Ha jól kötötted be párszáz-, esetleg pártíz ohm értéket mérhetsz. Ha szakadás akkor valamit nem jól kötöttél. A biztosíték ép maradt a próba során?
Banális dolog történt. Én bekötöttem a 220 voltos primer kivezetéseket a többit pedig simán lecsippentettem. Aztán rájöttem, hogy ez a trafó úgy van megtekerve, hogy a a különböző kivezetésekben nem egy hanem két szál van es az össze kell legye sodorva, hogya tekercsnek legyen kontinuitása. Nálam ez nem történt meg
Még egy kérdés. Sokadik El84 + ECC83 gitárerősítőmet ácsolgatom, de ilyet még nem láttam. Tudja valaki, hogy mitől oszcillálhat be ilyen csúnyán? Bővebben: Link Felvétel közben a gain potit tekergetem...
Üdv!
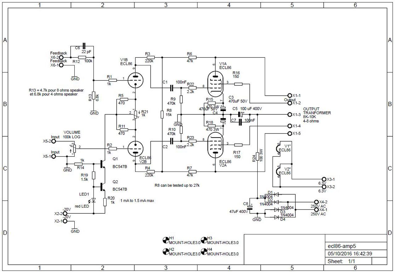
Úgy tűnik, az első kis kapkodó csövesem egy légszerelt PCL86 ( Monmagnon) lesz. Ehhez 2 forrléc kellene, ahogy látom, a kényelmes szereléshez. Költségkímélés céljából üvegszálas nyákra gondoltam az alábbi megoldást és változatait. A furatok ca. 1.5mm-esek lennének, az első alkatrész lábat átdugnám, így a további, egyéb alkatrész felforrasztásánál nem válna le az egész lábegyüttes. Alul el is lehet emiatt kicsit hajlítani az első huzallábat...Mit-e szóltok? A kapcsolásnak van egy továbbfejlesztett változata is, légszereldével könnyen kipróbálható, alakítható. A hozzászólás módosítva: Szept 6, 2017
Józsi, most lebuktál. Első csöves?
![]() Két haszontalan észrevételem lenne. - ha már csöves, nem alkalmaznék félvezetőket. Főleg nem Z-diódát, a rácskörben, köztudottan zajforrások. Persze izlések és pofonok. - forrlécnek szerintem simán elég egy keresztbe bekaristolt nyák csík, nem kell a csicsamicsa (izlés kérdése). Viszont a lyukak feleslegesek szerintem, hisz ha a sasszira csavarozod, feléd néz a fóliás rész, akkor "hátulról" hogy dugod be az alkatrészt? (vagy innen dugod be a lábát és forrasztod?)
Szerintem az eredeti Monmagnon kapcsolásban.
Ezt a forrléc dolgot én legutóbb úgy oldottam meg, hogy fűrészlappal szépen bevagdostam egy üvegszálas NYÁK csíkot, majd lelakkoztam és arra forrasztottam a trafóról jövő-menő vezetékeket.
Értem de ott is totálisan fölösleges !
Az eredeti kapcsolásba is csak egy hozzá nem értő pancser teszi be ! ![]() A forr léc megoldás jó csupán figyelni kell mekkora réseket hagysz, az átütési távolságra azért figyelni. A hozzászólás módosítva: Szept 6, 2017
Köszi az észrevételeket!
Egyetlen működőképes csövesem sincs még, panelszinten, beültetve 8-10 db... ![]() Innétől érek végre rá kimenőket tekerni. A forrléc a rézzel felém lesz természetesen és, mivel egy vasalással valóságos csokornyi forrlécet lehet csinálni, jobb szigetelési távolság keletkezik, mint fűrészeléssel.Amire én is gondoltam először... A furatba dugással a réz felől is élhetek és mechanikailag jobban rögzíthető az első alkatrészláb enyhe begörbítésével. Szó se róla, szemre is szebb lesz a "fazonmart" nyák. A Z dióda a Monmagnon kapcsolásban a -ug feszültséget stabilizálja, így igaz...Esetleg beintegrálható egy ARC koppantás helyette. A kapcsolás született pc melletti felhasználásra, vagy hálószobai kis erősítőnek prímán megfelel és nagyon kevésből hoz szép eredményt. Remélem. A hozzászólás módosítva: Szept 6, 2017
Hogy ezt is megválaszoljam, árnyékolt kábelekkel sikerült megoldani a problémát
Tisztelt Kollégák!
Engedelmetekkel: A napokban szereztem tudomást róla, elment egy ízig-vérig csöves szakember, sokan, sokat tanulhattunk tőle. Isten nyugosztalja. Plachtovics György
Akkor Ő sem ír már több cikket.
Nyugodjék békében
Legyen neki könnyű a föld. Nyugodjon békében.
Sok cikket olvasztam rőle régebeen, és sokszor elő-elő veszem cikkeit.
Nos ilyenek lettek "élőben".
A kimarás, fúrás után pákával-ónnal "lefestettem".
Úgy látom 6 db erősítő készül majd
Jók lettek.
Nyugodjék békében, kár, hogy elhagyott minket.
Jó leírásai voltak, mind megbízhatóan reprodukálható és jól működő készülék lett. Reméljük ezt a vonalat valaki viszi azért tovább......
Most készítem a cikke alapján (RTÉK 2003) a csőmérőt, nagy ember volt!!
R.I.P.
Imádtam az írásait a RT/RTÉK-ekben...
Sziasztok! Az OS 51 SE erősítőmről teszek fel egy képet hátha elnyeri tetszéseteket.
Megmutatod belülről? Kivéve ha nyák paneles mert én még csak a légszerelést tanulom.
Nem rossz, még több képet is tehetnél fel.
Ja és néhány technikai infó. A doboz egy régi rádió doboza. A meghajtócső ECC40 tungsram. Sajna használt. A kimenők toroidok, a táptrafó szintén,és még a fojtó is. Így aztán nem is túl nehéz. Az egyenirányító cső orosz. Hát nagyjából ennyi. Még egy logó és esetleg csőburkolat kell. De majd meglátjuk.
|
Bejelentkezés
Hirdetés |














Imádtam az írásait a RT/RTÉK-ekben...

