Fórum témák
» Több friss téma |
Fórum » Csöves erősítő készítése
Ne feledd betartani a fórum viselkedési szabályait, és a topik megmaradásának feltételeit. [link]
A téma átmenetileg fagyasztva lett, hozzászólni nem tudsz!
A beállításra való feszültségeket csatlakozóaljzatra is kivezetheted:
+ 1 hárompólusú aljzat - 1 kapcsoló - 1 panelműszer
Pedig hibásan fogalmaztam
![]() Két sorbakötött SE trafó is nyilván kétszeres teljesítményt visz át, a problémát a trafómérethez képest viszonylag nagy előmágnesező áram okozza, az rontja le a teljesítmény/vaskeresztmetszet arányt (dupla keresztmetszetnél, ugyanakkora árammal ez jobb).
Mindkét trafó, mindkét primer része be van kötve sorosan, fázishelyesen, tehát ugyanúgy átfolyik a nyugalmi áram mindkét tekercsen, mindkét irányba, mintha csak egy trafó lenne, nem mágneseződik fel a vas.
Erre mondják: Ízlés szerint fűszerezve. (műszerezve...)
Diszkrét szélessávú trafók sorbakötésénél nem okoz problémát (mivel a közös mágneses kör hiányzik), hogy az egyik primer rész a másik primer részt végülis fojtótekercsnek látja (omegaL impedanciával)?
T. Kollegák!
Nem egyszerűbb olyan kimenőt használni, ami egy adott feladathoz jó, és optimális? Ma már olyan kimenőt tekernek, amilyet akar az ember.
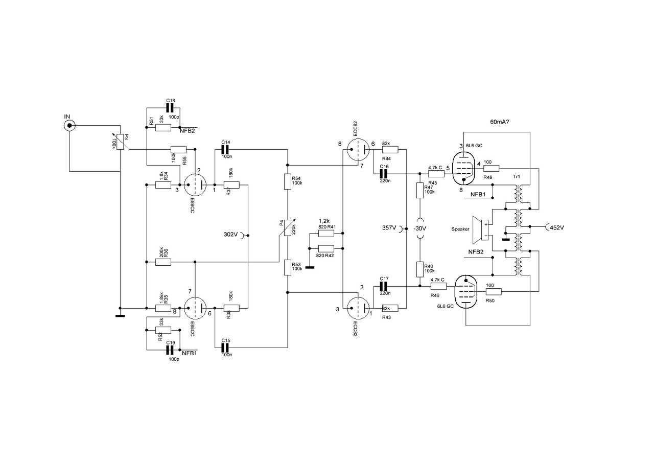
Egy barátom régebben az ismert adok-veszek oldalon vett olcsón egy erősítőt. Én is hallottam már szólni egy jó párszor. A hangja meleg, sima, de megvan benne minden, kellően részletező, olyan "emberi hangú" Mivel semmiféle adatlap nem volt hozzá, ezért noszogatásomra
visszarajzolta a kapcsolást. A végeredmény az lett, amit a képen láthattok. Nem egy egyszerű kapcsolás az biztos. Nekem vannak fentartásaim a visszarajzolással, mert pl a kimenő csatlakozásait DMM-el próbáltuk beazonosítani, lehet nem nagy sikerrel, ahogy a végeredményt nézem. Szerintetek működhet ez így? Azért lenne fontos, mert a hangja nagyon tetszik. Talán érdemes lenne megépítenem. A teljesítménye bőven elégséges lenne a számomra. Állítólag kb. van vagy 30 Wattos.
Ugye egy kimenő transzformátor van, csak nincs a rajzon összehúzva a vasmagok vonala?
Teljesen hihető a visszarajzolás. Ultralineár pentódás PP, katód visszacsatolással. Semmi oka nincs hogy nem működjön, és jól. Nekem tetszik. Ha karnék csövest építeni mostanában, én is hasonlóban gondolkoznék... Ember legyen a talpán, aki korrektül megméretezi hozzá a trafót A hozzászólás módosítva: Ápr 6, 2018
Dehogynem!
Néha azonban előfordulhat, hogy az amatőr fiókja tele van pici, 6W-os, viszonylag alacsony illesztőellenállású PP kimenőtrafóval..)) Mit kezdjen velük? Az Idézet: önmagában igaz, csak kicsit másképp szokott fogalmazni, akivel a mester közli a 32 szeparált tekercs díját... ha elvállalja egyáltalán. Extrém magas illesztőimpedanciás, visszacsatolás nélküli triódásnál pedig csak ilyen "spéci" tekercsfelépítéssel érhető jó átvitel (a nagyteljesítményű triódák körében nem ritkaság a magas belső ellenállás). És előbb rendesen meg is kellene tervezni - olyanra, hogy ne csak a durván leegyszerűsített tankönyvi modell szerint legyen elfogadható a freki- és impulzusátvitele. „"olyan kimenőt tekernek, amilyet akarnak"”
Miért "látná" fojtónak? Ha egyformák, akkor a másik primer résszel éppen olyan szoros csatolásban van a hangszóró, a párhuzamosított szekunderek által...
Igen, csak egy kimenő van benne csatornánként. Kb. 10X 8 centis. Szép darab.
Akár várat is építhet a kiberhelt trafókból.
Mielőtt agyoncsapatja magát az árammal, mikor is ismeretlen minőségű, szigetelésű trafókat kapcsolgat sorba, vagy párhuzamosan, az érintésvédelemre fittyet hányva.Nem az árról volt szó, hanem arról, hogy lehet gyártatni. Mondjuk speciel én egy ilyen visszacsatolás nélkülit nem igazán erőltetnék, főleg ha drága is. Nem hiszem, hogy jó a minőség/ár hányados. A magas belsőellenállást hogy lehet megmérni, vagy számolni? S miként befolyásolja a kimenő bonyolultságát? A 6L6GC-nek mekkora a belső ellenállása?
Akkor az nem hiba, hogy a hangszórón átmegy a végcső katódárama?
Én tippeltem a Quad kapcsolásra, de ott külön tekercs van a katódnak. Itt meg minden egyben. Spóroltak a tekercsekkel, hogy a fene vinné el. ![]() Mindenesetre még átnézem a Józsitól kapott könyvet, mert nekem egy kicsit forcsa a fázisfordítás is. Ámbátor az működöképes is lehet így, és jó, hogy ott az a poti. Idézet: „belsőellenállást hogy lehet megmérni, vagy számolni?” A jellemző munkapontra vonatkozó három alapparaméterből legalább kettőt az egyszerűsített katalógusokban is meg szokták adni. A harmadik az S=mü*Rb triódaegyenlettel számítható. Részletesebb katalógusban gyakran található olyan diagram, amely az anódfeszültség és -áram függvényében mutatja a paraméterek változását. A kimeneti (anód-, plate) karaktesztikából is szekeszthető, ha a munkapont a görbesereg valamelyik tagjára esik. Az ottani meredekség a munkapontra vonatkozó belső ellenállás. Ha két görbe közé esik, akkor munkaegyenes metszéspontjainál adódó meredekségeket átlagolni kell. Mérésre elég ritkán van szükség. Idézet: „ismeretlen minőségű, szigetelésű trafókat kapcsolgat sorba” Inkorrekt módon tárolt, pl. nedves pincéből elővett trafóknál ez leéégés veszélye akkor is fennáll, ha nem kapcsolja sorba. A hozzászólás módosítva: Ápr 6, 2018
Köszi a választ. Viszont egy kérdést kihagytál: Az Rb hogyan befolyásolja a kimenő bonyolultságát?
Idézet: „Inkorrekt módon tárolt, pl. nedves pincéből elővett trafóknál ez leéégés veszélye akkor is fennáll, ha nem kapcsolja sorba. ” Ez nem mond ellent az én állításommal, sőt nem is sok köze van hozzá. Nem rozsdás vackokra gondoltam.
Természetesen inkább csak "költői kérdés"-ként merült fel a kimenők sorbakötése, nem mint a "paradicsom meghódítása".
![]() A berajzolt erősítő első ránézésre teljesen versenyképes darab, kifejezetten jó elgondolás. Parafázisú fázisfordító szimmetrikus felépítés, cfb a szekunderről, szimmetrikus visszacsatolás. Arc-a van. Idézet: „Az Rb hogyan befolyásolja a kimenő bonyolultságát?” Mivel a triódást valamiért nem akarsz, maradjunk a pentódásnál, mely csőfajtának a belső ellenállása viszonylag magas (kivétel nélkül). A fokozat alsó határfrekvenciáját egy LR felüláteresztő, a felsőt pedig gyakorlatilag egy RC aluláteresztő szűrő határozza meg. 'L' a kimenőtr. primer induktivitása, 'C' a szórt kapacitása, Az 'R' tag mindkét esetben a pentóda többször 10kOhm belső ellenállása -> tehát minél magasabb, annál rosszabb a helyzet, és ez spécibb tekercselést kívánna meg - bár visszacsatolt pentódás erősítőnél nem kötelező, hiszen a nvcs szorosabbá tételével valamelyest kézben lehet tartani a frekiátvitelt. Direkt összefüggés csak a példámban szereplő visszacsatolatlan triódásnál van. Idézet: „Ez nem mond ellent az én állításommal, sőt nem is sok köze van hozzá. Nem rozsdás vackokra gondoltam.” Az "ismeretlen" a szigetelés állapotára is érthető. Nem vagyok gondolatolvasó. Azt sem írtad, h ellentmondó válaszra vársz. Legközelebb ne feledkezz meg róla!
Ez egy jó kapcsolás.
Jó minőségben elkészített kimenőtranszformátorral és jó dögös tápegységgel príma erősítő. ![]() Üdv!
Durván 1200-1500Ohm lehet, de függ a kapcsolástól.
SE végfoknak kb. Ra=4500-5000Ohm illesztéssel, PP-végfoknak pedig Raa=6000Ohm illesztéssel lehet számolni. Üdv! Idézet: „az nem hiba, hogy a hangszórón átmegy a végcső katódárama?” Nem ott megy át! Ha a hangszóró helyén rövidzár lenne, az is csak a katódáramok különbségét tudná elvinni, így viszont még a különbség is leosztódik a két szekunder résztekercs és a hangszórótekercs ellenállásainak fordított arányában (Kirchoff-törvény). Azt nem nagyon értem, hogy a tervező miért vállalta be a kiegészítő katódköri vcs. tekercsekkel a lényegesen nagyobb meghajtófeszültség-igényt. Amit nyer a végén, kb. elveszíti a meghajtófokozat torzításával... A hozzászólás módosítva: Ápr 6, 2018
Kicsit elkezdtem átválogatni a nano kategóriás kondijaimat. Azonos kód szerint a 332 az a 3,3 nF lenne. Azonos tárolási körülmények közt az eltérés 0,1 ami nyílván egy tűrés határon belül rohangál. Foglalkozzak ezekkel az eltérésekkel vagy hadd menjen?
Kiegészítés az eddigi kérdéseimhez. Ha jól gondolom akkor ez a rendszer illusztrálja a tápfeszre kapcsolt összellenállás és a csöves kapcsolás közti párhuzamot. Az egyik műszer véletlen feszültség mérésbe maradt áram helyett.
A hozzászólás módosítva: Ápr 6, 2018
Igen, a valóságban is így vannak sorban, egyenáramú szempontból. Más kérdés - amennyiben 6N2P-ről van szó (a napokban arról beszélgettünk), akkor nem világos, miért választottad az anódellenállást ilyen brutálisan alacsony értékre. A belső ellenállás általában nem az egyenáramú helyettesítő ellenállást takarja, hanem a dinamikus belső ellenállást, ami nem azonos ezzel.
A katódellenállás is nagyon kicsi. Korábban megadtam olyan ellenállás-értékeket, amivel a 6N2P kipróbáltan jól működik. Szabad a csövet más munkapontba is állítani, de akkor sem szabad elfelejteni, mit, miért választottam más értékűre....
Ez nem a valós érték csupán egy másik példány próba helyettesítői.
Nem mellesleg átszabtam a tápot.
Azt a 100nF/630V-os kondenzátort helyettesítsd másik, jobb típussal. Ez nem túl tartós, hajlamos eldurranni. Még a megadott üzemi feszültség alatt is.
Tesztelem az előfokot, forgatógombokat cserélem még..
Köszi!
Viszont az AVX-en találtam egy hasonló kapcsolást, amit ajánlanak de nagyon. Abban eggyel több cső van, elég érdekes kapcsolás. ARC alapú valami régi fajta. Ráadásul 6L6-al van megcsinálva. Akkor az is lehet jó kapcsolás? Nagyon szemezek vele. Nagyon tetszik, hogy tök szimmetrikus felépítésű. Még a visszacsatolás is. Máshol ilyet még nem láttam. Bővebben: Link |
Bejelentkezés
Hirdetés |




visszarajzolta a kapcsolást. A végeredmény az lett, amit a képen láthattok. Nem egy egyszerű kapcsolás az biztos. Nekem vannak fentartásaim a visszarajzolással, mert pl a kimenő csatlakozásait DMM-el próbáltuk beazonosítani, lehet nem nagy sikerrel, ahogy a végeredményt nézem. Szerintetek működhet ez így? Azért lenne fontos, mert a hangja nagyon tetszik. Talán érdemes lenne megépítenem. A teljesítménye bőven elégséges lenne a számomra. Állítólag kb. van vagy 30 Wattos. 
Mielőtt agyoncsapatja magát az árammal, mikor is ismeretlen minőségű, szigetelésű trafókat kapcsolgat sorba, vagy párhuzamosan, az érintésvédelemre fittyet hányva.





