Fórum témák
» Több friss téma |
Fórum » Csöves erősítő készítése
Ne feledd betartani a fórum viselkedési szabályait, és a topik megmaradásának feltételeit. [link]
A téma átmenetileg fagyasztva lett, hozzászólni nem tudsz!
A TV-kből bontott csövek csak kompromisszumokkal használhatók leginkább (kivéve a PCL86, ami eleve hangerősítőnek volt tervezve.)
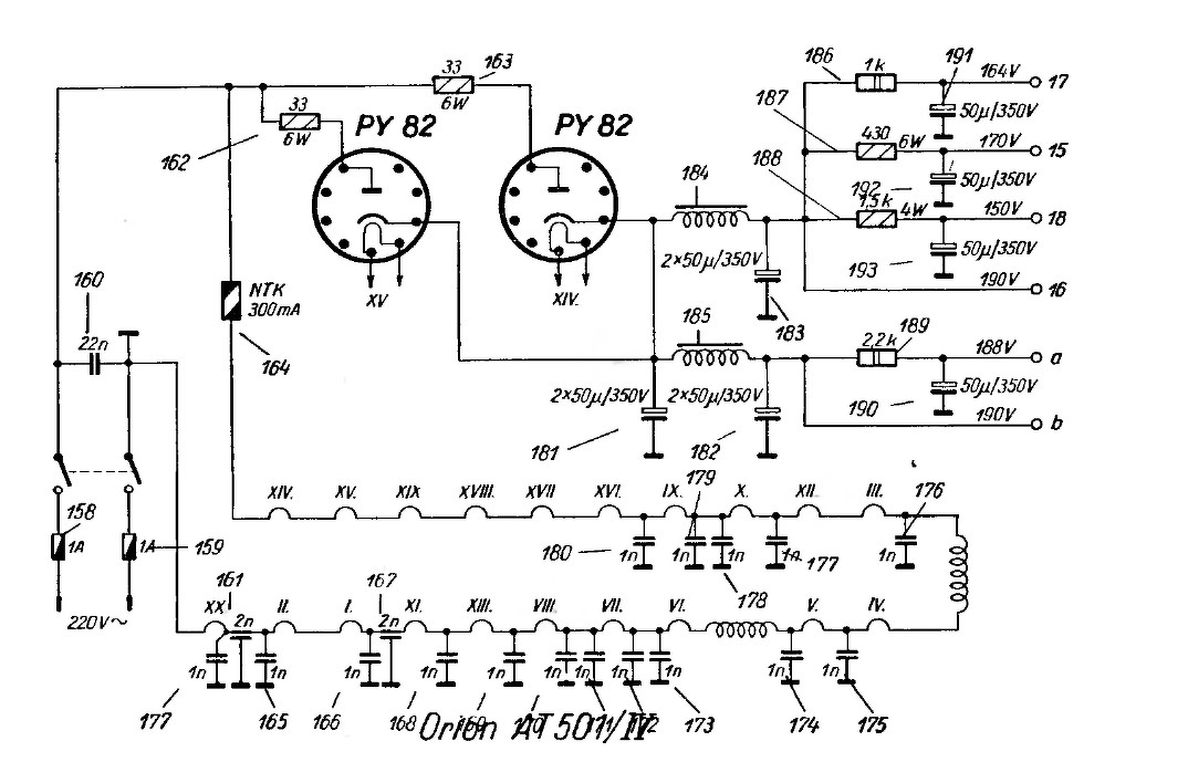
A PY TV-s csöveknek két ága van, az egyik - 83, és 88 - Boosterdióda, a katódkivezetés eleve a kupakon, ami nem túl szerencsés, ráadásul 30V körüli feszültség kell a fűtéséhez. A másik ág az eleve hálózati egyenirányítónak tervezett 82-es, ezek között ami nem új (újból már elég kevés lehet), az jó eséllyel gyenge, ugyanis a novál burában nem fért el olyan egyutas egyenirányító, amelyik a TV teljes áramigényét tudta volna biztosítani, ezért ezeket párhuzamosan kapcsolták, igaz volt kiegyenlítő ellenállás, de bármelyik cső legyengülése órák alatt kinyírta a párját is. Ezeket lehet általában fellelni
Te nem félsz amúgy?
Régi RT. évkönyvekben láttam EZ80-as csöveket párhuzamosan kötve, akár az is megoldás, ha csak az van a háznál.
Nyilván, két párhuzamos cső többet tud, mint egyedül, de a - szinte biztosan eltérő karakterisztikák miatt - nem árt a kiegyenlítő ellenállás (a katódkörbe pár 10 Ohm , sorba a mindegyik csővel, akkor egyenletesebben terhelődnek (persze az ellenálláson eső feszültség sajnos veszteség)....
Ugyan a PY82 anódkörében vannak az ellenállások, az EZ-nél inkább a katódkörben érdemes elhelyezni, mert a 2 helyett az anódkörben 4 kéne. A hozzászólás módosítva: Ápr 7, 2019
Na, meg is találtam a rajzot, amire emlékeztem. Itt két EZ81-et kötnek párhuzamosan. RT68Ék.
Az egyenirányító csőnek mindenképpen külön fűtőtekercs szükséges, lásd az összes korrekt rajzon! - egyrészt csővédelmi szempont miatt, másrészt a csöveken, a katalógusokban megadott elektródák közötti határfeszültségeket nem szabad túllépni, mert tűzijáték lesz a csőből és a készülékből is.
Az egyenirányító cső fűtőszálát legfeljebb a saját katódjához lehet kötni, de ekkor meg figyelembe kell venni, hogy a hálózati transzformátor tekercsek közötti szigetelése a lehető legjobb legyen, vagyis minden tekercs között legalább az 5kV-os szigetelés ajánlott. (Amit nem nehéz teljesíteni.) A PY(EY, UY) 82, 83, 88, meg hasonló (boosterdióda) csövek nem hálózati egyenirányítónak valók, lásd a fűtőfeszültség-szigetelés problémáját, ami a 4-cső esetén tulajdonképpen mind a négy csőnek külön(!) fűtőtekercs szükséges, hogy ne legyen tűzijáték és egyéb nem kívánatos esemény. Minden feladatra a megfelelő csövet kell használni, akkor érhet a legkevesebb negatív meglepetés. Üdv!
Igen, itt valóban mindenféle cifrázás nélkül párhuzamosan kötik. Ahogy már említettem, 2 cső mindenképpen lényegesen többet bír, mint egy, ha nincs a kihasználtságuk a maximális közelében, akkor nem annyira kell kihegyezni a kapcsolás ezen rézletét sem. A TV-vevőknél ez nem így volt, itt az AB (D) osztály miatt egyébként sem jár a végerősítő mindig maximális árammal, csak a zenei csúcsoknál.
Félvezetőknél egyébként köztudottan ugyanígy használunk kiegyenlítő ellenállásokat, ha fennáll annak az esélye, hogy a párhozamos ágakon annyira eltérő áramok folyhatnak, hogy az bárhol túllépje az adott eszközre engedélyezett maximumot. Idézet: „30V körüli feszültség kell a fűtéséhez.” Nemrég visszabontottam egy trafót hogy tudja a 6,3-at és kapott egy plusz tekercset 29V-ra. Ha jól emlékszek csak a 3V-ot kell felemészteni ha egyáltalán szükség lesz rá. Abból már zenéhez való hangosítás lesz. A táp már egyenirányítva van gyárilag. De hogy mennyire most nem emlékszek de szűrni azt kelleni fog.
Én úgy emlékszem, hogy a PY82 fűtőfeszültsége: 19V, a PY 83: 20V, ennek csak a felfűtés idejéig kell 30V!!!
A tápegység egy külső egység ami már egyenirányítva van. A pcl-nek kell a 2x13V.
Akkor bingo, mert a PCL86- nak a fűtőfesz: 14,5V!
Bocsánat, de adatlap szerint: 13(.3) V, 300 mA. A lényeges a 300 mA.
Ha PY 88 van neki, az 30V. Abból hányódik a legtöbb.
Az adatlapok - gyártótól függően - kisebb eltérést mutatnak. Egyik sem okoz gyakorlati problémát.
Egyszerűbb egy EZ81-et beletenni mint átbütykölni az egészet. De a legegyszerűbb egy Graetz volna.
Szerintem is pofon egyszerű egy EZ81. Az megint érdekes ha a trafót 90mA-esre tekerte, akkor vajon meddig fogja kibírni.
Én ilyen hálózatit tekertettem a PP-mhez.
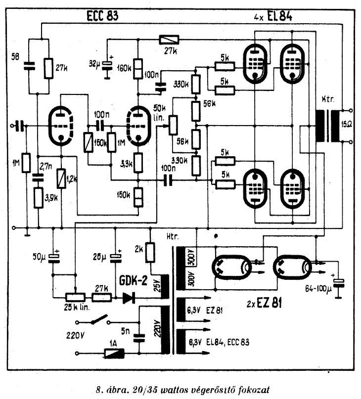
Üdv. Az én végfokom is alakúl lassan. Már megvan a fa keret, az alján meg a tetején törpölök hogy nyáklemez legyen,vagy egyes vas lemez, eltakarjam a trafókat, vagy nem? Nemrég tettem fel ide 6H5C duáltriódás PSE. Tollal le rajzoltam ide a rajzát is. Én a fűtéseket és még az 5C3S egyencső fűtését is középleágaztattam. A napokban tekertem meg két kimenőt mert elkezdtem csinálgatni még emellett a Tim de Paravicini /Yoshino EAR859 trióda módú sugártetródás SE végfokját. Eddig a sztereó nyák van meg és két kimenő. A kimenők kimerítettek. Ha egész álló nap csinálom, akkor másfél nap egy darab meggurítása kézi tekerőmmel. Ha kicsit haladtam, majd felteszem ide az állapotom. Üdv.
2x2 db 6P1P, és 2 db 6N2P lesz bele. Az egyenirányító félvezetős lesz. Az összes cső 1800 Ft-ba fájt!
Tisztelt Fórumozók!
Első alkalommal szeretnék "csövezni", és a kérdésem a kimenő trafókkal kapcsolatban lenne (bár hozzá kell tennem nem végeztem még ezzel kapcsolatban infógyűjtést), idehaza be lehet e szerezni jó árban, jó minőségben kimenőket. Külföldi aukciós oldalakon természetesen már keresgéltem, de a postára nem igazán szeretnék 20-30$ fizetni. Kösz: fj
Pedig hidd el, jobban jársz ha kifizeted azt a pár USD postát.
Az itthoni helyzet: -Vackot kapsz olcsón -Jót kapsz drágán, de az drágább mint a külföldi, gyári, postával. -Másik verzió: veszel huzalt, gépet, vasat, megtekered.Ez a legdrágább módszer. Magánvélemény:ha csak a 20-30 dolcsis postán múlik a csöves erősítőd, akkor neki se állj.
Nem azon a 20-30$ múlik az erősítő, azt inkább minőségi alkatrészekre, dobozolásra fordítanám
Sziasztok!
Milyen külföldi kimenőtrafókat néztél, "jó minőségű" -t? A hozzászólás módosítva: Ápr 11, 2019
Elsőre én egy könnyen megépíthető KIT csöves megépítését javasolnám, az alkatrészek egymáshoz illeszkednek, nem téved el nagyon. Amennyiben mindent beszerezni/válogatni akar valaki akkor könnyen befuccsolhat a terve...
TJ. A hozzászólás módosítva: Ápr 11, 2019
Nem tudom belinkelhetem e az aukciós oldalon található kit-et, nem akarom akaratlanul reklámozni.
Szerintem nyugodtan, volt már más is ,aki ilyet épített itt, belinkelve a kit-et.
Na, ez a "kit" mindössze az adott erősítő NYÁK - ja, persze ez sem semmi.
|
Bejelentkezés
Hirdetés |







