Fórum témák

» Több friss téma
Fórum » Csöves erősítő készítése
 
Témaindító: seedz, idő: Márc 31, 2006
Témakörök:
Ne feledd betartani a fórum viselkedési szabályait, és a topik megmaradásának feltételeit. [link]
A téma átmenetileg fagyasztva lett, hozzászólni nem tudsz!
Lapozás: OK   2176 / 2208
(#) debe válasza TAttila77 hozzászólására (») Jan 18, 2020
SF38-at használtam PP-be, de hamar lecseréltem. Az SF sorozat nem a legjobb, mert gyors ugyan de "Standard Recovery", vagyis nagyobb zajt termel.
Amire akkor lecseréltem (STTH806TTI) szintén hagyományos gyors típus volt, de a hang egyértelműen jobb lett vele.
Hangtechnikai tápokhoz leginkább a "Soft Recovery", vagy a "Zero Recovery" diódák ajánlottak. Ez utóbbiak a SiC (Silicon Carbide) Schottky diódák, sajnos még meglehetősen drágák, bár az 1A-es típusok már vállalható áron kaphatóak.
Nagyobb áramokra (félvezetős végfok, vagy fűtéstáp) beváltak többeknek is a HEXFRED (Ultrafast Soft Recovery) diódák.
Azonban akit ez az egész nem érdekel és szereti az 1N4007-et az pedig semmikép ne váltson az UF4007-re, mert a gyorsaság itt nem előny. Ebben az áramtartományban és árkategóriában talán leginkább a BYT54-et (és testvéreit) ajánlanám, én ezt használom általánosan.
A hozzászólás módosítva: Jan 18, 2020
(#) sandor1632 válasza Cinema hozzászólására (») Jan 18, 2020
Minden úgy van árnyékolva ahogy azt kell.

A hálózati tarfóba is tekertem árnyékoló sort a primer/szekunder közé, így ott sem nagyon jön zavar.
Addig amíg 10mA-rel járattam a végcsöveket nem is volt brumm, de miután feltekertem a nyugalmi áramot 55mA-re végcsövenként, megjelent a dióda által modulált zaj, amit csak a párhuzamos 10nF-os kondikkal tudtam kiírtani.
Van snubber tag a szekunderen és nem szüntette meg a zúgást, nem is csökkentette, mivel a zaj nem a trafón át jött be.

Kár ezen vitázni, akinek szimpatikus beépíti, aninek nem, az nem.
Viszont érdemes ezt is számításba venni amikor az ember medve vadászatot tart.
(#) pucuka válasza sandor1632 hozzászólására (») Jan 18, 2020
Idézet:
„Viszont érdemes ezt is számításba venni amikor az ember medve vadászatot tart”

Igazából ez a lényeg. A valóságban nem mindig van rá szükség, és pl Greatz esetén lehet nem is kell mindegyikre, de valóban számításba kell venni.
(#) Ge Lee válasza sandor1632 hozzászólására (») Jan 19, 2020
Akkor mit szólnál egy 6C33C PSE-hez aminél van 300mA körüli anódáram A osztályban?
(#) Mócsing válasza debe hozzászólására (») Jan 19, 2020
Nem nekem szólt ugyan ,de hasznos információ és köszönet érte .
Hol lehet beszerezni ezeket a diódákat ?
(#) debe válasza Mócsing hozzászólására (») Jan 19, 2020
Lassan szinte bárhol, no a Lomexben persze kisebb eséllyel, de a TME, MOUSER, FARNELL mind forgalmaz belőlük. Keresgélj, szerintem hamar megtalálod amire szükséged van, pl. TME-től:
https://www.tme.eu/hu/katalog/?search=hfa&s_field=1000011&s...r=desc
visible_params=2%2C1088%2C229%2C224%2C10%2C227%2C35%2C234%2C909%2C226%2C589%2C118%2C2611%2C225%2C245%2C2633%2C230%2C2390%2C2207%2C511%2C191%2C144&mapped_params=1088%3A1439524%3B2611%3A1591568%3B&page=1
https://www.tme.eu/hu/katalog/diodak_112141/?search=BYT&s_field...cy=HUF
https://www.tme.eu/hu/katalog/schottky-diodak_112795/?s_field=10000...568%3B
A hozzászólás módosítva: Jan 19, 2020
(#) Accord válasza Ódenka hozzászólására (») Jan 19, 2020
Olvastam a hozzászólásodat, de nem értelek miért kérsz ezért elnézést. Nagyon jól összefoglaltad a kérdéskört, persze lehet vele vitatkozni és ahogy látom jónéhányan meg is tették, ez a fórum azért is van. Aki tudja és már a könyökén jön ki átugorja, aki pedig most kezdi a szakmát annak ajánlott olvasmány.
Egyébként én is használom a diódákkal párhuzamos kondikat, független hogy ma már nemtudomki által nem ajánlott.
Gratula!
(#) Mócsing válasza debe hozzászólására (») Jan 19, 2020
Köszönöm ,keresgélek .
(#) Ódenka válasza Accord hozzászólására (») Jan 19, 2020
Köszönöm!
Nem akartam, hogy oktatásnak tűnjön, hiszen a zöme itt levők mindezt tudják, gondolom. Nekik mentegetőztem. Így egyben viszont egy érdeklődő jobban megtalál ezzel kapcsolatban feleleteket, ajánlásokat.
(#) sandor1632 válasza Ge Lee hozzászólására (») Jan 19, 2020
Teljesen mindegy mit szólok hozzá, alapból nem értem, hogyan keveredik az SE-PP hitvita az egyenirányító diódák által modulált zajhoz.
Engem nem szükséges győzködnöd az SE jóságáról!
Korábban építettem Én is SE-t tetszett a hangja, de sajna nem passzol a zenei ízlésemez.

Kizárólag metalt hallgatok, abból sem a lassabb fajtákat, itt megcsuklik az SE, akármilyen drága és jó is legyen. Ehhez teljesítény is szükséges, hogy amikor a basszusgitáros belecsap a húrba, miközben a dobos 16-odos ütemre veri a lábdobot, ne egy összemosódó zavaros maszlagot halljak.
A PP-vel is nagyon sokat kellett kísérletezni, hogy úgy játssza vissza, ahogy azt én hallgatni szeretném.
A PP-mben a végcsövek AB1 osztályban dolgoznak.

Amúgy ha feltűnt, Én senkit nem próbáltam korábban sem PP pártra téríteni, ezért kérlek Engem ebbe a vitába ne vonj be.
Köszönöm!

Hogy mennyire jól adja vissza a dolgokat az erősítőd könnyen le tesztelheted, itt egy zene Bővebben: Link, nem fog tetszeni, elmebeteg, DE ha ezt vissza tudja adni úgy az erősítőd, hogy nem mosódik össze a basszusgitár a lábdobbal na akkor jó az erősítőd dinamikus viselkedése.
Nekem nem volt jó elsőre, kísérletezni kellett..
A hozzászólás módosítva: Jan 19, 2020
(#) Ódenka válasza Ódenka hozzászólására (») Jan 19, 2020
Még néhány gondolat a hálózati transzformátorról

A primer-szekunder közé, főleg toroidnál csakis egy elválasztó sor jöhet számításba, ezt én már nem tekintem árnyékolásnak, inkább az érintésvédelemben szereplőnek. Toroidnál egy réz szalagot láttam már amatőr kivitelnél, ami az egész trafót gyűrűként körülfogja.
Én is készítettem néhány hagyományos lemezes hálózati trafót árnyékoló sorral, de említette gyakorló Kolléga, nem ugyanaz, illetve tegyek rézfóliát. Szerencsére ilyent még öntapadós kivitelben is árulnak a selyem országában. Azóta ez lesz.

Amit szintén tudunk, az egész transzformátort körülölelő, zárt réz szalag. Gyártóknál még kimenő trafókon is láthatunk, nyilván ott meg befelé nem engedné a külső mágneses erővonalakat.
A rézfóliától nyugat gyártók azért se tekintenek el, mert az a trafót aztán a gerjesztési maximumra viszik. Gerjesztés szempontjából figyelemre méltók a kis nyáktrafók, többen tapasztalták az előfokokban a nem kívánt szórásukat.

Kisebb feszültségű, középleágazású trafóknál lehet találkozni párhuzamos szállal tekertnél és ellentétes kivezetés összekötéssel (középleágazás) kialakítva az egyforma DCR-t (meg idő spórt ). Egy csöves anódtekercsénél talán már nem igazán biztonságos.
A mai huzalszigeteléseket 1000-2000V-ra is készítik, hőállóságuk meg jóval az amatőr viszonyokban nem eltűrendő sávba eshet. Részemről a kézmelegtől 10-15 Celsiussal magasabbat már nem veszem jó néven. A sasszink, ha ráfektetjük a hálózati trafót, jót tesz egy prespán, vagy egyéb szigetelő lemez, amit mágnesesen eltávolít a mágnesezhető anyagból készült hordozótól, ha abból (vaslemez) van.
A kimenőhöz való elforgatás szükséges, tudjuk.

Az anódtekercsek ellenállását érdemes az őt követő szűrőkör töltőimpulzusainak a korlátozására is méretezni, ha mi tekerjük a méretezett vasunkat. Látványosnak készült erősítőnk trafóira a vég sapkák meg jól mutatnak, funkcionálnak. A trafó elkészülte után egy vékony festéssel érdemes ellátni, vannak vasak - a GOS is ilyen - amelyik látványosan vakrozsdásodik egy idő után.
(#) TAttila77 válasza sandor1632 hozzászólására (») Jan 19, 2020
Helló. Na ez a kemény, nem a gyémánt.
Az én csövem bírja, de nem a 300b.
/Régebben az egyik hajdani zenekert csak füldugóval tudtam hangosítani. Úgy hívták: Abiocore.
Hasonló stílust képviseltek./
(#) Ge Lee válasza sandor1632 hozzászólására (») Jan 19, 2020
Félreértettél. Abban az egyetlen mondatomban egy szó nem volt semmiféle térítésről. Csupán arra próbáltam rávilágítani, hogy ha már az 55mA esetén medvék szaladgálnak, akkor mi lett volna 300mA-en.
Olyan zenéket meg én nem hallgatok, ha meg mégis akkor az olyanokra ott a tranyós, meg a fetes, azt lehet küldeni fájdalomküszöbig ha valakinek arra van ingere. Nálam a Jazz-ban is van olyan, hogy a 2x5W-tal olyat ordít a néni hogy több mint elég.
A hozzászólás módosítva: Jan 19, 2020
(#) sandor1632 válasza Ge Lee hozzászólására (») Jan 19, 2020
Végcsövenként 55mA
Ugye x4 mert PP erősítő, + meghajtás áramfelvétel.
Ott van ez közel 300mA-nél
(#) Dolphin válasza hgy hozzászólására (») Jan 19, 2020
Jól értem? Ha a TH 782 hálózati trafójával épített erősitőnél a TK 782 kimenőhöz nem EL84-es csöveket használok hanem Pl.6P3SZ-E végcsöveket, akkor a 15 Ohmos hangfal helyett lehet 8 Ohmos hangfalat használni és rendben lesz az illesztés?
Köszönöm előre is a választ!
(#) mayky válasza Dolphin hozzászólására (») Jan 19, 2020
Egy gond lehet vele, hogy csak 0,2-es huzalból van tekerve a primer, ami 2,5 A/cm2 esetén csak 80 mA-t jelent.
(#) sturbi válasza Dolphin hozzászólására (») Jan 19, 2020
Nem egészen, a TH 782-ről nincsen szó az írásban, csak a kimenőről. A kimenő jó, ahogy mayky írja. Elbírja a 6P3C-ek áramát is szűken, AB osztályban 40 mA körül szokott lenni a nyugalmi áram (egyes esetekben 60 mA), csúcsáramoknál meg nagyobb áramsűrűséget kell megengedni. A hálótrafó nem hiszem, hogy elvisz rendesen egy 6P3Sz PP-t, abból nagyobb kell (de nem emlékszem már mekkora áramokat bír a TH 782, az én ilyen csöves PP-mbe 2db 120 VA körüli hálótrafót raktam (persze sztereo), előtte egy 300 VA körüli volt benne, de zárlatos lett).
A hozzászólás módosítva: Jan 19, 2020
(#) spirik hozzászólása Jan 19, 2020
Szia mindenki. A grez híd utan hasznalhatom a kondit. Köszönöm szépen a segítséget.
(#) Dolphin válasza sturbi hozzászólására (») Jan 20, 2020
Köszönöm válaszod. A TH 782 hálózati kis nyugalmi árammal sem lenne jó? A kimenő impedencia valóban "a helyére kerül 15-ről 8 ohmra" (2010 május hgy) ???
(#) sturbi válasza Dolphin hozzászólására (») Jan 20, 2020
Valószínűleg elbírná (akkoriban azért elég jól túl szokták méretezni a tápot ilyen tartós üzemű, zárt erősítőkbe). A 6P3S-E-nek kisebb Ra-ra van szüksége, mint az EL 84-nek, ezért a 15 ohmos kimenet 8 ohmos hangsugárzóval jó illesztést ad (mayky rajza alapján kiszámolható az áttételből adódó primer impedancia, az induktivitás meg értelemszerűen bőven elegendő a 6P3S-E-nek, ha elég volt az EL 84-nek) . Egyetlen "probléma", hogy a tekercsek ohmos ellenállása nagyobb lesz, mint ami szokásos nagyobb teljesítményű erősítőknél (16 W körül lesz az új teljesítmény). Lebegő parafázisú fázisfordítót lehet érdemes alkalmazni az újjáépítés során...
(#) Ódenka hozzászólása Jan 20, 2020
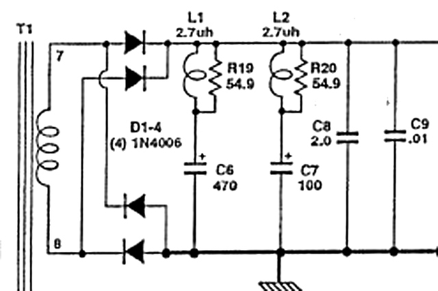
Nagyon sok csöves végfok "elejét" RC... tagokkal szűrik, nyilván sok ezzel üzemelő erősítőt láthattunk. Most azon a megoldásokról kérdeznék, ahol ettől eltérő igény szerint történik a tápellátás. Az AN PH3, LS7, VT60 előfoktáp szűrő kondenzátorainál található // LC komplexum szerepe érdekelne.
Mivel ezek a plusz tagok jelentéktelen költséget jelentenek, ilyen mód terveztem néhány phono, előerősítő, stb. szűrőkondenzátor egységét. Végfok esetén is Külön hálózati transzformátor van/lesz hozzájuk.
(#) Dolphin válasza sturbi hozzászólására (») Jan 20, 2020
Megnyugtattál. Hálás vagyok a segítségért!
(#) TAttila77 válasza Ódenka hozzászólására (») Jan 20, 2020
Én ilyen szűrést sosem láttam még, pedig a napokban forgattam tüzetesen itt az asztalomon egy komolyabb különleges előfok & riaa kor rektor készüléket. Abban jó bonyolult táp van de ilyesminek se híre se nyoma. A neten sem találok ilyesmit. (Rá kerestem.) Ez valami bizonyos magasabb frekire van hatással szerintem. Ha lenne időm ki is próbálnám, osszedobnám,vagy megnézném műszerrel mire reagál. Mindenesetre érdekes, ráadásúl duplán, két féle frekire is reagál?
(#) Ódenka válasza TAttila77 hozzászólására (») Jan 20, 2020
Idézet:
„AN PH3, LS7, VT60”

Töltőimpulzus korlátozónak gondolom, de én nem tudom biztosan.
Az Audio Note fenti 3 készülékében így kezdődik a kisjelű kapcsolásaik tápja.
(#) jordskott hozzászólása Jan 20, 2020
Elnézést kérek, ha off volna a kérdésem, tudnátok nekem javasolni kereskedelmi forgalomban kapható mélysugárzót ami 100dB körüli érzékenységgel bír és kielégítő a hangja egy pár W-os csöves erősítővel?
(#) TAttila77 válasza jordskott hozzászólására (») Jan 20, 2020
Fostex, de nem a banán rost menbránú szélessávúi. Van több, válogatni kell. 100dB-est aligha találsz majd. Meg fogod látni, hogy az érzékeny hangszórók nem igazán jól jeleskednek mélyátvitelben.
A hozzászólás módosítva: Jan 20, 2020
(#) jordskott válasza TAttila77 hozzászólására (») Jan 20, 2020
Köszi szépen!
(#) Ge Lee válasza jordskott hozzászólására (») Jan 20, 2020
Ahogy előttem nagyon helyesen leírták, nézd meg előbb annak a hangszórónak az átvitelét, ugyanis a hangszórók érzékenysége fordított arányban van a mélyátvitelükkel. A hangszórós, dobozos topikokban találsz embert aki gyártó is, el mondja ezt neked jobban mint én, de sok értelmes írása is van ott csak vissza kell olvasni.
Szóval én kerülném a nagyon érzékeny hangszórókat, már ha rendes mélyátvitelt is szeretnél. Pár hete tettem fel egy ábrát ezzel kapcsolatban, az önmagáért beszél.
(#) boti2 válasza Ódenka hozzászólására (») Jan 20, 2020
Rezonáns LC szűrőkomplexumok lehetnek. Ki kéne számolni, hogy milyen frekvenciára, de nekem most nincs rá időm (dolgozom).
(#) Ódenka válasza boti2 hozzászólására (») Jan 20, 2020
És az mitől jó...?
Más
Fontos helyesbítés: A felsorolt példák az Audio Researc termékeiben találhatók.
Így, ha elolvassa a cégtől valaki, véletlen volt! Nem AN, hanem AR...
Következő: »»   2176 / 2208
Bejelentkezés

Belépés

Hirdetés
XDT.hu
Az oldalon sütiket használunk a helyes működéshez. Bővebb információt az adatvédelmi szabályzatban olvashatsz. Megértettem