Fórum témák
» Több friss téma |
Fórum » Csöves erősítő készítése
Ne feledd betartani a fórum viselkedési szabályait, és a topik megmaradásának feltételeit. [link]
A téma átmenetileg fagyasztva lett, hozzászólni nem tudsz!
Itt is érdeklődhetnétek , kimenőket is árulnak és a csövek is viszonylag reális áron :
Bővebben: Link Forintban megnézhetők az áraik ...
Ha sikerül itt az árak Ft -ban láthatóak :Bővebben: Link
Nem így visszaváltott ..., de a zászlók mellett kiválasztható Ft-ban is .
Tegnap az egyik isemrősömtől kaptam egy kimenőtrafót 6AQ5 höz
de rajzot nem sikerült találonom hozzá. :no: Valakinek nincs véletlenül?
6p45c két darab 1600 forintért van, ha kell valakinek. Használt.
Idézet: „Topi írta: Sziasztok! Találtunk egy elektroncső gyártót! A HEStore-ban végfelhasználói áron, pl az EL84-et brutto 4200Ft-ért tudnánk kitenni. ” Szerintem ez az ár párban értendő, 1db-ért nagyon sok, nem ?
Lehet hogy nem értem egészen.
Mellékelem a rajzát be rajzolnád hogyan gondolod. Előre is köszönöm.
Remélem ezek jók lesznek.
Jók ezek a rajzok is
Ahoz nincs esetleg rajz?
Úgy gondolta, hogy a 150 V ot egyenirányítod fesz kétszerezővel. :yes:
Köbzoli és Sturbi
Köszönöm, hogy ez miért nem jutott eszembe. Teljesen világos. Köbzoli A bmp fájlt nem engedik ide feltölteni. Át kell konvertálni jpg formátumra. De már értem nem kell feltölteni
Remélem használhatóak
Köszönöm szépen
naygon sokat segítettél Majd teszek föl képet ha elkészült Ja és még valami a 2 rajzon található rajzhoz lehet használni ecc40 es csövet használni ?
Ehhez tapasztaltabb ’’csövest’’ kell megkérdezned.
Nem akarlak félre vezetni.
Az ECC40-es használható, de elképzelhető, hogy 1-2 ellenállás értéket meg kell változtatni. Arra figyelj, hogy az ECC40 Rimlock-cső, vagyis ehhez szükséges foglalat jár neki. Ez ma már nagyon ritka.
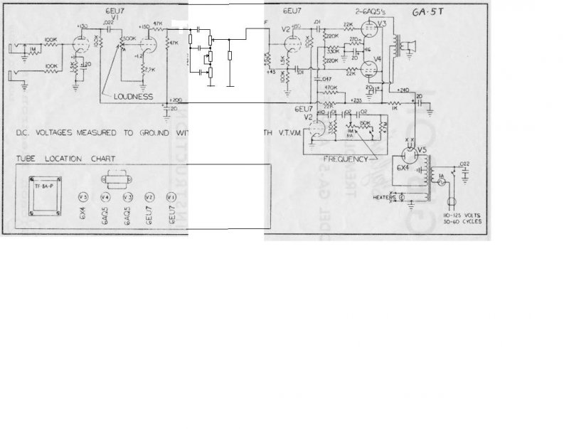
Közben keresgéltem én is és találtam egy rajzot amihez még lenne meghajó csovem is csak az a baj hogy nem nagyon tudom hogy a fotocella meghajtó részt hogy lehetne elhagyni,ugyanis ez vetítőbe volt erősítőnek.Elég ha a 100 k potira ráadom a jelet? És a táp részét is elég furának tartom,de elég lenne megtudnom hogy a kimenőtrafó középleágazására hány V ot kell adni
És a hálótrafó középleágazása miért egy 50 ohm os ellenálláson van a testre kötve
Nagyon szép munka , csak így tovább , szuper lesz.
És még a rajz is rossz. A tápban a két 6X4 csöveknek az anódja nyilván nem lehet összekötve, mert akkor zárlat lenne a trafón. A trafó közepét egy ellenálláson kötötték a földre. Melyik pólus is ez a pont? A negatív. Azt a. Akkor ezt úgy is felfoghatjuk, hogy a készülék árama ezen keresztül folyik. Akkor viszont ezen feszültség is esik. Mivel a testtől még ez által lesz egy negatívabb pont ( a trafó közepe), ezt fel lehet kellő szűrés után használni előfesz biztosítására. És pontosan erre is használják. Az 50 Ohm -ról megy az 1M, ott az 500n szűrésnek, és már megy is a rácslevezetőkön az előfeszeket biztosítani. Ezáltal az összes katód földelt lehet (a 30 Ohm nem igazán számít, ez nagyon kis érték csöves technikában), a fűtőszálról nem szedhet össze semmit, és nem keletkezik visszacsatolás sem.
Ez nem végfok, mégis kérdezném, hogy valakinek van-e tapasztalata ezzel a kapcsolással. CD játszóba szeretném tenni, mondjuk tda1543 dac van benne 1541 helyett, de szerintem mindegy. Így is jól szól lehet h ezzel még jobban?
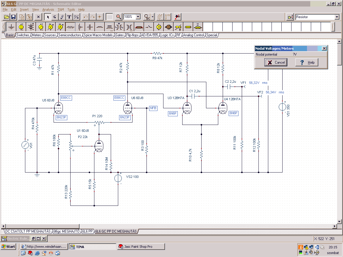
A bemutatott DC csatolt PP kapcsolásod kicsit módosítva , PP végfok meghajtására alakítottam.
A végcsövek nem DC -ben csatlakoznak hozzá , de a meghajtás csat. kondi mentes és eléggé izmos lehet több féle cső meghajtásához és nem is annyira bonyolult.
CD játszóba akarod aplikálni a DAC mögé ?
Ott már gyárilag beépített szűrő is van , nem tudom így mennyit hozhatna .?
Akkor inkább hagyom azt a rajzot
Az első rajzon úgy látom hogy gitárerősítő. A tremoló résztől hogy lehetne megszabadulni?
Üdv!
Megint lenne egy kérdésem/kérésem! Korábban olvastam itt a fórumon hogy többen készítettetek csöves RIAA korrektort. Írtatok egy A.R.C. -kapcsolásról aminek utánanéztem a neten de többféle megvalósítást is találtam. Aki itt megépítette, és nem titkos megadhatná a rajzát. Azt hiszem mivel GU-50 PP-hez egyenlőre trafót nemigen tudok szerezni, egy ilyen korrektort építenék a lassan tényleg elkészülő EL84 PP-hez.
Nem építed meg a fázistolós oszcillátort, pl.
Pedig az egy finom kis gitárerölködő kapcsolás
Igen cd játszóba szeretném tenni, de a gyári műveleti erősítős szűrő helyett
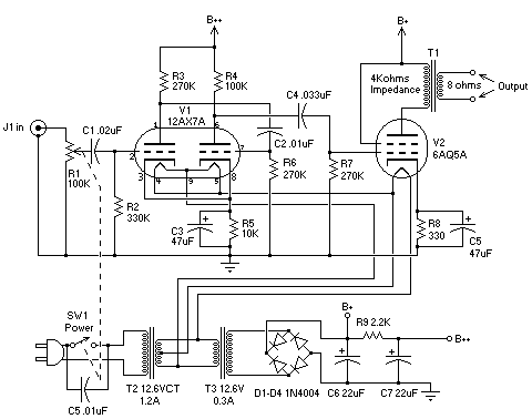
Hát meggyőztél hogy azt csináljam meg az első rajzon lévőt csak majd ki kéne egészíteni valahogy egy 3 csatornás EQ val.Csak még azt nem tudom hogyan
gugli : Marshall Plexi, JCM800, Laney Sound, Fender Bassman .. stb. legalapabb 3 sávos EQ van bennük, szinte minden gyártó ezt hazsnálja, csak a kondikkal variálnak ( persze ez gityóhoz való )
Egy lehetséges megoldá. Potik fentről lefelé : 1M, 250 K, 20-25k (magas mély közép), Kondik fentről lefelé :220p-1n, 22n-47n, 22n-47n (ízlés dolga ) "bal oldali ellenállás" 33k-100k, jobb oldali 1-2 mega. Egy fokozattal előrébb is be lehet szúrni, és akkor a jobb oldali ellenállat helyett maga az 1megás hangerőpoti legyen
NAgyon köszönöm mostmár úgyérzem mindenem meg van az építéshez
|
Bejelentkezés
Hirdetés |


de rajzot nem sikerült találonom hozzá. :no: Valakinek nincs véletlenül?



Ahoz nincs esetleg rajz?


naygon sokat segítettél
Majd teszek föl képet ha elkészült
Ja és még valami a 2 rajzon található rajzhoz lehet használni ecc40 es csövet használni ? 


