Fórum témák
» Több friss téma |
Fórum » Csöves erősítő készítése
Ne feledd betartani a fórum viselkedési szabályait, és a topik megmaradásának feltételeit. [link]
A téma átmenetileg fagyasztva lett, hozzászólni nem tudsz!
Gratula
!
Na ne már! Kocos szétveri a fejét, és többen kiugrottak az ablakon! :gumicsirke:
Vannak lovaid is ehhez a sok patkóhoz?
Kocos: nem kötözködsz, igazad van, figyelmetlen voltam.
A lovakat ez után tervezem Mi lessz ebből ? Sok pici pp vagy ppp !
Azt a hiperszilt azért nem használom fel, mert csak 160VA-es. Az oroszok olyan jól írták rá, hogy 0,16kVA.
Ennyi erővel már MVA-t is írhattak volna. Köszi kocos a választ. Majd megnézem holnap a nagyobbat. hogy pontosan milyen trafó is valójában. Már itt állnak egy hónapja egy táskába, ma jutottam el addig, hogy jobban megvizsgáljam őket.
SE, PP, meg egy elég agyament összeállítás, de ennek a kifejlesztésén most dolgozom. Elég extra kapcsolás lesz, remélem összejön. Az eddigi tesztek kecsegtetőek. A legnagyobb problémám a dobozolás kivitelezése lesz.
A nagyobbik trafó olyan 160-180 VA-es lehet, szerintem összehozható belőlük egy sztereo GU 50-es SE, ha a hálótrafó esetleg tulzottan melegedne, akkor egy plusz trafó kellhet a fűtésnek, de lehet, hogy így is elég. Szerintem nyugodtan belefoghatsz ezzel a trafókészlettel egy GU50-es projektbe.
Idézet: Ne mond már ? Ez gyerekjáték ! Ha jól értelmezem akkor SE és PP lenne egy dobozon belül . „A legnagyobb problémám a dobozolás kivitelezése lesz.”
Megkaphatom azt a hiperszilt? Esetleg csere?
Dobozolási megoldások vagy technikák !
Ha jól tudom a VAC is jelölte egy időben ilyen pöttyözéssel a trafóvasait, ezek milyenek lehetnek vajon, szép gyüjtemény. :eek2:
Nem is tudom, hogy megtartsam, vagy sem. Ha jó ajánlatot teszel rá, akkor esetleg cserélhetünk. Megvan rajta a 220-as primer, csak szekundert kell rá tekerni.
Akkor először is azt a trafót tesztelem le. Remélem van rajta egy normális 220-as primer és csak szekundert kell tekernem rá. Majd leterhelem valamivel és meglátom mennyire bírja.
Csak annyit tudok róluk hogy régi gyártmányok a 80 -as évekből !
1 db GU-50, 1 db 6P3SZ-E, 1db ECL86?
Ezt mind adhatom. üdv
Sziasztok! Az EL84-ben van két kondi, amire 1. bekapcsolás után -kikapcsolva- rámértem, és - feszt mutatott, pedig a mérőzsinórok jól voltak bekötve. Amikor fordítva mértem, akkor pozitívot mutatott a műszer (+-t a - -ra, - -t a +-ra).
Kicsit pontosabban : melyik két kondi?
Normális.
Jól van bekötve. Fekete rajzon az ECC anódja felé megy a 22K-s ellenálláson keresztül, a másik meg a tápban van, szűrőkondi.
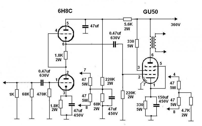
Nézegettem GU50 SE rajzokat. A csatolt rajzot akarom megcsinálni. A 6H8C meghajtócső kb mennyibe kerül, meg hozzá a foglalat? A GU50-ről hallottam, hogy börzén kb500Ft. Foglalat hozzá kb mennyi? Szeretném tudni, hogy kb mennyit kell költenem az alkatrészekre.
Milyen állapotban vannak a csövek? Már csak a gu50 miatt is érdekelne.
GU-50 használt, de működik, 6P3SZ-E új, ECL86 használt, de teljesen jó.
üdv
A folyo(só) kanyarulatánál lévő terembe a bácsinak mindig vannak kész trafói is. Májusba veszel egyet.
|
Bejelentkezés
Hirdetés |



Ennyi erővel már MVA-t is írhattak volna.

