Fórum témák
» Több friss téma |
Fórum » Csöves erősítő készítése
Ne feledd betartani a fórum viselkedési szabályait, és a topik megmaradásának feltételeit. [link]
A téma átmenetileg fagyasztva lett, hozzászólni nem tudsz!
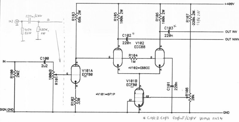
Most nézem a kapcsolást, nincs párhuzamosan kötve a két trióda, félrevezettél.
-Tehát a rajzod alapján akkor 2,25 V a rácselőfesz, 0,45 mA a közös katódáram, ennek fele az anódáram csövenként (0,225 mA), nem ennyinek kellene lenni ?
Hát ezt lehet kipróbálom, ha hétvégén sikerül befejezni a GU projektet. A tervem, hogy egy riaa korrektort és hangszínszabályzó előfokot csinálok, amit bármelyik erősítőm elé be tudok kötni. JLH könyvében láttam egy ilyesmit, ami szerintem jó lenne kiindulási alapnak.
Így már értem, azt hiszem. Ha csak simán (alkatrészváltoztatás nélkül) párhuzamosan kötsz két csövet, annak nem nő az erősítése (csak akkor, ha olyan munkaellenállásra dolgozott előzőleg, amit nem tudott egyedül meghajtani, de akkor már a torzítás is nagy) mert az erősítési tényező változatlan marad (mű=S*Rb, a meredekség duplája, a belső ellenállás fele lett a párhuzamos kötéstől).
Korrektorhoz különösen jó lehet a penóda triódásítása, főleg az első fokozatban, a jó zavarvédelem miatt, valószínűleg indulóáramos rácselőfesszel is.
Csatlakoznék az előttem szólókhoz!
?ég annyit megjegyeznék, hogy az a trafó megérdemelne valami szigetelést a szekunder tekercs köré is !
Köszi Action
Azt hiszem így már menni fog, a multi cserén én is elgondolkoztam :yes: Idézet: Pontosan 22 óra 20 perc. „pár óra” 3*Zoli-kám ez nem számmizéria, ezek csak a kész tények.
6C4C !
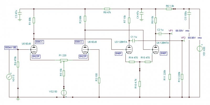
Köszönöm a bíztatást . Elméletben én is ellenütemű katódkövetőben gondolkodtam , de a meghajtást számolgatva hamar elvetettem . Nem könnyű akkora feszültséget produkálni kis torzítás mellett a katódkövető számára . Az SRPP mellett azért döntöttem , hogy így alkalmazható 400V feletti táp alkalmas a meghajtás táplálására is , megfelelő elválasztással , nem kell külön tápot csinálni . Ehhez a megoldáshoz elegendő egy kicsit bikább PP meghajtás , vázlat szintjén így képzeltem el . Cirklotron táplálása nem egyszerű feladat , (már próbáltam pentódával ) ezért ezt sem választottam . Párhuzamos PP még elképzelhető , de ott sem úsznám meg egy táppal , mivel a meghajtásnak kevés lenne a végcsövek tápfesze . Te mekkora teljesítményt értél el az ellenütemű katódkövetővel és meghajtásához hány db. cső kellett ?
Megfelelő illesztéssel közel akkora teljesítményre számítok .
Zolikám kicsit lemaradtam .
Úgy látom ezt már eléggé kiveséztétek .
Trafós meghajtás? Egy trafóval akkora feszt csinálsz amekkorát csak akarsz.
Ez igaz , régebben tekertem is erre a célra trafót , de csak generátorral teszteltem . Szerintem nagyon jó vas kell ilyen feladatra , meg bőven sok egy trafó is , nem szivesen küzdenék még egy trafó átvitelével.
Meg lehet csinálni csövekkel is , de az inkább Neked tetszene , mivel sok csövet szeretsz használni , maga a látvány miatt is .
Nem most keltem , de azért köszi ..
Ha jól értem kevés az erősítése a meghajtásnak. Ez természetes is , mivel a CIKLOTRON nagyobb erősítést igényel . Talán ha áramgenerátort alkalmaznál a triódák katódjában kicsit nagyobb feszültséged lenne , de ez több okból sem felelne meg számodra (tudom ) Esetleg próbálkozz más tipusú fázisfordítással (pl.: parafázis). Legjobb megoldás , használj több csövet .
CHZ!
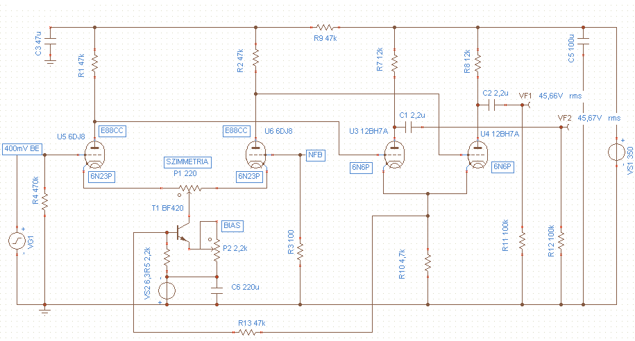
Ez a kapcsolás tényleg bika... Én annak idején egy Williamson-szerű 2db E88CC-t tartalmazó meghajtással hajtottam az ellenütemű katódkövetőt. Sok kompromisszummal, de 1 db 6AS7-ből 6W szinusz jött ki a hevenyészett kimenőtrafó segítségével. A meghajtás külön 400V-ról járt, a végcső pedig emlékeim szerint 160 V-ról... A végcsövek rácselőfeszültségét is külön kis táp szolgáltatta, nem volt egyszerű az amp :yes: Szerintem a _CL86-os meghajtásodnak a szimmetrizáló 47k a problémája. Ha a 47k alját nem a földre, hanem -40..50V-ra lehúzod, helyreállhat a fokozatod. De a triódarészeket én nem feltétlenül párhuzamosítanám. Egyes paraméterek javulnak ugyan, de a hang nem biztos Sok sikert!
köbzoli!
Valahol régen azt olvastam, hogy az ECL 86 és a PCL86 triódája nemes egyszerűséggel egy fél ECC83...
Szeretném lehetőségekhez képest a legegyszerűbb megoldást választani . Ehhez hasonló meghajtást már csináltam , ott áramgenerátorral a katódban .
Az még szimmetrikusabb kimeneti jelet produkált , de sok vélemény szerint , ronthat a hangzáson , meg így félvezető is elkerülhető , persze csővel is megoldhatnám de az már sok lenne .
Szerintem inkább egy fél ECC808. legalábbis külsőre tök ugyanaz, A cc83-nak sokkal nagyobb az anódlemeze.
cc83-cc808-cl86
Az ECC83 kb . azonos PCL triódájával , vagy azt + használnád ?
Ez sem bonyolult
2 cső szerintem meghajtásba nem sok... Én orosz 6F1P-t használtam az ECF80 helyett... Hátránya az áramkörnek, hogy a pentóda segédrácsfeszültségének beállításához generátort meg szkópot kell használni...
Két cső szerintem sem sok , annyi minimum kell is.
Félvezetős áramgenerátort is szkóppal lehet belőni , DC visszacsatolással próbáltam még "stabilizálni" a munkapontokat , persze ez pentódánál is alkalmazható lenne .
6C4C javaslatát is kipróbálhatnád , még a nagyobb átalakítás előtt .
"6C4C javaslatát is kipróbálhatnád , még a nagyobb átalakítás előtt ."
Utánhúzást ennél a fokozatnál kellene alkalmazni , nem a tápra kötni az Ra -t , a PCL triódját elválasztva viszont visszakötni a tápra . ( ECC82 használnék .)
Mondjuk a tápnak mindenképp kell 400V az előfokhoz. Szerintem úgyis meg lehetne csinálni, hogy a 400V-os tekercset cca. 110V-on leágaznánk, így lenne 140-150V anódfeszünk a 6AS7-hez. Így már lehetnem akár cirklotron, akár PP, párhuzamosan kapcsolt triódákkal. Meg valami pentódával hajtani, pl. EF80, vagy valami picit izmosabb csővel, így talán az előfokot egyszerűsíthetnénk. Fázisfordítónak nem lenne elég egy trióda, mint pl. itt? És akkor a másik trióda előerősítőnek jó lenne, esetleg elé kötni még egy ECC felét? Bár nem hiszem, hogy így elég lenne az erősítés, a két triódával meg a fázisfordítóval..
Kevésnek tartom a 150V tápot a 6AS7 számára ( 250V).
Nem szeretném a tápot bonyolítani , a megcsapolás jó megoldás , de így több olko lenne benne . Meghajtásnak viszont kell a 400V , mert kis torzítással nagy amplitúdó csak így érhető el . Bizony kevés lenne így az erősítés és a katodin fázisfordító sem az igazi ehhez , mert 6AS7 kéri a szuflát , az anódból kicsatolt fele nem igazán bírná a terhelést .
Na, akkor ez a csövecske nem kevés meghajtást kér... esetleg ECC előfok, meg katodin fázisfordító, és utána erősíteni még csővel, így talán nem terhelné annyira a fázisfordítót.
Az az egykét elkó meg szerintem nem lenne gond egy ilyen erősítőnél. Meg azért a fiók mélyén akadhat 1-2 kondi.
Úgy már jó lehetne , de akkor már az sem egyszerűbb ..
Megpróbálnám így , nem nagy átalakítás ..
Ha bejön akkor elég lenne csak a PCL , próbáld ki .
Sziasztok, egyedül álló módon a világon először élőben otthonról jelentkezem
Kis lépés ez az emberiségnek, de annál nagyobb nekem |
Bejelentkezés
Hirdetés |


3*Zoli-kám ez nem számmizéria, ezek csak a kész tények.









