Fórum témák
» Több friss téma |
Fórum » Csöves erősítő készítése
Ne feledd betartani a fórum viselkedési szabályait, és a topik megmaradásának feltételeit. [link]
A téma átmenetileg fagyasztva lett, hozzászólni nem tudsz!
Látok két (a többihez képest) nagyon vastag réz drótot azonos réteg mélységből előbukkanni és ezek egymás melletti sarukra mennek, nyilván ezek a szekunder kapcsok, de a többi kavalkád!
Na majd meglátjuk, addíg is hátha Action2K belekukkant nekem az övébe
Nagyon szívesen, de az lehet még pár nap is, mire eljutok odáig, mert az enyém az anyumnál van.
Nem tudtok olyan előerősítőnek való kettőstriodát/triódát, aminek olyan szódásöveg ballonja van, mint pl a 6AS7G-nek? Ja és olcsón
De szép darab!
Kár hogy a rázós részét tették felülre és nem a G1-et mint a megegyező küllemű EF6-nál. Gondolom köze lehet ehez annak az 1000-1500 V-os müködési feszültségnek is amit az adatlap ír.
Mi lenne / lesz belőle?
Dobnál fel képet a torzító pedálról (kívül-belül) vagy már az új gaqzdájánál van és nem mered kirángatni a talpa alól?
Az orosz megfelelő a 6H13C a Puskás börzén 800-1000 ft az nem olyan durva. Viszont új. De nem igazán előerősitőnek használatos cső.
Köszönöm, kivárom, mert bárhova teszem a multit mindíg mutat valamit, de mindíg mást
. Így elég nehéz rájönni mit-hova ![]() Azt kéne megnézned a rádiódban hogy melyik kettő a hangszóróé melyik megy a tápra és melyik az EBL21 anódjára. Az összes többi (visszacsatoló tekercs stb. nem érdekes). Köszönöm! Akkor kellenek a tekerentyűk?
6AS7G-nek? Nem is drága! És ez ugye önmagában PP-zhető.
Na, felhozva a 6AS7G-t, főleg az árát, úgy gondoltam, hogy lehet építek belőle egy PP-t, ha lesz a Börzén cső.
Ehhez a Ti véleményeteket kérném, főleg azokét, akik már hallgattak 6AS7G PP-t. Szerintetek érdemes ezzel a csővel PP-t építeni, ha igen, mekkora kimenővel, és kb. hány W-ot ad?
Én is tervezgetek ezzel a csővel erősítőt.
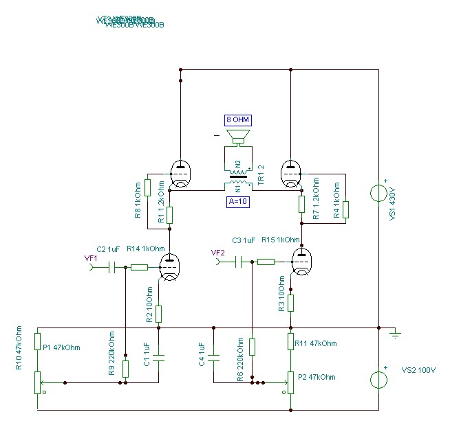
Még nem tudtam eldönteni , milyen kapcsolásban . PP 4db. csővel kb. 25W lehet , 1 pár estén 8-10W . SE 6W lehet , persze itt is párhuzamosítható több is , de válogatni kell . Gondolkodtam még SRPP bekötésben (2x4 trióda) , a kimenő is egyszerűbb lehetne .
Akkor ketten építünk. A PP 4 darab csővel-t mind a két oldalra gondoltad, nem? Tehát 4 trióda/oldal. Mondjuk nem lenne rossz egyszerű kimenővel, mert ha huzalom lesz, én fogom tekerni a kimenőket. Lehet, hogy PP-t építek én is 4 triódával (így nem PPP?) és akkor a 25W-os "lépcső" meglenne... Ha lesznek így viszonylag olcsón ilyen csövek a Börzén, veszek 4db-ot...
6080-at szerintem nem, az nem tetszik ennyire, mint ez a szép alakja a 6AS7-nek. Főleg az újé. Bővebben: Link
Igen 4db. csővel tervezem , de még nem döntöttem a kapcsolásról . Közben csináltam egy vázlatot , valami ilyesmi megoldás is lehetséges .
Azt kellene meghajtani
Valami hasonló küllemű kellene
ez egy gáztöltésű trioda.. nem kifejezetten hazsnálnám meghajtófokozatnak ... azt se tudom hol lehetne szerezni, ha jó lenne egyáltalán
6N13Sz (6N5SZ), Szódásüveg 5C4Sz, és kellene valami hasonlóü alakú meghajtócső ... SE ... stereo ..
Még nem mőködik a pedál, de majd dobok fel képet, a trafóval együtt
Sziasztok, megmutatnám, hogy állok az EL84-el, igaz még mindíg nincs teljesen kész, de valahogy annyira örülök neki, hogy úgy éreztem ezt most meg kell mutatnom, ha lehetne a hangját is bemutatnám.
Az előerősítő / hangszínszabályzó már kész van, és remekül működik, odatette ami még hiányzott, megjött a mély és a magas is, igaz nem sok de pont elég. A felirat még hátravan a potik fölé, egy szép bekapcsolás jelző izzót szeretnék még, ami korhű lenne, LED-et nem akarok beépíteni, az alját is még ki kellene találnom. Apropó alja, CIROKL kérésére, és csakis az iránta való tiszteletből teszek fel képet a belsejéről, mert erre nagyon nem vagyok büszke, dehát nézzétek el ezt most nekem, hiszen az első csöves erősítőm, és légszerelésem. No de elég a dumából, beszéljenek a képek.
CHZ!
Tetszik ez az ötletes kapcsolásod! A kis impedanciák miatt tényleg egész egyszerű kimenőtrafóval is jó eredményre számíthatsz. Régen én is építettem 6H5C/6H13C csövekkel, először PPP-t, amit manapság sok helyen cirklotron néven emlegetnek, majd amikor jobb meghajtást építettem elé, ellenütemű katódkövetővé alakítottam. Sok sikert!
Szia Doncso ! Ezek szerint sikerült a hangszin szabályozót beüzemelned ? Köszöntem a belvilágról a fotot , még egy csöppet kesze - kusza de ha zajilag is jó ? Akkor semmi gond ezzel , már a következő egészen biztosan sokkal szebb és rendezettebb lessz .Mondhatom semmi szégyenkezni valód nincs nincs azzal a géppel semmi gond . Bár anno nekem az eggyik topikban egyszer azt mondta az eggyik kolléga hogy az erősítő építés az semmi ahhoz nem is kell tudni semmit csak össze kell rakni rajz szerint és kész ! Folytatás már kivan találva ?
Az aljára lenne egy - két megoldásom .
Voltam anyumnál, ép csak annyi időt, hogy csináljak pár képet: Link. Ha ez alapján sem megy, akkor már bontani kéne (sasszi ki...) a kisöreget, mert eléggé eldugott helyre tették, nem úgy mint némelyiknél, ahol a fadoboz oldalára csavarozták fel. No meg cserélj multit. Az enyém is vacakol az ilyen pár ohmos méréshatárban, csal vagy 3-4 ohmot össze vissza. A jó öreg orosz analóggal meg gond nélkül kimértem.
Ez ahogy látom SRPP. Itt is akkora lenne a kivehető teljesítmény, mint PPP-ben?
Helló!
TV csövei közül valamelyik alkalmas hangfrekis célokra? Például most hangszínszabályzót/előfokot akarok majd csinálni, tv csöveim vannak bőven, így azokból kellene valamit összehozni.
Nagyon jó lett! A belvilága számomra nagyon zsúfolt vezetékügyileg de nem nekem kell rajta eligazodnom.
A legjobb talán előfokhoz a PCC88 :yes:
PABC 80 triódája is igéretes.
Csak annyit tudok mondani, hogy: Szép. Nagyon szép!
Köszönöm mindenkinek a dicséretet, és a sok segítséget is, a kábeldzsungel, az egy pettyet majd még alakul, de sok változás ott már nem lesz,
CIROKL- semmi zaj nem hallható hál istennek, odatapasztott füllel talán egy icipici alapzaj, de 10csm-re már abszolut nem hallható, a zenét egyáltalán nem zavarja, brumi nak se híre se hamva szerencsére. Hans- Janikám, majd ha meghallod ![]() Zoli : Nélküled nem ment volna. Egyébként kíváncsi lennék ki találjátok e, miből van a talpa
Csinálj egy mérőkapcsolást (triódás erősítőt), ahol tudod könnyen módosítgatni a láb bekötéseket, munkaellenállás és katódellenállás értékét, és mérd be őket (generátor, oszcilloszkóp, fesz. mérő kell). Pentódáknál nevezd ki anódnak a segédrácsot (hálóanód.
), az anódot kösd testre árnyékolásnak. Arra kell csak vigyázni, hogy ne lépd tul a segédrácsra megadott feszültség, áram és disszipációs adatokat. Teljesen használhatatlan csövekről is kiderülhet, hogy nagyon jó hangfrekvenciás triódának.
Mi a talány, 0,27 mA anódáram, 1,33 V rácselőfesz... másnak kéne lenni ?
|
Bejelentkezés
Hirdetés |


. Így elég nehéz rájönni mit-hova 

Valami hasonló küllemű kellene 







